Sign in to use this feature.

Years

Between: -

Subjects

remove_circle_outline
remove_circle_outline
remove_circle_outline
remove_circle_outline
remove_circle_outline
remove_circle_outline
remove_circle_outline
remove_circle_outline

Journals

Article Types

Countries / Regions

Search Results (39)

Search Parameters:
Keywords = urban–rural nexus

Order results
Result details
Results per page
Select all
Export citation of selected articles as:
24 pages, 649 KB  
Article
And Then, There Were None: The Nexus of Agricultural Labor, Migration, and Food Insecurity in Rural and Urban Settings in the United States
by Beatrice Fenelon Pierre, Tracy Anne Irani and Joy Fatokun
Sustainability 2025, 17(17), 7906; https://doi.org/10.3390/su17177906 - 2 Sep 2025
Viewed by 970
Abstract
By 2030, the world population is projected to reach approximately 9.7 billion. One of the core objectives of the global sustainable development goals (SDGs), adopted from the 1996 World Food Summit, is to eradicate hunger by that time, meaning ensuring food security for [...] Read more.
By 2030, the world population is projected to reach approximately 9.7 billion. One of the core objectives of the global sustainable development goals (SDGs), adopted from the 1996 World Food Summit, is to eradicate hunger by that time, meaning ensuring food security for all. The Food and Agriculture Organization (FAO) defines food security as follows: “Food security exists when all people, at all times, have physical and economic access to sufficient, safe, and nutritious food that meets their dietary needs and food preferences for an active and healthy life.” Conceptually, it is posited that food security can be understood as a nexus of four elements: Food security = Availability + Access + Utilization + Stability of a food system. This study focused specifically on the food availability component of food security. It addresses a critical gap in the existing literature: the limited understanding of the role farmworkers and their families play in sustaining food systems. Specifically, it explores how the children of Haitian farmworkers in the United States perceive agricultural labor through the lens of their family’s experiences, including their personal willingness to engage in it and their advocacy for others to pursue such work. Although qualitative in nature, this study employed the Political Economy of the Food System, also referred to as Agrifood Systems Theory or the Political Ecology of Food Systems, as its guiding theoretical framework, as it aligns closely with the study’s objectives. The data were collected between December 2022 and June 2023. The sample consisted of eight young adults (ages 18 to 29), all of Haitian descent. Overall, the findings indicated that participants commonly reported feeling a sense of inferiority and a lack of interest in and respect for farmwork as a profession during their upbringing, particularly in comparison to peers from non-farmworker households and those outside of their immediate communities. This sense of inferiority was attributed to several factors, including their upbringing, the inherent vulnerability associated with farm work, and the long-term physical toll agricultural work had on both themselves and their parents. The study’s findings carry important implications for practitioners, scholars, policymakers, and all stakeholders involved in achieving food security. They underscore the urgent need to reform labor policies and improve the conditions surrounding farm work, making it a more appealing, dignified, desirable, and sustainable occupation in the face of a growing world population. Full article
Show Figures

Figure 1

29 pages, 2759 KB  
Article
Exploring the Coordinated Development of Water-Land-Energy-Food System in the North China Plain: Spatio-Temporal Evolution and Influential Determinants
by Zihong Dai, Jie Wang, Wei Fu, Juanru Yang and Xiaoxi Xia
Land 2025, 14(9), 1782; https://doi.org/10.3390/land14091782 - 2 Sep 2025
Viewed by 801
Abstract
Water, land, energy, and food are fundamental resources for human survival and ecological stability, yet they face intensifying pressure from surging demands and spatial mismatches. Integrated governance of their interconnected nexus is pivotal to achieving sustainable development. In this study, we analyze the [...] Read more.
Water, land, energy, and food are fundamental resources for human survival and ecological stability, yet they face intensifying pressure from surging demands and spatial mismatches. Integrated governance of their interconnected nexus is pivotal to achieving sustainable development. In this study, we analyze the water-land-energy-food (WLEF) nexus synergies in China’s North China Plain, a vital grain base for China’s food security. We develop a city-level WLEF evaluation framework and employ a coupling coordination model to assess spatiotemporal patterns of the WLEF system from 2010 to 2022. Additionally, we diagnose critical internal and external influencing factors of the WLEF coupling system, using obstacle degree modeling and geographical detectors. The results indicate that during this period, the most critical internal factor was per capita water resource availability. The impact of the external factor—urbanization level—was characterized by fluctuation and a general upward trend, and by 2022, it had become the dominant influencing factor. Results indicated that the overall development of the WLEF system exhibited a fluctuating trend of initial increasing then decreasing during the study period, peaking at 0.426 in 2016. The coupling coordination level of the WLEF system averaged around 0.5, with the highest value (0.526) in 2016, indicating a marginally coordinated state. Regionally, a higher degree of coordination was presented in the southern regions of the North China Plain compared with the northern areas. Anhui province achieved the optimal coordination, while Beijing consistently ranked lowest. The primary difference lies in the abundant water resources in Anhui, in contrast to the water scarcity in Beijing. Internal diagnostic analysis identified per capita water availability as the primary constraint on system coordination. External factors, including urbanization rate, primary industry’s added value, regional population, and rural residents’ disposable income, exhibited growing influence on the system over time. This study provides a theoretical framework for WLEF system coordination and offers decision-making support for optimizing resource allocation and promoting sustainable development in comparable regions. Full article
(This article belongs to the Special Issue Connections Between Land Use, Land Policies, and Food Systems)
Show Figures

Figure 1

24 pages, 1713 KB  
Article
Research on the Common Prosperity Effect of Integrated Regional Expansion: An Empirical Study Based on the Yangtze River Delta
by Mengfan Li, Wanzhen Wen, Wenwu Ma and Yihang Jin
Land 2025, 14(2), 426; https://doi.org/10.3390/land14020426 - 18 Feb 2025
Cited by 5 | Viewed by 1431
Abstract
Addressing the urban–rural income disparity and fostering coordinated urban–rural development pose critical challenges for China in pursuit of its common prosperity strategy during its new phase of development. Regional integration emerges as a pivotal policy tool, which is extensively utilized to facilitate regional [...] Read more.
Addressing the urban–rural income disparity and fostering coordinated urban–rural development pose critical challenges for China in pursuit of its common prosperity strategy during its new phase of development. Regional integration emerges as a pivotal policy tool, which is extensively utilized to facilitate regional development coordination and significantly contributing to overall regional economic growth. This study delves into whether the implementation of regional integration policies generates a common prosperity effect, thereby reducing the disparity in income levels between urban and rural regions. Utilizing city-level panel data spanning from 2000 to 2019 within the Yangtze River Delta region, we treat the expansion of regional integration as a quasi-natural experiment and employ a time-varying Difference-in-Differences model to identify the integration’s common prosperity effect. Furthermore, we leverage mediation effect models to unravel the mechanisms through which integration influences the urban–rural divide in income. Our findings reveal that the expansion of integrated regions contributes to narrowing the urban–rural income gap with these results remaining robust across multiple tests. Urbanization and marketization are pivotal mechanisms driving the reduction in the urban–rural income disparity in integrated regions. Additionally, heterogeneity analysis uncovers significant spatial and temporal variations in the urban–rural income gap narrowing effect of integration expansion. Specifically, over time, the effect transitions from a significant negative impact to an insignificant positive one, while spatially, significant negative effects are observed in Jiangsu and Zhejiang provinces, contrasting with insignificant positive effects in Anhui province. This study offers fresh perspectives on the nexus between regional integration and the urban–rural income disparity, laying a scientific groundwork to evaluate the impacts of urban agglomeration integration and optimize policies aimed at fostering regional integration and coordinated urban–rural development. Full article
Show Figures

Figure 1

20 pages, 506 KB  
Article
Study on the Carbon Emission Reduction Effect of China’s Commercial Circulation Industry
by Qiang Li, Yanwen Su and Yafei Wang
Sustainability 2024, 16(14), 6163; https://doi.org/10.3390/su16146163 - 18 Jul 2024
Cited by 2 | Viewed by 1413
Abstract
The circulation industry, centered on the flow of commodities and supported by logistics, information, and capital flows, serves as a vital link between production and consumption, playing a pivotal role in enhancing production efficiency and facilitating economic transformation and upgrading. Through the spatial [...] Read more.
The circulation industry, centered on the flow of commodities and supported by logistics, information, and capital flows, serves as a vital link between production and consumption, playing a pivotal role in enhancing production efficiency and facilitating economic transformation and upgrading. Through the spatial aggregation and interconnection of industries such as wholesale and retail, logistics, and catering, the circulation industry forms an economic system characterized by spatial cohesion and resource sharing, thereby significantly impacting carbon emissions through improved production efficiency. This study integrates both the “production side” and “consumption side” into an analytical framework examining the relationship between the circulation industry and carbon emissions. It looks into the mechanisms underlying the industry’s influence on carbon reduction and empirically tests these mechanisms using systematic estimation methods based on data from 30 Chinese provinces spanning 2011 to 2020. The results reveal a pronounced carbon reduction effect within the circulation industry, which intensifies across quantiles, exhibiting regional disparities with stronger effects in central regions compared to eastern regions and insignificant effects in western regions. On the production side, the circulation industry significantly reduces carbon emissions through scale, technology, and structural effects. Conversely, on the consumption side, while the upgrading of rural residents’ consumption structure exhibits a carbon emission suppression effect, the same upgrade among urban residents leads to an enhancement of carbon emissions. The primary contribution of this study lies in constructing an analytical framework that explores the nexus between the circulation industry and carbon emissions. It empirically validates the mechanisms through which the industry impacts carbon emissions at both the production and consumption ends, uncovering regional heterogeneities in carbon reduction efforts. This work provides novel theoretical insights and empirical evidence that can inform global carbon reduction strategies. Full article
Show Figures

Figure 1

18 pages, 6230 KB  
Review
A Sustainability Approach between the Water–Energy–Food Nexus and Clean Energy
by Gricelda Herrera-Franco, Lady Bravo-Montero, Jhon Caicedo-Potosí and Paúl Carrión-Mero
Water 2024, 16(7), 1017; https://doi.org/10.3390/w16071017 - 1 Apr 2024
Cited by 7 | Viewed by 5167
Abstract
The excessive use of energy from fossil fuels, which corresponds to population, industrialisation, and unsustainable economic growth, is the cause of carbon dioxide production and climate change. The Water–Energy–Food (WEF) nexus is an applicable conceptual framework that helps manage the balance between human [...] Read more.
The excessive use of energy from fossil fuels, which corresponds to population, industrialisation, and unsustainable economic growth, is the cause of carbon dioxide production and climate change. The Water–Energy–Food (WEF) nexus is an applicable conceptual framework that helps manage the balance between human development and natural resource constraints, and it becomes a valuable tool to address the challenges of resource depletion and clean energy. This article aims to analyse the relationship between the WEF nexus and clean energy through a statistical analysis and a systematic review of knowledge on energy sustainability. The methodology involves the selection of bibliographic information databases such as Scopus and Web of Science (WoS), a statistical analysis, specifically the Scientometrics applied to the information obtained, and the identification of 179 scientific publications related to the study variables through a screening process called Preferred Reporting Items for Systematic Reviews and Meta-Analyses (PRISMA). The interaction of green energy and sustainability with the WEF nexus has been approached mainly by developed countries such as China (10%), the United States (9.49%), India (7.26%), and Brazil (5.02%). The review of 55 scientific papers identified strategies that balance economic growth and environmental impact, applying clean energy systems (e.g., solar and wind), and the importance of adaptation to the subsystems of the WEF nexus. This study also highlights adaptability to climate change in rural and urban communities. Therefore, it is consistent with the four pillars of sustainable development (Economic: 7 papers, Environmental: 22, Social: 18, and Cultural: 8). This study highlights the following: (a) the importance of the use of renewable energy either in mixed systems and consumption, energy storage, and seeking energy efficiency in systems adapted to diverse environments and (b) the relevance of community participation in the decision-making process for the use of clean energy, such as a strategy for climate change adaptation. Full article
(This article belongs to the Special Issue From Concept to Implementation: Water–Food–Land–Energy Nexus)
Show Figures

Figure 1

31 pages, 3838 KB  
Article
Pyrogeography of the Western Great Plains: A 40-Year History of Fire in Semi-Arid Rangelands
by Devan Allen McGranahan and Carissa L. Wonkka
Fire 2024, 7(1), 32; https://doi.org/10.3390/fire7010032 - 17 Jan 2024
Cited by 6 | Viewed by 4148
Abstract
This study describes spatial and temporal patterns in fire across the US Western Great Plains over the last 40 years. Although pyrogeographic studies have explored the nexus of fire patterns in relation to the bio-physical environment and socio-ecological trends, most of this research [...] Read more.
This study describes spatial and temporal patterns in fire across the US Western Great Plains over the last 40 years. Although pyrogeographic studies have explored the nexus of fire patterns in relation to the bio-physical environment and socio-ecological trends, most of this research has focused on forested ecosystems and regions long known for conflict between wildfires and human development, especially at the wildland–urban interface. But evidence suggests large wildfire activity is increasing in the US Great Plains, and the Western Great Plains—a Land Resource Region comprised of four ecoregions, Northwestern Plains, High Plains, Nebraska Sandhills, and Southwestern Tablelands—not only contains some of the largest areas of rangeland in the US but also the highest concentration of public land in the Great Plains. As such, the Western Great Plains provides an opportunity to explore fire activity in primarily rural landscapes with a combination of public and private ownership, all dominated by rangeland vegetation. We combined several publicly-available datasets containing fire records between 1992 and 2020 to create two databases, one with georeferenced point data on 60,575 wildfire events in the region, and another with georeferenced perimeter data for 2665 fires. Ignition by humans was the dominant cause of fires. No ecoregion showed a statistically significant trend towards either increasing or decreasing the annual burned area. The Northwestern Plains had the most burned area and the greatest number of incidents—consistently around or above 1000 incidents per year since 1992—with the majority in July. The High Plains showed the greatest increase in annual fire incidence, never reaching more than 200–300 per year 1992–2009, and averaging above 1000 incidents per year since 2010. Few long-term trends in human population, weather, or fuel metrics appear strongly associated with fire patterns in any ecoregion, although the years 2006, 2012, and 2017 stood out for their levels of fire activity, and these years often frequently logged extreme values in wildland fuel metrics. These relationships merit much closer examination in the Western Great Plains, because like other rangeland-dominated landscapes, the fine fuels that comprise these wildland fuelbeds are much more responsive to fine-scale changes in moisture conditions. Rural Western Great Plains landscapes are a mosaic of public and private land ownership, and an increasing impact of wildfires on public grazing lands—which are often situated within other jurisdictions or ownership—will likely have an impact on rural livelihoods. Full article
Show Figures

Figure 1

22 pages, 7100 KB  
Article
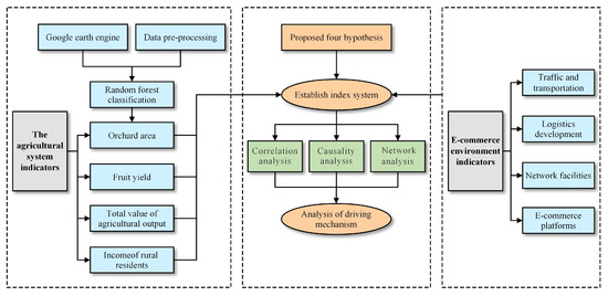
The Impact of Rural E-Commerce Environment Development on Orchard Expansion from the Perspective of Tele-Coupling: The Case of Pinghe County in Southeast China
by Yajing Liao, Guirong Wu and Jinliang Huang
Land 2023, 12(11), 1991; https://doi.org/10.3390/land12111991 - 30 Oct 2023
Cited by 4 | Viewed by 2208
Abstract
This investigation delves into the profound interplay between the e-commerce environment and the agricultural system while scrutinizing the intricate human-land coupling dynamics engendered by transformations within the agricultural domain. Focusing on the expansion of orchards in Pinghe County, a pivotal epicenter for Chinese [...] Read more.
This investigation delves into the profound interplay between the e-commerce environment and the agricultural system while scrutinizing the intricate human-land coupling dynamics engendered by transformations within the agricultural domain. Focusing on the expansion of orchards in Pinghe County, a pivotal epicenter for Chinese sweet pomelo production, this study elucidates the reverberations of Rural E-commerce Environment Development on Orchard Expansion through the lens of Tele-coupling. In doing so, it unveils the nuanced tapestry of the human-land coupling associations latent within the evolutionary trajectory of the agricultural system amidst the blossoming information society. The findings underscore a symbiotic relationship between the augmentation of orchard acreage and the burgeoning rural e-commerce landscape, effectively propelling the economic prosperity of the agricultural system. Moreover, a tele-coupling phenomenon has emerged, underscoring the intricate web of interconnections binding the maturation of the rural e-commerce ecosystem with the proliferation of orchards. The research illuminates that the transformation of land utilization, imbricated within the agricultural system, manifests as a distinctive form of tele-coupling intricately woven into the fabric of urbanization and information technology advancements. Consequently, adopting a comprehensive theoretical perspective and amalgamating disparate domains across distinct geographic realms becomes imperative for discerning the intricate nuances of the human-land coupling nexus within these multifaceted, open systems. Full article
Show Figures

Figure 1

17 pages, 1487 KB  
Article
The Impact of Highway Infrastructure on Population Mobility: Evidence from a Sample of 800 Counties and Districts (2000–2019) in China
by Zhiying Ji and Yuting Huang
Sustainability 2023, 15(20), 14834; https://doi.org/10.3390/su152014834 - 13 Oct 2023
Cited by 8 | Viewed by 3185
Abstract
Modern transport infrastructure plays an important role in shaping urban areas, yet the impact on population distribution and mobility remains uncertain. The aim of this study is to investigate the impacts of road infrastructure on population mobility through a sample of 800 counties [...] Read more.
Modern transport infrastructure plays an important role in shaping urban areas, yet the impact on population distribution and mobility remains uncertain. The aim of this study is to investigate the impacts of road infrastructure on population mobility through a sample of 800 counties and districts in China covering the period from 2000 to 2019 using panel fixed-effects regression models. We find that the improvement in highway infrastructure density can significantly increase the inflow of the population, which is robust to the different measures of the intensity of population mobility and highway infrastructure and to the estimation of 2SLS. This impact has regional and administrative hierarchy heterogeneity. We also investigate the moderating effects of distance from high-order centers, human capital, and digital economic development on the nexus of highway infrastructure and population migration. Our results reveal policy implications for road planning and new rural construction. Full article
Show Figures

Figure 1

6 pages, 6451 KB  
Proceeding Paper
Water Quality and Energy Consumption in Peri-Urban Agriculture: Lessons Learnt from a Real Case Study in a Municipality Close to Athens
by Dionysia Santi, Christiana M. Papapostolou and Panagiotis Ktenidis
Environ. Sci. Proc. 2023, 26(1), 183; https://doi.org/10.3390/environsciproc2023026183 - 7 Sep 2023
Viewed by 1803
Abstract
The constant increase in urban population has resulted in, among others, increased food demand. Peri-urban areas are “transition zones from rural to urban land-uses located between the outer limits of urban and regional centres and the rural environment”. The local agriculture businesses and [...] Read more.
The constant increase in urban population has resulted in, among others, increased food demand. Peri-urban areas are “transition zones from rural to urban land-uses located between the outer limits of urban and regional centres and the rural environment”. The local agriculture businesses and farmers are expected to be considerably mobilised in order to deal with the food security issues. Peri-urban areas could offer a viable solution for supplying the cities, as they can offer food at reasonable prices due to their proximity to the cities, which allows logistics and the related food supply chain to smoothly operate. However, cropping intensification is directly linked to increased energy and water needs, which, in some cases, comes as the result of unsustainable practices as well. Water, energy and food are closely interrelated within the nexus concept (Water–Energy–Food Nexus); water is needed for irrigating crops, energy for irrigation, etc. Fortunately, technological evolution can improve the current situation; for example, precision irrigation can help with the water issue by supplying the plant with water (and nutrients) at the right time, and renewable energy projects, i.e., solar panels, can provide a sustainable resolution to the energy supply problem. Nevertheless, modern farmers face two problems: often lack knowledge regarding these issues and the have to find water of good quality to supply their plantations. This paper aims to address these issues through a real-case study in a peri-urban, agricultural area close to Athens. The application of precision irrigation in local agricultural production is presented and the results will evidence how the farming community of the Greek municipality can benefit. Data collection concerning water quality and quantity, the types of crops cultivated, and the energy consumed per hectare are collected in order to allow the transition to more sustainable agricultural practices. Full article
Show Figures

Figure 1

22 pages, 10080 KB  
Article
Effectiveness of Utilizing Remote Sensing and GIS Techniques to Estimate the Exposure to Organophosphate Pesticides Drift over Macon, Alabama
by Gamal El Afandi, Hossam Ismael, Souleymane Fall and Ramble Ankumah
Agronomy 2023, 13(7), 1759; https://doi.org/10.3390/agronomy13071759 - 29 Jun 2023
Cited by 5 | Viewed by 2928
Abstract
Farmers utilize pesticides extensively on their farms to control weeds and insects, as well as increase crop productivity. Despite these advantages, their excessive use poses a serious threat, particularly to the population living at the nexus of urban and rural areas. Exposure to [...] Read more.
Farmers utilize pesticides extensively on their farms to control weeds and insects, as well as increase crop productivity. Despite these advantages, their excessive use poses a serious threat, particularly to the population living at the nexus of urban and rural areas. Exposure to pesticide drift can be investigated using geospatial tools. Remote sensing technology and Geographic Information Systems (GIS) techniques have been used intensively and constitute trusted tools in different sectors, especially in agriculture. Remote sensing depends on processing the electromagnetic radiation reflected and emitted from the ground target and can be used to identify the main units of Land Use Land Cover (LULC), in addition to measuring crop areas exposed to pesticides. GIS has powerful tools for building a spatial geo-database of pesticide exposure drift. Therefore, the major objective of the research was to explore the effectiveness of using remote sensing and GIS techniques to estimate the exposure organophosphate pesticides drift over Macon County, Alabama. To achieve this objective, the Cropland Data Layer (CDL) dataset, the available pesticide usage data, and gridded population data were used to estimate the potential pesticide drift on the Macon County level. In addition, the AgDRIFT model was used to estimate the potential drift of pesticides from their intended targets at the field level. The results indicated that 6.6% of Macon County’s residents are considered potentially severely exposed, and the potentially affected population resides primarily in rural areas. In comparison, 23% of residents of the urban-rural interface are considered to have potentially medium to high exposure. In addition, 38% of residents living in suburban areas are considered to have potentially low-to-medium exposure. The results indicated that both GIS and remote sensing could play an effective role in estimating pesticide exposure drift at the State or County level. In addition, the AgDRIFT model was more appropriate for estimating pesticide drift at the field level. Full article
Show Figures

Graphical abstract

27 pages, 12366 KB  
Article
Exploring the Barriers to and Potential for Sustainable Transitions in Urban–Rural Systems through Participatory Causal Loop Diagramming of the Food–Energy–Water Nexus
by Moira Zellner, Dean Massey, Anton Rozhkov and John T. Murphy
Land 2023, 12(3), 551; https://doi.org/10.3390/land12030551 - 24 Feb 2023
Cited by 13 | Viewed by 5408
Abstract
Understanding Food–Energy–Water (FEW) systems is crucial in order to plan for a resilient and sustainable future of interdependent urban–rural regions. While research tends to focus on urban transitions, the topic remains understudied relative to urban-rural regions. The often conflicting pressures in these regions [...] Read more.
Understanding Food–Energy–Water (FEW) systems is crucial in order to plan for a resilient and sustainable future of interdependent urban–rural regions. While research tends to focus on urban transitions, the topic remains understudied relative to urban-rural regions. The often conflicting pressures in these regions (e.g., urbanization and growing crop production) may pose distinctive challenges where large urbanizations are adjacent to sparsely populated rural areas. These systems may further shift in response to local and global economic and demographic trends, as well as climate change. Identifying these complex system trajectories is critical for sustainability and resilience planning and policy, which requires the pooling of both urban and rural expertise across multiple disciplines and domains. We convened panels of subject matter experts within a participatory causal loop diagramming (CLD) approach. Our workshops were facilitated by our research team to collaboratively construct the web of connections among the elements in the urban–rural FEW system. The CLDs and the discussions around them allowed the group to identify potentially significant lever points in the system (e.g., support for minority farmers to enhance food security while reducing waste), barriers to sustainability (e.g., laws restricting the sale of water treatment biosolids), and potential synergies across sectors (e.g., food and green energy advocacy jointly pressing for policy changes). Despite the greater understanding of urban–rural interdependence afforded by participatory CLD, urban factors were consistently prioritized in the representation of the integrated system, highlighting the need for new paradigms to support sustainable urban–rural transitions. Full article
Show Figures

Figure 1

17 pages, 1509 KB  
Article
Economic Connectiveness and Pro-Poor Growth in Sub-Saharan Africa: The Role of Agriculture
by Maria Sassi
Sustainability 2023, 15(3), 2026; https://doi.org/10.3390/su15032026 - 20 Jan 2023
Cited by 8 | Viewed by 3430
Abstract
In Sub-Saharan Africa, economic growth is essential for poverty reduction, and pro-poor growth is the renewed focus of today’s political debate. The present paper adds to the literature on the growth–inequality relationship. It provides an in-depth analysis of the potential role of agriculture [...] Read more.
In Sub-Saharan Africa, economic growth is essential for poverty reduction, and pro-poor growth is the renewed focus of today’s political debate. The present paper adds to the literature on the growth–inequality relationship. It provides an in-depth analysis of the potential role of agriculture in promoting pro-poor growth in rural and urban areas compared with that of other activities. This aspect still lacks rigorous empirical support. Using the Nexus project SAMs by the International Food Policy Research Institute, this study identifies the level of ‘keyness’ of 36 activities (12 are agricultural) in nine Eastern, Western, and Central African countries using the inter-industry linkages analysis. Afterwards, it investigates the income distribution multipliers effects of activities growth across households classified in quantiles in rural and urban areas. Therefore, the paper adds to the literature, mainly focused on rural poverty and information on the growth effect on urban poverty, which is important in the context of rapid urbanization and the growing number of poor people in African cities. Apart from country-specific factors, the results confirm the strong integration of agriculture with the economy. The growth of key agricultural activities presents the most pronounced multiplicative effect on the income of rural households in the lowest quantiles. Poor urban households also benefit from their growth, but not to the same extent as rural households with an increase in the rural–urban income gap. Full article
(This article belongs to the Section Sustainable Urban and Rural Development)
Show Figures

Figure 1

12 pages, 844 KB  
Article
The Effect of Left-Behind Women on Fertilizer Use: Evidence from China’s Rural Households Engaging in Rural-Urban Migration
by Kai Tang
Int. J. Environ. Res. Public Health 2023, 20(1), 488; https://doi.org/10.3390/ijerph20010488 - 28 Dec 2022
Cited by 2 | Viewed by 2447
Abstract
Rural-urban migration in developing countries has required left-behind women to assume the role of key decision makers and take increasing responsibility for agricultural production. However, little is known about the effect of rural-urban migration on fertilizer use when left-behind women assume key decision-maker [...] Read more.
Rural-urban migration in developing countries has required left-behind women to assume the role of key decision makers and take increasing responsibility for agricultural production. However, little is known about the effect of rural-urban migration on fertilizer use when left-behind women assume key decision-maker roles. This study highlights the effect of left-behind women on fertilizer use, drawing on nationwide household survey data in China. The results indicate that households with recognized left-behind women heads use less fertilizer than those with recognized men heads, while households with de facto left-behind women heads use more fertilizer. Moreover, the average nexus between households with recognized left-behind women heads whose major agricultural income comes from grain crops and fertilize use is negative but small in size and statistically insignificant. The findings indicate that future policy efforts aimed at decreasing rural environmental degradation should place greater emphasis on left-behind women’s empowerment in socioeconomic decision-making within and outside the household, thereby contributing to an environment in which left-behind women farmers can succeed in a sustainable way. Full article
(This article belongs to the Special Issue Urban-Rural Integration and Ecological Environment Change)
Show Figures

Figure 1

14 pages, 399 KB  
Article
Heterogeneous Impact of Social Integration on the Health of Rural-to-Urban Migrants in China
by Haiyang Lu, Ivan T. Kandilov and Peng Nie
Int. J. Environ. Res. Public Health 2022, 19(16), 9999; https://doi.org/10.3390/ijerph19169999 - 13 Aug 2022
Cited by 11 | Viewed by 2955
Abstract
Background: While several studies have found that lower levels of social integration may lead to a deterioration in the health status of migrants, previous research on the nexus between social integration and health has generally ignored the potential endogeneity of social integration. This [...] Read more.
Background: While several studies have found that lower levels of social integration may lead to a deterioration in the health status of migrants, previous research on the nexus between social integration and health has generally ignored the potential endogeneity of social integration. This paper examines the heterogeneous impact of social integration on the health of rural-to-urban migrants in China by exploiting plausibly exogenous, long-term, geographic variation in dialectal diversity. Methods: Drawing on nationally representative data from the 2017 China Migrants Dynamic Survey (n = 117,446), we first regressed self-reported health on social integration using ordinary least squares estimation and then used an ordered probit model as a robustness check. Additionally, to rule out the potential endogeneity of social integration, we relied mainly on an instrumental variable approach and used dialectal diversity as a source of exogenous variation for social integration. Results: We found that social integration has a significant positive impact on rural-to-urban migrants’ health. We also detected considerable heterogeneity in the effects of social integration across gender, generation, and wage levels: the health status of women, more recent generation migrants, and migrants with wages in the middle of wage distribution are more likely to be affected by social integration. Conclusions: We confirmed the beneficial impact of social integration on migrants’ health, which has some important policy implications. Successful migration policies should take the fundamental issue of migrants’ social integration into account. Full article
24 pages, 4424 KB  
Article
Classifying New Hybrid Cooperation Models for Short Food-Supply Chains—Providing a Concept for Assessing Sustainability Transformation in the Urban-Rural Nexus
by Katrin Martens, Sebastian Rogga, Jana Zscheischler, Bernd Pölling, Andreas Obersteg and Annette Piorr
Land 2022, 11(4), 582; https://doi.org/10.3390/land11040582 - 15 Apr 2022
Cited by 13 | Viewed by 4669
Abstract
In response to the negative effects caused by structures of the dominant agricultural system and new market opportunities, increasing food supply structures have re-emerged in the urban-rural context of industrialized countries in recent years. These food supply structures often accompany new forms of [...] Read more.
In response to the negative effects caused by structures of the dominant agricultural system and new market opportunities, increasing food supply structures have re-emerged in the urban-rural context of industrialized countries in recent years. These food supply structures often accompany new forms of hybrid cooperation models, including actors and institutions that have not shared resources previously. They form new alliances for sustainable transformation in the agri-food sector. Simultaneously, discourse has arisen in science and practice about the sustainability potential of such hybrid cooperation, referring to a lack of critical systematization and the necessity for creating an assessment concept. From the latter, one could draw conclusions about the transformative potential of such cooperation models and their potential to serve as blueprints for other regions. In this conceptual paper, a classification approach derived from social enterprise literature is elaborated, extended, and evaluated, to design a classification of new hybrid cooperation models that allow comparisons between regions and are sensitive to their dynamics. We show in an application how the classification approach, considering the dimensions “actors”, “resources”, and “actions”, serves to discover patterns in the development of short food-supply chain practices, identifying individual transition paths and, thus, making statements about their sustainability and challenges. Full article
(This article belongs to the Special Issue Urban-Rural-Partnerships: Sustainable and Resilient)
Show Figures

Figure 1

Back to TopTop