Sign in to use this feature.

Years

Between: -

Subjects

remove_circle_outline
remove_circle_outline
remove_circle_outline
remove_circle_outline
remove_circle_outline
remove_circle_outline
remove_circle_outline

Journals

Article Types

Countries / Regions

Search Results (12)

Search Parameters:
Keywords = truncated horizon

Order results
Result details
Results per page
Select all
Export citation of selected articles as:
26 pages, 4222 KB  
Article
Imitation-Reinforcement Learning Penetration Strategy for Hypersonic Vehicle in Gliding Phase
by Lei Xu, Yingzi Guan, Jialun Pu and Changzhu Wei
Aerospace 2025, 12(5), 438; https://doi.org/10.3390/aerospace12050438 - 15 May 2025
Viewed by 838
Abstract
To enhance the penetration capability of hypersonic vehicles in the gliding phase, an intelligent maneuvering penetration strategy combining imitation learning and reinforcement learning is proposed. Firstly, a reinforcement learning penetration model for hypersonic vehicles is established based on the Markov Decision Process (MDP), [...] Read more.
To enhance the penetration capability of hypersonic vehicles in the gliding phase, an intelligent maneuvering penetration strategy combining imitation learning and reinforcement learning is proposed. Firstly, a reinforcement learning penetration model for hypersonic vehicles is established based on the Markov Decision Process (MDP), with the design of state, action spaces, and composite reward function based on Zero-Effort Miss (ZEM). Furthermore, to overcome the difficulties in training reinforcement learning models, a truncated horizon method is employed to integrate reinforcement learning with imitation learning at the level of the optimization target. This results in the construction of a Truncated Horizon Imitation Learning Soft Actor–Critic (THIL-SAC) intelligent penetration strategy learning model, enabling a smooth transition from imitation to exploration. Finally, reward shaping and expert policies are introduced to enhance the training process. Simulation results demonstrate that the THIL-SAC strategy achieves faster convergence compared to the standard SAC method and outperforms expert strategies. Additionally, the THIL-SAC strategy meets real-time requirements for high-speed penetration scenarios, offering improved adaptability and penetration performance. Full article
(This article belongs to the Section Aeronautics)
Show Figures

Figure 1

15 pages, 2667 KB  
Article
Entropy-Guided Distributional Reinforcement Learning with Controlling Uncertainty in Robotic Tasks
by Hyunjin Cho and Hyunseok Kim
Appl. Sci. 2025, 15(5), 2773; https://doi.org/10.3390/app15052773 - 4 Mar 2025
Cited by 2 | Viewed by 2582
Abstract
This study proposes a novel approach to enhance the stability and performance of reinforcement learning (RL) in long-horizon tasks. Overestimation bias in value function estimation and high uncertainty within environments make it difficult to determine the optimal action. To address this, we improve [...] Read more.
This study proposes a novel approach to enhance the stability and performance of reinforcement learning (RL) in long-horizon tasks. Overestimation bias in value function estimation and high uncertainty within environments make it difficult to determine the optimal action. To address this, we improve the truncated quantile critics algorithm by managing uncertainty in robotic applications. Our dynamic method adjusts the discount factor based on policy entropy, allowing for fine-tuning that reflects the agent’s learning status. This enables the existing algorithm to learn stably even in scenarios with limited training data, ensuring more robust adaptation. By leveraging policy entropy loss, this approach effectively boosts confidence in predicting future rewards. Our experiments demonstrated an 11% increase in average evaluation return compared to traditional fixed-discount-factor approaches in the DeepMind Control Suite and Gymnasium robotics environments. This approach significantly enhances sample efficiency and adaptability in complex long-horizon tasks, highlighting the effectiveness of entropy-guided RL in navigating challenging and uncertain environments. Full article
(This article belongs to the Special Issue Intelligent Control and Optimization in Energy System)
Show Figures

Figure 1

16 pages, 9256 KB  
Article
A Novel Design of Dual-Band Circularly Polarized Microstrip Patch Antenna for Unmanned Aerial Vehicle Applications
by Abdulaziz S. Almehmadi and Rabah W. Aldhaheri
Appl. Sci. 2025, 15(4), 1816; https://doi.org/10.3390/app15041816 - 10 Feb 2025
Cited by 1 | Viewed by 2802
Abstract
This article presents a new design for a dual-band circular polarization microstrip patch antenna that can be used in unmanned aerial vehicle (UAV) applications. The proposed antenna consists of an etched circular shape on the radiator side of the antenna with multiple slots [...] Read more.
This article presents a new design for a dual-band circular polarization microstrip patch antenna that can be used in unmanned aerial vehicle (UAV) applications. The proposed antenna consists of an etched circular shape on the radiator side of the antenna with multiple slots and stubs. The bottom side comprises a partial ground plane with multiple horizonal, vertical and square slots. These shapes on the front and bottom sides of the antenna are used to keep the resonant frequencies, impedance bandwidth and axial ratio (AR) at the desired values. The antenna operation is within the WiFi frequency bands, achieving maximum gains of 5.01 and 5.27 dBi at 2.4 and 5 GHz, respectively. Circular polarization (CP) is effectively realized through the implementation of opposite truncated corners and intentionally located stubs. The 3 dB axial ratio bandwidth (ARBW) is significantly enhanced, while a defected ground structure (DGS) is utilized to further improve the bandwidth and gain. The optimized antenna has overall dimensions of 40 × 40 × 1.6 mm3 and demonstrates a wide −10 dB reflection bandwidth of 5.38% (2.396–2.525 GHz) and 9.26% (4.91–5.38 GHz), along with a broad 3 dB axial ratio bandwidth (ARBW) of 380 MHz (2.29–2.67 GHz) and 80 MHz (5–5.08 GHz). The proposed antenna is fabricated using a low-cost FR-4 substrate with a dielectric constant of 4.4 and a loss tangent of 0.02. The fabricated antenna is experimentally characterized to verify the design concept as well as to validate the simulation results. It is found that the experimental measurements correlate very well with the simulation results. A comparison with comparable designs in the literature shows that the proposed antenna provides a higher gain with a relatively reduced size. Full article
Show Figures

Figure 1

32 pages, 1971 KB  
Article
Stationary Markov Equilibrium Strategies in Asynchronous Stochastic Games: Existence and Computation
by Subir. K. Chakrabarti, Jianan Chen and Qin Hu
Algorithms 2024, 17(11), 490; https://doi.org/10.3390/a17110490 - 1 Nov 2024
Viewed by 1276
Abstract
We study Asynchronous Dynamic games and show that in games with a finite state space and finite action sets, one can obtain the pure strategy Markov perfect equilibrium by using a simple backward induction method when the time period for the game is [...] Read more.
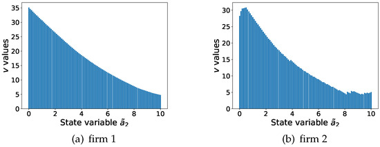
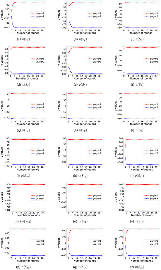
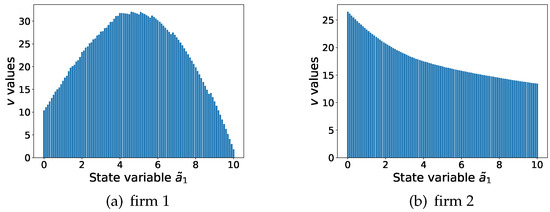
We study Asynchronous Dynamic games and show that in games with a finite state space and finite action sets, one can obtain the pure strategy Markov perfect equilibrium by using a simple backward induction method when the time period for the game is finite. The equilibrium strategies for games with an infinite horizon are then obtained as the point-wise limit of the equilibrium strategies of a sequence of finite horizon games, where the finite horizon games are truncated versions of the original game with successively longer time periods. We also show that if the game has a fixed K-period cycle, then there is a stationary Markov equilibrium. Using these results, we derive an algorithm to compute the equilibrium strategies. We test the algorithm in three experiments. The first is a two-player asynchronous game with three states and three actions. In the second experiment, we compute the equilibrium of a cybersecurity game in which there are two players, an attacker and a defender. In the third experiment, we compute the stationary equilibrium of a duopoly game with two firms that choose an output in alternate periods. Full article
(This article belongs to the Section Analysis of Algorithms and Complexity Theory)
Show Figures

Figure 1

19 pages, 13961 KB  
Article
An Optimal Control Method for Greenhouse Climate Management Considering Crop Growth’s Spatial Distribution and Energy Consumption
by Kangji Li, Yanhui Mi and Wen Zheng
Energies 2023, 16(9), 3925; https://doi.org/10.3390/en16093925 - 6 May 2023
Cited by 10 | Viewed by 2698
Abstract
The environmental factors of greenhouses affect crop growth greatly and are mutually coupled and spatially distributed. Due to the complexity of greenhouse climate modeling, the current optimal control of greenhouse crop growth rarely considers the spatial distribution issues of environmental parameters. Proper Orthogonal [...] Read more.
The environmental factors of greenhouses affect crop growth greatly and are mutually coupled and spatially distributed. Due to the complexity of greenhouse climate modeling, the current optimal control of greenhouse crop growth rarely considers the spatial distribution issues of environmental parameters. Proper Orthogonal Decomposition (POD) is a technique to reduce the order of a model by projecting it onto an orthogonal basis. In this paper, POD is used to extract environmental features from Computational Fluid Dynamics (CFD) simulations, and a low-dimensional feature subspace is obtained by energy truncation. With multi-dimensional interpolation, fast and low-dimensional reconstruction of the dynamic variation of greenhouse climates is achieved. On this basis, a rolling-horizon optimal control scheme is proposed. For each finite horizon, the external meteorological data are updated, and the response of the greenhouse environment is quickly calculated by the POD model. With the performance criterion J of maximizing crop production and energy efficiency, through the particle swarm optimization algorithm, the optimal settings for the greenhouse shading rate and the fan speed are derived. Such control computations are rolled forward during the whole planting season. Results of a case study show that the proposed method has low computation cost and high spacial resolution and can effectively improve the spatiotemporal accuracy of greenhouse climate management. In addition, different from traditional global optimal control methods, the proposed rolling-horizon scheme can correct various external disturbances in the procedure of crop growth, and thus it is more robust and has potential for engineering applications. Full article
Show Figures

Figure 1

20 pages, 2320 KB  
Article
The Effect of Erosional Transformation of Soil Cover on the Stability of Soil Aggregates within Young Hummocky Moraine Landscapes in Northern Poland
by Hanna Radziuk and Marcin Świtoniak
Agronomy 2022, 12(11), 2595; https://doi.org/10.3390/agronomy12112595 - 22 Oct 2022
Cited by 16 | Viewed by 4199
Abstract
Aggregate stability is a crucial factor in predicting the development of the erosion process, and it is particularly important in landscapes with high heterogeneity of soil cover, such as young hummocky moraine uplands. The objective of the presented work was to estimate the [...] Read more.
Aggregate stability is a crucial factor in predicting the development of the erosion process, and it is particularly important in landscapes with high heterogeneity of soil cover, such as young hummocky moraine uplands. The objective of the presented work was to estimate the influence of erosion on the properties of aggregates and analyze the variation of aggregate stability under different erosion-related alterations of soil cover. The conducted research indicates that erosion has led to a deterioration of the quality of soil structure in the upper parts of the slopes, which in turn may intensify the slope processes leading to faster truncation of the pedons. Both the differentiation of the soils themselves and the stability of the aggregates were very strongly linked to erosive transformations. The tops of the hills and the upper parts of the slopes are covered with completely or strongly eroded soils in which the aggregates have the least favorable characteristics. Due to the smallest amount of humus and the highest clay content, the soils have the largest share of soil clods, which are aggregates larger than 7 mm that may have formed in dry conditions (soil drought). The plow horizons of most eroded Eutric Regosols and strongly eroded Luvisols have very poor water resistance, similar to that of the subsoils. The main factor determining the low aggregate stability of Eutric Regosols is the number of secondary carbonates that lead to a rise in soil dispersion. Strongly eroded Haplic Luvisols have a low resistance to water due to relatively high clay content (20–26 percent). The higher stability of aggregates in soils with colluvial materials (Albic Luvisols, Mollic Gleysols, Endogleic Phaeozems) depends mainly on soil organic carbon content. The results showed the necessity for adaptation of land management practices to real condition and heterogeneity of soil cover. Full article
(This article belongs to the Special Issue Resilience in Soils and Land Use)
Show Figures

Figure 1

17 pages, 4933 KB  
Article
The Impacts of Climate Change on the Irrigation Water Demand, Grain Yield, and Biomass Yield of Wheat Crop in Nepal
by Santosh Kaini, Matthew Tom Harrison, Ted Gardner, Santosh Nepal and Ashok K. Sharma
Water 2022, 14(17), 2728; https://doi.org/10.3390/w14172728 - 1 Sep 2022
Cited by 18 | Viewed by 5175
Abstract
The Nepalese Sunsari Morang Irrigation district is the lifeblood of millions of people in the Koshi River basin. Despite its fundamental importance to food security, little is known about the impacts of climate change on future irrigation demand and grain yields in this [...] Read more.
The Nepalese Sunsari Morang Irrigation district is the lifeblood of millions of people in the Koshi River basin. Despite its fundamental importance to food security, little is known about the impacts of climate change on future irrigation demand and grain yields in this region. Here, we examined the impacts of climate change on the irrigation demand and grain yield of wheat crop. Climate change was simulated using Representative Concentration Pathways (RCPs) of 4.5 and 8.5 for three time horizons (2016–2045, 2036–2065, and 2071–2100) in the Agricultural Production Systems Simulator (APSIM). For the field data’s measured period (2018–2020), we showed that farmers applied only 25% of the irrigation water required to achieve the maximum potential grain yield. Actual yields were less than 50% of the potential yields. Projected irrigation water demand is likely to increase for RCP4.5 (3%) but likely to decrease under RCP8.5 (8%) due to the truncated crop duration and lower maturity biomass by the end of the 21st century. However, simulated yields declined by 20%, suggesting that even irrigation will not be enough to mitigate the severe and detrimental effects of climate change on crop production. While our results herald positive implications for irrigation demand in the region, the implications for regional food security may be dire. Full article
Show Figures

Figure 1

42 pages, 5014 KB  
Review
Targeting Tumor Glycans for Cancer Therapy: Successes, Limitations, and Perspectives
by Nora Berois, Alvaro Pittini and Eduardo Osinaga
Cancers 2022, 14(3), 645; https://doi.org/10.3390/cancers14030645 - 27 Jan 2022
Cited by 94 | Viewed by 13968
Abstract
Aberrant glycosylation is a hallmark of cancer and can lead to changes that influence tumor behavior. Glycans can serve as a source of novel clinical biomarker developments, providing a set of specific targets for therapeutic intervention. Different mechanisms of aberrant glycosylation lead to [...] Read more.
Aberrant glycosylation is a hallmark of cancer and can lead to changes that influence tumor behavior. Glycans can serve as a source of novel clinical biomarker developments, providing a set of specific targets for therapeutic intervention. Different mechanisms of aberrant glycosylation lead to the formation of tumor-associated carbohydrate antigens (TACAs) suitable for selective cancer-targeting therapy. The best characterized TACAs are truncated O-glycans (Tn, TF, and sialyl-Tn antigens), gangliosides (GD2, GD3, GM2, GM3, fucosyl-GM1), globo-serie glycans (Globo-H, SSEA-3, SSEA-4), Lewis antigens, and polysialic acid. In this review, we analyze strategies for cancer immunotherapy targeting TACAs, including different antibody developments, the production of vaccines, and the generation of CAR-T cells. Some approaches have been approved for clinical use, such as anti-GD2 antibodies. Moreover, in terms of the antitumor mechanisms against different TACAs, we show results of selected clinical trials, considering the horizons that have opened up as a result of recent developments in technologies used for cancer control. Full article
(This article belongs to the Special Issue Advances in Tumor Glycans)
Show Figures

Figure 1

20 pages, 4671 KB  
Article
A Non-Linear Continuous-Time Generalized Predictive Control for a Planar Cable-Driven Parallel Robot
by Fouad Inel, Ali Medjbouri and Giuseppe Carbone
Actuators 2021, 10(5), 97; https://doi.org/10.3390/act10050097 - 4 May 2021
Cited by 8 | Viewed by 4339
Abstract
This paper addresses a novel nonlinear algorithm for the trajectory tracking of a planar cable-driven parallel robot. In particular, we outline a nonlinear continuous-time generalized predictive control (NCGPC). The proposed controller design is based on the finite horizon continuous-time minimization of a quadratic [...] Read more.
This paper addresses a novel nonlinear algorithm for the trajectory tracking of a planar cable-driven parallel robot. In particular, we outline a nonlinear continuous-time generalized predictive control (NCGPC). The proposed controller design is based on the finite horizon continuous-time minimization of a quadratic predicted cost function. The tracking error in the receding horizon is approximated using a Taylor-series expansion. The main advantage of the proposed NCGPC is based on using an analytic solution, which can be truncated to a desired degree of order of the Taylor-series. This allows us to achieve a prediction horizon of NCGPC tracking performance. The description of the proposed NCGPC method is followed by a comparison between NCGPC and a conventional computed torque control (CTC) method. Robustness tests are performed by considering payload and parameter uncertainties for both controllers. Simulation results of NCGPC compared to the commonly used CTC prove the effectiveness and advantages of the proposed approach. Full article
(This article belongs to the Special Issue Advanced Robots: Design, Control and Application)
Show Figures

Figure 1

26 pages, 1250 KB  
Article
Optimizing Age Penalty in Time-Varying Networks with Markovian and Error-Prone Channel State
by Yuchao Chen, Haoyue Tang, Jintao Wang and Jian Song
Entropy 2021, 23(1), 91; https://doi.org/10.3390/e23010091 - 10 Jan 2021
Cited by 7 | Viewed by 2431
Abstract
In this paper, we consider a scenario where the base station (BS) collects time-sensitive data from multiple sensors through time-varying and error-prone channels. We characterize the data freshness at the terminal end through a class of monotone increasing functions related to Age of [...] Read more.
In this paper, we consider a scenario where the base station (BS) collects time-sensitive data from multiple sensors through time-varying and error-prone channels. We characterize the data freshness at the terminal end through a class of monotone increasing functions related to Age of information (AoI). Our goal is to design an optimal policy to minimize the average age penalty of all sensors in infinite horizon under bandwidth and power constraint. By formulating the scheduling problem into a constrained Markov decision process (CMDP), we reveal the threshold structure for the optimal policy and approximate the optimal decision by solving a truncated linear programming (LP). Finally, a bandwidth-truncated policy is proposed to satisfy both power and bandwidth constraint. Through theoretical analysis and numerical simulations, we prove the proposed policy is asymptotic optimal in the large sensor regime. Full article
(This article belongs to the Section Information Theory, Probability and Statistics)
Show Figures

Figure 1

31 pages, 1249 KB  
Article
Moving Information Horizon Approach for Dynamic Game Models
by Ovanes Petrosian, Lihong Shi, Yin Li and Hongwei Gao
Mathematics 2019, 7(12), 1239; https://doi.org/10.3390/math7121239 - 14 Dec 2019
Cited by 7 | Viewed by 3803
Abstract
In the paper, a new class of dynamic game models with a moving information horizon or dynamic updating is studied. In this class of games, players do not have full information about the game structure (motion equations, payoff functions) on the interval on [...] Read more.
In the paper, a new class of dynamic game models with a moving information horizon or dynamic updating is studied. In this class of games, players do not have full information about the game structure (motion equations, payoff functions) on the interval on which the game is defined. It is supposed that the players at each stage of the dynamic game have only truncated information about the game structure defined by the information horizon. Cooperative and noncooperative settings are considered in the paper. Results are illustrated using the oligopoly advertising game model, and comparison between the solution in the initial game model and in the game model with moving information horizon is presented. Simulation results are presented. Full article
(This article belongs to the Special Issue Mathematical Game Theory 2019)
Show Figures

Figure 1

19 pages, 5394 KB  
Article
The Application of Buried Soil Properties for Reconstruction of Various Stages of Early Habitation at Archaeological Sites in Moscow Kremlin
by Alexandra Golyeva, Olga Khokhlova, Asia Engovatova, Vladimir Koval, Anna Aleshinskaya, Maria Kochanova, Aleksandr Makeev, Tatiana Puzanova and Fatima Kurbanova
Geosciences 2018, 8(12), 447; https://doi.org/10.3390/geosciences8120447 - 30 Nov 2018
Cited by 4 | Viewed by 3944
Abstract
Combined archaeological and pedogenetic study allows reconstructing the history of early habitation in Moscow Kremlin (Moscow, Russia). The area is confined to the third terrace of Moskva River with Podzols as native soils formed in fluvioglacial sandy deposits under virgin broad-leaved forests with [...] Read more.
Combined archaeological and pedogenetic study allows reconstructing the history of early habitation in Moscow Kremlin (Moscow, Russia). The area is confined to the third terrace of Moskva River with Podzols as native soils formed in fluvioglacial sandy deposits under virgin broad-leaved forests with conifers. From the Early Iron Age (1500–2000 BP) to the 12th century, alternating stages of agricultural land use and abandonment resulted in human-induced transformation of natural ecosystems into agricultural landscapes. Agricultural land use provoked soil erosion that lead to truncation of the upper soil horizons. Sediments deposited due to slope erosion and mineral materials transported by ancient people enhanced initial lithic discontinuity of soil parent material. Ancient agricultural practices included melioration of soils by mineral and organic fertilizers. During the Early Iron Age the pasture was fertilized by ash and limed by crushed dolomite. Melioration of the 12th century included not only ash and dolomite but also crushed bones, manure and household waste. A change from the agricultural to urban land use after 15th century resulted in the accumulation of cultural layers. A few interruptions in their accumulation, which were caused by accidental fires or other phenomena, were accompanied by regeneration of natural vegetation cover and the formation of shallow soils imprinted on cultural layers. Full article
(This article belongs to the Special Issue The Imprint of Palaeoenvironments on Soils and Palaeosols)
Show Figures

Figure 1

Back to TopTop