Sign in to use this feature.

Years

Between: -

Subjects

remove_circle_outline
remove_circle_outline
remove_circle_outline
remove_circle_outline
remove_circle_outline
remove_circle_outline

Journals

Article Types

Countries / Regions

Search Results (7)

Search Parameters:
Keywords = tikhonov regularisation

Order results
Result details
Results per page
Select all
Export citation of selected articles as:
22 pages, 11281 KB  
Article
Splitting and Merging for Active Contours: Plug-and-Play
by Mojtaba Lashgari, Abhirup Banerjee and Hossein Rabbani
Mathematics 2025, 13(6), 991; https://doi.org/10.3390/math13060991 - 18 Mar 2025
Viewed by 835
Abstract
This study tackles the challenge of splitting and merging in parametric active contours or snakes. The proposed method comprises three stages: (1) fully 4-connected interpolation, (2) snake splitting, and (3) snakes merging. For this purpose, first, the coordinates of snake points are separated [...] Read more.
This study tackles the challenge of splitting and merging in parametric active contours or snakes. The proposed method comprises three stages: (1) fully 4-connected interpolation, (2) snake splitting, and (3) snakes merging. For this purpose, first, the coordinates of snake points are separated into two corrupted 1D signals, with missing X/Y samples in the signals representing missing snakes’ coordinates. These missing X/Y samples are estimated using a constrained Tikhonov regularisation model, ensuring fully 4-connected snakes. Next, crossing points are identified by plotting snake points onto a raster matrix, detecting overlaps where multiple snake points occupy the same raster cell. Finally, snakes are split or merged by extracting snake points between crossing snake points that form a loop using a heuristic approach. Experimental results on the boundary detection of enamel in Micro-CT images and coronary arteries’ lumen in CT images demonstrate the proposed method’s ability to handle contour splitting and merging effectively. Full article
(This article belongs to the Special Issue Bioinformatics, Computational Theory and Intelligent Algorithms)
Show Figures

Figure 1

13 pages, 6907 KB  
Article
Inverse Scheme to Locally Determine Nonlinear Magnetic Material Properties: Numerical Case Study
by Manfred Kaltenbacher, Andreas Gschwentner, Barbara Kaltenbacher, Stefan Ulbrich and Alice Reinbacher-Köstinger
Mathematics 2024, 12(10), 1586; https://doi.org/10.3390/math12101586 - 19 May 2024
Cited by 1 | Viewed by 1225
Abstract
We are interested in the determination of the local nonlinear magnetic material behaviour in electrical steel sheets due to cutting and punching effects. For this purpose, the inverse problem has to be solved, where the objective function, which penalises the difference between the [...] Read more.
We are interested in the determination of the local nonlinear magnetic material behaviour in electrical steel sheets due to cutting and punching effects. For this purpose, the inverse problem has to be solved, where the objective function, which penalises the difference between the measured and the simulated magnetic flux density, has to be minimised under a constraint defined according to the corresponding partial differential equation model. We use the adjoint method to efficiently obtain the gradients of the objective function with respect to the material parameters. The optimisation algorithm is low-memory Broyden–Fletcher–Goldfarb–Shanno (BFGS), the forward and adjoint formulations are solved using the finite element (FE) method and the ill-posedness is handled via Tikhonov regularisation, in combination with the discrepancy principle. Realistic numerical case studies show promising results. Full article
(This article belongs to the Special Issue Numerical Optimization for Electromagnetic Problems)
Show Figures

Figure 1

16 pages, 3737 KB  
Article
Theoretical and Numerical Examination of a Novel Method for Identifying Bridge Moving Force Using an Instrumented Vehicle
by Dexin Liu, Bo Liu, Xingui Li and Kang Shi
Buildings 2023, 13(6), 1481; https://doi.org/10.3390/buildings13061481 - 7 Jun 2023
Cited by 4 | Viewed by 1821
Abstract
This study presents a novel and highly efficient technique to identify moving forces by utilising the acceleration response of an instrumented moving vehicle. The complex task of determining moving forces is transformed into one of solving linear equations, made easier through the Newmark-β [...] Read more.
This study presents a novel and highly efficient technique to identify moving forces by utilising the acceleration response of an instrumented moving vehicle. The complex task of determining moving forces is transformed into one of solving linear equations, made easier through the Newmark-β method. To overcome the ill-conditioned problem and improve the recognition accuracy, Tikhonov regularisation is employed. Uniquely, this approach necessitates the placement sensors on the vehicle alone to record the responses of the vehicle–bridge coupled system as it traverses the bridge. Once the coupled responses are acquired, the moving force is quickly identified using the proposed method. The reliability of this method is numerically verified using a case study of a single degree-of-freedom vehicle crossing a simply supported beam. The performance of the proposed method is further demonstrated by examining several typical external factors. The results indicate that the method presents a high recognition accuracy, demonstrating good robustness and reliability even amidst substantial environmental noise interference. This proposed method offers a new perspective for identifying the moving force of small- to medium-span bridges. Full article
(This article belongs to the Special Issue Intelligent Building Health Monitoring and Assessment)
Show Figures

Figure 1

20 pages, 3039 KB  
Article
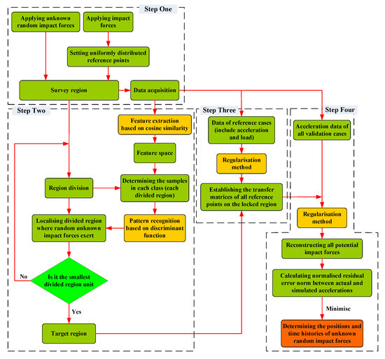
Experimental Research on a Hybrid Algorithm for Localisation and Reconstruction of the Impact Force Applied to a Rectangular Steel Plate Structure
by Binbin Qiu, Yang Lu, Xianqiang Qu and Xu Li
Sensors 2022, 22(21), 8123; https://doi.org/10.3390/s22218123 - 24 Oct 2022
Cited by 2 | Viewed by 1686
Abstract
Impact force is the most common form of load which acts on engineering structures and presents a great hidden risk to the healthy operation of machinery. Therefore, the identification or monitoring of impact forces is a significant issue in structural health monitoring. The [...] Read more.
Impact force is the most common form of load which acts on engineering structures and presents a great hidden risk to the healthy operation of machinery. Therefore, the identification or monitoring of impact forces is a significant issue in structural health monitoring. The conventional optimisation scheme based on inversion techniques requires a significant amount of time to identify random impact forces (impact force localisation and time history reconstruction) and is not suitable for engineering applications. Recently, a pattern recognition method combined with the similarity metric, PRMCSM, has been proposed, which exhibits rapidity in practical engineering applications. This study proposes a novel scheme for identifying unknown random impact forces which hybridises two existing methods and combines the advantages of both. The experimental results indicate that the localisation accuracy of the proposed algorithm (100%) is higher than that of PRMCSM (92%), and the calculation time of the hybrid algorithm (179 s) for 25 validation cases is approximately one nineteenth of the traditional optimisation strategy (3446 s). Full article
(This article belongs to the Section Physical Sensors)
Show Figures

Figure 1

16 pages, 419 KB  
Article
Solving High-Dimensional Problems in Statistical Modelling: A Comparative Study
by Stamatis Choudalakis, Marilena Mitrouli, Athanasios Polychronou and Paraskevi Roupa
Mathematics 2021, 9(15), 1806; https://doi.org/10.3390/math9151806 - 30 Jul 2021
Cited by 4 | Viewed by 1999
Abstract
In this work, we present numerical methods appropriate for parameter estimation in high-dimensional statistical modelling. The solution of these problems is not unique and a crucial question arises regarding the way that a solution can be found. A common choice is to keep [...] Read more.
In this work, we present numerical methods appropriate for parameter estimation in high-dimensional statistical modelling. The solution of these problems is not unique and a crucial question arises regarding the way that a solution can be found. A common choice is to keep the corresponding solution with the minimum norm. There are cases in which this solution is not adequate and regularisation techniques have to be considered. We classify specific cases for which regularisation is required or not. We present a thorough comparison among existing methods for both estimating the coefficients of the model which corresponds to design matrices with correlated covariates and for variable selection for supersaturated designs. An extensive analysis for the properties of design matrices with correlated covariates is given. Numerical results for simulated and real data are presented. Full article
(This article belongs to the Special Issue Numerical Linear Algebra and the Applications)
Show Figures

Figure 1

13 pages, 4000 KB  
Article
Energy Resolved Neutron Imaging for Strain Reconstruction Using the Finite Element Method
by Riya Aggarwal, Michael H. Meylan, Bishnu P. Lamichhane and Chris M. Wensrich
J. Imaging 2020, 6(3), 13; https://doi.org/10.3390/jimaging6030013 - 22 Mar 2020
Cited by 3 | Viewed by 5465
Abstract
A novel pulsed neutron imaging technique based on the finite element method is used to reconstruct the residual strain within a polycrystalline material from Bragg edge strain images. This technique offers the possibility of a nondestructive analysis of strain fields with a high [...] Read more.
A novel pulsed neutron imaging technique based on the finite element method is used to reconstruct the residual strain within a polycrystalline material from Bragg edge strain images. This technique offers the possibility of a nondestructive analysis of strain fields with a high spatial resolution. The finite element approach used to reconstruct the strain uses the least square method constrained by the conditions of equilibrium. This inclusion of equilibrium makes the problem well-posed. The procedure is developed and verified by validating for a cantilevered beam problem. It is subsequently demonstrated by reconstructing the strain from experimental data for a ring-and-plug sample, measured at the spallation neutron source RADEN at J-PARC in Japan. The reconstruction is validated by comparison with conventional constant wavelength strain measurements on the KOWARI diffractometer at ANSTO in Australia. It is also shown that the addition of a Tikhonov regularisation scheme further improves the reconstruction. Full article
(This article belongs to the Special Issue Neutron Imaging)
Show Figures

Figure 1

13 pages, 2362 KB  
Article
Rheology of Un-Sieved Concentrated Domestic Slurry: A Wide Gap Approach
by Adithya Krishnan Thota Radhakrishnan, Jules Van Lier and Francois Clemens
Water 2018, 10(10), 1287; https://doi.org/10.3390/w10101287 - 20 Sep 2018
Cited by 5 | Viewed by 3800
Abstract
Information on the rheology of domestic slurries is essential in designing pipeline transportation in novel sanitation systems. As concentrated slurries in their original collected state have wide particle size distribution, with particles up to 2 mm, a wide gap rheometer is used to [...] Read more.
Information on the rheology of domestic slurries is essential in designing pipeline transportation in novel sanitation systems. As concentrated slurries in their original collected state have wide particle size distribution, with particles up to 2 mm, a wide gap rheometer is used to acquire the rheograms. Rheograms obtained from a wide gap rheometer require a method to convert the rotational velocity to the shear rate, and this method must be robust to noisy data and yield stress in the slurry. For this purpose, a Tikhonov regularisation method is chosen as it suits the criteria the best. Using this, the rheograms are obtained for various total suspended solids (TSS) concentrations of slurries. A Herschel-Bulkley rheological model is used to represent the rheology of the slurries. The influence of the change in concentration of the slurries is represented through its influence on the Herschel-Bulkley parameters. The consistency index K exponentially increases with the concentration. The yield stress τ y , is 0 at low concentrations, and above 2.0% TSS (wt./wt.) exponentially increases with the concentration. The behaviour index n , is 1 at low concentrations, and above 2.6% TSS (wt./wt.) it decreases in an inverse power law with the concentration to reach a sort of plateau. Full article
(This article belongs to the Special Issue Smart Hydraulics in Wastewater Transport)
Show Figures

Graphical abstract

Back to TopTop