Sign in to use this feature.

Years

Between: -

Subjects

remove_circle_outline
remove_circle_outline
remove_circle_outline
remove_circle_outline
remove_circle_outline
remove_circle_outline
remove_circle_outline

Journals

Article Types

Countries / Regions

Search Results (247)

Search Parameters:
Keywords = therapy-induced cell senescence

Order results
Result details
Results per page
Select all
Export citation of selected articles as:
14 pages, 2284 KB  
Review
Senescence Modulation: An Applied Science Review of Strategies in Anti-Aging, Regenerative Aesthetics, and Oncology Therapy
by Steven Januar Kusmanto
Curr. Issues Mol. Biol. 2025, 47(12), 989; https://doi.org/10.3390/cimb47120989 - 27 Nov 2025
Viewed by 102
Abstract
Cellular senescence is an irreversible cell cycle arrest, triggered by stressors like telomere shortening, DNA damage, and oncogenic signaling. These cells, often referred to as ‘zombie cells’ because they cease dividing yet resist apoptosis, drive the Senescence-Associated Secretory Phenotype (SASP), releasing pro-inflammatory cytokines, [...] Read more.
Cellular senescence is an irreversible cell cycle arrest, triggered by stressors like telomere shortening, DNA damage, and oncogenic signaling. These cells, often referred to as ‘zombie cells’ because they cease dividing yet resist apoptosis, drive the Senescence-Associated Secretory Phenotype (SASP), releasing pro-inflammatory cytokines, chemokines, growth factors, and matrix-remodeling enzymes. While senescence is a protective mechanism against malignant proliferation, its persistence in tissues contributes to aging and age-related diseases (inflammaging). Recognizing this dual role forms the basis for developing therapies that bridge anti-aging, regenerative medicine, and oncology, as precise molecular regulatory mechanisms remain incompletely understood. This review interrelates these disciplines, focusing on targeted interventions against senescent cells (SnCs). These interventions include senolytics (agents that selectively eliminate SnCs) and senomorphics (agents that suppress the SASP), offering translational insights from anti-aging/aesthetic applications into integrated treatment models. The framework addresses cancer therapeutics via immunologic modalities such as monoclonal antibodies (mAbs) and CAR T-cell therapy, alongside nucleic acid-based therapeutics (mRNA and siRNA), and is used in combination with broad-spectrum therapeutics. The novelty lies in synthesizing these disparate fields, unified by cellular senescence as a central mechanistic target. Ultimately, the goal is to identify targets that induce tumor regression, mitigate age-related vulnerabilities, promote tissue homeostasis and regeneration, and improve quality of life and overall survival. Full article
(This article belongs to the Special Issue Feature Papers in Molecular Medicine 2025)
Show Figures

Figure 1

17 pages, 8327 KB  
Article
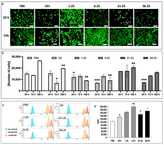
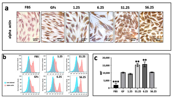
Growth Factor-Primed WJ-MSC Secretome Enhances Fibroblast Expansion In Vitro
by Katia Jarquín-Yáñez, Diana Michel Aguilar-Sandoval, Gabriela Piñón-Zárate, Miguel Angel Herrera-Enríquez, Ivan Daniel Avila-Campos, Beatriz Hernandez-Tellez, Dayana Mayte Dominguez-Diaz, Blanca Esther Blancas-Luciano and Andrés Eliú Castell-Rodríguez
Biomedicines 2025, 13(12), 2863; https://doi.org/10.3390/biomedicines13122863 - 24 Nov 2025
Viewed by 233
Abstract
Background: In regenerative medicine, there is interest in using acellular therapy based on the secretome of mesenchymal stem cells (MSC) to promote wound healing. Wharton’s jelly cells (WJ-MSCs) are a readily available source. Their secretion has been optimized when stimulated with FGF and [...] Read more.
Background: In regenerative medicine, there is interest in using acellular therapy based on the secretome of mesenchymal stem cells (MSC) to promote wound healing. Wharton’s jelly cells (WJ-MSCs) are a readily available source. Their secretion has been optimized when stimulated with FGF and EGF to induce proliferation and prevent senescence. Therefore, evaluating the effect on proliferation and wound closure of human fibroblasts in vitro with different concentrations of the secretome of WJ-MSCs stimulated with growth factors is necessary to identify the most efficient work concentration. Methods: The secretome of human WJ-MSC was collected from passage 1 to passage 2 stimulated with FGF and EGF (W FGF/EGF) and the unstimulated secretome (WO FGF/EGF). The immunophenotype of WJ-MSCs after stimulation was evaluated by flow cytometry for the markers: CD105+, CD73+, CD90+, HLA-ABC+, CD44+, HLA-DR−, CD34−, CD11b−, CD19−, and CD45−. The presence of 14 growth factors in the secretome was evaluated using LEGENDplex through flow cytometry. Fibroblasts were cultured, and their culture medium was supplemented with two different concentrations: one of 1.25 mg/mL and another of 6.25 mg/mL of both stimulated and unstimulated secretome. Proliferation, cellular metabolism, and wound closure were evaluated in vitro. Results: The immunophenotype of WJ-MSCs after stimulation remained unchanged, and the production of growth-assessed factors was increased in stimulated WJ-MSCs. The optimal concentration that induced proliferation and wound closure in vitro was 1.25 mg/mL of stimulated WJ-MSC secretome. Conclusions: This study demonstrates that stimulation of WJ-MSCs with FGF and EGF enhances the secretion of growth factors, and that a concentration of 1.25 mg/mL of their secretome promotes optimal fibroblast proliferation and wound closure in vitro. These findings support the potential of optimized WJ-MSC secretome as a promising acellular strategy for regenerative medicine. Full article
Show Figures

Figure 1

16 pages, 3496 KB  
Article
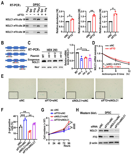
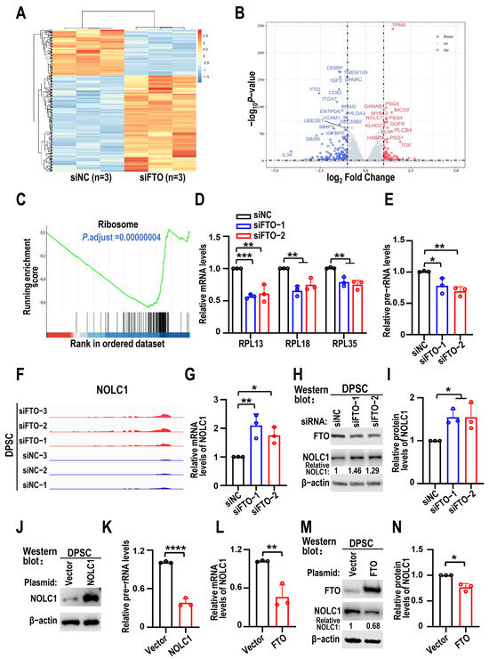
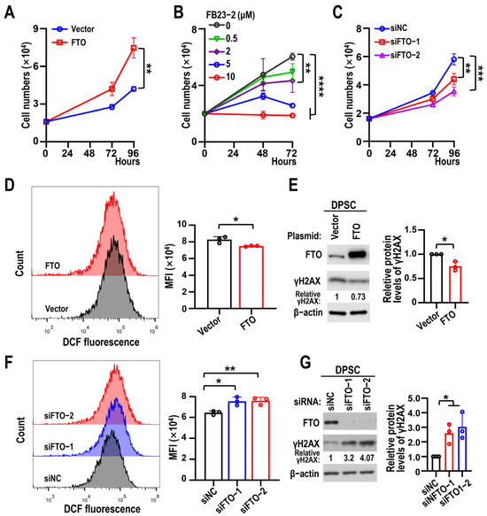
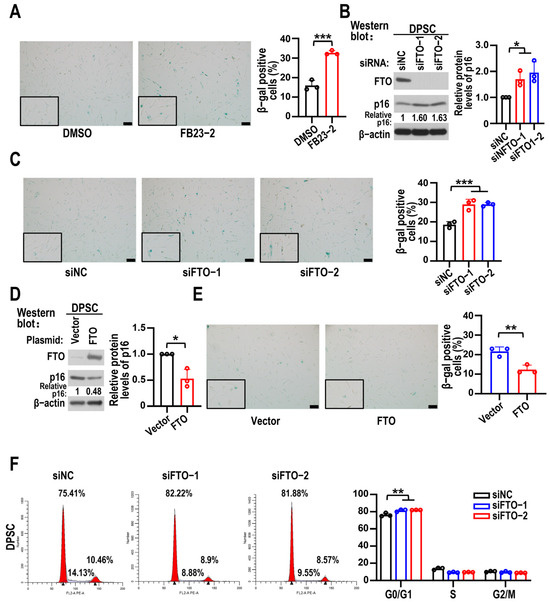
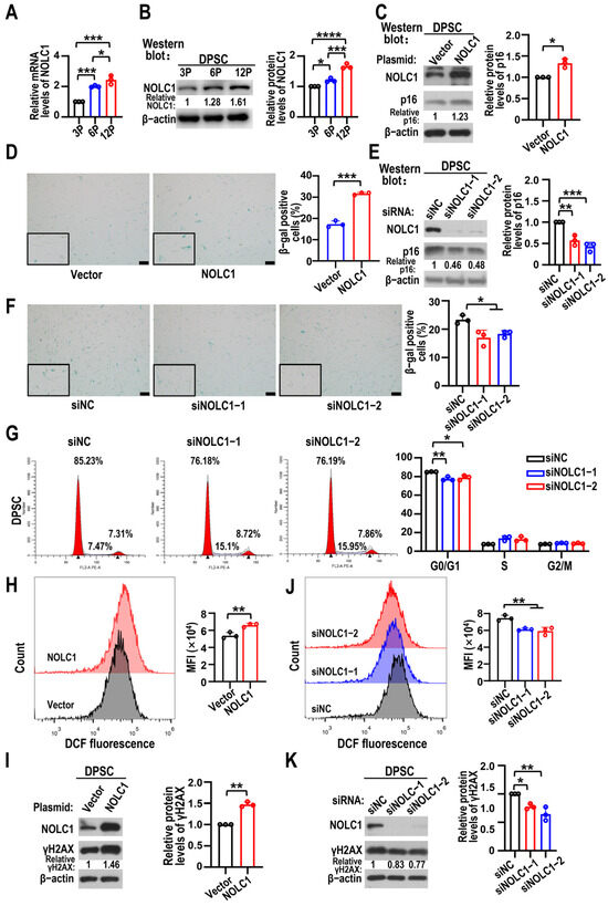
FTO Suppresses Dental Pulp Stem Cell Senescence by Destabilizing NOLC1 mRNA
by Bingrong Li, Mi Xu, Junjun Huang and Rong Jia
Biomolecules 2025, 15(11), 1627; https://doi.org/10.3390/biom15111627 - 19 Nov 2025
Viewed by 239
Abstract
Cellular senescence is an intricate process that severely restricts stem cell function. The N6-methyladenosine (m6A) eraser, fat mass and obesity-associated (FTO) protein control several aspects of stem cell fate, including differentiation, self-renewal, and senescence. However, the role of FTO in dental [...] Read more.
Cellular senescence is an intricate process that severely restricts stem cell function. The N6-methyladenosine (m6A) eraser, fat mass and obesity-associated (FTO) protein control several aspects of stem cell fate, including differentiation, self-renewal, and senescence. However, the role of FTO in dental pulp stem cell (DPSC) senescence has not yet been elucidated. This study aimed to explore the role of FTO in DPSC senescence. FTO expression decreases during DPSC senescence. FTO depletion inhibited DPSC proliferation, accelerated senescence, and increased reactive oxygen species (ROS) levels. FTO overexpression reduced DPSC senescence, enhanced proliferation, and decreased ROS accumulation. RNA sequencing demonstrated that FTO knockdown inhibited ribosomal RNA precursor (pre-rRNA) biogenesis. We found nucleolar and coiled-body phosphoprotein 1 (NOLC1) as a novel target of FTO. NOLC1 was upregulated after FTO knockdown and promoted DPSC senescence. Mechanistically, FTO downregulation increased the m6A modifications of NOLC1 mRNA, increasing the stability of the NOLC1 mRNA. NOLC1 upregulation inhibits the transcription of pre-rRNA, causing nucleolar stress and p53 accumulation. In addition, NOLC1 knockdown partially rescued FTO deficiency-induced DPSC senescence. Our findings identified the significant role of the FTO/NOLC1/p53 axis in DPSC senescence and provide new insights to prevent the aging of DPSCs, which is beneficial for the application of DPSCs in regenerative medicine and stem cell therapy. Full article
(This article belongs to the Section Cellular Biochemistry)
Show Figures

Figure 1

17 pages, 8704 KB  
Article
Thymol Mitigates Oxidative Stress-Induced Ovarian Aging and Restores Steroidogenesis via the JAK1–STAT3 Pathway
by Junjie Deng, Chen Luo, Chen Xie and Heng Duan
Curr. Issues Mol. Biol. 2025, 47(11), 910; https://doi.org/10.3390/cimb47110910 - 2 Nov 2025
Viewed by 559
Abstract
Premature ovarian failure (POF) is characterized by oxidative stress, cellular senescence, and impaired steroidogenesis, yet current therapies remain limited in effectiveness. Thymol, a natural monoterpene, exhibits antioxidant and anti-inflammatory properties. Network pharmacology and molecular docking identified multiple potential targets, notably the Janus kinase [...] Read more.
Premature ovarian failure (POF) is characterized by oxidative stress, cellular senescence, and impaired steroidogenesis, yet current therapies remain limited in effectiveness. Thymol, a natural monoterpene, exhibits antioxidant and anti-inflammatory properties. Network pharmacology and molecular docking identified multiple potential targets, notably the Janus kinase 1 (JAK1)-signal transducer and activator of transcription 3 (STAT3) pathway. In tert-butyl hydroperoxide (t-BHP)-induced human granulosa-like tumor cells (n = 3), 40 μg/mL thymol increased cell viability by approximately 45%, restored superoxide dismutase, catalase, and glutathione peroxidase activities to nearly twice those of the model group, and reduced reactive oxygen species accumulation by about 35% (p < 0.05). It also decreased senescence markers p53, p21, and p16 by 40–60% and inhibited JAK1–STAT3 phosphorylation (n = 3, p < 0.05). In aged pregnant mice (n = 4 per group), thymol increased viable fetus numbers by about 40%, elevated serum estradiol and progesterone levels to 1.6–1.8-fold of aged controls, and downregulated ovarian aging markers (p < 0.05). Collectively, these findings indicate that thymol mitigates oxidative stress-induced ovarian aging by modulating JAK1–STAT3 signaling and restoring steroidogenic function, supporting its potential as a natural candidate for delaying ovarian senescence. Full article
(This article belongs to the Section Biochemistry, Molecular and Cellular Biology)
Show Figures

Graphical abstract

23 pages, 1432 KB  
Review
Can Molecular Attributes of Mammalian Granulosa Cells and Ovarian Putative Stem Cells Predestine Them to Be a Promising Tool for Tissue Engineering and Regenerative Medicine?
by Małgorzata Duda and Marcin Samiec
Int. J. Mol. Sci. 2025, 26(21), 10667; https://doi.org/10.3390/ijms262110667 - 1 Nov 2025
Viewed by 491
Abstract
Granulosa cells (GCs) and ovarian putative stem cells (oPSCs) represent distinct but complementary populations within the mammalian ovary. While GCs have long been considered terminally differentiated and hormonally specialized, emerging evidence indicates that they retain epigenetic plasticity and, under defined conditions, can be [...] Read more.
Granulosa cells (GCs) and ovarian putative stem cells (oPSCs) represent distinct but complementary populations within the mammalian ovary. While GCs have long been considered terminally differentiated and hormonally specialized, emerging evidence indicates that they retain epigenetic plasticity and, under defined conditions, can be reprogrammed into cells exhibiting pluripotent-like features. In contrast, oPSCs, including oogonial stem cells (OSCs) and very small embryonic-like stem cells (VSELs), are naturally multipotent and capable of spontaneous or inducible differentiation into neural, endothelial, and other somatic lineages. Both cell types express stemness-related markers, such as OCT4, SOX2, and c-KIT, and demonstrate potential for self-renewal and lineage conversion. Recent advances in chemical modulation of epigenetic reprogramming, particularly with agents from the family of non-specific DNA methyltransferase (DNMT) inhibitors, such as 5-azacytidine (5-azaC), highlight the feasibility of generating functional, lineage-specific derivatives of GCs or oPSCs without genetic manipulation. Not without significance is also the fact that extended/high-dose 5-azaC-mediated modulation can induce cell senescence or apoptotic/necrotic death. Therefore, dosing must be carefully titrated, which strongly supports a dose- and/or time-dependent mechanism for 5-azaC-based epigenetic modification in treated cells. This study aims to summarize the molecular and functional properties of mammalian GCs and oPSCs, emphasizing their applicability in regenerative medicine and reproductive bioengineering, with a focus on safe, patient-specific cell-based therapies. Full article
Show Figures

Figure 1

23 pages, 527 KB  
Review
The Dual Role of Interferon Signaling in Myeloproliferative Neoplasms: Pathogenesis and Targeted Therapeutics
by Valentina Bonuomo, Irene Dogliotti, Simona Masucci, Selene Grano, Arianna Savi, Antonio Frolli, Daniela Cilloni and Carmen Fava
Cancers 2025, 17(21), 3480; https://doi.org/10.3390/cancers17213480 - 29 Oct 2025
Viewed by 840
Abstract
Interferons (IFNs) are pleiotropic cytokines involved in antiviral defense, immune regulation, and tumor suppression. In myeloproliferative neoplasms (MPNs) and related disorders—including classical BCR, ABL1-negative MPNs, chronic myeloid leukemia (CML), and rarer entities such as chronic neutrophilic leukemia and hypereosinophilic syndromes—disease pathogenesis arises from [...] Read more.
Interferons (IFNs) are pleiotropic cytokines involved in antiviral defense, immune regulation, and tumor suppression. In myeloproliferative neoplasms (MPNs) and related disorders—including classical BCR, ABL1-negative MPNs, chronic myeloid leukemia (CML), and rarer entities such as chronic neutrophilic leukemia and hypereosinophilic syndromes—disease pathogenesis arises from a spectrum of somatic and structural genetic abnormalities and chronic inflammation, in which IFNs play a paradoxical role. They contribute to disease pathogenesis by promoting abnormal hematopoiesis and immune dysregulation, while also representing a therapeutic option capable of inducing hematologic and molecular remissions. This review outlines the biology and classification of IFNs, focusing on their signaling pathways and downstream effects in both normal and malignant hematopoiesis. We discuss the dual impact of IFN signaling on hematopoietic stem cells, including induction of proliferation, senescence, apoptosis, and DNA damage, and how these mechanisms may both sustain clonal evolution and facilitate disease control. Clinical data supporting the efficacy and safety of IFN-α, particularly pegylated formulations, in polycythemia vera, essential thrombocythemia, myelofibrosis, and chronic myeloid leukemia are reviewed, along with insights into next-generation IFNs and combination therapies. Understanding the dichotomous effects of IFNs in MPNs not only clarifies their role in disease biology but also informs their optimal use in clinical practice. This duality highlights the need for personalized approaches to IFN-based therapies. Full article
(This article belongs to the Section Cancer Therapy)
Show Figures

Figure 1

22 pages, 7463 KB  
Article
Exploring the Anticancer Potential of the Multistrain Probiotic Formulation OxxySlab in Bladder Cancer Cell Lines
by Valeria Ciummo, Alessia Ciafarone, Serena Altamura, Francesca Lombardi, Marcella Reale, Maria Grazia Cifone, Benedetta Cinque and Paola Palumbo
Antioxidants 2025, 14(11), 1282; https://doi.org/10.3390/antiox14111282 - 26 Oct 2025
Viewed by 753
Abstract
Bladder cancer (BC), particularly its muscle-invasive subtype (MIBC), remains a clinical challenge due to high recurrence and limited therapeutic options. Emerging evidence suggests that probiotics may offer selective anticancer effects while preserving healthy tissue. In this study, we evaluated the antitumor potential of [...] Read more.
Bladder cancer (BC), particularly its muscle-invasive subtype (MIBC), remains a clinical challenge due to high recurrence and limited therapeutic options. Emerging evidence suggests that probiotics may offer selective anticancer effects while preserving healthy tissue. In this study, we evaluated the antitumor potential of OxxySlab, a multistrain probiotic formulation, in two BC cell lines (T24 and 5637) and a non-tumorigenic urothelial cell line (SV-HUC1). OxxySlab lysate dose-dependently inhibited BC cell proliferation, clonogenicity, and migration, while sparing normal cells. Mechanistically, the treatment suppressed epithelial–mesenchymal transition (EMT), induced senescence, and disrupted redox homeostasis in malignant cells. These effects were associated with the induction of oxidative stress and impaired antioxidant defenses. Co-treatment with vitamin C attenuated ROS accumulation and senescence, implicating oxidative stress as a key mediator. Notably, SV-HUC1 cells retained viability and phenotype, confirming the formulation’s selectivity. Overall, these findings support OxxySlab as a promising adjunctive strategy in BC therapy, capable of reducing tumor aggressiveness through redox-mediated senescence and EMT inhibition without harming normal urothelial cells. Full article
Show Figures

Graphical abstract

14 pages, 2279 KB  
Article
Urolithin A Alleviates Doxorubicin-Induced Senescence in Mesenchymal Stem Cells
by Alexander Kalinin, Ekaterina Zubkova, Mikhail Menshikov and Yelena Parfyonova
Int. J. Mol. Sci. 2025, 26(21), 10257; https://doi.org/10.3390/ijms262110257 - 22 Oct 2025
Viewed by 692
Abstract
The accumulation of senescent cells, characterized by a pro-inflammatory secretory phenotype (SASP), metabolic dysfunction, and irreversible cell cycle arrest, is a driving force behind numerous age-related pathologies and directly undermines the therapeutic potential of mesenchymal stem cells (MSCs). In this study, we explore [...] Read more.
The accumulation of senescent cells, characterized by a pro-inflammatory secretory phenotype (SASP), metabolic dysfunction, and irreversible cell cycle arrest, is a driving force behind numerous age-related pathologies and directly undermines the therapeutic potential of mesenchymal stem cells (MSCs). In this study, we explore the senotherapeutic potential of urolithin A, a renowned antioxidant compound, in human adipose-derived MSCs (AD-hMSCs). Our findings reveal that urolithin A is non-cytotoxic to senescent AD-hMSCs and significantly suppresses the SASP by reducing the secretion of key pro-inflammatory mediators, including MCP1, PAI2, and IL1B. In addition, it was demonstrated that urolithin A was capable of reversing the decline in H3K9me3 levels induced by Doxorubicin treatment, restoring them to levels observed in untreated cells. The results of this study suggest that urolithin A functions as a senomorphic agent, capable of modulating cellular senescence. Moreover, its combination with senolytic therapies has the potential to yield novel and effective treatment strategies for regenerative medicine. Full article
(This article belongs to the Special Issue Research Progress in Cellular Senescence in Health and Disease)
Show Figures

Graphical abstract

17 pages, 3758 KB  
Article
IL-6 Blockade Enhances the Efficacy of CDK4/6 Inhibitor in BRCA1-Mutant Triple-Negative Breast Cancer Cells
by Li Pan, Changyou Shi, Joungil Choi and Jiayuh Lin
Cells 2025, 14(20), 1602; https://doi.org/10.3390/cells14201602 - 15 Oct 2025
Viewed by 780
Abstract
Breast cancer gene 1 (BRCA1) is a tumor suppressor gene essential for DNA repair, and its mutations are linked to aggressive breast cancers with poor prognosis. While poly (ADP-ribose) polymerase (PARP) inhibitors benefit some patients with BRCA1-mutant, human epidermal growth [...] Read more.
Breast cancer gene 1 (BRCA1) is a tumor suppressor gene essential for DNA repair, and its mutations are linked to aggressive breast cancers with poor prognosis. While poly (ADP-ribose) polymerase (PARP) inhibitors benefit some patients with BRCA1-mutant, human epidermal growth factor receptor 2 (HER2)-negative metastatic breast cancer, issues such as limited efficacy and drug resistance persist. This is especially critical for triple-negative breast cancer (TNBC), which lacks targeted therapies. Cyclin-dependent kinase 4/6 (CDK4/6) inhibitors such as abemaciclib—FDA-approved for estrogen receptor (ER)-positive/HER2-negative breast cancer—are emerging as potential treatments for TNBC. We evaluated abemaciclib in BRCA1-mutant TNBC cell lines (SUM149, HCC1937, and MDA-MB-436) and found them to be sensitive to the drug. However, treatment induced cellular senescence and Interleukin-6 (IL-6) secretion, which may promote drug resistance. To address this, we inhibited IL-6 signaling using bazedoxifene or glycoprotein 130 (GP130) siRNA, and both of which enhanced abemaciclib sensitivity. Combination treatment with bazedoxifene and abemaciclib synergistically inhibited cell migration and invasion, and induced apoptosis. In a mammary fat pad TNBC tumor model, the combination treatment significantly suppressed SUM149 tumor growth more than either agent alone. These findings support co-targeting IL-6 and CDK4/6 as a novel therapeutic strategy for BRCA1-mutant TNBC. Full article
Show Figures

Figure 1

27 pages, 7998 KB  
Article
Tert-Butyl Hydroperoxide in Human Adult Mesenchymal Stem Cells Isolated from Dermis: A Stress-Induced Premature Senescence Model
by Luca Pampanella, Giovannamaria Petrocelli, Provvidenza Maria Abruzzo, Riccardo Tassinari, Beatrice Bassoli, Rossella Sgarzani, Margherita Maioli, Carlo Ventura, Silvia Canaider and Federica Facchin
Cells 2025, 14(19), 1563; https://doi.org/10.3390/cells14191563 - 8 Oct 2025
Viewed by 831
Abstract
Stem cell (SC)-based therapy exploits the ability of cells to migrate to damaged tissues and repair them. In this context, there is a strong interest in the use of mesenchymal stem cells (MSCs), multipotent SCs that are easy to obtain and are able [...] Read more.
Stem cell (SC)-based therapy exploits the ability of cells to migrate to damaged tissues and repair them. In this context, there is a strong interest in the use of mesenchymal stem cells (MSCs), multipotent SCs that are easy to obtain and are able to differentiate into various cell lineages. However, MSCs undergo cellular senescence during in vitro expansion, and may also become senescent in vivo, influenced by multiple molecular, cellular, and environmental interactions. Therefore, the development of in vitro cell models is crucial to study the mechanisms underlying senescence in MSCs. This study aimed to investigate the effects of tert-butyl hydroperoxide (t-BHP) as a senescence inducer in human dermal MSCs (hDMSCs), a promising tool for tissue repair. t-BHP induced a pro-senescent effect on hDMSCs greater than hydrogen peroxide (H2O2), as evidenced by ROS production, DNA damage, cell cycle arrest, inhibition of cell proliferation, changes in cellular and nuclear morphology, and cytoskeletal reorganization, as well as the increase in other senescence markers, including senescence-associated β-galactosidase (SA-β-Gal)-positive cells, and senescence-associated secretory phenotype (SASP). These results indicate that t-BHP could be a promising compound for inducing stress-induced premature senescence (SIPS) in hDMSCs, providing a valuable tool to investigate this process and evaluate the efficacy of senolytic compounds. Full article
Show Figures

Graphical abstract

27 pages, 4231 KB  
Article
Magnetic Cationic Liposomes-Based Delivery System Reduces Drug-Induced Cytotoxicity in an In Vitro Model of Hearing Loss
by Loredana Iftode, Camelia Mihaela Zara Danceanu, Anca Niculina Cadinoiu, Delia Mihaela Raţă, Marcel Popa, Luminița Labusca and Luminita Radulescu
Nanomaterials 2025, 15(19), 1529; https://doi.org/10.3390/nano15191529 - 7 Oct 2025
Viewed by 746
Abstract
Hearing loss is a major health burden, often caused by ototoxic drugs such as cisplatin and gentamicin. Effective therapy is limited by the poor penetrability of drugs into inner ear compartments. This study aimed to develop and test magnetic cationic liposomes as nanocarriers [...] Read more.
Hearing loss is a major health burden, often caused by ototoxic drugs such as cisplatin and gentamicin. Effective therapy is limited by the poor penetrability of drugs into inner ear compartments. This study aimed to develop and test magnetic cationic liposomes as nanocarriers for targeted corticosteroid delivery to auditory hair cells. Carboxymethyl chitosan–coated liposomes were prepared by the lipid film hydration method, incorporating magnetic nanoparticles and dexamethasone phosphate in their aqueous core. The optimal liposomal formulation, in terms of size, zeta potential, and drug leakage over time, was selected and tested in an in vitro model of drug-induced ototoxicity. HEI-OC1 cells exposed to cisplatin or gentamicin were co-treated with the liposomal formulations, and viability, mitochondrial membrane potential, and β-galactosidase activity were assessed. The results demonstrated that magnetic, polymer-coated liposomes protected against cytotoxicity by preserving mitochondrial function and significantly reducing senescence. These findings provide a proof of concept for magnetically responsive liposomal systems as potential therapeutic platforms for preventing or treating drug-associated hearing loss. Full article
(This article belongs to the Special Issue Synthesis of Functional Nanoparticles for Biomedical Applications)
Show Figures

Figure 1

18 pages, 4909 KB  
Article
MM-129 Counteracts 5-Fluorouracil-Induced Cellular Senescence in Colon Cancer via SIRT1/STAT3 Signaling Pathway
by Hubert Klepacki, Beata Sieklucka, Joanna Kalafut, Krystyna Kowalczuk, Arkadiusz Surazynski, Mariusz Mojzych, Anna Pryczynicz, Dariusz Pawlak, Natascia Tiso and Justyna Magdalena Hermanowicz
Cells 2025, 14(19), 1498; https://doi.org/10.3390/cells14191498 - 24 Sep 2025
Viewed by 897
Abstract
Cellular senescence plays a critical role in tumorigenesis and is recognized as a hallmark of colorectal cancer (CRC). Emerging evidence suggests that 5-fluorouracil (5-FU)-induced senescence may contribute to chemoresistance and tumor recurrence. Here, we investigated the effect of 5-FU on colon cancer cell [...] Read more.
Cellular senescence plays a critical role in tumorigenesis and is recognized as a hallmark of colorectal cancer (CRC). Emerging evidence suggests that 5-fluorouracil (5-FU)-induced senescence may contribute to chemoresistance and tumor recurrence. Here, we investigated the effect of 5-FU on colon cancer cell senescence and whether MM-129 (pyrazolo[4,3-e]tetrazolo[4,5-b][1,2,4]triazine sulfonamide) can antagonize this activity. Senescence was identified by the expression of senescence-associated β-galactosidase (SA-β-gal) and cyclin-dependent kinase inhibitor 1A (p21) using qPCR, microscopy, flow cytometry, and immunohistochemistry. We also measured interleukin 6 (IL-6) and tumor necrosis factor (TNF-α) as key SASP cytokines, along with E-cadherin (CDH1), a marker of epithelial integrity. The SIRT1/STAT3 pathway was evaluated to elucidate the mechanism of MM-129′s action. MM-129 counteracted 5-FU-induced senescence in colon cancer models, reducing p21 levels in zebrafish xenografts and the number of SA-β-gal-positive cells in vitro and in tumor tissues from DLD-1 and HT-29 mouse xenografts. MM-129 also inhibited senescence-associated responses by suppressing SASP cytokines (IL-6, TNF-α) and restoring E-cadherin (CDH1), and it modulated the SIRT1/STAT3 axis, which may underlie the observed senotherapeutic effects. In conclusion, MM-129 represents a novel senotherapeutic candidate. By modulating the SIRT1/STAT3 axis, it may suppress the SASP and weaken pro-survival signaling, thereby facilitating selective clearance of senescent cells. Integrating senotherapeutics with conventional cancer therapies may enhance efficacy and open new avenues for translational research. Full article
(This article belongs to the Section Cellular Aging)
Show Figures

Figure 1

27 pages, 5128 KB  
Article
Lepidium meyenii Walpers Promotes the Regeneration of Salivary Gland and Prevents Xerostomia After Irradiation Injury
by Yi-Ting Tsai, Yuan-Chuan Lin, Ming-Jen Cheng, Chun-Ming Shih, Chien-Sung Tsai, Ze-Hao Lai, Ching-Yi Wu, Chen-Wei Liu, Feng-Yen Lin and Yi-Wen Lin
Nutrients 2025, 17(19), 3033; https://doi.org/10.3390/nu17193033 - 23 Sep 2025
Viewed by 1165
Abstract
Objectives: Lepidium meyenii Walpers (LMW), a high-altitude plant, is known to stimulate hormone release, counteract neurodegeneration, and protect against oxidative stress. Saliva is vital for oral health, and reduced production leads to xerostomia, often caused by aging, radiation, or Sjögren’s syndrome. Key pathological [...] Read more.
Objectives: Lepidium meyenii Walpers (LMW), a high-altitude plant, is known to stimulate hormone release, counteract neurodegeneration, and protect against oxidative stress. Saliva is vital for oral health, and reduced production leads to xerostomia, often caused by aging, radiation, or Sjögren’s syndrome. Key pathological features include mesenchymal fibrosis and acinar atrophy, largely regulated by the TGF-β1 pathway. Current treatments are limited, with many patients relying on artificial saliva. Developing therapies to restore salivary function could offer significant benefits. Methods: In this study, we assessed the protective effects of LMW extract (LMWE) in irradiated C57BL/6J mice and TGF-β1-treated rat parotid acinar cells (Par-C10) using histological, molecular, bioenergetic, and 3D organoid analyses to evaluate salivary gland regeneration and lineage-specific differentiation. Results: LMWE significantly restored gland weight, shortened secretion lag time, and increased amylase activity in irradiated mice. Histological and molecular analyses showed reduced acinar atrophy and fibrosis, preservation of epithelial polarity, and upregulation of Mist1, AQP5, and amylase. In vitro, LMWE protected Par-C10 cells from TGF-β1-induced senescence, preserved mitochondrial membrane potential, and improved epithelial barrier function. In 3D organoid cultures of Par-C10 cells embedded in matrix, (1E,4Z)-1-(2,4-dihydroxyphenyl)-5-(3,4-dihydroxyphenyl) penta-1,4-dien-3-one (DHPPD) and (Z)-N-phenyldodec-2-enamide (E4Z-PD)-selectively enhanced acinar and ductal lineage differentiation, respectively. Conclusions: These results suggest that LMWE promotes salivary gland regeneration through antioxidative and lineage-specific mechanisms and may represent a safe and effective therapeutic strategy for xerostomia. Full article
(This article belongs to the Special Issue Diet and Oral Health)
Show Figures

Figure 1

16 pages, 1312 KB  
Article
FN9-10ELP, an ECM-Mimetic Fusion Protein, Protects Human Mesenchymal Stem Cells from Etoposide-Induced Senescence
by Su-Hyeon Jang and Jun-Hyeog Jang
Int. J. Mol. Sci. 2025, 26(18), 9218; https://doi.org/10.3390/ijms26189218 - 21 Sep 2025
Viewed by 678
Abstract
Cellular senescence is a major barrier to the therapeutic application of human mesenchymal stem cells (hMSCs), as it compromises their proliferative capacity, differentiation potential, and regenerative efficacy. In this study, we investigated whether FN9-10ELP, a recombinant extracellular matrix (ECM)-mimetic fusion protein composed of [...] Read more.
Cellular senescence is a major barrier to the therapeutic application of human mesenchymal stem cells (hMSCs), as it compromises their proliferative capacity, differentiation potential, and regenerative efficacy. In this study, we investigated whether FN9-10ELP, a recombinant extracellular matrix (ECM)-mimetic fusion protein composed of fibronectin type III domains 9 and 10 conjugated to elastin-like polypeptides (ELPs), could attenuate etoposide-induced senescence in human turbinate-derived MSCs (hTMSCs). Premature senescence was induced by treatment with 20 µM etoposide, and the protective effects of FN9-10ELP were evaluated in terms of cell viability (using the MTT assay), senescence-associated gene expression (by RT-qPCR analysis), nuclear morphology (after staining with 4’,6-diamidino-2-phenylindole (DAPI)), and SA-β-galactosidase activity. FN9-10ELP treatment significantly improved cell viability and reduced the expression of senescence-associated secretory phenotype (SASP) genes, including interleukin-6 (IL-6), interleukin-8 (IL-8), and plasminogen activator inhibitor-1 (PAI-1). Furthermore, FN9-10ELP alleviated nuclear enlargement and decreased the proportion of SA-β-gal-positive cells, indicating suppression of the senescence phenotype. These findings demonstrate that FN9-10ELP effectively counteracts chemotherapy-induced senescence in hMSCs and highlight its potential as a promising biomaterial for regenerative medicine and anti-aging therapies. Full article
(This article belongs to the Section Molecular Biology)
Show Figures

Figure 1

13 pages, 6528 KB  
Article
Selective Senolysis of 5FU-Induced CRC Senescent Cells by Piceatannol Through Mitochondrial Depolarization and AIF-Dependent Apoptosis
by Alessia Ambrosino, Deanira Patrone, Claudia Moriello, Sura Hilal Ahmed Al-Sammarraie, Ida Lettiero, Mauro Finicelli, Dario Siniscalco and Nicola Alessio
Int. J. Mol. Sci. 2025, 26(18), 9134; https://doi.org/10.3390/ijms26189134 - 18 Sep 2025
Viewed by 719
Abstract
Chemotherapy-induced senescence (CIS) contributes to tumor persistence and relapse. In this study, we investigated the senolytic activity of piceatannol (PCT) in 5-fluorouracil (5FU)-induced senescent colorectal cancer (CRC) cells. Senescence was established in P53-proficient HCT116 cells and normal colon fibroblasts (CCD18Co) following prolonged 5FU [...] Read more.
Chemotherapy-induced senescence (CIS) contributes to tumor persistence and relapse. In this study, we investigated the senolytic activity of piceatannol (PCT) in 5-fluorouracil (5FU)-induced senescent colorectal cancer (CRC) cells. Senescence was established in P53-proficient HCT116 cells and normal colon fibroblasts (CCD18Co) following prolonged 5FU exposure, as shown by increased SA-β-gal activity, upregulation of P16, P21, and P53, mitochondrial depolarization, and enhanced oxidative stress. Subsequent PCT treatment selectively induced apoptosis in senescent populations, while non-senescent or p53-mutant, senescence-resistant HT29 cells were minimally affected. This effect was prevented by N-acetylcysteine, indicating a redox-sensitive mechanism. Mechanistically, PCT triggered mitochondrial depolarization and AIF-associated, caspase-independent apoptosis without increasing ROS. Morphological analysis with MitoTracker and quantitative morphometry using Fiji confirmed a fragmented mitochondrial network, characterized by reduced form factor, length, and number per cell. Western blotting revealed downregulation of fusion proteins (MFN1, MFN2), decreased FIS1, stable DRP1, and marked upregulation of the DRP1 adaptor MFF, consistent with suppressed fusion and enhanced fission competence. Together, these findings demonstrate that PCT selectively targets chemotherapy-induced senescent CRC cells through mitochondrial fragmentation and AIF-dependent apoptosis, highlighting its potential as an adjuvant strategy to limit the long-term burden of therapy-induced senescence. Full article
Show Figures

Figure 1

Back to TopTop