Sign in to use this feature.

Years

Between: -

Subjects

remove_circle_outline
remove_circle_outline
remove_circle_outline
remove_circle_outline
remove_circle_outline
remove_circle_outline
remove_circle_outline
remove_circle_outline
remove_circle_outline

Journals

remove_circle_outline
remove_circle_outline
remove_circle_outline
remove_circle_outline
remove_circle_outline
remove_circle_outline
remove_circle_outline
remove_circle_outline
remove_circle_outline
remove_circle_outline

Article Types

Countries / Regions

remove_circle_outline
remove_circle_outline
remove_circle_outline
remove_circle_outline
remove_circle_outline

Search Results (754)

Search Parameters:
Keywords = sports physiology

Order results
Result details
Results per page
Select all
Export citation of selected articles as:
18 pages, 4562 KB  
Article
The Influence of Campus Landscape Color Environment on Students’ Emotions: A Case Study of Shandong Agricultural University
by Yingjie Li, Ying Yu, Dingmeng Hu, Xinyue Shang, Tianyu Wang, Keran Liu, Siwei Mou and Xinwen Zhang
Buildings 2025, 15(23), 4290; https://doi.org/10.3390/buildings15234290 - 26 Nov 2025
Viewed by 93
Abstract
As the daily activity space for students, the external campus environment directly impacts their physical and mental health. While previous studies have demonstrated the restorative effects of outdoor environments on emotional recovery and stress relief, the influence of color elements in the campus [...] Read more.
As the daily activity space for students, the external campus environment directly impacts their physical and mental health. While previous studies have demonstrated the restorative effects of outdoor environments on emotional recovery and stress relief, the influence of color elements in the campus environment on individuals remains underexplored. To address this gap, this study investigates the influence of colors in the outdoor environments of campuses built in different periods on the physiological and psychological indicators of university students. The HSV color model was used to analyze environmental colors, while virtual reality (VR) and electroencephalography (EEG) were combined to collect brain activity data, along with synchronous collection of subjective emotional data, providing a comprehensive assessment of individuals’ perceived restoration levels. The results indicate the following: (1) Environmental colors with high brightness and low saturation are more relaxing, and environments with a high proportion of plant colors and a low proportion of building and pavement colors yield the best restorative effects. (2) A comparison across three campuses revealed that the relaxation effects on emotions are sports areas > living areas > teaching areas > learning areas. Among these, neutral and warm colors were found to be more relaxing, and neutral tones within the green (G) hue contain most of the significantly stimulated EEG signals associated with relaxation. This study demonstrates the important role of campus environmental colors in improving students’ mental health, providing theoretical support and practical guidance for color design in restorative campus landscapes. Full article
(This article belongs to the Section Architectural Design, Urban Science, and Real Estate)
Show Figures

Figure 1

22 pages, 1320 KB  
Review
The Use of Myocardial Work in Athletes: A Novel Approach to Assess Cardiac Adaptations and Differentiate Physiological Remodeling from Pathology
by Simona Mega, Chiara Fossati, Andrea Segreti, Riccardo Cricco, Zlatan Lazarevic, Myriam Carpenito, Federica Coletti, Jacopo Valeri, Erika Lemme, Fabio Pigozzi and Francesco Grigioni
Appl. Sci. 2025, 15(23), 12490; https://doi.org/10.3390/app152312490 - 25 Nov 2025
Viewed by 111
Abstract
Myocardial work (MW), derived from non-invasive pressure–strain loop (PSL) analysis, has recently emerged as a promising echocardiographic index for assessing left ventricular performance. It integrates speckle-tracking echocardiography with estimated left ventricular pressure, providing a load-adjusted measure of myocardial performance. This technique addresses the [...] Read more.
Myocardial work (MW), derived from non-invasive pressure–strain loop (PSL) analysis, has recently emerged as a promising echocardiographic index for assessing left ventricular performance. It integrates speckle-tracking echocardiography with estimated left ventricular pressure, providing a load-adjusted measure of myocardial performance. This technique addresses the limitations of traditional parameters such as global longitudinal strain (GLS) and ejection fraction (EF), particularly in populations exposed to dynamic loading conditions, such as athletes. Athletic training induces a spectrum of cardiac adaptations, collectively referred to as the “athlete’s heart,” which may mimic or mask pathological conditions. In this context, MW represents a valuable tool to differentiate physiological remodeling from early myocardial dysfunction or underlying cardiovascular disease (e.g., cardiomyopathies, myocarditis). The aim of this review is to explore the physiological rationale for using MW in athletes, evaluate its relationship with performance metrics (e.g., VO2max, lactate threshold), and discuss its potential, yet still emerging and not fully validated, role in informing training adaptation and detecting subclinical cardiac conditions. Additionally, we examine MW applications across different sport disciplines (strength, mixed-sport, and endurance), highlighting its role in individualized assessment and risk stratification. By synthesizing current evidence and outlining future research directions, this work emphasizes the potential of MW to become a standard component of cardiovascular evaluation in sports cardiology. Full article
(This article belongs to the Special Issue Research of Sports Medicine and Health Care: Second Edition)
Show Figures

Figure 1

16 pages, 833 KB  
Article
Differences in Cardiovascular, Biochemical and Nutritional Parameters Between High- and Low-Altitude Winter Sports Athletes
by Maria Jose Jimenez-Casquet, Javier Conde-Pipó, Josep A. Tur and Miguel Mariscal-Arcas
Nutrients 2025, 17(23), 3665; https://doi.org/10.3390/nu17233665 - 24 Nov 2025
Viewed by 280
Abstract
Background/Objectives: High-altitude hypoxia may affect ECG readings, but it is unclear whether the “live-low–train-high” approach prevents these changes in winter sports athletes. Methods: This cross-sectional study assessed cardiovascular parameters in 102 winter-sport athletes (mean age 20 ± 4 y; 57% women), [...] Read more.
Background/Objectives: High-altitude hypoxia may affect ECG readings, but it is unclear whether the “live-low–train-high” approach prevents these changes in winter sports athletes. Methods: This cross-sectional study assessed cardiovascular parameters in 102 winter-sport athletes (mean age 20 ± 4 y; 57% women), divided by training altitude into a high-altitude (HA) group (2500–3300 m, n = 70; skiers/snowboarders) and a low-altitude (LA) group (738 m, n = 32; ice hockey/figure skaters). Mid-season assessments included resting ECG, blood pressure, blood biochemistry, and three 24 h dietary recalls. Results: All ECG parameters were physiological, and no significant differences (p < 0.05) were observed in heart rate, PR interval, or QTc between groups. However, HA group exhibited higher systolic blood pressure and a short QT interval. Lactate was significantly higher in HA (p = 0.028). The HA diet contained more saturated fat (p < 0.001), cholesterol (p = 0.013), magnesium (p = 0.003) and potassium (p = 0.001), whereas LA athletes consumed more glucose (p = 0.024). In HA, total energy expenditure correlated positively (p ≥ 0.05) with QRS (ρ = 0.52) and QT (ρ = 0.56), while heart rate correlated inversely with vitamin D (ρ = −0.59). In LA, QTc showed strong inverse correlations with zinc (ρ = −0.62) and selenium (ρ = −0.85). Conclusions: This finding suggests that intermittent high-altitude training did not alter ECG patterns when nutrient intake was adequate. High lactate level and specific nutrient correlations point to a residual physiological load and a modulatory role of electrolytes, B-vitamins, and vitamin D on cardiac repolarisation. Full article
(This article belongs to the Section Sports Nutrition)
Show Figures

Figure 1

23 pages, 1677 KB  
Article
The Impact of Psyching-Up and Cognitive Challenges on Cognitive Performance and Well-Being in Adolescent Swimmers: A Randomized Controlled Trial
by Yasmine Dhaouadi, Riadh Khalifa and Antonella Muscella
Children 2025, 12(12), 1591; https://doi.org/10.3390/children12121591 - 23 Nov 2025
Viewed by 355
Abstract
Background/Objectives: The integration of psychological techniques, such as psyching-up, into sports training has been increasingly explored for its potential to enhance athletic performance and cognitive function, especially in young athletes. This study aimed to examine the effects of combining psyching-up techniques with cognitive [...] Read more.
Background/Objectives: The integration of psychological techniques, such as psyching-up, into sports training has been increasingly explored for its potential to enhance athletic performance and cognitive function, especially in young athletes. This study aimed to examine the effects of combining psyching-up techniques with cognitive challenges on psychophysiological responses and visuo-auditory attention in adolescent competitive swimmers. Methods: A total of 48 male competitive swimmers were randomly assigned to three groups: the Psyching-Up and Cognitive Group (PCG), the Cognitive Training Group (CGT), and a Control Group (CG). The intervention involved ten training sessions, where the PCG received psyching-up techniques, while both the PCG and CGT participated in cognitive training tasks. Key assessments included cognitive performance tests (Bells Test, Trail Making Test Parts A and B, Go/No-Go Auditory Task), heart rate (%HR max), blood lactate levels, perceived exertion (RPE), and mood state (Total Mood Disturbance). Results: The PCG showed significant improvements in cognitive performance, with fewer omissions in the Bells Test (p = 0.041) and faster reaction times in the Trail Making Test (Part A, p = 0.002; Part B, p = 0.001). In the Go/No-Go Auditory Task, the PCG exhibited faster reaction times and a higher hit rate (p = 0.001). There were no significant differences in physiological responses, with %HR max and blood lactate levels showing stable trends across groups. However, the PCG reported significantly higher enjoyment (p < 0.001) and a reduction in Total Mood Disturbance (p < 0.001). Conclusions: Integrating psyching-up techniques with cognitive challenges positively impacts cognitive performance and psychological well-being in adolescent swimmers, without altering physiological responses. These findings highlight the potential of psychological interventions to enhance performance and overall athlete experience in youth sports training. Full article
Show Figures

Figure 1

11 pages, 604 KB  
Review
Personalized Nutritional Assessment and Intervention for Athletes: A Network Physiology Approach
by Ainhoa Prieto, Maria Antonia Lizarraga and Natàlia Balagué
Nutrients 2025, 17(23), 3657; https://doi.org/10.3390/nu17233657 - 23 Nov 2025
Viewed by 446
Abstract
Nutritional assessment and intervention in athletes, a central focus of sports medicine and healthcare, has increasingly shifted in recent years toward precision nutrition—an approach that individualizes dietary recommendations according to genetic profile, microbiome composition, lifestyle factors, and health status. Despite its promising potential, [...] Read more.
Nutritional assessment and intervention in athletes, a central focus of sports medicine and healthcare, has increasingly shifted in recent years toward precision nutrition—an approach that individualizes dietary recommendations according to genetic profile, microbiome composition, lifestyle factors, and health status. Despite its promising potential, this approach faces significant limitations, including the challenge of integrating complex and dynamic interactions among multilevel indicators, and the relatively high costs associated with omics technologies. The aim of this paper is to propose a nutritional assessment and intervention model grounded in the Network Physiology of Exercise, an emerging scientific field that investigates the horizontal and vertical dynamic interactions among nested physiological levels and conceptualizes athletes as complex adaptive systems (CAS). The proposal integrates social, environmental, behavioral and psychobiological information, extracted particularly from semi-structured interviews based on CAS properties. Accordingly, the traditional dietary assessment tools are replaced by open and guided interviews that allow professionals and practitioners to co-construct meaningful insights and extract qualitative data through a reflexive thematic analysis. From a CAS perspective, the multidimensional and multi-timescale personal and environmental constrains affecting their eating behavior were integrated through a hierarchically nested organization. Eliciting the dynamics of emotional contexts, behavioral patterns, and psychophysiological states, the interviews become both a method of assessment and an intervention in itself. Full article
Show Figures

Figure 1

20 pages, 1042 KB  
Review
Climate Change and Adolescent Girls’ Sports: A Scoping Review and Framework-Based Exploration of Emerging Barriers and Recommendations
by Jayda Hylton-Pelaia, Satveer Dhillon and Caroline Barakat
Int. J. Environ. Res. Public Health 2025, 22(12), 1764; https://doi.org/10.3390/ijerph22121764 - 21 Nov 2025
Viewed by 374
Abstract
Climate change poses growing challenges to youth sports participation, but adolescent girls face disproportionate and compounding vulnerabilities. These arise from sex-specific physiological factors, sociocultural constraints, and institutional inequities that uniquely and disproportionately impact girls. These challenges are especially concerning considering the numerous health [...] Read more.
Climate change poses growing challenges to youth sports participation, but adolescent girls face disproportionate and compounding vulnerabilities. These arise from sex-specific physiological factors, sociocultural constraints, and institutional inequities that uniquely and disproportionately impact girls. These challenges are especially concerning considering the numerous health and well-being benefits of sports participation. However, there is a notable lack of research examining the specific impacts of climate change on adolescent girls’ sports participation, as well as evidence-informed strategies to mitigate these effects. The aim of this study is to (1) conduct a scoping review to better understand the impacts of climate change on adolescent girls’ sports participation and (2) examine the relationship between climate change and adolescent girls’ involvement in sports by integrating Ecologism and the Individual × Environment (I×E) frameworks. A search was conducted using four databases (PubMed, Scopus, SPORTDiscus and Web of Science), and a gray literature search was performed on Google. The search was limited to studies focusing on how climate change or weather variables impacted adolescent girls’ physical activity levels or sports participation. Studies must have been written in English, and all geographical regions were included. In total, 26 studies met the inclusion criteria. These findings were then analyzed by integrating Ecologism, which promotes sustainable infrastructure, and the Individual × Environment (I×E) framework, which highlights interventions tailored to individual and environmental interaction. Recommended strategies include climate-resilient facility design, equity-focused funding models, participatory research, and coordinated efforts from public health units and urban planning stakeholders. By integrating these frameworks, the paper proposes a comprehensive set of interventions that address both systemic ecological challenges and individual-level barriers, aiming to foster climate-resilient sports environments for adolescent girls. Full article
Show Figures

Figure 1

17 pages, 1139 KB  
Review
The Influence of Music on Mental Health Through Neuroplasticity: Mechanisms, Clinical Implications, and Contextual Perspectives
by Yoshihiro Noda and Takahiro Noda
Brain Sci. 2025, 15(11), 1248; https://doi.org/10.3390/brainsci15111248 - 20 Nov 2025
Viewed by 1346
Abstract
Music is a near-universal anthropological and sensory phenomenon that engages distributed brain networks and peripheral physiological systems to shape emotion, cognition, sociality, and bodily regulation. Evidence from electrophysiology, neuroimaging, endocrinology, randomized controlled trials, and longitudinal training studies indicates that both receptive and active [...] Read more.
Music is a near-universal anthropological and sensory phenomenon that engages distributed brain networks and peripheral physiological systems to shape emotion, cognition, sociality, and bodily regulation. Evidence from electrophysiology, neuroimaging, endocrinology, randomized controlled trials, and longitudinal training studies indicates that both receptive and active musical experiences produce experience-dependent neural and systemic adaptations. These include entrainment of neural oscillations, modulation of predictive and reward signaling, autonomic and neuroendocrine changes, and long-term structural connectivity alterations that support affect regulation, cognition, social functioning, motor control, sleep, and resilience to neuropsychiatric illness. This narrative review integrates mechanistic domains with clinical outcomes across major conditions, such as depression, anxiety, schizophrenia, dementia, and selected neurodevelopmental disorders, by mapping acoustic and procedural parameters onto plausible biological pathways. We summarize how tempo, beat regularity, timbre and spectral content, predictability, active versus passive engagement, social context, dose, and timing influence neural entrainment, synaptic and network plasticity, reward and prediction-error dynamics, autonomic balance, and immune/endocrine mediators. For each condition, we synthesize randomized and observational findings and explicitly link observed improvements to mechanistic pathways. We identify methodological limitations, including heterogeneous interventions, small and biased samples, sparse longitudinal imaging and standardized physiological endpoints, and inconsistent acoustic reporting, and translate these into recommendations for translational trials: harmonized acoustic reporting, pre-specified mechanistic endpoints (neuroimaging, autonomic, neuroendocrine, immune markers), adequately powered randomized designs with active controls, and long-term follow-up. Contextual moderators including music education, socioeconomic and cultural factors, sport, sleep, and ritual practices are emphasized as critical determinants of implementation and effectiveness. Full article
Show Figures

Figure 1

32 pages, 5511 KB  
Review
Blood Flow Restriction Training Prior to and After Anterior Cruciate Ligament Reconstruction: A Scoping Review
by Roger Fontanet, Rafel Donat and Eduardo Carballeira
J. Funct. Morphol. Kinesiol. 2025, 10(4), 450; https://doi.org/10.3390/jfmk10040450 - 19 Nov 2025
Viewed by 699
Abstract
Background: Anterior cruciate ligament injuries often lead to muscle atrophy and prolonged recovery following anterior cruciate ligament reconstruction (ACLR). Blood flow restriction (BFR) has emerged as a strategy to optimize neuromuscular adaptations with lower loads, potentially enhancing rehabilitation outcomes in both preoperative [...] Read more.
Background: Anterior cruciate ligament injuries often lead to muscle atrophy and prolonged recovery following anterior cruciate ligament reconstruction (ACLR). Blood flow restriction (BFR) has emerged as a strategy to optimize neuromuscular adaptations with lower loads, potentially enhancing rehabilitation outcomes in both preoperative and postoperative phases. This review aims to comprehensively evaluate the comparative effectiveness of BFR applied during resistance and endurance exercises versus non-BFR protocols, both before and after ACLR, while also examining key training parameters and BFR protocols to guide further research and clinical practice. Methods: A comprehensive literature search was conducted across multiple databases, including WoS, PEDro, Scopus, PUBMED (MEDLINE), SportDiscus, and the Cochrane Library, covering publications from inception to 24 September 2025. Studies eligible for inclusion were randomized controlled trials and quasi-randomized controlled trials that compared BFR interventions with non-BFR training in patients undergoing ACLR. Data synthesis followed the recommendations of the PRISMA Extension for Scoping Reviews (PRISMA-ScR). The PEDro and CERT scales were used to assess the methodological quality of the included studies. Detailed training parameters and cuff specifications were extracted and are summarized in tables. Results: In total, 15 of the initial 441 articles identified met the eligibility criteria and were included in the final analysis, comprising a sample of 417 patients. Outcomes were categorized into six areas: body composition, neuromuscular responses and adaptations, self-report questionnaires, functional measures, muscle physiology and biomarkers, and return to activity. Five articles focused on preoperative interventions, nine focused on postoperative interventions, and one addressed both phases. Conclusions: This review suggests that BFR resistance training is an effective tool in the preoperative and postoperative phases of ACLR. Additionally, it can help improve muscle size, strength, functional measurements, body composition, muscle blood flow, and subjective perceptions. Full article
(This article belongs to the Section Sports Medicine and Nutrition)
Show Figures

Figure 1

30 pages, 7466 KB  
Article
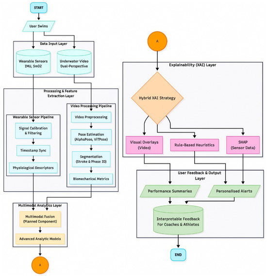
Towards Explainable Multimodal Sensing for Swimming Analysis: Early Findings from the SWIM-360 Project
by Vanessa Camilleri, Reno Yuri Camilleri, Mark Fialovszky, Daniel Pace, Dylan Seychell and Matthew Montebello
Sensors 2025, 25(22), 7047; https://doi.org/10.3390/s25227047 - 18 Nov 2025
Viewed by 308
Abstract
Swimming performance analysis increasingly depends on multimodal sensing systems that capture physiological and biomechanical signals in real-world aquatic environments. While progress has been made in sensor fidelity and automated analysis, the interpretability of these systems remains limited, constraining their uptake in coaching practice. [...] Read more.
Swimming performance analysis increasingly depends on multimodal sensing systems that capture physiological and biomechanical signals in real-world aquatic environments. While progress has been made in sensor fidelity and automated analysis, the interpretability of these systems remains limited, constraining their uptake in coaching practice. This paper presents early findings from the SWIM-360 project, which investigates how explainable artificial intelligence (XAI) can support transparent and actionable insights for swimming performance. We report preliminary results from EO SwimBETTER and TrainRed sensors, together with proof-of-concept outputs from video-based pose estimation. In parallel, we introduce mock-up visualisations and interaction concepts designed to elicit coach feedback on requirements for explainability. A qualitative questionnaire with eight professional swimming coaches was conducted to elicit requirements for explainable feedback. Their responses informed the design of a multimodal, coach-centred explainability framework. Rather than providing a fully integrated model, the paper proposes a methodological framework that combines multimodal sensing with explainability-driven design principles. Our findings highlight both the feasibility and the challenges of translating sensor data into interpretable knowledge for athletes and coaches. By embedding explainability at the earliest design stage, this study proposes an explainability-driven design framework linking multimodal sensing and user requirements. These early findings highlight how XAI principles can guide the creation of trustworthy, coach-centred decision-support tools in aquatic sports. Full article
Show Figures

Figure 1

16 pages, 1611 KB  
Article
An Explainable Machine Learning Approach to Explain the Effects of Training and Match Load on Ultra-Short-Term Heart Rate Variability in Semi-Professional Basketball Players
by Jorge Abruñedo-Lombardero, Alexis Padrón-Cabo, Daniel Vélez-Serrano, Alejandro Álvaro-Meca and Eliseo Iglesias-Soler
Sensors 2025, 25(22), 6928; https://doi.org/10.3390/s25226928 - 13 Nov 2025
Viewed by 699
Abstract
Understanding how training and match load influence autonomic recovery is essential for optimizing athlete monitoring. This proof-of-concept study aimed to examine the impact of training and match load on next-day heart rate variability (HRV) and to explain how different load measures influenced the [...] Read more.
Understanding how training and match load influence autonomic recovery is essential for optimizing athlete monitoring. This proof-of-concept study aimed to examine the impact of training and match load on next-day heart rate variability (HRV) and to explain how different load measures influenced the internal response, using SHapley Additive Explanations (SHAP) to interpret machine learning models. Five semi-professional basketball players (23 ± 5 years; 191 ± 7 cm; 90 ± 11 kg) were monitored throughout a competitive season. HRV and load metrics were recorded daily. Differences in the natural logarithm of the root mean square of successive differences (LnRMSSD) across Non-Training, Training, and Match days were analyzed using linear mixed models. Additionally, a Gradient Boosting Machine model was developed to examine next-day HRV responses, with SHAP analysis providing both global and individual insights into feature importance. Next-morning LnRMSSD values were significantly lower on Match days compared to both Training and Non-Training days (p < 0.001). SHAP results identified rate of perceived exertion (RPE), days since last match, minutes played, and recent training load as the most influential variables associated with HRV changes. Pre-session heart rate and the root mean square of successive differences (RMSSD) values also demonstrated notable individual relevance. The ranking and magnitude of influential variables varied across players, highlighting the heterogeneity of physiological responses in team sports. While these findings are specific to this cohort, they illustrate the potential of explainable machine learning to enhance transparency and support individualized monitoring strategies. Importantly, they underscore the value of integrating both subjective and objective load measures to inform training decisions. Future research involving larger, multi-team samples is needed to validate the generalizability of these results. Full article
Show Figures

Figure 1

25 pages, 2580 KB  
Article
Cerebral Oxygenation and Cardiac Responses in Adult Women’s Rugby: A Season-Long Study
by Ben Jones, Mohammadreza Jamalifard, Mike Rogerson, Javier Andreu-Perez, Jay Perrett, Ed Hope, Lachlan Carpenter, Tracy Lewis, J. Patrick Neary, Chris E. Cooper and Sally Waterworth
Physiologia 2025, 5(4), 46; https://doi.org/10.3390/physiologia5040046 - 13 Nov 2025
Viewed by 311
Abstract
Background: Sport-related concussion is common in rugby union, yet female players remain underrepresented in research. This study examined seasonal changes in cerebral oxygenation, cardiac function, and concussion symptomology in adult female rugby players, and explored acute physiological responses following a single documented concussion. [...] Read more.
Background: Sport-related concussion is common in rugby union, yet female players remain underrepresented in research. This study examined seasonal changes in cerebral oxygenation, cardiac function, and concussion symptomology in adult female rugby players, and explored acute physiological responses following a single documented concussion. Methods: A total of 29 adult females (19 amateur rugby, 10 control) completed pre-, mid-, and end-season assessments. Measures included functional near-infrared spectroscopy (fNIRS) of the pre-frontal cortex, seismocardiography (SCG)-derived cardiac timing indices, and Sport Concussion Assessment Tool 6 (SCAT6). Group and time effects were analysed using general linear models and statistical parametric mapping. Typical error (TE) and its 90% confidence intervals (90% CI) were used to determine meaningful changes post-concussion. Results: Rugby players reported more SCAT6 symptoms (number: p = 0.006, η2p = 0.23; severity: p = 0.020, η2p = 0.17). They also had shorter systolic time (p = 0.002, η2p = 0.19) and higher twist force values (p = 0.014, η2p= 0.21) than controls. fNIRS revealed higher right-hemisphere oxyhaemoglobin (ΔO2Hb) responses for both tasks (ps < 0.001, η2p = 0.77 and η2p = 0.80) and lower activation in specific prefrontal channels. No seasonal changes occurred in global oxygenation or frequency band activity. In the exploratory single-concussion case, symptomology, SCG twist force, ΔO2Hb, and cardiac band power exceeded TE and its 90% CI at 5 days post-injury. Conclusions: The multimodal approach detected stable group-level physiology alongside localised cortical and cardiac differences, and acute changes following concussion. While these results highlight the potential of combined fNIRS and SCG measures to capture physiological disturbances, the small sample size and single-concussion case necessitate cautious interpretation. Further validation in larger, longitudinal cohorts is required before any biomarker utility can be inferred. Full article
(This article belongs to the Section Exercise Physiology)
Show Figures

Figure 1

53 pages, 1096 KB  
Review
Current Perspectives on Protein Supplementation in Athletes: General Guidance and Special Considerations for Diabetes—A Narrative Review
by Alireza Jahan-Mihan, Dalia El Khoury, Gabrielle J. Brewer and Alyssa Chapleau
Nutrients 2025, 17(22), 3528; https://doi.org/10.3390/nu17223528 - 11 Nov 2025
Viewed by 3131
Abstract
Proteins elicit various metabolic and physiological functions that are related to physical performance. Due to increased need in athletes, protein supplementation has been widely used to support recovery and performance. However, the extent to which acute gains in muscle protein synthesis translate into [...] Read more.
Proteins elicit various metabolic and physiological functions that are related to physical performance. Due to increased need in athletes, protein supplementation has been widely used to support recovery and performance. However, the extent to which acute gains in muscle protein synthesis translate into measurable performance remains debated. This narrative review synthesizes evidence from trials on supplemental proteins across resistance, endurance, and mixed-modality training, comparing sources (whey, casein, soy, pea, and blends). Moreover, this review summarizes dosing and timing strategies, with notes for master, diabetic, and female athletes. It is well-established that supplemental protein enhances fat-free mass and, to a lesser extent, strength when baseline dietary protein is suboptimal. However, the effects are smaller when habitual intake already meets athletic targets. Whey, as a rapid protein and rich in leucine, reliably elicits an acute anabolic response, while casein provides prolonged elevated aminoacidemia. When total intake and leucine thresholds are matched, plant proteins and blends can yield comparable long-term adaptations. In addition, studies showed that the distribution and strategic timing around exercise (post-exercise first, with optional pre-sleep casein or blends) support recovery during high-frequency training or energy deficit. Protein co-ingested with carbohydrate in endurance and high-intensity functional training (HIFT) can also help glycogen restoration and attenuate muscle-damage markers, though effects on sport outcomes are inconsistent. The evidence in diabetic athletes is limited; guidance extrapolates from diabetes and athlete studies, with benefits apparent when intake, quality, or distribution are limited. Furthermore, evidence indicates that anabolic resistance in master athletes requires higher per-meal doses and distribution, with post-exercise and pre-sleep feedings valuable. Consistently, female athletes partaking in aerobic and resistance training while supplementing with protein demonstrate desired body composition adaptations. Overall, although supplemental protein helps close gaps between intake and physiological demand, various factors may influence its regimen. Protein source may help the kinetics balance, amino-acid profile, and dietary preferences. Alternatively, timing may influence the protein effects on training and recovery. Full article
(This article belongs to the Special Issue Effects of Dietary Protein Intake on Chronic Diseases)
Show Figures

Figure 1

10 pages, 521 KB  
Review
Critical Narrative Review of the Applications of Near-Infrared Spectroscopy Technology in Sports Science
by Carlos Sendra-Pérez, Alberto Encarnación-Martínez and Jose I. Priego-Quesada
Sensors 2025, 25(21), 6798; https://doi.org/10.3390/s25216798 - 6 Nov 2025
Viewed by 774
Abstract
Near-Infrared Spectroscopy (NIRS) is a noninvasive technology used to monitor muscle oxygenation in sports science. Since its introduction in 1977, NIRS has evolved into a valuable tool for assessing physiological responses during exercise and rehabilitation. The history of NIRS dates back to early [...] Read more.
Near-Infrared Spectroscopy (NIRS) is a noninvasive technology used to monitor muscle oxygenation in sports science. Since its introduction in 1977, NIRS has evolved into a valuable tool for assessing physiological responses during exercise and rehabilitation. The history of NIRS dates back to early hemoglobin studies in the 19th century, with significant advancements in pulse oximetry during World War II. By the late 1980s, NIRS had become widely used in sports science, allowing researchers to evaluate muscle perfusion and metabolic thresholds in various activities. NIRS applications in sports include determining exercise thresholds, monitoring muscle oxygenation during training, assessing asymmetries between limbs, and evaluating mitochondrial capacity. Studies have explored its use in both team and endurance sports, highlighting its role in optimizing performance and preventing injuries. Beyond sports, NIRS technology is expanding into clinical fields, aiding in rehabilitation and patient monitoring. This critical review has identified several key areas for future research, including the need to clarify methodological influences, strategies to minimize the impact of adipose tissue on NIRS measurements, the importance of conducting longitudinal studies, increased research on sex-specific effects, and a greater emphasis on field-based studies. With continued advancements, NIRS is expected to further enhance our understanding of muscle physiology and human performance, making it a crucial tool in athletic performance assessment and clinical practice. Full article
Show Figures

Figure 1

16 pages, 428 KB  
Review
Understanding Fatigue: A Psychological Framework for Health and Performance
by Andrew M. Lane, Dominic Micklewright and Carla Meijen
Sci 2025, 7(4), 162; https://doi.org/10.3390/sci7040162 - 6 Nov 2025
Viewed by 1195
Abstract
Fatigue is a multidimensional phenomenon with profound implications for performance, health, and wellbeing. Its complexity means that no single discipline can adequately explain its causes or management, highlighting the need for integrative approaches. This article introduces the F.L.A.M.E.S. framework, a psychological model that [...] Read more.
Fatigue is a multidimensional phenomenon with profound implications for performance, health, and wellbeing. Its complexity means that no single discipline can adequately explain its causes or management, highlighting the need for integrative approaches. This article introduces the F.L.A.M.E.S. framework, a psychological model that integrates self-report, physiological, emotional, and contextual perspectives on fatigue. The framework combines validated assessment tools with evidence-based management strategies including goal setting, motivational self-talk, attentional control, and emotion regulation and embeds these within proactive, reactive, and preventative approaches. Applications are illustrated through case studies in sport, healthcare, and education, showing how the model can be co-constructed with practitioners to ensure ecological validity and uptake. By linking mechanisms to management and scaling solutions across domains, the F.L.A.M.E.S. framework provides a roadmap for enhancing performance, resilience, and sustainable wellbeing. Full article
Show Figures

Figure 1

16 pages, 540 KB  
Article
Assessment of Eating Attitudes and Body Image Among 17–20-Year-Olds Engaged in Regular Sports Activity
by Martyna Biedroń, Sylwia Jaruga-Sękowska, Martyna Kłoda, Wiktoria Staśkiewicz-Bartecka and Joanna Woźniak-Holecka
Nutrients 2025, 17(21), 3482; https://doi.org/10.3390/nu17213482 - 5 Nov 2025
Viewed by 510
Abstract
Background/Objectives: Eating disorders (EDs) and body image disturbances are increasingly recognized as important health issues among young athletes. Sports participation may both support healthy development and simultaneously increase vulnerability to disordered eating due to performance pressures and cultural ideals. The aim of this [...] Read more.
Background/Objectives: Eating disorders (EDs) and body image disturbances are increasingly recognized as important health issues among young athletes. Sports participation may both support healthy development and simultaneously increase vulnerability to disordered eating due to performance pressures and cultural ideals. The aim of this study was to assess the risk of eating disorders and body image among 17–20-year-old athletes. Methods: The study included 428 participants (215 women and 213 men) actively engaged in sports. Standardized psychometric tools were applied, including the Eating Attitudes Test (EAT-26) and the Body Esteem Scale (BES). Statistical analyses examined differences across gender, BMI categories, and sports disciplines, as well as predictors of ED risk. Results: The analysis showed that 32.9% (n = 141; 95% CI: 28.3–37.8%) of respondents were at risk of developing eating disorders, with women being significantly more vulnerable than men (p < 0.001; V = 0.27). Underweight athletes demonstrated a higher risk compared with those of normal weight (OR = 2.86, 95% CI: 1.48–5.55, p < 0.001). The type of sport was also associated with risk (p < 0.001, V = 0.323); the highest prevalence of ED risk occurred among dancers (48.1%) and swimmers (38.9%). Body esteem differed markedly between groups: participants at risk scored lower in Weight Control (p < 0.001, Cohen’s d = 0.94) and Physical Attractiveness (p = 0.072) but higher in Physical Condition (p < 0.001). Regression analyses indicated that gender (β = −3.35, p < 0.001) and Body Esteem—Weight Control (β = −0.45, p < 0.001) were the strongest predictors of EAT-26 scores. Conclusions: The findings confirm the multidimensional nature of eating disorder risk among young athletes, highlighting the role of body image imbalance and gender differences. Early screening, preventive interventions, and multidisciplinary support are essential to protect both the physical and mental health of young athletes. Future research should include objective physiological measures and broader samples to improve generalizability. Full article
Show Figures

Figure 1

Back to TopTop