Sign in to use this feature.

Years

Between: -

Subjects

remove_circle_outline
remove_circle_outline
remove_circle_outline

Journals

Article Types

Countries / Regions

Search Results (2)

Search Parameters:
Keywords = salsalate

Order results
Result details
Results per page
Select all
Export citation of selected articles as:
15 pages, 3015 KB  
Article
Salicylate Sodium Suppresses Monocyte Chemoattractant Protein-1 Production by Directly Inhibiting Phosphodiesterase 3B in TNF-α-Stimulated Adipocytes
by Xiaoyu Zhang, Yuan Gao, Zhuangzhuang Liu, Wenjing Li, Yuan Kang, Ximeng Li, Zhenlu Xu, Cheng Peng and Yun Qi
Int. J. Mol. Sci. 2023, 24(1), 320; https://doi.org/10.3390/ijms24010320 - 24 Dec 2022
Cited by 7 | Viewed by 3414
Abstract
As a worldwide health issue, obesity is associated with the infiltration of monocytes/macrophages into the adipose tissue causing unresolved inflammation. Monocyte chemoattractant protein-1 (MCP-1) exerts a crucial effect on obesity-related monocytes/macrophages infiltration. Clinically, aspirin and salsalate are beneficial for the treatment of metabolic [...] Read more.
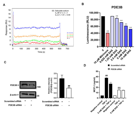
As a worldwide health issue, obesity is associated with the infiltration of monocytes/macrophages into the adipose tissue causing unresolved inflammation. Monocyte chemoattractant protein-1 (MCP-1) exerts a crucial effect on obesity-related monocytes/macrophages infiltration. Clinically, aspirin and salsalate are beneficial for the treatment of metabolic diseases in which adipose tissue inflammation plays an essential role. Herein, we investigated the effect and precise mechanism of their active metabolite salicylate on TNF-α-elevated MCP-1 in adipocytes. The results indicated that salicylate sodium (SAS) could lower the level of MCP-1 in TNF-α-stimulated adipocytes, which resulted from a previously unrecognized target phosphodiesterase (PDE), 3B (PDE3B), rather than its known targets IKKβ and AMPK. The SAS directly bound to the PDE3B to inactivate it, thus elevating the intracellular cAMP level and activating PKA. Subsequently, the expression of MKP-1 was increased, which led to the decrease in p-EKR and p-p38. Both PDE3B silencing and the pharmacological inhibition of cAMP/PKA compromised the suppressive effect of SAS on MCP-1. In addition to PDE3B, the PDE3A and PDE4B activity was also inhibited by SAS. Our findings identify a previously unrecognized pathway through which SAS is capable of attenuating the inflammation of adipocytes. Full article
(This article belongs to the Section Molecular Pharmacology)
Show Figures

Figure 1

14 pages, 5312 KB  
Article
Preparation and Characterization of Salsalate-Loaded Chitosan Nanoparticles: In Vitro Release and Antibacterial and Antibiofilm Activity
by Sivarasan Ganesan, Jagadeesh Kumar Alagarasan, Mohandoss Sonaimuthu, Kanakaraj Aruchamy, Fatemah Homoud Alkallas, Amira Ben Gouider Trabelsi, Fedor Vasilievich Kusmartsev, Veerababu Polisetti, Moonyong Lee and Huang-Mu Lo
Mar. Drugs 2022, 20(12), 733; https://doi.org/10.3390/md20120733 - 24 Nov 2022
Cited by 17 | Viewed by 3195
Abstract
The controlled-release characteristic of drug delivery systems is utilized to increase the residence time of therapeutic agents in the human body. This study aimed to formulate and characterize salsalate (SSL)-loaded chitosan nanoparticles (CSNPs) prepared using the ionic gelation method and to assess their [...] Read more.
The controlled-release characteristic of drug delivery systems is utilized to increase the residence time of therapeutic agents in the human body. This study aimed to formulate and characterize salsalate (SSL)-loaded chitosan nanoparticles (CSNPs) prepared using the ionic gelation method and to assess their in vitro release and antibacterial and antibiofilm activities. The optimized CSNPs and CSNP–SSL formulation were characterized for particle size (156.4 ± 12.7 nm and 132.8 ± 17.4 nm), polydispersity index (0.489 ± 0.011 and 0.236 ± 132 0.021), zeta potential (68 ± 16 mV and 37 ± 11 mV), and entrapment efficiency (68.9 ± 2.14%). Physicochemical features of these nanoparticles were characterized using UV–visible and Fourier transform infrared spectroscopy and X-ray diffraction pattern. Scanning electron microscopy studies indicated that CSNPs and CSNP–SSL were spherical in shape with a smooth surface and their particle size ranged between 200 and 500 nm. In vitro release profiles of the optimized formulations showed an initial burst followed by slow and sustained drug release after 18 h (64.2 ± 3.2%) and 48 h (84.6 ± 4.23%), respectively. Additionally, the CSNPs and CSNP–SSL nanoparticles showed a sustained antibacterial action against Staphylococcus aureus (15.7 ± 0.1 and 19.1 ± 1.2 mm) and Escherichia coli (17.5 ± 0.8 and 21.6 ± 1.7 243 mm). Interestingly, CSNP–SSL showed better capability (89.4 ± 1.2% and 95.8 ± 0.7%) than did CSNPs in inhibiting antibiofilm production by Enterobacter tabaci (E2) and Klebsiella quasipneumoniae (SC3). Therefore, CSNPs are a promising dosage form for sustained drug delivery and enhanced antibacterial and antibiofilm activity of SSL; these results could be translated into increased patient compliance. Full article
(This article belongs to the Special Issue Chitosan-Based Nanoparticles)
Show Figures

Figure 1

Back to TopTop