Sign in to use this feature.

Years

Between: -

Subjects

remove_circle_outline
remove_circle_outline
remove_circle_outline
remove_circle_outline
remove_circle_outline
remove_circle_outline
remove_circle_outline
remove_circle_outline
remove_circle_outline

Journals

Article Types

Countries / Regions

Search Results (29)

Search Parameters:
Keywords = random punishment

Order results
Result details
Results per page
Select all
Export citation of selected articles as:
17 pages, 788 KB  
Article
Stakeholder Perceptions of Direct Conferencing as an Approach to Repairing Harm in Campus Sexual Misconduct Cases
by Tyler N. Livingston
Sexes 2025, 6(4), 55; https://doi.org/10.3390/sexes6040055 - 14 Oct 2025
Viewed by 270
Abstract
The present research assessed university student stakeholders’ perceptions of positive outcomes (i.e., appropriateness and benefits of conferencing) and negative outcomes (i.e., endangerment and revictimization of the complainant) associated with restorative justice-based direct conferencing in sexual misconduct cases. Stakeholders received random assignment to a [...] Read more.
The present research assessed university student stakeholders’ perceptions of positive outcomes (i.e., appropriateness and benefits of conferencing) and negative outcomes (i.e., endangerment and revictimization of the complainant) associated with restorative justice-based direct conferencing in sexual misconduct cases. Stakeholders received random assignment to a 2 (allegation severity: more vs. less) × 2 (evidence strength: lower vs. higher) between-participant experimental design. More severe allegations and higher evidence strength were associated with lower ratings of appropriateness; allegation severity and evidence strength interacted to affect ratings of benefits; and more severe allegations, but not stronger evidence, were associated with higher ratings of endangerment and revictimization. Belief in the alleged perpetrator’s guilt explained the relationship between evidence strength and ratings of appropriateness, and desire to punish the alleged perpetrator explained the relationship between allegation severity and ratings of appropriateness. Researchers and Title IX coordinators should evaluate and respond to stakeholder sentiment toward direct conferencing. Full article
(This article belongs to the Section Sexual Behavior and Attitudes)
Show Figures

Figure 1

24 pages, 2090 KB  
Article
Research on the Co-Evolution Mechanism of Electricity Market Entities Enabled by Shared Energy Storage: A Tripartite Game Perspective Incorporating Dynamic Incentives/Penalties and Stochastic Disturbances
by Chang Su, Zhen Xu, Xinping Wang and Boying Li
Systems 2025, 13(9), 817; https://doi.org/10.3390/systems13090817 - 18 Sep 2025
Cited by 5 | Viewed by 548
Abstract
The integration of renewable energy into the grid has led to problems such as low utilization rate of energy storage resources (“underutilization after construction”) and insufficient system stability. This paper studied the co-evolution mechanism of power market entities empowered by shared energy storage. [...] Read more.
The integration of renewable energy into the grid has led to problems such as low utilization rate of energy storage resources (“underutilization after construction”) and insufficient system stability. This paper studied the co-evolution mechanism of power market entities empowered by shared energy storage. Based on the interaction among power generation enterprises, power grid operators, and government regulatory agencies, this paper constructed a three-party evolutionary game model. The model introduced a dynamic reward and punishment mechanism as well as a random interference mechanism, which makes it more in line with the actual situation. The stability conditions of the game players were analyzed by using stochastic differential equations, and the influences of key parameters and incentive mechanisms on the stability of the game players were investigated through numerical simulation. The main research results showed the following: (1) The benefits of shared energy storage and opportunistic gains had a significant impact on the strategic choices of power generation companies and grid operators. (2) The regulatory efficiency had significantly promoted the long-term stable maintenance of the system. (3) Dynamic incentives were superior to static incentives in promoting cooperation, while the deterrent effect of static penalties is stronger than that of dynamic penalties. (4) The increase in the intensity of random disturbances led to strategy oscillation. This study suggested that the government implement gradient-based dynamic incentives, maintain strict static penalties to curb opportunism, and enhance regulatory robustness against uncertainty. This research provided theoretical and practical inspirations for optimizing energy storage incentive policies and promoting multi-subject coordination in the power market. Full article
Show Figures

Figure 1

19 pages, 2833 KB  
Article
Research on AGV Path Planning Based on Improved DQN Algorithm
by Qian Xiao, Tengteng Pan, Kexin Wang and Shuoming Cui
Sensors 2025, 25(15), 4685; https://doi.org/10.3390/s25154685 - 29 Jul 2025
Cited by 1 | Viewed by 952
Abstract
Traditional deep reinforcement learning methods suffer from slow convergence speeds and poor adaptability in complex environments and are prone to falling into local optima in AGV system applications. To address these issues, in this paper, an adaptive path planning algorithm with an improved [...] Read more.
Traditional deep reinforcement learning methods suffer from slow convergence speeds and poor adaptability in complex environments and are prone to falling into local optima in AGV system applications. To address these issues, in this paper, an adaptive path planning algorithm with an improved Deep Q Network algorithm called the B-PER DQN algorithm is proposed. Firstly, a dynamic temperature adjustment mechanism is constructed, and the temperature parameters in the Boltzmann strategy are adaptively adjusted by analyzing the change trend of the recent reward window. Next, the Priority experience replay mechanism is introduced to improve the training efficiency and task diversity through experience grading sampling and random obstacle configuration. Then, a refined multi-objective reward function is designed, combined with direction guidance, step punishment, and end point reward, to effectively guide the agent in learning an efficient path. Our experimental results show that, compared with other algorithms, the improved algorithm proposed in this paper achieves a higher success rate and faster convergence in the same environment and represents an efficient and adaptive solution for reinforcement learning for path planning in complex environments. Full article
(This article belongs to the Special Issue Intelligent Control and Robotic Technologies in Path Planning)
Show Figures

Figure 1

29 pages, 1302 KB  
Article
Analysis of Emergency Cooperative Strategies in Marine Oil Spill Response: A Stochastic Evolutionary Game Approach
by Feifan He, Yuanyuan Xu, Pengjun Zheng, Guiyun Liu and Dan Zhao
Sustainability 2025, 17(11), 4920; https://doi.org/10.3390/su17114920 - 27 May 2025
Cited by 1 | Viewed by 940
Abstract
Marine oil spills significantly adversely affect the socio-economic environment and marine ecosystems. Establishing an efficient emergency cooperation mechanism that enables swift and coordinated responses from all stakeholders is crucial to mitigate the harmful consequences of such spills and protect regional security. This study [...] Read more.
Marine oil spills significantly adversely affect the socio-economic environment and marine ecosystems. Establishing an efficient emergency cooperation mechanism that enables swift and coordinated responses from all stakeholders is crucial to mitigate the harmful consequences of such spills and protect regional security. This study uses stochastic evolutionary game theory to develop an emergency cooperation model, focusing on the strategic interactions and dynamic evolution between three main parties: the local government, port enterprises, and specialized oil spill cleanup units. The findings indicate the following: (1) The strategy choice of the local government plays a dominant role in the three-party game and has a significant guiding effect on the behavioral decisions of port enterprises and specialized oil spill cleanup units. (2) The strength of the government’s reward and punishment mechanism directly affects the cooperation tendency of the port enterprises and specialized oil spill cleanup units. (3) When the emergency response is more efficient and the cooperation effect is significant, the cleanup units may choose negative cooperation based on payoff maximization in order to prolong the cleaning time. (4) In the process of system evolution, the strategies of local governments and port enterprises are more stable and less affected by random perturbations, while the strategy fluctuations of cleanup units are more sensitive. The findings enrich the theoretical framework for handling marine oil spill emergencies and provide valuable insights for developing efficient collaborative mechanisms and formulating well-grounded regulatory incentive policies. Full article
Show Figures

Figure 1

40 pages, 8617 KB  
Article
Research on Stochastic Evolutionary Game and Simulation of Carbon Emission Reduction Among Participants in Prefabricated Building Supply Chains
by Heyi Wang, Lihong Li, Chunbing Guo and Rui Zhu
Appl. Sci. 2025, 15(9), 4982; https://doi.org/10.3390/app15094982 - 30 Apr 2025
Cited by 2 | Viewed by 821
Abstract
Developing prefabricated buildings (PBs) and optimizing the construction supply chain represent effective strategies for reducing carbon emissions in the construction industry. Prefabricated building supply chain (PBSC) carbon reduction suffers from synergistic difficulties, limited rationality, and environmental complexity. Therefore, investigating carbon emission reduction in [...] Read more.
Developing prefabricated buildings (PBs) and optimizing the construction supply chain represent effective strategies for reducing carbon emissions in the construction industry. Prefabricated building supply chain (PBSC) carbon reduction suffers from synergistic difficulties, limited rationality, and environmental complexity. Therefore, investigating carbon emission reduction in PBSC is essential. In this study, PBSC participants are divided into four categories according to the operation process. Gaussian white noise is introduced to simulate the random perturbation factors, and a four-way stochastic evolutionary game model is constructed and numerically simulated. The study found the following: Stochastic perturbation factors play a prominent role in the evolution speed of the agent; the emission reduction benefit and cost of the participant significantly affect the strategy selection; the operation status of the PBSC is the key to strategy selection, and it is important to pay attention to the synergy of the participants at the first and the last end of the PBSC; the influence of the external environment on strategies is mainly manifested in the loss caused and the assistance provided; and the information on emission reduction is an important factor influencing strategies. Finally, we provide suggestions for promoting carbon emission reduction by participants in the PBSC from the perspective of resisting stochastic perturbation, enhancing participants’ ability, and strengthening PBSC management; external punishment and establishing a cross-industry information sharing platform is more important than the reward. Full article
Show Figures

Figure 1

14 pages, 1095 KB  
Article
Analysis of Prevalence and Related Factors of Cyberbullying–Victimization among Adolescents
by Jun Ma, Liyan Su, Minhui Li, Jiating Sheng, Fangdu Liu, Xujun Zhang, Yaming Yang and Yue Xiao
Children 2024, 11(10), 1193; https://doi.org/10.3390/children11101193 - 29 Sep 2024
Cited by 4 | Viewed by 9613
Abstract
Background/Objectives: Cyberbullying is an increasingly serious issue that negatively impacts the mental and physical health of adolescents. This study aims to report the prevalence rates of adolescent cyberbullying–victimization and its associated related factors, providing a scientific basis for targeted efforts to protect the [...] Read more.
Background/Objectives: Cyberbullying is an increasingly serious issue that negatively impacts the mental and physical health of adolescents. This study aims to report the prevalence rates of adolescent cyberbullying–victimization and its associated related factors, providing a scientific basis for targeted efforts to protect the mental and physical well-being of adolescents; Methods: From March to May 2019, there were 13 high schools and 33 middle schools in Yixing, with a student ratio of 2:1 between middle and high school. Using a random cluster sampling method, we selected four high schools and three middle schools based on this ratio, resulting in a total of 13,258 students. We conducted a survey using a self-designed questionnaire to investigate the experiences of adolescents with cyberbullying and victimization, comparing the differences in cyberbullying–victimization based on various demographic characteristics. Additionally, we employed a multifactorial logistic regression model to analyze the associated factors; Results: The rate of adolescents who declared themselves as cyberbully-victims is 2.9%. The results of the logistic regression analysis indicate that being male, having both parents working outside the home, experiencing occasional or large conflicts among family members, being subjected to punishment-and-abuse child discipline, always or often using social software (websites), enjoying playing single or multiplayer games, self-smoking, and self-drinking were associated with a higher likelihood of being a cyberbully-victim (p < 0.05); Conclusions: Adolescent cyberbullying–victimization is affected by personal, family, and social factors. Therefore, comprehensive strategies and measures are needed to intervene in this problem. Full article
(This article belongs to the Section Pediatric Mental Health)
Show Figures

Figure 1

35 pages, 3417 KB  
Article
Bi-Objective Mixed Integer Nonlinear Programming Model for Low Carbon Location-Inventory-Routing Problem with Time Windows and Customer Satisfaction
by Lihua Liu, Aneng He, Tian Tian, Lai Soon Lee and Hsin-Vonn Seow
Mathematics 2024, 12(15), 2367; https://doi.org/10.3390/math12152367 - 29 Jul 2024
Cited by 3 | Viewed by 1848
Abstract
In order to support a low-carbon economy and manage market competition, location–inventory–routing logistics management must play a crucial role to minimize carbon emissions while maximizing customer satisfaction. This paper proposes a bi-objective mixed-integer nonlinear programming model with time window constraints that satisfies the [...] Read more.
In order to support a low-carbon economy and manage market competition, location–inventory–routing logistics management must play a crucial role to minimize carbon emissions while maximizing customer satisfaction. This paper proposes a bi-objective mixed-integer nonlinear programming model with time window constraints that satisfies the normal distribution of stochastic customer demand. The proposed model aims to find Pareto optimal solutions for total cost minimization and customer satisfaction maximization. An improved non-dominated sorting genetic algorithm II (IMNSGA-II) with an elite strategy is developed to solve the model. The model considers cost factors, ensuring that out-of-stock inventory is not allowed. Factors such as a carbon trading mechanism and random variables to address customer needs are also included. An entropy weight method is used to derive the total cost, which is comprised of fixed costs, transportation costs, inventory costs, punishment costs, and the weight of carbon emissions costs. The IMNSGA-II produces the Pareto optimal solution set, and an entropy–TOPSIS method is used to generate an objective ranking of the solution set for decision-makers. Additionally, a sensitivity analysis is performed to evaluate the influence of carbon pricing on carbon emissions and customer satisfaction. Full article
(This article belongs to the Special Issue Mathematical Programming, Optimization and Operations Research)
Show Figures

Figure 1

8 pages, 216 KB  
Article
An Experimental Investigation Examining the Impact of Medical Association Statements about Drug Addiction on Perceptions of Criminal Culpability and Punishment
by Pete Leasure and Hunter M. Boehme
Soc. Sci. 2024, 13(7), 373; https://doi.org/10.3390/socsci13070373 - 17 Jul 2024
Viewed by 1617
Abstract
This study examined whether public opinion on drug addiction, perceived culpability/responsibility, and punishment were impacted by statements from medical associations that drug addiction is a disease and not a choice. We utilized an experimental information provision survey distributed via Qualtrics to heads of [...] Read more.
This study examined whether public opinion on drug addiction, perceived culpability/responsibility, and punishment were impacted by statements from medical associations that drug addiction is a disease and not a choice. We utilized an experimental information provision survey distributed via Qualtrics to heads of household in South Carolina with an associated email address. The randomized treatment variable had two conditions. The first condition presented participants with a statement from several noteworthy medical associations/institutions noting that drug addiction is a disease. The second condition provided no statement (control condition). Results from our sample of over 5000 indicated that a large majority of respondents felt that individuals who have been diagnosed with a drug addiction should be fully responsible for any crimes that they commit. The presentation of official statements that addiction was a disease did not produce meaningful differences from the control group. Additionally, a large majority of respondents did not agree that addiction should relieve a defendant from punishment for drug crimes, theft crimes, or violent crimes. Here again, the presentation of official statements that addiction was a disease did not produce meaningful differences from the control groups. Finally, our results indicated that a majority of respondents viewed addiction as both a choice and disease, and the presentation of official statements that addiction was a disease did not meaningfully alter any responses. Full article
(This article belongs to the Section Crime and Justice)
16 pages, 1617 KB  
Article
Improvement of PBFT Consensus Algorithm Based on Affinity Propagation Clustering in Intellectual Property Transaction Scenarios
by Dan Du, Wenlong Feng, Mengxing Huang, Siling Feng and Jing Wang
Electronics 2024, 13(10), 1809; https://doi.org/10.3390/electronics13101809 - 7 May 2024
Cited by 3 | Viewed by 1917
Abstract
In response to the problems of random selection of primary nodes, high communication complexity, and low consensus efficiency in the current consensus mechanism for intellectual property transactions, a Practical Byzantine Fault Tolerance (PBFT) consensus algorithm based on the Affinity-Propagation (AP) clustering algorithm, termed [...] Read more.
In response to the problems of random selection of primary nodes, high communication complexity, and low consensus efficiency in the current consensus mechanism for intellectual property transactions, a Practical Byzantine Fault Tolerance (PBFT) consensus algorithm based on the Affinity-Propagation (AP) clustering algorithm, termed AP-PBFT, is proposed. Firstly, the election strategy of the leader node is constructed based on the reputation mechanism; the reward and punishment mechanism is designed to achieve the dynamic adjustment of the reputation value of the nodes in the PBFT consensus process, and the number of votes among the nodes is introduced to determine the node’s reputation value in collaboration with the reward and punishment mechanism to guarantee the precise ordering of the nodes. Secondly, nodes with high reputation values are selected as cluster centers to run the AP clustering algorithm, and clustering groups of knowledge property transaction nodes are constructed based on responsibility and availability. Finally, the three-stage consensus process of the PBFT consensus algorithm is optimized, and the consensus task is decomposed into two layers: the intra-consensus group and the inter-leader node group, reducing the communication complexity of transaction data in the blockchain. Experimental findings indicate a significant performance improvement of the algorithm over the PBFT consensus algorithm in communication complexity, throughput, and consensus efficiency in the simulation environment of multiple types of transactions in intellectual property transactions, including different types of large-scale transaction scenarios, such as purchases, sales, licenses, and transfers. Full article
Show Figures

Figure 1

18 pages, 3098 KB  
Article
Improvement of Practical Byzantine Fault Tolerance Consensus Algorithm Based on DIANA in Intellectual Property Environment Transactions
by Jing Wang, Wenlong Feng, Mengxing Huang, Siling Feng and Dan Du
Electronics 2024, 13(9), 1634; https://doi.org/10.3390/electronics13091634 - 24 Apr 2024
Cited by 1 | Viewed by 1959
Abstract
In response to the shortcomings of the consensus algorithm for intellectual property transactions, such as high communication overhead, random primary node selection, and prolonged consensus time, a Practical Byzantine Fault Tolerance (PBFT) improvement algorithm based on Divisive Analysis (DIANA) D-PBFT algorithm is proposed. [...] Read more.
In response to the shortcomings of the consensus algorithm for intellectual property transactions, such as high communication overhead, random primary node selection, and prolonged consensus time, a Practical Byzantine Fault Tolerance (PBFT) improvement algorithm based on Divisive Analysis (DIANA) D-PBFT algorithm is proposed. Firstly, the algorithm adopts the hierarchical clustering mechanism of DIANA to cluster nodes based on similarity, enhancing node partition accuracy and reducing the number of participating consensus nodes. Secondly, it designs a reward and punishment system based on node ranking, to achieve consistency between node status and permissions, timely evaluation, and feedback on node behaviours, thereby enhancing node enthusiasm. Then, the election method of the primary node is improved by constructing proxy and alternate nodes and adopting a majority voting strategy to achieve the selection and reliability of the primary node. Finally, the consistency protocol is optimised to perform consensus once within the cluster and once between all primary nodes, to ensure the accuracy of the consensus results. Experimental results demonstrate that the D-PBFT algorithm shows a better performance, in terms of communication complexity, throughput, and latency. Full article
Show Figures

Figure 1

10 pages, 275 KB  
Article
A Multi-Step Model for Pie Cutting with Random Offers
by Vladimir Mazalov and Vladimir Yashin
Mathematics 2024, 12(8), 1150; https://doi.org/10.3390/math12081150 - 11 Apr 2024
Viewed by 1193
Abstract
The problem of dividing a pie between two persons is considered. An arbitration procedure for dividing the pie is proposed, in which the arbitrator is a random number generator. In this procedure, the arbitrator makes an offer to the players at each step, [...] Read more.
The problem of dividing a pie between two persons is considered. An arbitration procedure for dividing the pie is proposed, in which the arbitrator is a random number generator. In this procedure, the arbitrator makes an offer to the players at each step, and the players can either accept or reject the arbitrator’s offer. If there is no consensus, negotiations move on to the next step. At the same time, the arbitrator punishes the rejecting player by reducing the amount of the resource in favor of the consenting player. A subgame perfect equilibrium is found in the process. Full article
(This article belongs to the Special Issue Modeling and Simulation of Social-Behavioral Phenomena)
Show Figures

Figure 1

19 pages, 2052 KB  
Article
Fibonacci Group Consensus Algorithm Based on Node Evaluation Mechanisms
by Xueli Shen and Xinru Li
Electronics 2023, 12(17), 3592; https://doi.org/10.3390/electronics12173592 - 25 Aug 2023
Viewed by 1777
Abstract
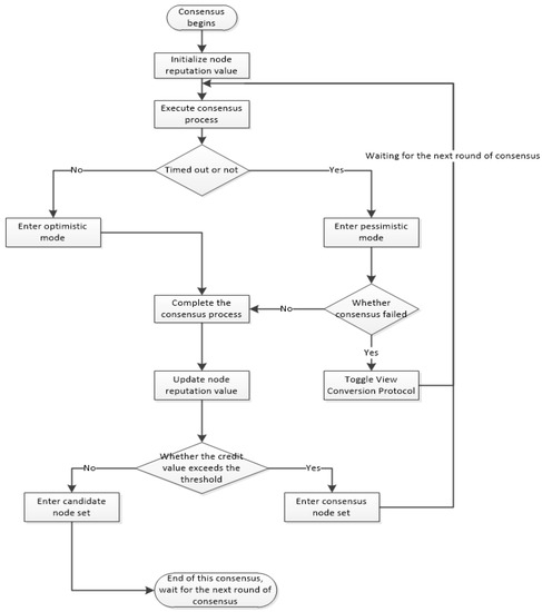
In response to challenges posed by the Practical Byzantine Fault Tolerance (PBFT) consensus algorithm, where all nodes are involved in the consensus process, issues such as high communication overhead in the three-phase procedure, random selection of master nodes, and the absence of reward [...] Read more.
In response to challenges posed by the Practical Byzantine Fault Tolerance (PBFT) consensus algorithm, where all nodes are involved in the consensus process, issues such as high communication overhead in the three-phase procedure, random selection of master nodes, and the absence of reward and penalty mechanisms are addressed. This leads to the proposal of a Speculative Practical Byzantine Fault Tolerance (SP-PBFT) consensus algorithm based on a node evaluation mechanism for speculative grouping. Firstly, the consensus protocol was optimized, and a timeout mechanism was proposed to divide the consensus process into an optimistic mode and a pessimistic mode, which reduced the communication overhead under the premise of resisting Byzantine node attacks. Secondly, a node evaluation mechanism was proposed to calculate the node reputation value according to the node’s historical behavior and give the corresponding reward or punishment, which reduced the possibility of malicious nodes participating in the consensus process. Finally, the Fibonacci grouping mechanism was used to reduce the number of nodes participating in the consensus process, fundamentally improving the consensus efficiency, avoiding the problem of centralization of the consensus process caused by the cumulative reputation value of nodes, and improving the enthusiasm of consensus nodes. Simulation experiments using Docker containers to simulate multiple nodes show that the SP-PBFT consensus algorithm proposed in this paper has better performance than the PBFT consensus algorithm and other improved algorithms in terms of consensus delay, throughput, fault tolerance and communication complexity. Full article
Show Figures

Graphical abstract

17 pages, 2167 KB  
Article
Task Scheduling Mechanism Based on Reinforcement Learning in Cloud Computing
by Yugui Wang, Shizhong Dong and Weibei Fan
Mathematics 2023, 11(15), 3364; https://doi.org/10.3390/math11153364 - 1 Aug 2023
Cited by 19 | Viewed by 5382
Abstract
The explosive growth of users and applications in IoT environments has promoted the development of cloud computing. In the cloud computing environment, task scheduling plays a crucial role in optimizing resource utilization and improving overall performance. However, effective task scheduling remains a key [...] Read more.
The explosive growth of users and applications in IoT environments has promoted the development of cloud computing. In the cloud computing environment, task scheduling plays a crucial role in optimizing resource utilization and improving overall performance. However, effective task scheduling remains a key challenge. Traditional task scheduling algorithms often rely on static heuristics or manual configuration, limiting their adaptability and efficiency. To overcome these limitations, there is increasing interest in applying reinforcement learning techniques for dynamic and intelligent task scheduling in cloud computing. How can reinforcement learning be applied to task scheduling in cloud computing? What are the benefits of using reinforcement learning-based methods compared to traditional scheduling mechanisms? How does reinforcement learning optimize resource allocation and improve overall efficiency? Addressing these questions, in this paper, we propose a Q-learning-based Multi-Task Scheduling Framework (QMTSF). This framework consists of two stages: First, tasks are dynamically allocated to suitable servers in the cloud environment based on the type of servers. Second, an improved Q-learning algorithm called UCB-based Q-Reinforcement Learning (UQRL) is used on each server to assign tasks to a Virtual Machine (VM). The agent makes intelligent decisions based on past experiences and interactions with the environment. In addition, the agent learns from rewards and punishments to formulate the optimal task allocation strategy and schedule tasks on different VMs. The goal is to minimize the total makespan and average processing time of tasks while ensuring task deadlines. We conducted simulation experiments to evaluate the performance of the proposed mechanism compared to traditional scheduling methods such as Particle Swarm Optimization (PSO), random, and Round-Robin (RR). The experimental results demonstrate that the proposed QMTSF scheduling framework outperforms other scheduling mechanisms in terms of the makespan and average task processing time. Full article
(This article belongs to the Special Issue Advances of Computer Algorithms and Data Structures)
Show Figures

Figure 1

17 pages, 463 KB  
Article
Dynamic Transaction Confirmation Sharding Protocol for Alliance Chain
by Nigang Sun, Junlong Li and Yuanyi Zhang
Appl. Sci. 2023, 13(12), 6911; https://doi.org/10.3390/app13126911 - 7 Jun 2023
Cited by 2 | Viewed by 2525
Abstract
Alliance chain has gained widespread popularity in industrial and commercial fields due to its multi-centralization and node manageability. Current implementations of the alliance chain suffer from scalability obstacles, such as communication congestion and throughput drop, when the number of nodes increases. In this [...] Read more.
Alliance chain has gained widespread popularity in industrial and commercial fields due to its multi-centralization and node manageability. Current implementations of the alliance chain suffer from scalability obstacles, such as communication congestion and throughput drop, when the number of nodes increases. In this paper, a novel dynamic transaction confirmation sharding protocol is proposed, which improves transaction processing efficiency by partitioning nodes and assigning different transactions to different shards. It utilizes dynamic transaction confirmation consensus as a sharding intra-consensus mechanism to minimize message size and package transactions into microblocks, which modifies communication content during transaction propagation among shards and reduces network congestion and shard reconfigure cost. The protocol leverages a review system and reputation model to identify and punish malicious nodes and also incorporates a verifiable random function for node configuration, which ensures a sufficient number of honest nodes within the shard and prevents repeated consensus processes. Simulation results show that the proposed protocol outperforms mainstream used permissioned chain sharding protocols Attested HyperLedger and Sharper, achieving a throughput improvement of at least 20%. This protocol is suitable for scenarios requiring high throughput and reliability in industrial and commercial fields such as finance, logistics, and supply chain management. Even if the number of alliance chain nodes increases to the usual maximum, or there are some faulty nodes, the protocol can still maintain stable performance. Full article
(This article belongs to the Special Issue Blockchain in Information Security and Privacy)
Show Figures

Figure 1

18 pages, 3604 KB  
Article
Model-Based Reinforcement Learning Method for Microgrid Optimization Scheduling
by Jinke Yao, Jiachen Xu, Ning Zhang and Yajuan Guan
Sustainability 2023, 15(12), 9235; https://doi.org/10.3390/su15129235 - 7 Jun 2023
Cited by 5 | Viewed by 3373
Abstract
Due to the uncertainty and randomness of clean energy, microgrid operation is often prone to instability, which requires the implementation of a robust and adaptive optimization scheduling method. In this paper, a model-based reinforcement learning algorithm is applied to the optimal scheduling problem [...] Read more.
Due to the uncertainty and randomness of clean energy, microgrid operation is often prone to instability, which requires the implementation of a robust and adaptive optimization scheduling method. In this paper, a model-based reinforcement learning algorithm is applied to the optimal scheduling problem of microgrids. During the training process, the current learned networks are used to assist Monte Carlo Tree Search (MCTS) in completing game history accumulation, and updating the learning network parameters to obtain optimal microgrid scheduling strategies and a simulated environmental dynamics model. We establish a microgrid environment simulator that includes Heating Ventilation Air Conditioning (HVAC) systems, Photovoltaic (PV) systems, and Energy Storage (ES) systems for simulation. The simulation results show that the operation of microgrids in both islanded and connected modes does not affect the training effectiveness of the algorithm. After 200 training steps, the algorithm can avoid the punishment of exceeding the red line of the bus voltage, and after 800 training steps, the training result converges and the loss values of the value and reward network converge to 0, showing good effectiveness. This proves that the algorithm proposed in this paper can be applied to the optimization scheduling problem of microgrids. Full article
Show Figures

Figure 1

Back to TopTop