Sign in to use this feature.

Years

Between: -

Subjects

remove_circle_outline
remove_circle_outline
remove_circle_outline
remove_circle_outline
remove_circle_outline

Journals

Article Types

Countries / Regions

Search Results (48)

Search Parameters:
Keywords = polyadenylate activity

Order results
Result details
Results per page
Select all
Export citation of selected articles as:
20 pages, 1008 KB  
Review
Transcription, Maturation and Degradation of Mitochondrial RNA: Implications for Innate Immune Response
by Chaojun Yan, Jianglong Yu, Hao Lyu, Shuai Xiao, Dong Guo, Qi Zhang, Rui Zhang, Jingfeng Tang, Zhiyin Song and Cefan Zhou
Biomolecules 2025, 15(10), 1379; https://doi.org/10.3390/biom15101379 - 28 Sep 2025
Viewed by 521
Abstract
Mitochondria are crucial for a wide range of cellular processes. One of the most important is innate immunity regulation. Apart from functioning as a signaling hub in immune reactions, mitochondrial nucleic acids can themselves act as damage-associated molecular patterns (DAMPs) to participate in [...] Read more.
Mitochondria are crucial for a wide range of cellular processes. One of the most important is innate immunity regulation. Apart from functioning as a signaling hub in immune reactions, mitochondrial nucleic acids can themselves act as damage-associated molecular patterns (DAMPs) to participate in immune processes directly. This review synthesizes the current understanding of mitochondrial RNA (mtRNA) biology and its link to immune activation through aberrant accumulation. We focus on its origin through bidirectional mitochondrial transcription and metabolism, encompassing maturation (cleavage, polyadenylation, modification) and degradation. Dysregulation of mtRNA metabolism leads to mt-dsRNA (mitochondrial double-stranded RNA) accumulation, which escapes mitochondria via specific channels into the cytosol and serves as DAMPs to trigger an immune response. We discuss the critical roles of key regulatory factors, including PNPT1 (PNPase, Polyribonucleotide Nucleotidyltrans ferase 1), in controlling mt-dsRNA levels and preventing inappropriate immune activation. Finally, we review the implications of mt-dsRNA-driven inflammation in human diseases, including autoimmune disorders, cellular senescence, and viral infection pathologies, highlighting unresolved questions regarding mt-dsRNA release mechanisms. Full article
(This article belongs to the Special Issue Mitochondria as a Target for Tissue Repair and Regeneration)
Show Figures

Figure 1

16 pages, 6386 KB  
Article
Noncanonical Poly(A) Polymerase TENT4 Drives Expression of Subgenomic Hepatitis A Virus RNAs in Infected Cells
by You Li, Ankit Gupta, Brian N. Papas, David Aponte-Diaz, Jayden M. Harris, Ichiro Misumi, Jason K. Whitmire, Craig E. Cameron, Marcos Morgan and Stanley M. Lemon
Viruses 2025, 17(5), 665; https://doi.org/10.3390/v17050665 - 2 May 2025
Cited by 1 | Viewed by 1463
Abstract
Both hepatitis B virus (HBV), an hepadnavirus with a DNA genome, and hepatitis A virus (HAV), a picornavirus, require the TRAMP-like host ZCCHC14-TENT4 complex for efficient replication. However, whereas HBV requires the nucleotidyltransferase activity of TENT4 to extend and stabilize the 3′ poly(A) [...] Read more.
Both hepatitis B virus (HBV), an hepadnavirus with a DNA genome, and hepatitis A virus (HAV), a picornavirus, require the TRAMP-like host ZCCHC14-TENT4 complex for efficient replication. However, whereas HBV requires the nucleotidyltransferase activity of TENT4 to extend and stabilize the 3′ poly(A) tails of mRNA transcribed from its genome, the role played by TENT4 in HAV replication is uncertain. HAV proteins are synthesized directly from its genomic RNA, which possesses a 3′ poly(A) tail, with its length and composition presumably maintained by 3Dpol-catalyzed RNA transcription during its replicative cycle. Using nanopore long-read sequencing of RNA from infected cells, we confirm here that the length of the HAV 3′ poly(A) tail is not altered by treating infected cells with RG7834, a small molecule TENT4 inhibitor with potent anti-HAV activity. Despite this, TENT4 catalytic activity is essential for HAV replication. Surprisingly, nanopore sequencing revealed a low abundance of HAV subgenomic RNAs (hsRNAs) that extend from the 5′ end of the genome to a site within the 5′ untranslated RNA (5′UTR) immediately downstream of a stem-loop to which the ZCCHC14-TENT4 complex is recruited. These hsRNAs are polyadenylated, and their abundance is sharply reduced by RG7834 treatment, implying they are likely products of TENT4. Similar subgenomic RNAs were not identified in poliovirus-infected cells. hsRNAs are present not only in HAV-infected cell culture but also in the liver of HAV-infected mice, where they represent 1–3% of all HAV transcripts, suggesting their physiological relevance. However, transfecting exogenous hsRNA into TENT4-depleted cells failed to rescue HAV replication, leaving the functional role of hsRNA unresolved. These findings reveal a novel picornaviral subgenomic RNA species while highlighting mechanistic differences in the manner in which HAV and HBV exploit the host ZCCHC4-TENT4 complex for their replication. Full article
(This article belongs to the Special Issue 15-Year Anniversary of Viruses)
Show Figures

Figure 1

23 pages, 7233 KB  
Article
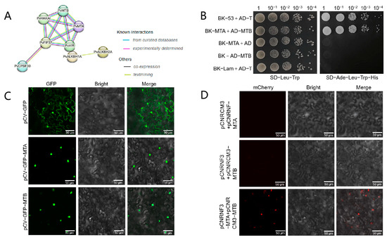
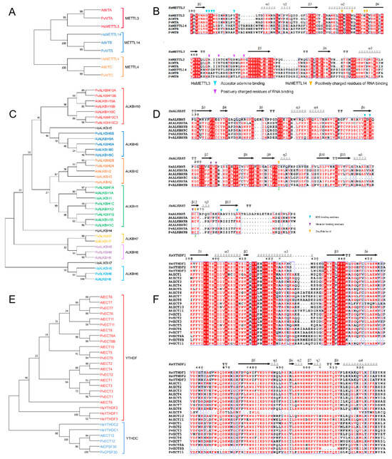
Characterization of the m6A Regulatory Gene Family in Phaseolus vulgaris L. and Functional Analysis of PvMTA in Response to BCMV Infection
by Wenyan Wu, Xinhua Wang, Xingrui Liang, Xinqi Huang, Muhammad Amjad Nawaz, Chenchen Jing, Yaru Fan, Jingya Niu, Jing Wu and Xue Feng
Int. J. Mol. Sci. 2025, 26(6), 2748; https://doi.org/10.3390/ijms26062748 - 19 Mar 2025
Cited by 1 | Viewed by 920
Abstract
Common bean (Phaseolus vulgaris L.) is known for its high protein, dietary fiber, and various trace element contents, making it a widely grown leguminous crop globally. The bean common mosaic virus (BCMV) poses a significant threat to leguminous crop production, causing substantial [...] Read more.
Common bean (Phaseolus vulgaris L.) is known for its high protein, dietary fiber, and various trace element contents, making it a widely grown leguminous crop globally. The bean common mosaic virus (BCMV) poses a significant threat to leguminous crop production, causing substantial yield reductions when common beans are infected. Widely occurring in mRNA, the m6A modification is vital for maintaining mRNA stability, facilitating splicing, enabling nuclear export, supporting polyadenylation, and initiating translation. Recent studies have identified the m6A regulatory gene family in various plant species, and its ability to regulate plant virus infection has been confirmed. There is currently insufficient information regarding the m6A regulatory gene family in beans and how it responds to BCMV infection. Consequently, we carried out a genome-wide characterization of the m6A regulatory gene family in common bean, which led to the identification of 31 potential regulatory gene members associated with m6A. According to evolutionary analysis, the increase in the bean m6A regulatory gene family appears to be linked to either whole-genome duplication or segmental duplication events. Subsequent investigations into the expression levels of these genes throughout different phases of BCMV infection showed that all candidate genes responded to the infection with various changes in expression. Moreover, we characterized the methyltransferase activity of PvMTA and validated the interactive relationship between mRNA adenosine methyltransferase A (MTA) and mRNA adenosine methyltransferase B (MTB) in common beans. Through overexpressing and silencing PvMTA, we further ascertained that this particular gene has a detrimental impact on the regulation of BCMV infection. This research provides fresh perspectives on the molecular processes that govern the interaction between the common bean and BCMV and aids progress in molecular bean breeding. Full article
(This article belongs to the Section Molecular Plant Sciences)
Show Figures

Figure 1

16 pages, 2039 KB  
Article
Punishment-Induced Suppression of Methamphetamine Self-Administration Is Accompanied by the Activation of the CPEB4/GLD2 Polyadenylation Complex of the Translational Machinery
by Atul P. Daiwile, Bruce Ladenheim, Subramaniam Jayanthi and Jean Lud Cadet
Int. J. Mol. Sci. 2025, 26(6), 2734; https://doi.org/10.3390/ijms26062734 - 18 Mar 2025
Cited by 1 | Viewed by 809
Abstract
Methamphetamine (METH) use disorder (MUD) is a public health catastrophe. Herein, we used a METH self-administration model to assess behavioral responses to the dopamine receptor D1 (DRD1) antagonist, SCH23390. Differential gene expression was measured in the dorsal striatum after a 30-day withdrawal from [...] Read more.
Methamphetamine (METH) use disorder (MUD) is a public health catastrophe. Herein, we used a METH self-administration model to assess behavioral responses to the dopamine receptor D1 (DRD1) antagonist, SCH23390. Differential gene expression was measured in the dorsal striatum after a 30-day withdrawal from METH. SCH23390 administration reduced METH taking in all animals. Shock Resistant (SR) rats showed greater incubation of METH seeking, which was correlated with increased Creb1, Cbp, and JunD mRNA expression. Cytoplasmic polyadenylation element binding protein 4 (Cpeb4) mRNA levels were increased in shock-sensitive (SS) rats. SS rats also showed increased protein levels for cleavage and polyadenylation specificity factor (CPSF) and germ line development 2 (GLD2) that are CPEB4-interacting proteins. Interestingly, GLD2-regulated GLUN2A mRNA and its protein showed increased expression in the shock-sensitive rats. Taken together, these observations identified CPEB4-regulated molecular mechanisms acting via NMDA GLUN2A receptors as potential targets for the treatment of METH use disorder. Full article
(This article belongs to the Section Molecular Neurobiology)
Show Figures

Figure 1

22 pages, 7498 KB  
Article
Recycling of Uridylated mRNAs in Starfish Embryos
by Haruka Yamazaki, Megumi Furuichi, Mikoto Katagiri, Rei Kajitani, Takehiko Itoh and Kazuyoshi Chiba
Biomolecules 2024, 14(12), 1610; https://doi.org/10.3390/biom14121610 - 16 Dec 2024
Viewed by 981
Abstract
In eukaryotes, mRNAs with long poly(A) tails are translationally active, but deadenylation and uridylation of these tails generally cause mRNA degradation. However, the fate of uridylated mRNAs that are not degraded quickly remains obscure. Here, using tail-seq and microinjection of the 3′ region [...] Read more.
In eukaryotes, mRNAs with long poly(A) tails are translationally active, but deadenylation and uridylation of these tails generally cause mRNA degradation. However, the fate of uridylated mRNAs that are not degraded quickly remains obscure. Here, using tail-seq and microinjection of the 3′ region of mRNA, we report that some mRNAs in starfish are re-polyadenylated to be translationally active after deadenylation and uridylation. In oocytes, uridylated maternal cyclin B mRNAs are stable without decay, and they are polyadenylated to be translated after hormonal stimulation to resume meiosis, whereas they are deadenylated and re-uridylated at the blastula stage, followed by decay. Similarly, deadenylated and uridylated maternal ribosomal protein mRNAs, Rps29 and Rpl27a, were stable and inactive after hormonal stimulation, but they had been polyadenylated and active before hormonal stimulation. At the morula stage, uridylated maternal ribosomal protein mRNAs were re-polyadenylated, rendering them translationally active. These results indicate that uridylated mRNAs in starfish exist in a poised state, allowing them to be recycled or decayed. Full article
(This article belongs to the Special Issue Gametogenesis and Gamete Interaction, 2nd Edition)
Show Figures

Figure 1

19 pages, 3370 KB  
Article
Ere, a Family of Short Interspersed Elements in the Genomes of Odd-Toed Ungulates (Perissodactyla)
by Ilia G. Ustyantsev, Sergey A. Kosushkin, Olga R. Borodulina, Nikita S. Vassetzky and Dmitri A. Kramerov
Animals 2024, 14(13), 1982; https://doi.org/10.3390/ani14131982 - 5 Jul 2024
Cited by 1 | Viewed by 1315
Abstract
Short Interspersed Elements (SINEs) are eukaryotic retrotransposons transcribed by RNA polymerase III (pol III). Many mammalian SINEs (T+ SINEs) contain a polyadenylation signal (AATAAA), a pol III transcription terminator, and an A-rich tail in their 3′-end. The RNAs of such SINEs have [...] Read more.
Short Interspersed Elements (SINEs) are eukaryotic retrotransposons transcribed by RNA polymerase III (pol III). Many mammalian SINEs (T+ SINEs) contain a polyadenylation signal (AATAAA), a pol III transcription terminator, and an A-rich tail in their 3′-end. The RNAs of such SINEs have the capacity for AAUAAA-dependent polyadenylation, which is unique to pol III-generated transcripts. The structure, evolution, and polyadenylation of the Ere SINE of ungulates (horses, rhinos, and tapirs) were investigated in this study. A bioinformatics analysis revealed the presence of up to ~4 × 105 Ere copies in representatives of all three families. These copies can be classified into two large subfamilies, EreA and EreB, the former distinguished by an additional 60 bp sequence. The 3′-end of numerous EreA and all EreB copies exhibit a 50 bp sequence designated as a terminal domain (TD). The Ere family can be further subdivided into subfamilies EreA_0TD, EreA_1TD, EreB_1TD, and EreB_2TD, depending on the presence and number of terminal domains (TDs). Only EreA_0TD copies can be assigned to T+ SINEs as they contain the AATAAA signal and the TCTTT transcription terminator. The analysis of young Ere copies identified by comparison with related perissodactyl genomes revealed that EreA_0TD and, to a much lesser extent, EreB_2TD have retained retrotranspositional activity in the recent evolution of equids and rhinoceroses. The targeted mutagenesis and transfection of HeLa cells were used to identify sequences in equine EreA_0TD that are critical for the polyadenylation of its pol III transcripts. In addition to AATAAA and the transcription terminator, two sites in the 3′ half of EreA, termed the β and τ signals, were found to be essential for this process. The evolution of Ere, with a particular focus on the emergence of T+ SINEs, as well as the polyadenylation signals are discussed in comparison with other T+ SINEs. Full article
(This article belongs to the Section Animal Genetics and Genomics)
Show Figures

Figure 1

17 pages, 1154 KB  
Article
Integrative Bioinformatics Analysis Reveals a Transcription Factor EB-Driven MicroRNA Regulatory Network in Endothelial Cells
by Teresa Gravina, Francesco Favero, Stefania Rosano, Sushant Parab, Alejandra Diaz Alcalde, Federico Bussolino, Gabriella Doronzo and Davide Corà
Int. J. Mol. Sci. 2024, 25(13), 7123; https://doi.org/10.3390/ijms25137123 - 28 Jun 2024
Cited by 1 | Viewed by 2474
Abstract
Various human diseases are triggered by molecular alterations influencing the fine-tuned expression and activity of transcription factors, usually due to imbalances in targets including protein-coding genes and non-coding RNAs, such as microRNAs (miRNAs). The transcription factor EB (TFEB) modulates human cellular networks, overseeing [...] Read more.
Various human diseases are triggered by molecular alterations influencing the fine-tuned expression and activity of transcription factors, usually due to imbalances in targets including protein-coding genes and non-coding RNAs, such as microRNAs (miRNAs). The transcription factor EB (TFEB) modulates human cellular networks, overseeing lysosomal biogenesis and function, plasma–membrane trafficking, autophagic flux, and cell cycle progression. In endothelial cells (ECs), TFEB is essential for the maintenance of endothelial integrity and function, ensuring vascular health. However, the comprehensive regulatory network orchestrated by TFEB remains poorly understood. Here, we provide novel mechanistic insights into how TFEB regulates the transcriptional landscape in primary human umbilical vein ECs (HUVECs), using an integrated approach combining high-throughput experimental data with dedicated bioinformatics analysis. By analyzing HUVECs ectopically expressing TFEB using ChIP-seq and examining both polyadenylated mRNA and small RNA sequencing data from TFEB-silenced HUVECs, we have developed a bioinformatics pipeline mapping the different gene regulatory interactions driven by TFEB. We show that TFEB directly regulates multiple miRNAs, which in turn post-transcriptionally modulate a broad network of target genes, significantly expanding the repertoire of gene programs influenced by this transcription factor. These insights may have significant implications for vascular biology and the development of novel therapeutics for vascular disease. Full article
(This article belongs to the Special Issue Genes and Human Diseases 2.0)
Show Figures

Figure 1

15 pages, 2398 KB  
Article
Transcriptome Responses to Different Salinity Conditions in Litoditis marina, Revealed by Long-Read Sequencing
by Pengchi Zhang, Beining Xue, Hanwen Yang and Liusuo Zhang
Genes 2024, 15(3), 317; https://doi.org/10.3390/genes15030317 - 28 Feb 2024
Cited by 2 | Viewed by 2169
Abstract
The marine nematode Litoditis marina is widely distributed in intertidal zones around the globe, yet the mechanisms underlying its broad adaptation to salinity remain elusive. In this study, we applied ONT long-read sequencing technology to unravel the transcriptome responses to different salinity conditions [...] Read more.
The marine nematode Litoditis marina is widely distributed in intertidal zones around the globe, yet the mechanisms underlying its broad adaptation to salinity remain elusive. In this study, we applied ONT long-read sequencing technology to unravel the transcriptome responses to different salinity conditions in L. marina. Through ONT sequencing under 3‰, 30‰ and 60‰ salinity environments, we obtained 131.78 G clean data and 26,647 non-redundant long-read transcripts, including 6464 novel transcripts. The DEGs obtained from the current ONT lrRNA-seq were highly correlated with those identified in our previously reported Illumina short-read RNA sequencing data. When we compared the 30‰ to the 3‰ salinity condition, we found that GO terms such as oxidoreductase activity, cation transmembrane transport and ion transmembrane transport were shared between the ONT lrRNA-seq and Illumina data. Similarly, GO terms including extracellular space, structural constituents of cuticle, substrate-specific channel activity, ion transport and substrate-specific transmembrane transporter activity were shared between the ONT and Illumina data under 60‰ compared to 30‰ salinity. In addition, we found that 79 genes significantly increased, while 119 genes significantly decreased, as the salinity increased. Furthermore, through the GO enrichment analysis of 214 genes containing DAS, in 30‰ compared to 3‰ salinity, we found that GO terms such as cellular component assembly and coenzyme biosynthetic process were enriched. Additionally, we observed that GO terms such as cellular component assembly and coenzyme biosynthetic process were also enriched in 60‰ compared to 30‰ salinity. Moreover, we found that 86, 125, and 81 genes that contained DAS were also DEGs, in comparisons between 30‰ and 3‰, 60‰ and 30‰, and 60‰ and 3‰ salinity, respectively. In addition, we demonstrated the landscape of alternative polyadenylation in marine nematode under different salinity conditions This report provides several novel insights for the further study of the mechanisms by which euryhalinity formed and evolved, and it might also contribute to the investigation of salinity dynamics induced by global climate change. Full article
(This article belongs to the Section Animal Genetics and Genomics)
Show Figures

Figure 1

10 pages, 2647 KB  
Article
A Combinatorial Code for CPEB-Mediated c-myc Repression
by Koichi Ogami, Keima Ogawa, Shoko Sanpei, Fumito Ichikawa, Tsuyoshi Udagawa and Shin-ichi Hoshino
Cells 2023, 12(19), 2410; https://doi.org/10.3390/cells12192410 - 6 Oct 2023
Viewed by 1822
Abstract
During early embryonic development, the RNA-binding protein CPEB mediates cytoplasmic polyadenylation and translational activation through a combinatorial code defined by the cy-toplasmic polyadenylation element (CPE) present in maternal mRNAs. However, in non-neuronal somatic cells, CPEB accelerates deadenylation to repress translation of the target, [...] Read more.
During early embryonic development, the RNA-binding protein CPEB mediates cytoplasmic polyadenylation and translational activation through a combinatorial code defined by the cy-toplasmic polyadenylation element (CPE) present in maternal mRNAs. However, in non-neuronal somatic cells, CPEB accelerates deadenylation to repress translation of the target, including c-myc mRNA, through an ill-defined cis-regulatory mechanism. Using RNA mutagenesis and electrophoretic mobility shift assays, we demonstrated that a combination of tandemly arranged consensus (cCPE) and non-consensus (ncCPE) cytoplasmic polyadenylation elements (CPEs) constituted a combinatorial code for CPEB-mediated c-myc mRNA decay. CPEB binds to cCPEs with high affinity (Kd = ~250 nM), whereas it binds to ncCPEs with low affinity (Kd > ~900 nM). CPEB binding to a cCPE enhances CPEB binding to the proximal ncCPE. In contrast, while a cCPE did not activate mRNA degradation, an ncCPE was essential for the induction of degradation, and a combination of a cCPE and ncCPEs further promoted degradation. Based on these findings, we propose a model in which the high-affinity binding of CPEB to the cCPE accelerates the binding of the second CPEB to the ncCPEs, resulting in the recruitment of deadenylases, acceleration of deadenylation, and repression of c-myc mRNAs. Full article
Show Figures

Graphical abstract

17 pages, 3005 KB  
Article
Transcriptional Readthrough Interrupts Boundary Function in Drosophila
by Olga Kyrchanova, Vladimir Sokolov, Maxim Tikhonov, Galya Manukyan, Paul Schedl and Pavel Georgiev
Int. J. Mol. Sci. 2023, 24(14), 11368; https://doi.org/10.3390/ijms241411368 - 12 Jul 2023
Cited by 2 | Viewed by 2050
Abstract
In higher eukaryotes, distance enhancer-promoter interactions are organized by topologically associated domains, tethering elements, and chromatin insulators/boundaries. While insulators/boundaries play a central role in chromosome organization, the mechanisms regulating their functions are largely unknown. In the studies reported here, we have taken advantage [...] Read more.
In higher eukaryotes, distance enhancer-promoter interactions are organized by topologically associated domains, tethering elements, and chromatin insulators/boundaries. While insulators/boundaries play a central role in chromosome organization, the mechanisms regulating their functions are largely unknown. In the studies reported here, we have taken advantage of the well-characterized Drosophila bithorax complex (BX-C) to study one potential mechanism for controlling boundary function. The regulatory domains of BX-C are flanked by boundaries, which block crosstalk with their neighboring domains and also support long-distance interactions between the regulatory domains and their target gene. As many lncRNAs have been found in BX-C, we asked whether readthrough transcription (RT) can impact boundary function. For this purpose, we took advantage of two BX-C boundary replacement platforms, Fab-7attP50 and F2attP, in which the Fab-7 and Fub boundaries, respectively, are deleted and replaced with an attP site. We introduced boundary elements, promoters, and polyadenylation signals arranged in different combinations and then assayed for boundary function. Our results show that RT can interfere with boundary activity. Since lncRNAs represent a significant fraction of Pol II transcripts in multicellular eukaryotes, it is therefore possible that RT may be a widely used mechanism to alter boundary function and regulation of gene expression. Full article
(This article belongs to the Collection Feature Papers in Molecular Genetics and Genomics)
Show Figures

Figure 1

20 pages, 3734 KB  
Article
DnFCA Isoforms Cooperatively Regulate Temperature-Related Flowering in Dendrobium nobile
by Ting Pan, Ning-Meng Deng, Wu-Xia Guo, Min-Zhen Wan, Yan-Tong Zheng, Song-Yi Chen, Chuan-Liang Liu, Hong-Bo Li and Shan Liang
Biology 2023, 12(2), 331; https://doi.org/10.3390/biology12020331 - 19 Feb 2023
Cited by 2 | Viewed by 3198
Abstract
Timely flowering is a determinative trait for many economically valuable species in the Dendrobium genus of the Orchidaceae family, some of which are used for ornamental and medicinal purposes. D. nobile, a representative species of nobile-type Dendrobium, normally flowers in spring [...] Read more.
Timely flowering is a determinative trait for many economically valuable species in the Dendrobium genus of the Orchidaceae family, some of which are used for ornamental and medicinal purposes. D. nobile, a representative species of nobile-type Dendrobium, normally flowers in spring after exposure to sufficient low temperatures in winter. However, flowering can be stopped or disrupted by the untimely application of high temperatures. Little is known about the regulation and the mechanisms behind this switch. In this study, we report two isoforms from the KFK09_017173 locus of the D. nobile genome, named DnFCAγ and DnFCAβ, respectively, that cooperatively regulate flowering in D. nobile. These two isoforms are generated by alternative 3′ polyadenylation of DnFCA (FLOWERING CONTROL LOCUS C in D. nobile) pre-mRNA and contain a distinct 3′-terminus. Both can partially rescue late flowering in the Arabidopsis fca-1 mutant, while in wild-type Arabidopsis, they tend to delay the flowering time. When introduced into the detached axillary buds or young seedlings of D. nobile, both were able to induce the transcription of DnAGL19 (AGAMOUS LIKE 19 in D. nobile) in seedlings, whereas only DnFCAγ was able to suppress the transcription of DnAPL1 (AP1-LIKE 1 in D. nobile) in axillary buds. Furthermore, the time-course change of DnFCAγ accumulation was opposite to that of DnAPL1 in axillary buds, which was remarkable under low temperatures and within a short time after the application of high temperatures, supporting the suggestion that the expression of DnAPL1 can be inhibited by a high accumulation of DnFCAγ in floral buds. In leaves, the accumulation of DnFCAβ was in accordance with that of DnAGL19 and DnFT (FLOWERING LOCUS T in D. nobile) to a large extent, suggesting the activation of the DnAGL19–DnFT pathway by DnFCAβ. Taken together, these results suggest that the DnFCAγ–DnAPL1 pathway in axillary buds and the DnFCAβ–DnAGL19 pathway in the leaves cooperatively promote flowering under low temperatures. The long-term and constant, or untimely, application of high temperatures leads to the constitutive suppression of DnAPL1 by a high level of DnFCAγ in axillary buds, which consequently delays floral development. Full article
(This article belongs to the Section Plant Science)
Show Figures

Figure 1

27 pages, 5232 KB  
Article
Analysis of Fowl Adenovirus 4 Transcriptome by De Novo ORF Prediction Based on Corrected Nanopore Full-Length cDNA Sequencing Data
by Zhuozhuang Lu, Yongjin Wang, Xiaohui Zou and Tao Hung
Viruses 2023, 15(2), 529; https://doi.org/10.3390/v15020529 - 14 Feb 2023
Cited by 2 | Viewed by 2917
Abstract
The transcriptome of fowl adenovirus has not been comprehensively revealed. Here, we attempted to analyze the fowl adenovirus 4 (FAdV-4) transcriptome by deep sequencing. RNA samples were extracted from chicken LMH cells at 12, 18 or 26 h post-FAdV-4 infection, and subjected to [...] Read more.
The transcriptome of fowl adenovirus has not been comprehensively revealed. Here, we attempted to analyze the fowl adenovirus 4 (FAdV-4) transcriptome by deep sequencing. RNA samples were extracted from chicken LMH cells at 12, 18 or 26 h post-FAdV-4 infection, and subjected to Illumina strand-specific RNA-seq or nanopore full-length PCR-cDNA sequencing. After removing the reads of host cells, the data of FAdV-4 nanopore full-length cDNAs (transcripts) were corrected with reads from the Illumina RNA-seq, mapped to the viral genome and then used to predict viral open reading frames (ORFs). Other than 42 known ORFs, 39 novel ORFs were annotated to the FAdV-4 genome. Different from human adenovirus 5, one FAdV-4 ORF was often encoded by several transcripts, and more FAdV-4 ORFs were located on two exons. With these data, 18 major transcription start sites and 15 major transcription termination sites were defined, implying 18 viral promoters and 15 polyadenylation signals. The temporal cascade of viral gene transcription was observed in FAdV-4-infected cells, with six promoters possessing considerable activity in the early phase. Unexpectedly, four promoters, instead of one major late promoter, were engaged in the transcription of the viral genus-common genes on the forward strand. The clarification of the FAdV-4 transcriptome laid a solid foundation for the study of viral gene function, virulence and virus evolution, and it would help construct FAdV-4 as a gene transfer vehicle. The strategy of de novo ORF prediction could be used to parse the transcriptome of other novel adenoviruses. Full article
(This article belongs to the Section Animal Viruses)
Show Figures

Figure 1

14 pages, 802 KB  
Opinion
The Dynamic Poly(A) Tail Acts as a Signal Hub in mRNA Metabolism
by Guiying Zhang, Haolin Luo, Xinyi Li, Zhangli Hu and Quan Wang
Cells 2023, 12(4), 572; https://doi.org/10.3390/cells12040572 - 10 Feb 2023
Cited by 6 | Viewed by 4540
Abstract
In eukaryotes, mRNA metabolism requires a sophisticated signaling system. Recent studies have suggested that polyadenylate tail may play a vital role in such a system. The poly(A) tail used to be regarded as a common modification at the 3′ end of mRNA, but [...] Read more.
In eukaryotes, mRNA metabolism requires a sophisticated signaling system. Recent studies have suggested that polyadenylate tail may play a vital role in such a system. The poly(A) tail used to be regarded as a common modification at the 3′ end of mRNA, but it is now known to be more than just that. It appears to act as a platform or hub that can be understood in two ways. On the one hand, polyadenylation and deadenylation machinery constantly regulates its dynamic activity; on the other hand, it exhibits the ability to recruit RNA-binding proteins and then interact with diverse factors to send various signals to regulate mRNA metabolism. In this paper, we outline the main complexes that regulate the dynamic activities of poly(A) tails, explain how these complexes participate polyadenylation/deadenylation process and summarize the diverse signals this hub emit. We are trying to make a point that the poly(A) tail can metaphorically act as a “flagman” who is supervised by polyadenylation and deadenylation and sends out signals to regulate the orderly functioning of mRNA metabolism. Full article
(This article belongs to the Topic Cell Signaling Pathways)
Show Figures

Figure 1

21 pages, 2306 KB  
Review
Current Insights into m6A RNA Methylation and Its Emerging Role in Plant Circadian Clock
by Nguyen Nguyen Chuong, Phan Phuong Thao Doan, Lanshuo Wang, Jin Hee Kim and Jeongsik Kim
Plants 2023, 12(3), 624; https://doi.org/10.3390/plants12030624 - 31 Jan 2023
Cited by 5 | Viewed by 4534
Abstract
N6-adenosine methylation (m6A) is a prevalent form of RNA modification found in the expressed transcripts of many eukaryotic organisms. Moreover, m6A methylation is a dynamic and reversible process that requires the functioning of various proteins and their complexes [...] Read more.
N6-adenosine methylation (m6A) is a prevalent form of RNA modification found in the expressed transcripts of many eukaryotic organisms. Moreover, m6A methylation is a dynamic and reversible process that requires the functioning of various proteins and their complexes that are evolutionarily conserved between species and include methylases, demethylases, and m6A-binding proteins. Over the past decade, the m6A methylation process in plants has been extensively studied and the understanding thereof has drastically increased, although the regulatory function of some components relies on information derived from animal systems. Notably, m6A has been found to be involved in a variety of factors in RNA processing, such as RNA stability, alternative polyadenylation, and miRNA regulation. The circadian clock in plants is a molecular timekeeping system that regulates the daily and rhythmic activity of many cellular and physiological processes in response to environmental changes such as the day-night cycle. The circadian clock regulates the rhythmic expression of genes through post-transcriptional regulation of mRNA. Recently, m6A methylation has emerged as an additional layer of post-transcriptional regulation that is necessary for the proper functioning of the plant circadian clock. In this review, we have compiled and summarized recent insights into the molecular mechanisms behind m6A modification and its various roles in the regulation of RNA. We discuss the potential role of m6A modification in regulating the plant circadian clock and outline potential future directions for the study of mRNA methylation in plants. A deeper understanding of the mechanism of m6A RNA regulation and its role in plant circadian clocks will contribute to a greater understanding of the plant circadian clock. Full article
(This article belongs to the Special Issue Trends and Prospects of Genetic and Molecular Research in Plant)
Show Figures

Figure 1

13 pages, 2847 KB  
Brief Report
Genetic Diversity of the LTR Region of Polish SRLVs and Its Impact on the Transcriptional Activity of Viral Promoters
by Monika Olech and Jacek Kuźmak
Viruses 2023, 15(2), 302; https://doi.org/10.3390/v15020302 - 22 Jan 2023
Cited by 3 | Viewed by 2141
Abstract
A long terminal repeat (LTR) plays an indispensable role in small ruminant lentivirus (SRLV) gene expression. In this study, we present the LTR sequence of Polish SRLVs representing different subtypes, and analyzed their impact on SRLV promoter activity, as measured in transient transfection [...] Read more.
A long terminal repeat (LTR) plays an indispensable role in small ruminant lentivirus (SRLV) gene expression. In this study, we present the LTR sequence of Polish SRLVs representing different subtypes, and analyzed their impact on SRLV promoter activity, as measured in transient transfection assays. Although certain nucleotide motifs (AML(vis), TATA box and the polyadenylation site (AATAAA)) were conserved across sequences, numerous mutations within the LTR sequences have been identified. Single nucleotide polymorphisms (SNPs) were detected in both regulatory (AP-1, AP-4, Stat and Gas) and non-regulatory sequences, and subtype-specific genetic diversity in the LTR region of Polish SRLVs was observed. In vitro assays demonstrated subtype-specific functional differences between the LTR regions of distinct SRLV subtypes. Our results revealed that the promoter activity of Polish strains was lower (1.64–10.8-fold) than that noted for the K1514 reference strain; however, the differences in most cases were not statistically significant. The lowest promoter activity was observed for strains representing subtype A5 (mean 69.067) while the highest promoter activity was observed for strain K1514 representing subtype A1 (mean 373.48). The mean LTR activities of strains representing subtypes A12, A17, A23, A18 and A24 were 91.22, 137.21, 178.41, 187.05 and 236.836, respectively. The results of the inter-subtype difference analysis showed that the promoter activity of strains belonging to subtype A5 was significantly lower than that for subtype A12 strains (1.32-fold; p < 0.00). The promoter activities of the A5 strain were 1.98-fold and 2.58-fold less active than that of the A17 and A23 strains, and the promoter activities of A12 strains were 1.955 and 1.5 times lower than the promoter activity of A23 and A17 strains, respectively. Furthermore, the promoter activity of A17 strains was 1.3 lower than the promoter activity of A23 strains. Our findings suggest that subtype-specific genetic diversity, mainly in the transcription factor’s binding sites, has an impact on their transcriptional activity, producing a distinct activity pattern for the subtypes. This study provides new information that is important for better understanding the function of the SRLV LTR. However, further research including more strains and subtypes as well as other cell lines is needed to confirm these findings. Full article
(This article belongs to the Special Issue State-of-the-Art Animal Virus Research in Poland II)
Show Figures

Figure 1

Back to TopTop