Sign in to use this feature.

Years

Between: -

Subjects

remove_circle_outline
remove_circle_outline
remove_circle_outline
remove_circle_outline
remove_circle_outline
remove_circle_outline
remove_circle_outline

Journals

Article Types

Countries / Regions

Search Results (19)

Search Parameters:
Keywords = periodontal/root canal pathogens

Order results
Result details
Results per page
Select all
Export citation of selected articles as:
16 pages, 3913 KB  
Article
Isolation and Characterization of Enterococcus faecalis Phage ZXL-01 and Preliminary Investigation of Its Therapeutic Effect on Periapical Periodontitis
by Hailin Jiang, Xueli Zhao, Chuhan Wang, Hongyan Shi, Jinghua Li, Chunyan Zhao and Honglan Huang
Curr. Issues Mol. Biol. 2025, 47(6), 469; https://doi.org/10.3390/cimb47060469 - 18 Jun 2025
Viewed by 969
Abstract
Enterococcus faecalis (E. faecalis) is a major pathogen responsible for refractory apical periodontitis (RAP). It can penetrate deep into dentinal tubules, form persistent biofilms, and exhibit antibiotic resistance, thereby limiting the efficacy of conventional antimicrobial treatments. Bacteriophages (phages), due to their [...] Read more.
Enterococcus faecalis (E. faecalis) is a major pathogen responsible for refractory apical periodontitis (RAP). It can penetrate deep into dentinal tubules, form persistent biofilms, and exhibit antibiotic resistance, thereby limiting the efficacy of conventional antimicrobial treatments. Bacteriophages (phages), due to their strong lytic activity and host specificity, have emerged as promising alternatives. In this study, a novel strictly lytic phage, ZXL-01, was isolated from lake water in Jilin, China. ZXL-01 demonstrated remarkable stability under extreme conditions, including thermal tolerance at 60 °C for 1 h and a wide pH range (4–11). Whole-genome sequencing (GenBank accession number: ON113334) revealed a genome of 40,804 bp with no virulence or tRNA genes, confirming its identity as an E. faecalis phage. Importantly, ZXL-01 exhibited potent antibiofilm activity, reducing biofilm biomass by approximately 69.4% in the inhibition group and 68.4% in the lysis group (both p < 0.001). In an in vitro root canal infection model induced by E. faecalis, scanning electron microscope (SEM) observations confirmed that ZXL-01 effectively inhibited biofilm formation and disrupted mature biofilms. These findings highlight the potential of ZXL-01 as a novel antimicrobial agent for the treatment of E. faecalis-associated apical periodontitis. Full article
(This article belongs to the Section Molecular Microbiology)
Show Figures

Figure 1

6 pages, 195 KB  
Review
Primary Endodontic Infections—Key Issue in Pathogenesis of Chronic Apical Periodontitis
by Alexandru Andrei Iliescu, Irina Maria Gheorghiu, Sergiu Ciobanu, Ion Roman, Anca Silvia Dumitriu, George Alexandru Denis Popescu and Stana Păunică
J. Mind Med. Sci. 2024, 11(2), 331-336; https://doi.org/10.22543/2392-7674.1562 - 30 Oct 2024
Cited by 2 | Viewed by 1597
Abstract
Primary root canal infection is a dynamic process. All species of oral microbiota have comparable abilities to establish in the root canals of necrotic teeth. The essential ecological factors in their biological selection are nutrient availability, anaerobic environment and bacterial interactions. In chronic [...] Read more.
Primary root canal infection is a dynamic process. All species of oral microbiota have comparable abilities to establish in the root canals of necrotic teeth. The essential ecological factors in their biological selection are nutrient availability, anaerobic environment and bacterial interactions. In chronic apical periodontitis, all selected microflora residing in the long-term infected habitat of root canals system are synergistic, and each of them can play the role of an endodontic pathogen. Microorganisms living in the root canal system of pulpless teeth progressively reach through anatomical communications to the periodontal ligament where, sooner or later, they cause the inflammatory and immunological conflict between the infection and the host. The insight into the complexity of the root canal microbiota is improved by the current pyrosequencing and next-generation sequencing diagnostic techniques, which allow the identification of multispecies of the microbiome and their targeted treatment. The insight into the complexity of root canal microbiota is improved by present diagnostic techniques of pyrosequencing and next generation sequencing, which allow the identification of multispecies of the microbiome and their targeted treatment. Full article
12 pages, 1417 KB  
Article
Coronal and Root Canal Microbiota in Apical Periodontitis with Different PAI
by Adelaide Teofani, Antonio Libonati, Valeria Unida, Silvia Biocca, Alessandro Desideri and Vincenzo Campanella
Microorganisms 2024, 12(8), 1518; https://doi.org/10.3390/microorganisms12081518 - 24 Jul 2024
Cited by 2 | Viewed by 2267
Abstract
Apical periodontitis is an inflammatory disease triggered by oral pathogens invading necrotic root canals. The aim of this study was to evaluate the coronal and root canal bacterial community profiles in primary endodontic infections with different periapical (PAI) indices in comparison to oral [...] Read more.
Apical periodontitis is an inflammatory disease triggered by oral pathogens invading necrotic root canals. The aim of this study was to evaluate the coronal and root canal bacterial community profiles in primary endodontic infections with different periapical (PAI) indices in comparison to oral mucosa controls. A total of 31 patients with primary apical periodontitis, 14 with PAI-1 and 17 with PAI-3 were recruited. Microbial specimens from mucosa (control samples) and endodontic necrotic tissues were collected in each patient. Microbiota composition was studied through 16S ribosomal RNA gene amplicon sequencing analysis. Overall, 2953 taxa from 168 different genera of 451 various microbial species were retrieved in the controls and PAI-1 and PAI-3 groups. Firmicutes is the predominant phylum in the oral controls (34.5%) and PAI-1 (44.4%) groups, while Bacteroidetes is predominant in PAI-3 (38.6%). The Proteobacteria (21.5%) and Fusobacteria (12.5%) relative abundance is higher in oral controls while that of Synergistetes is higher in the PAI-1 (3.5%) and PAI-3 (2.5%) groups, being almost absent in controls (less than 0.1%). Most of the increased bacterial species found in the PAI groups were strict anaerobes. A diminished microbial diversity was found in apical periodontitis with higher PAI. These samples were also characterized by an increase in bacteria belonging to phyla and genera with an increased anaerobic character. Full article
(This article belongs to the Special Issue Microbiota in Human Health and Disease)
Show Figures

Figure 1

20 pages, 4835 KB  
Article
Therapeutic Potential of Chlorhexidine-Loaded Calcium Hydroxide-Based Intracanal Medications in Endo-Periodontal Lesions: An Ex Vivo and In Vitro Study
by Kadiatou Sy, Charlène Chevalier, Mickaël Maton, Ilham Mokbel, Séverine Mahieux, Isabelle Houcke, Christel Neut, Brigitte Grosgogeat, Etienne Deveaux, Kerstin Gritsch and Kevimy Agossa
Antibiotics 2023, 12(9), 1416; https://doi.org/10.3390/antibiotics12091416 - 7 Sep 2023
Cited by 4 | Viewed by 3525
Abstract
Endo-periodontal lesions are challenging clinical situations where both the supporting tissues and the root canal of the same tooth are infected. In the present study, chlorhexidine (CHX)-loaded calcium hydroxide (CH) pastes were used as intracanal medications (ICMs). They were prepared and tested on [...] Read more.
Endo-periodontal lesions are challenging clinical situations where both the supporting tissues and the root canal of the same tooth are infected. In the present study, chlorhexidine (CHX)-loaded calcium hydroxide (CH) pastes were used as intracanal medications (ICMs). They were prepared and tested on pathogens found in both the root canal and the periodontal pocket. Exposure to 0.5% and 1% CHX-loaded ICMs decreased the growth of Porphyromonas gingivalis and was effective in eradicating or inhibiting an Enterococcus faecalis biofilm. CH was injected into the root canal of extracted human teeth immersed in deionized water. CHX-loaded ICMs resulted in the transradicular diffusion of active components outside the tooth through the apex and the lateral dentinal tubules, as shown by the release of CHX (from 3.99 µg/mL to 51.28 µg/mL) and changes in pH (from 6.63 to 8.18) and calcium concentrations (from 2.42 ppm to 14.67 ppm) after 7 days. The 0.5% CHX-loaded ICM was non-toxic and reduced the release of IL-6 by periodontal cells stimulated by P. gingivalis lipopolysaccharides. Results indicate that the root canal may serve as a reservoir for periodontal drug delivery and that CHX-based ICMs can be an adjuvant for the control of infections and inflammation in endo-periodontal lesions. Full article
Show Figures

Figure 1

17 pages, 1136 KB  
Review
Root Canal Infection and Its Impact on the Oral Cavity Microenvironment in the Context of Immune System Disorders in Selected Diseases: A Narrative Review
by Jarosław Sobieszczański, Sebastian Mertowski, Katarzyna Sarna-Boś, Piotr Stachurski, Ewelina Grywalska and Renata Chałas
J. Clin. Med. 2023, 12(12), 4102; https://doi.org/10.3390/jcm12124102 - 17 Jun 2023
Cited by 12 | Viewed by 4398
Abstract
The oral cavity has a specific microenvironment, and structures such as teeth are constantly exposed to chemical and biological factors. Although the structure of the teeth is permanent, due to exposure of the pulp and root canal system, trauma can have severe consequences [...] Read more.
The oral cavity has a specific microenvironment, and structures such as teeth are constantly exposed to chemical and biological factors. Although the structure of the teeth is permanent, due to exposure of the pulp and root canal system, trauma can have severe consequences and cause the development of local inflammation caused by external and opportunistic pathogens. Long-term inflammation can affect not only the local pulp and periodontal tissues but also the functioning of the immune system, which can trigger a systemic reaction. This literature review presents the current knowledge on root canal infections and their impact on the oral microenvironment in the context of immune system disorders in selected diseases. The result of the analysis of the literature is the statement that periodontal-disease-caused inflammation in the oral cavity may affect the development and progression of autoimmune diseases such as rheumatoid arthritis, systemic lupus erythematosus, or Sjogren’s syndrome, as well as affecting the faster progression of conditions in which inflammation occurs such as, among others, chronic kidney disease or inflammatory bowel disease. Full article
(This article belongs to the Special Issue New Diagnostic, Pharmacological and Therapeutic Trends in Dentistry)
Show Figures

Figure 1

15 pages, 2419 KB  
Article
Natural Antimicrobials Promote the Anti-Oxidative Inhibition of COX-2 Mediated Inflammatory Response in Primary Oral Cells Infected with Staphylococcus aureus, Streptococcus pyogenes and Enterococcus faecalis
by Eugenia Butucel, Igori Balta, Iulia Adelina Bundurus, Cosmin Alin Popescu, Tiberiu Iancu, Adelina Venig, Ioan Pet, Ducu Stef, David McCleery, Lavinia Stef and Nicolae Corcionivoschi
Antioxidants 2023, 12(5), 1017; https://doi.org/10.3390/antiox12051017 - 28 Apr 2023
Cited by 13 | Viewed by 3148
Abstract
Staphylococcus aureus, Streptococcus pyogenes and Enterococcus faecalis can colonize the tooth root canals, adhere to dentin walls, and frequently cause periodontitis in dogs. Bacterial periodontal diseases are common in domesticated pets, causing severe oral cavity inflammation and a strong immune response. This [...] Read more.
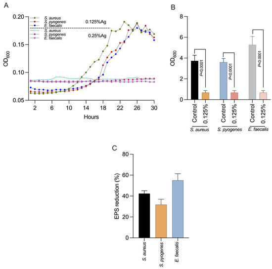
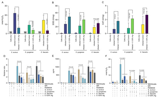
Staphylococcus aureus, Streptococcus pyogenes and Enterococcus faecalis can colonize the tooth root canals, adhere to dentin walls, and frequently cause periodontitis in dogs. Bacterial periodontal diseases are common in domesticated pets, causing severe oral cavity inflammation and a strong immune response. This study investigates the antioxidant effect of a natural antimicrobial mixture (Auraguard—Ag) on the ability of S. aureus, S. pyogenes and E. faecalis to infect primary canine oral epithelial cells as well as its impact on their virulence factors. Our data show that a concentration of 0.25% Ag is sufficient to inhibit the growth of all three pathogens, whereas a concentration of 0.5% will become bactericidal. The sub-inhibitory concentration of 0.125% Ag reveals that the antimicrobial mixture can significantly reduce biofilm formation and exopolysaccharide production. The impact on these virulence factors was further translated into a significantly reduced ability to infect primary canine oral epithelial cells and restore epithelial tight junctions, with no impact on the epithelial cell viability. The post-infection inflammatory cytokines (IL-1β and IL-8) and the COX-2 mediator were also reduced both in mRNA and protein expression levels. The oxidative burst, detected upon infection, was also decreased in the presence of Ag, as our results show a significant decrease in H2O2 released by the infected cells. We show that inhibition of either NADPH or ERK activity will result in a downregulation of COX-2 expression and lower levels of H2O2 in infected cells. Conclusively, our study shows that natural antimicrobials reduce pro-inflammatory events, post infection, through an antioxidative mechanism that involves the downregulation of the COX-2 mediator via the inactivation of ERK in the absence of H2O2. As a result, they significantly reduce the risk of secondary bacterial infections and host oxidative stress caused by Staphylococcus aureus, Streptococcus pyogenes and Enterococcus faecalis accumulation in biofilms in an in vitro canine oral infection model. Full article
(This article belongs to the Section Natural and Synthetic Antioxidants)
Show Figures

Figure 1

14 pages, 4588 KB  
Article
Use of a Cellulase from Trichoderma reesei as an Adjuvant for Enterococcus faecalis Biofilm Disruption in Combination with Antibiotics as an Alternative Treatment in Secondary Endodontic Infection
by Selene Velázquez-Moreno, Ana Maria González-Amaro, Antonio Aragón-Piña, Lluvia Itzel López-López, Roberto Sánchez-Sánchez, Mario Alberto Pérez-Díaz, Ricardo Oliva Rodríguez, Ana C. Lorenzo-Leal, Omar González-Ortega, Fidel Martinez-Gutierrez and Horacio Bach
Pharmaceutics 2023, 15(3), 1010; https://doi.org/10.3390/pharmaceutics15031010 - 21 Mar 2023
Cited by 12 | Viewed by 3515
Abstract
Apical periodontitis is an inflammation leading to the injury and destruction of periradicular tissues. It is a sequence of events that starts from root canal infection, endodontic treatment, caries, or other dental interventions. Enterococcus faecalis is a ubiquitous oral pathogen that is challenging [...] Read more.
Apical periodontitis is an inflammation leading to the injury and destruction of periradicular tissues. It is a sequence of events that starts from root canal infection, endodontic treatment, caries, or other dental interventions. Enterococcus faecalis is a ubiquitous oral pathogen that is challenging to eradicate because of biofilm formation during tooth infection. This study evaluated a hydrolase (CEL) from the fungus Trichoderma reesei combined with amoxicillin/clavulanic acid as a treatment against a clinical E. faecalis strain. Electron microscopy was used to visualize the structure modification of the extracellular polymeric substances. Biofilms were developed on human dental apices using standardized bioreactors to evaluate the antibiofilm activity of the treatment. Calcein and ethidium homodimer assays were used to evaluate the cytotoxic activity in human fibroblasts. In contrast, the human-derived monocytic cell line (THP-1) was used to evaluate the immunological response of CEL. In addition, the secretion of the pro-inflammatory cytokines IL-6 and TNF-α and the anti-inflammatory cytokine IL-10 were measured by ELISA. The results demonstrated that CEL did not induce the secretion of IL-6 and TNF-α when compared with lipopolysaccharide used as a positive control. Furthermore, the treatment combining CEL with amoxicillin/clavulanic acid showed excellent antibiofilm activity, with a 91.4% reduction in CFU on apical biofilms and a 97.6% reduction in the microcolonies. The results of this study could be used to develop a treatment to help eradicate persistent E. faecalis in apical periodontitis. Full article
Show Figures

Figure 1

15 pages, 489 KB  
Review
Irrigation in Endodontics: Polyhexanide Is a Promising Antibacterial Polymer in Root Canal Treatment
by Zurab Khabadze, Yulia Generalova, Alena Kulikova, Irina Podoprigora, Saida Abdulkerimova, Yusup Bakaev, Mariya Makeeva, Marina Dashtieva, Mariya Balashova, Fakhri Gadzhiev, Oleg Mordanov, Adam Umarov, Haddad Tarik, Andrei Zoryan, Amina Karnaeva and Yakup Rakhmanov
Dent. J. 2023, 11(3), 65; https://doi.org/10.3390/dj11030065 - 1 Mar 2023
Cited by 4 | Viewed by 4181
Abstract
Background:chronic apical periodontitis is a common pathology in dentistry, especially in endodontics. It is necessary to systematize data concerning commonly used irrigation solutions. The development of new protocols for endodontic treatment is a very promising direction. The use of a polyhexanide-based antiseptic can [...] Read more.
Background:chronic apical periodontitis is a common pathology in dentistry, especially in endodontics. It is necessary to systematize data concerning commonly used irrigation solutions. The development of new protocols for endodontic treatment is a very promising direction. The use of a polyhexanide-based antiseptic can positively affect the results of endodontic treatment. Methods: the review was carried out involving the search for English language research and meta-analyses in the Google Scholar and PubMed databases. Results: the number of literary sources that were identified during the literature review is 180. After excluding publications that did not match the search criteria, the total number of articles included in the systematic review was determined to be 68. Conclusions: polyhexanide is a promising solution for infected root canal irrigation. The antibacterial activity of this substance is suitable for the elimination of pathogens responsible for the appearance of apical periodontitis. Full article
(This article belongs to the Special Issue Endodontics and Restorative Sciences)
Show Figures

Figure 1

20 pages, 2729 KB  
Article
Taxonomic Assignment-Based Genome Reconstruction from Apical Periodontal Metagenomes to Identify Antibiotic Resistance and Virulence Factors
by K. Swapna Kumari, Sangita Dixit, Mahendra Gaur, Dibyajyoti Uttameswar Behera, Suchanda Dey, Rajesh Kumar Sahoo, Patitapaban Dash and Enketeswara Subudhi
Life 2023, 13(1), 194; https://doi.org/10.3390/life13010194 - 9 Jan 2023
Cited by 6 | Viewed by 3240
Abstract
Primary apical periodontitis occurs due to various insults to the dental pulp including microbial infections, physical and iatrogenic trauma, whereas inadequate elimination of intraradicular infection during root canal treatment may lead to secondary apical periodontitis. We explored the complex intra-radicular microbial communities and [...] Read more.
Primary apical periodontitis occurs due to various insults to the dental pulp including microbial infections, physical and iatrogenic trauma, whereas inadequate elimination of intraradicular infection during root canal treatment may lead to secondary apical periodontitis. We explored the complex intra-radicular microbial communities and their functional potential through genome reconstruction. We applied shotgun metagenomic sequencing, binning and functional profiling to identify the significant contributors to infection at the acute and chronic apical periodontal lesions. Our analysis revealed the five classified clusters representing Enterobacter, Enterococcus, Lacticaseibacillus, Pseudomonas, Streptococcus and one unclassified cluster of contigs at the genus level. Of them, the major contributors were Pseudomonas, with 90.61% abundance in acute conditions, whereas Enterobacter followed by Enterococcus with 69.88% and 15.42% abundance, respectively, in chronic conditions. Enterobacter actively participated in antibiotic target alteration following multidrug efflux-mediated resistance mechanisms, predominant in the chronic stage. The prediction of pathways involved in the destruction of the supportive tissues of the tooth in Enterobacter and Pseudomonas support their crucial role in the manifestation of respective disease conditions. This study provides information about the differential composition of the microbiome in chronic and acute apical periodontitis. It takes a step to interpret the role of a single pathogen, solely or predominantly, in establishing endodontic infection types through genome reconstruction following high throughput metagenomic DNA analysis. The resistome prediction sheds a new light on the therapeutic treatment guidelines for endodontists. However, it needs further conclusive research to support this outcome using a larger number of samples with similar etiological conditions, but different demographic origin. Full article
(This article belongs to the Collection Feature Papers in Microbiology)
Show Figures

Figure 1

8 pages, 482 KB  
Article
Streptococcus mutans Associated with Endo-Periodontal Lesions in Intact Teeth
by Alessio Buonavoglia, Adriana Trotta, Michele Camero, Marco Cordisco, Michela Maria Dimuccio and Marialaura Corrente
Appl. Sci. 2022, 12(22), 11837; https://doi.org/10.3390/app122211837 - 21 Nov 2022
Cited by 10 | Viewed by 3978
Abstract
A massive periodontal destruction can affect the root canal (RC) system and potentially expose the pulpo-dentinal complex to opportunistic bacteria. Streptococcus mutans is a major pathogen of human caries and periodontal diseases, and its virulence mostly resides in the ability to adhere to [...] Read more.
A massive periodontal destruction can affect the root canal (RC) system and potentially expose the pulpo-dentinal complex to opportunistic bacteria. Streptococcus mutans is a major pathogen of human caries and periodontal diseases, and its virulence mostly resides in the ability to adhere to collagen and form biofilms, due to collagen-binding proteins (CBPs) Cnm and Cbm. Seventeen patients affected by severe endo-periodontal lesions without caries and/or exposure of pulpal tissue were subjected to tooth extraction and samples for microbiological investigation were collected from the root surface (RS) and RC. The collected swabs were cultivated and subjected to the quantitative real-time PCR (qPCR) for the detection of S. mutans and to the PCR for the cnm/cbm genes investigation, followed by next-generation sequencing (NGS). S. mutans DNA was detected in 12/17 (70.5%) RS samples and in 8/17 (47.0%) RC samples. In the CBPs screening of positive samples, the cnm gene was detected in 4/12 (33.3%) RS and in 1/8 (12.5%) RC samples, whilst all the samples tested negative for the cbm gene. The presence of the cnm gene could enhance the local virulence of the pathogens. Therefore, S. mutans have to be included as potential periodontopathogen bacterium in severe or refractory forms of periodontal diseases. Full article
(This article belongs to the Special Issue Current Applications of Modern Technologies in Endodontics)
Show Figures

Figure 1

16 pages, 1396 KB  
Review
In Vitro Studies of Graphene for Management of Dental Caries and Periodontal Disease: A Concise Review
by Mohammed Zahedul Islam Nizami, Iris Xiaoxue Yin, Christie Ying Kei Lung, John Yun Niu, May Lei Mei and Chun Hung Chu
Pharmaceutics 2022, 14(10), 1997; https://doi.org/10.3390/pharmaceutics14101997 - 21 Sep 2022
Cited by 11 | Viewed by 4571
Abstract
Graphene is a single-layer two-dimensional carbon-based nanomaterial. It presents as a thin and strong material that has attracted many researchers’ attention. This study provides a concise review of the potential application of graphene materials in caries and periodontal disease management. Pristine or functionalized [...] Read more.
Graphene is a single-layer two-dimensional carbon-based nanomaterial. It presents as a thin and strong material that has attracted many researchers’ attention. This study provides a concise review of the potential application of graphene materials in caries and periodontal disease management. Pristine or functionalized graphene and its derivatives exhibit favorable physicochemical, mechanical, and morphological properties applicable to biomedical applications. They can be activated and functionalized with metal and metal nanoparticles, polymers, and other small molecules to exhibit multi-differentiation activities, antimicrobial activities, and biocompatibility. They were investigated in preventive dentistry and regenerative dentistry. Graphene materials such as graphene oxide inhibit cariogenic microbes such as Streptococcus mutans. They also inhibit periodontal pathogens that are responsible for periodontitis and root canal infection. Graphene-fluorine promotes enamel and dentin mineralization. These materials were also broadly studied in regenerative dental research, such as dental hard and soft tissue regeneration, as well as periodontal tissue and bone regeneration. Graphene oxide-based materials, such as graphene oxide-fibroin, were reported as promising in tissue engineering for their biocompatibility, bioactivity, and ability to enhance cell proliferation properties in periodontal ligament stem cells. Laboratory research showed that graphene can be used exclusively or by incorporating it into existing dental materials. The success of laboratory studies can translate the application of graphene into clinical use. Full article
(This article belongs to the Special Issue Graphene-Based Nanomaterials in Drug Delivery Systems)
Show Figures

Figure 1

16 pages, 3332 KB  
Article
Photodynamic Inactivation of an Endodontic Bacteria Using Diode Laser and Indocyanine Green-Loaded Nanosphere
by Naoya Higuchi, Jun-ichiro Hayashi, Masanori Fujita, Yuki Iwamura, Yasuyuki Sasaki, Ryoma Goto, Tasuku Ohno, Eisaku Nishida, Genta Yamamoto, Takeshi Kikuchi, Akio Mitani and Mitsuo Fukuda
Int. J. Mol. Sci. 2021, 22(16), 8384; https://doi.org/10.3390/ijms22168384 - 4 Aug 2021
Cited by 16 | Viewed by 3900
Abstract
Apical periodontitis, an inflammatory lesion causing bone resorption around the apex of teeth, is treated by eradicating infectious bacteria from the root canal. However, it has a high recurrence rate and often requires retreatment. We investigated the bactericidal effect of antimicrobial photodynamic therapy [...] Read more.
Apical periodontitis, an inflammatory lesion causing bone resorption around the apex of teeth, is treated by eradicating infectious bacteria from the root canal. However, it has a high recurrence rate and often requires retreatment. We investigated the bactericidal effect of antimicrobial photodynamic therapy (aPDT)/photodynamic antimicrobial chemotherapy (PACT) using indocyanine green (ICG)-loaded nanospheres coated with chitosan and a diode laser on a biofilm of Enterococcus faecalis, a pathogen of refractory apical periodontitis. Biofilm of E. faecalis was cultured in a porcine infected root canal model. ICG solution was injected into the root canal, which was then irradiated with a laser (810 nm wavelength) from outside the root canal. The bactericidal effect was evaluated by colony counts and scanning electron microscopy. The result of the colony counts showed a maximum 1.89 log reduction after irradiation at 2.1 W for 5 min. The temperature rise during aPDT/PACT was confirmed to be within a safe range. Furthermore, the light energy transmittance through the root was at a peak approximately 1 min after the start of irradiation, indicating that most of the ICG in the root canal was consumed. This study shows that aPDT/PACT can suppress E. faecalis in infected root canals with high efficiency. Full article
(This article belongs to the Special Issue Materials for Photobiology)
Show Figures

Figure 1

12 pages, 3169 KB  
Article
Effect of Antibacterial Root Canal Sealer on Persistent Apical Periodontitis
by Zheng Wang, Ge Yang, Biao Ren, Yuan Gao, Xian Peng, Mingyun Li, Hockin H.K.Xu, Qi Han, Jiyao Li, Xuedong Zhou and Lei Cheng
Antibiotics 2021, 10(6), 741; https://doi.org/10.3390/antibiotics10060741 - 18 Jun 2021
Cited by 16 | Viewed by 3795
Abstract
The infection of Enterococcus faecalis and its interacting microorganisms in the root canal could cause persistent apical periodontitis (AP). Antibacterial root canal sealer has favorable prospects to inhibit biofilms. The purpose of this study was to investigated the antibacterial effect of root canal [...] Read more.
The infection of Enterococcus faecalis and its interacting microorganisms in the root canal could cause persistent apical periodontitis (AP). Antibacterial root canal sealer has favorable prospects to inhibit biofilms. The purpose of this study was to investigated the antibacterial effect of root canal sealer containing dimethylaminododecyl methacrylate (DMADDM) on persistent AP in beagle dogs for the first time. Persistent AP was established by a two-step infection with Enterococcus faecalis and multi-bacteria (Enterococcus faecalis, Lactobacillus acidophilus, Actinomycesnaeslundii, Streptococcus gordonii). Root canal sealer containing DMADDM (0%, 1.25%, 2.5%) was used to complete root canal filling. The volume of lesions and inflammatory grade in the apical area were evaluated by cone beam computer tomography (CBCT) and hematoxylin-eosin staining. Both Enterococcus-faecalis- and multi-bacteria-induced persistent AP caused severe apical destruction, and there were no significant differences in pathogenicity between them. DMADDM-modified sealer significantly reduced the volume of periapical lesion and inflammatory grade compared with the control group, among them, the therapeutic effect of the 2.5% group was better than the 1.25% group. In addition, E.faecalis-induced reinfection was more sensitive to the 2.5% group than multi-bacteria reinfection. This study shows that root canal sealer containing DMADDM had a remarkable therapeutic effect on persistent AP, especially on E. faecalis-induced reinfection. Full article
(This article belongs to the Special Issue Antimicrobial Material in Dentistry)
Show Figures

Figure 1

23 pages, 2310 KB  
Review
Inflammatory Response Mechanisms of the Dentine–Pulp Complex and the Periapical Tissues
by Kerstin M. Galler, Manuel Weber, Yüksel Korkmaz, Matthias Widbiller and Markus Feuerer
Int. J. Mol. Sci. 2021, 22(3), 1480; https://doi.org/10.3390/ijms22031480 - 2 Feb 2021
Cited by 309 | Viewed by 31030
Abstract
The macroscopic and microscopic anatomy of the oral cavity is complex and unique in the human body. Soft-tissue structures are in close interaction with mineralized bone, but also dentine, cementum and enamel of our teeth. These are exposed to intense mechanical and chemical [...] Read more.
The macroscopic and microscopic anatomy of the oral cavity is complex and unique in the human body. Soft-tissue structures are in close interaction with mineralized bone, but also dentine, cementum and enamel of our teeth. These are exposed to intense mechanical and chemical stress as well as to dense microbiologic colonization. Teeth are susceptible to damage, most commonly to caries, where microorganisms from the oral cavity degrade the mineralized tissues of enamel and dentine and invade the soft connective tissue at the core, the dental pulp. However, the pulp is well-equipped to sense and fend off bacteria and their products and mounts various and intricate defense mechanisms. The front rank is formed by a layer of odontoblasts, which line the pulp chamber towards the dentine. These highly specialized cells not only form mineralized tissue but exert important functions as barrier cells. They recognize pathogens early in the process, secrete antibacterial compounds and neutralize bacterial toxins, initiate the immune response and alert other key players of the host defense. As bacteria get closer to the pulp, additional cell types of the pulp, including fibroblasts, stem and immune cells, but also vascular and neuronal networks, contribute with a variety of distinct defense mechanisms, and inflammatory response mechanisms are critical for tissue homeostasis. Still, without therapeutic intervention, a deep carious lesion may lead to tissue necrosis, which allows bacteria to populate the root canal system and invade the periradicular bone via the apical foramen at the root tip. The periodontal tissues and alveolar bone react to the insult with an inflammatory response, most commonly by the formation of an apical granuloma. Healing can occur after pathogen removal, which is achieved by disinfection and obturation of the pulp space by root canal treatment. This review highlights the various mechanisms of pathogen recognition and defense of dental pulp cells and periradicular tissues, explains the different cell types involved in the immune response and discusses the mechanisms of healing and repair, pointing out the close links between inflammation and regeneration as well as between inflammation and potential malignant transformation. Full article
Show Figures

Figure 1

22 pages, 2399 KB  
Review
Streptococcus gordonii: Pathogenesis and Host Response to Its Cell Wall Components
by Ok-Jin Park, Yeongkag Kwon, Chaeyeon Park, Yoon Ju So, Tae Hwan Park, Sungho Jeong, Jintaek Im, Cheol-Heui Yun and Seung Hyun Han
Microorganisms 2020, 8(12), 1852; https://doi.org/10.3390/microorganisms8121852 - 24 Nov 2020
Cited by 70 | Viewed by 15854
Abstract
Streptococcus gordonii, a Gram-positive bacterium, is a commensal bacterium that is commonly found in the skin, oral cavity, and intestine. It is also known as an opportunistic pathogen that can cause local or systemic diseases, such as apical periodontitis and infective endocarditis. [...] Read more.
Streptococcus gordonii, a Gram-positive bacterium, is a commensal bacterium that is commonly found in the skin, oral cavity, and intestine. It is also known as an opportunistic pathogen that can cause local or systemic diseases, such as apical periodontitis and infective endocarditis. S. gordonii, an early colonizer, easily attaches to host tissues, including tooth surfaces and heart valves, forming biofilms. S. gordonii penetrates into root canals and blood streams, subsequently interacting with various host immune and non-immune cells. The cell wall components of S. gordonii, which include lipoteichoic acids, lipoproteins, serine-rich repeat adhesins, peptidoglycans, and cell wall proteins, are recognizable by individual host receptors. They are involved in virulence and immunoregulatory processes causing host inflammatory responses. Therefore, S.gordonii cell wall components act as virulence factors that often progressively develop diseases through overwhelming host responses. This review provides an overview of S. gordonii, and how its cell wall components could contribute to the pathogenesis and development of therapeutic strategies. Full article
(This article belongs to the Special Issue Innate Immunity against Bacterial Infections)
Show Figures

Figure 1

Back to TopTop