Sign in to use this feature.

Years

Between: -

Subjects

remove_circle_outline
remove_circle_outline
remove_circle_outline
remove_circle_outline
remove_circle_outline

Journals

Article Types

Countries / Regions

Search Results (38)

Search Parameters:
Keywords = off-target vaccine effects

Order results
Result details
Results per page
Select all
Export citation of selected articles as:
45 pages, 2530 KB  
Review
Unique Features and Collateral Immune Effects of mRNA-LNP COVID-19 Vaccines: Plausible Mechanisms of Adverse Events and Complications
by János Szebeni
Pharmaceutics 2025, 17(10), 1327; https://doi.org/10.3390/pharmaceutics17101327 - 13 Oct 2025
Viewed by 1770
Abstract
A reassessment of the risk-benefit balance of the two lipid nanoparticle (LNP)-based vaccines, Pfizer’s Comirnaty and Moderna’s Spikevax, is currently underway. While the FDA has approved updated products, their administration is recommended only for individuals aged 65 years or older and for those [...] Read more.
A reassessment of the risk-benefit balance of the two lipid nanoparticle (LNP)-based vaccines, Pfizer’s Comirnaty and Moderna’s Spikevax, is currently underway. While the FDA has approved updated products, their administration is recommended only for individuals aged 65 years or older and for those aged 6 months or older who have at least one underlying medical condition associated with an increased risk of severe COVID-19. Among other factors, this change in guidelines reflect an expanded spectrum and increased incidence of adverse events (AEs) and complications relative to other vaccines. Although severe AEs are relatively rare (occurring in <0.5%) in vaccinated individuals, the sheer scale of global vaccination has resulted in millions of vaccine injuries, rendering post-vaccination syndrome (PVS) both clinically significant and scientifically intriguing. Nevertheless, the cellular and molecular mechanisms of these AEs are poorly understood. To better understand the phenomenon and to identify research needs, this review aims to highlight some theoretically plausible connections between the manifestations of PVS and some unique structural properties of mRNA-LNPs. The latter include (i) ribosomal synthesis of the antigenic spike protein (SP) without natural control over mRNA translation, diversifying antigen processing and presentation; (ii) stabilization of the mRNA by multiple chemical modification, abnormally increasing translation efficiency and frameshift mutation risk; (iii) encoding for SP, a protein with multiple toxic effects; (iv) promotion of innate immune activation and mRNA transfection in off-target tissues by the LNP, leading to systemic inflammation with autoimmune phenomena; (v) short post-reconstitution stability of vaccine nanoparticles contributing to whole-body distribution and mRNA transfection; (vi) immune reactivity and immunogenicity of PEG on the LNP surface increasing the risk of complement activation with LNP disintegration and anaphylaxis; (vii) GC enrichment and double proline modifications stabilize SP mRNA and prefusion SP, respectively; and (viii) contaminations with plasmid DNA and other organic and inorganic elements entailing toxicity with cancer risk. The collateral immune anomalies considered are innate immune activation, T-cell- and antibody-mediated cytotoxicities, dissemination of pseudo virus-like hybrid exosomes, somatic hypermutation, insertion mutagenesis, frameshift mutation, and reverse transcription. Lessons from mRNA-LNP vaccine-associated AEs may guide strategies for the prediction, prevention, and treatment of AEs, while informing the design of safer next-generation mRNA vaccines and therapeutics. Full article
(This article belongs to the Special Issue Development of Nucleic Acid Delivery System)
Show Figures

Graphical abstract

39 pages, 2235 KB  
Review
Cross-Priming and Cross-Tolerance After Intramuscular mRNA Vaccination for Viral Infections: Feasibility and Implications
by Siguna Mueller
Life 2025, 15(10), 1575; https://doi.org/10.3390/life15101575 - 9 Oct 2025
Viewed by 969
Abstract
The induction of robust CD8 T cell immunity after intramuscular (i.m.) mRNA vaccination has remained a challenge. Due to the limited presence of professional antigen-presenting cells (APCs) in muscle tissue, this route of administration tends to result in the transfection of muscle cells [...] Read more.
The induction of robust CD8 T cell immunity after intramuscular (i.m.) mRNA vaccination has remained a challenge. Due to the limited presence of professional antigen-presenting cells (APCs) in muscle tissue, this route of administration tends to result in the transfection of muscle cells at the injection site with insufficient T cell activation capacity. The attraction of migratory APCs and related processes that lead to the acquisition of antigenic material from transfected non-APCs arises as a potential alternative to facilitate activation of CD8 T cells in the draining lymph nodes. This indirect pathway, known as antigen cross-presentation, has remained underappreciated for mRNA vaccines. This review provides a comprehensive analysis of this process. Due to the paucity of information available in this context, it also extrapolates from insights for antigen cross-presentation more generally and for traditional vaccines. Arguments are provided as to why this natural process in the context of pro-drugs, such as mRNA vaccines, may engender both specific and nonspecific responses and, in certain situations, evoke cross-tolerance rather than immunity. This widely unaccounted T cell activation process may, therefore, explain several key mysteries surrounding i.m. RNA vaccination, including its impact on heterologous infections. But it also raises numerous open questions that are clearly described. Full article
Show Figures

Graphical abstract

20 pages, 1065 KB  
Review
Microbial Genome Editing with CRISPR–Cas9: Recent Advances and Emerging Applications Across Sectors
by Chhavi Dudeja, Amish Mishra, Ansha Ali, Prem Pratap Singh and Atul Kumar Jaiswal
Fermentation 2025, 11(7), 410; https://doi.org/10.3390/fermentation11070410 - 16 Jul 2025
Cited by 2 | Viewed by 6603
Abstract
CRISPR technology, which is derived from the bacterial adaptive immune system, has transformed traditional genetic engineering techniques, made strain engineering significantly easier, and become a very versatile genome editing system that allows for precise, programmable modifications to a wide range of microbial genomes. [...] Read more.
CRISPR technology, which is derived from the bacterial adaptive immune system, has transformed traditional genetic engineering techniques, made strain engineering significantly easier, and become a very versatile genome editing system that allows for precise, programmable modifications to a wide range of microbial genomes. The economies of fermentation-based manufacturing are changing because of its quick acceptance in both academic and industry labs. CRISPR processes have been used to modify industrially significant bacteria, including the lactic acid producers, Clostridium spp., Escherichia coli, and Corynebacterium glutamicum, in order to increase the yields of bioethanol, butanol, succinic acid, acetone, and polyhydroxyalkanoate precursors. CRISPR-mediated promoter engineering and single-step multiplex editing have improved inhibitor tolerance, raised ethanol titers, and allowed for the de novo synthesis of terpenoids, flavonoids, and recombinant vaccines in yeasts, especially Saccharomyces cerevisiae and emerging non-conventional species. While enzyme and biopharmaceutical manufacturing use CRISPR for quick strain optimization and glyco-engineering, food and beverage fermentations benefit from starter-culture customization for aroma, texture, and probiotic functionality. Off-target effects, cytotoxicity linked to Cas9, inefficient delivery in specific microorganisms, and regulatory ambiguities in commercial fermentation settings are some of the main challenges. This review provides an industry-specific summary of CRISPR–Cas9 applications in microbial fermentation and highlights technical developments, persisting challenges, and industrial advancements. Full article
(This article belongs to the Section Fermentation Process Design)
Show Figures

Figure 1

26 pages, 1458 KB  
Review
Innovation in mRNA Vaccines and RNAi via Protein Nanocages
by Sohrab Ahmadivand
Vaccines 2025, 13(6), 653; https://doi.org/10.3390/vaccines13060653 - 18 Jun 2025
Viewed by 1818
Abstract
Self-assembling protein nanocages (SAPNs) are distinct natural structures formed by the self-assembly of identical subunits, providing a highly efficient platform and a novel strategy for vaccine development and RNAi therapy. Their internal cavity allows for precise cargo encapsulation, while the externally modifiable surface [...] Read more.
Self-assembling protein nanocages (SAPNs) are distinct natural structures formed by the self-assembly of identical subunits, providing a highly efficient platform and a novel strategy for vaccine development and RNAi therapy. Their internal cavity allows for precise cargo encapsulation, while the externally modifiable surface supports multivalent antigen presentation, thereby enhancing stability, targeted delivery, and immune activation. In addition to serving as stable subunit vaccines with multivalent antigen display, SAPNs can be incorporated into mRNA vaccines (SAPN-RNA vaccines) by pre-fusing with the antigen. This strategy stabilizes secreted antigenic proteins with prolonged presentation to the immune system, and improves vaccine efficacy while reducing off-target effects and minimizing required doses. Additionally, SAPNs can overcome cellular uptake barriers, enhance DNA vaccine efficacy, and enable the co-delivery of antigens and adjuvants. Functionalization with adjuvants or targeting ligands further improves their immunostimulatory properties and specificity. The SAPN-RNAi strategy optimizes siRNA delivery by promoting lysosomal escape, enhancing targeted uptake, and protecting siRNA from degradation through SAPN encapsulation. This review examines the structural and functional properties of protein nanocages and their applications in vaccine design and RNAi delivery, emphasizing their synergistic effects, and exploring current progress, challenges, and future directions. In conclusion, SAPNs represent a versatile multifunctional platform with broad applicability across subunit, mRNA and DNA vaccines, adjuvant co-delivery, and RNAi therapeutics, with significant potential against viral infections. Full article
(This article belongs to the Collection Advance in Nanoparticles as Vaccine Adjuvants)
Show Figures

Figure 1

34 pages, 2053 KB  
Review
Molecular Insights into HPV-Driven Cervical Cancer: Oncoproteins, Immune Evasion, and Epigenetic Modifications
by Luciana Alexandra Pavelescu, Nicoleta Larisa Mititelu-Zafiu, Dana Elena Mindru, Radu Vladareanu and Antoanela Curici
Microorganisms 2025, 13(5), 1000; https://doi.org/10.3390/microorganisms13051000 - 27 Apr 2025
Cited by 6 | Viewed by 4894
Abstract
Cervical cancer ranks third in mortality and fourth in incidence among women worldwide as one of the leading causes of death from cancer in females. The main reason behind cervical carcinogenesis is long-term infection with high-risk human papillomavirus (HPV) genotypes, particularly HPV16 and [...] Read more.
Cervical cancer ranks third in mortality and fourth in incidence among women worldwide as one of the leading causes of death from cancer in females. The main reason behind cervical carcinogenesis is long-term infection with high-risk human papillomavirus (HPV) genotypes, particularly HPV16 and HPV18. This review investigates HPV distribution across the world, along with cervical cancer molecular development mechanisms and current treatment strategies. Epidemiological data show that disease patterns vary significantly between different geographic regions because underdeveloped nations bear a higher disease burden. The molecular mechanisms of oncogenes E6 and E7 disrupt tumor suppressor pathways, while epigenetic modifications through DNA methylation and miRNA dysregulation promote malignant cell transformation. The reduction in HPV infection through prophylactic vaccination has shown promise, yet barriers related to accessibility and coverage still exist. The therapeutic technologies of gene expression inhibitors together with immunotherapies and epigenetic targeting agents show promise but require optimization to achieve specific targeting while minimizing off-target effects. A combined approach that integrates HPV vaccination with early diagnosis and molecular-specific therapies represents the most effective method to manage cervical cancer impact. The future care of patients will require increased translational research along with better immunization programs to drive prevention and therapeutic outcomes. Full article
(This article belongs to the Special Issue Diagnosis, Treatment and Prevention of Viral Infections)
Show Figures

Figure 1

25 pages, 866 KB  
Review
Progress Update on STING Agonists as Vaccine Adjuvants
by Yanru Shen, Weijin Huang, Jianhui Nie and Li Zhang
Vaccines 2025, 13(4), 371; https://doi.org/10.3390/vaccines13040371 - 31 Mar 2025
Cited by 5 | Viewed by 4047
Abstract
Low antigen immunogenicity poses a significant challenge in vaccine development, often leading to inadequate immune responses and reduced vaccine efficacy. Therefore, the discovery of potent immune-enhancing adjuvants is crucial. STING (stimulator of interferon genes) agonists are a promising class of adjuvants which have [...] Read more.
Low antigen immunogenicity poses a significant challenge in vaccine development, often leading to inadequate immune responses and reduced vaccine efficacy. Therefore, the discovery of potent immune-enhancing adjuvants is crucial. STING (stimulator of interferon genes) agonists are a promising class of adjuvants which have been identified in various immune cells and are activated in response to DNA fragments, triggering a broad range of type-I interferon-dependent immune responses. Integrating STING agonists with vaccine components is an ideal strategy to bolster vaccine-induced immunity to infections and cancer cells. Several STING agonists are currently under investigation in preclinical studies and clinical trials; however, some have shown limited efficacy, while others exhibit off-target effects. To ensure safety, they are typically delivered with carriers that exhibit high biocompatibility and insolubility. In this review, we present the latest research on natural and synthetic STING agonists that have been effectively used in vaccine development, and summarize their application in adjuvant preventive and therapeutic vaccines. Additionally, we discuss the safety of STING agonists as vaccine adjuvants by reviewing potential delivery strategies. Overall, incorporating STING agonists into vaccine formulations represents a significant advancement in vaccine research with the potential to significantly enhance immune responses and improve vaccine efficacy. However, ongoing research is still required to identify the most effective and safe delivery strategies for STING agonists, as well as to evaluate their long-term safety and efficacy in clinical trials. Full article
Show Figures

Figure 1

51 pages, 2702 KB  
Review
Advancing Breast Cancer Treatment: The Role of Immunotherapy and Cancer Vaccines in Overcoming Therapeutic Challenges
by Marco Palma
Vaccines 2025, 13(4), 344; https://doi.org/10.3390/vaccines13040344 - 24 Mar 2025
Cited by 4 | Viewed by 4266
Abstract
Breast cancer (BC) remains a significant global health challenge due to its complex biology, which complicates both diagnosis and treatment. Immunotherapy and cancer vaccines have emerged as promising alternatives, harnessing the body’s immune system to precisely target and eliminate cancer cells. However, several [...] Read more.
Breast cancer (BC) remains a significant global health challenge due to its complex biology, which complicates both diagnosis and treatment. Immunotherapy and cancer vaccines have emerged as promising alternatives, harnessing the body’s immune system to precisely target and eliminate cancer cells. However, several key factors influence the selection and effectiveness of these therapies, including BC subtype, tumor mutational burden (TMB), tumor-infiltrating lymphocytes (TILs), PD-L1 expression, HER2 resistance, and the tumor microenvironment (TME). BC subtypes play a critical role in shaping treatment responses. Triple-negative breast cancer (TNBC) exhibits the highest sensitivity to immunotherapy, while HER2-positive and hormone receptor-positive (HR+) subtypes often require combination strategies for optimal outcomes. High TMB enhances immune responses by generating neoantigens, making tumors more susceptible to immune checkpoint inhibitors (ICIs); whereas, low TMB may indicate resistance. Similarly, elevated TIL levels are associated with better immunotherapy efficacy, while PD-L1 expression serves as a key predictor of checkpoint inhibitor success. Meanwhile, HER2 resistance and an immunosuppressive TME contribute to immune evasion, highlighting the need for multi-faceted treatment approaches. Current breast cancer immunotherapies encompass a range of targeted treatments. HER2-directed therapies, such as trastuzumab and pertuzumab, block HER2 dimerization and enhance antibody-dependent cellular cytotoxicity (ADCC), while small-molecule inhibitors, like lapatinib and tucatinib, suppress HER2 signaling to curb tumor growth. Antibody–drug conjugates (ADCs) improve tumor targeting by coupling monoclonal antibodies with cytotoxic agents, minimizing off-target effects. Meanwhile, ICIs, including pembrolizumab, restore T-cell function, and CAR-macrophage (CAR-M) therapy leverages macrophages to reshape the TME and overcome immunotherapy resistance. While immunotherapy, particularly in TNBC, has demonstrated promise by eliciting durable immune responses, its efficacy varies across subtypes. Challenges such as immune-related adverse events, resistance mechanisms, high costs, and delayed responses remain barriers to widespread success. Breast cancer vaccines—including protein-based, whole-cell, mRNA, dendritic cell, and epitope-based vaccines—aim to stimulate tumor-specific immunity. Though clinical success has been limited, ongoing research is refining vaccine formulations, integrating combination therapies, and identifying biomarkers for improved patient stratification. Future advancements in BC treatment will depend on optimizing immunotherapy through biomarker-driven approaches, addressing tumor heterogeneity, and developing innovative combination therapies to overcome resistance. By leveraging these strategies, researchers aim to enhance treatment efficacy and ultimately improve patient outcomes. Full article
(This article belongs to the Special Issue Advances in Cancer Immunotherapy and Vaccines Research: 2nd Edition)
Show Figures

Figure 1

18 pages, 5292 KB  
Article
In Vitro Transcribed Artificial Primary MicroRNA for the Inhibition of Hepatitis B Virus Gene Expression in Cultured Cells
by Creanne Shrilall, Patrick Arbuthnot and Abdullah Ely
Microorganisms 2025, 13(3), 604; https://doi.org/10.3390/microorganisms13030604 - 5 Mar 2025
Viewed by 1281
Abstract
Available interventions for the management of chronic hepatitis B (hepB) exhibit limited efficacy and barriers to vaccination against the hepatitis B virus (HBV) have hampered prophylaxis programmes. Development of potent therapeutics capable of functional cure of chronic hepB thus remains a relevant medical [...] Read more.
Available interventions for the management of chronic hepatitis B (hepB) exhibit limited efficacy and barriers to vaccination against the hepatitis B virus (HBV) have hampered prophylaxis programmes. Development of potent therapeutics capable of functional cure of chronic hepB thus remains a relevant medical objective. RNA interference (RNAi) can be exploited to effect potent and specific silencing of target genes through the introduction of RNA sequences that mimic the natural activators of the pathway. To achieve a therapeutic effect, artificial primary microRNAs (pri-miRNAs) have been used extensively to target various viruses, including HBV. To date artificial pri-miRNAs have exclusively been produced from DNA expression cassettes. Although this achieves impressive silencing, eventual translation of this platform to the clinic is complicated by the requirement for viral vectors to deliver DNA. Consequently, clinical translation has been slow. Recently, the use of in vitro transcribed RNA, specifically to produce mRNA vaccines at industrial scale, has gained significant interest. We therefore sought to evaluate the feasibility of using in vitro transcribed artificial pri-miRNAs for the inhibition of HBV gene expression. Artificial HBV-targeting pri-miR-31 sequences, which are highly effective when expressed in cells from a DNA template, demonstrated modest silencing of viral replication when incorporated into mRNA that was transcribed in vitro. Off-target effects were also observed. Characterisation revealed that intracellular processing of the artificial pri-miRNAs was inefficient and non-specific effects were caused by stimulation of the interferon response. Nevertheless, optimised nuclear delivery of the artificial pri-miRNAs should improve their processing and achieve better anti-hepB efficacy. Full article
(This article belongs to the Special Issue Hepatitis B Virus Infection and Vaccine)
Show Figures

Figure 1

15 pages, 2377 KB  
Article
Peptide Antigen Modifications Influence the On-Target and Off-Target Antibody Response for an Influenza Subunit Vaccine
by Megan C. Schulte, Adam C. Boll, Agustin T. Barcellona, Elida A. Lopez, Adam G. Schrum and Bret D. Ulery
Vaccines 2025, 13(1), 51; https://doi.org/10.3390/vaccines13010051 - 9 Jan 2025
Cited by 1 | Viewed by 1509
Abstract
Background/Objectives: Peptide amphiphile micelles (PAMs) are an exciting nanotechnology currently being studied for a variety of biomedical applications, especially for drug delivery. Specifically, PAMs can enhance in vivo trafficking, cell-targeting, and cell interactions/internalization. However, modifying peptides, as is commonly performed to induce micellization, [...] Read more.
Background/Objectives: Peptide amphiphile micelles (PAMs) are an exciting nanotechnology currently being studied for a variety of biomedical applications, especially for drug delivery. Specifically, PAMs can enhance in vivo trafficking, cell-targeting, and cell interactions/internalization. However, modifying peptides, as is commonly performed to induce micellization, can influence their bioactivity. In our previous work, murine antibody responses to PAMs containing the influenza antigen M22–16 were slightly incongruous with prior PAM vaccine studies using other antigens. In this current work, the effect of native protein linkages and non-native micellizing moieties on M2 immunogenicity was studied. Methods: PAMs were synthesized using an elongated M2 antigen (i.e., Palm2K-M21–24-(KE)4). The PAMs were characterized, then their immunogenicity was evaluated with bone marrow-derived dendritic cells and in mice. Results: Although the modification scheme yielded immunogenic PAMs, these PAMs induced a substantial amount of off-target antibody production compared to unmodified peptidyl micelles (PMs, M21–24 peptide). Conclusions: While the impact PAM-induced off-target antibodies had on vaccine efficacy remains to be elucidated, on-target antibodies from both PAM- and PM-vaccinated mice were excitingly able to recognize the M2 antigen within the context of the full M2 protein. This provides preliminary evidence that the PAM-induced on-target antibodies will at minimum be able to recognize the influenza virus upon exposure. Full article
(This article belongs to the Special Issue Peptide-Based Vaccines)
Show Figures

Figure 1

32 pages, 1618 KB  
Review
Recent Advances and Prospects in RNA Drug Development
by Hidenori Tani
Int. J. Mol. Sci. 2024, 25(22), 12284; https://doi.org/10.3390/ijms252212284 - 15 Nov 2024
Cited by 29 | Viewed by 7477
Abstract
RNA therapeutics have undergone remarkable evolution since their inception in the late 1970s, revolutionizing medicine by offering new possibilities for treating previously intractable diseases. The field encompasses various modalities, including antisense oligonucleotides (ASOs), small interfering RNAs (siRNAs), microRNAs (miRNAs), and messenger RNAs (mRNAs), [...] Read more.
RNA therapeutics have undergone remarkable evolution since their inception in the late 1970s, revolutionizing medicine by offering new possibilities for treating previously intractable diseases. The field encompasses various modalities, including antisense oligonucleotides (ASOs), small interfering RNAs (siRNAs), microRNAs (miRNAs), and messenger RNAs (mRNAs), each with unique mechanisms and applications. The foundation was laid in 1978 with the discovery that synthetic oligonucleotides could inhibit viral replication, followed by pivotal developments such as RNA interference’s discovery in 1998. The COVID-19 pandemic marked a crucial turning point, demonstrating the potential of mRNA vaccines and accelerating interest in RNA-based approaches. However, significant challenges remain, including stability issues, delivery to target tissues, potential off-target effects, and immunogenicity concerns. Recent advancements in chemical modifications, delivery systems, and the integration of AI technologies are addressing these challenges. The field has seen notable successes, such as approved treatments for spinal muscular atrophy and hereditary transthyretin-mediated amyloidosis. Looking ahead, RNA therapeutics show promise for personalized medicine approaches, particularly in treating genetic disorders and cancer. The continued evolution of this field, driven by technological innovations and deeper understanding of RNA biology, suggests a transformative impact on future medical treatments. The purpose of this review is to provide a comprehensive overview of the evolution, current state, and prospects of RNA therapeutics. Full article
(This article belongs to the Special Issue Recent Advances in RNA Drug Development)
Show Figures

Figure 1

22 pages, 3451 KB  
Review
Molecular Engineering of Virus Tropism
by Bo He, Belinda Wilson, Shih-Heng Chen, Kedar Sharma, Erica Scappini, Molly Cook, Robert Petrovich and Negin P. Martin
Int. J. Mol. Sci. 2024, 25(20), 11094; https://doi.org/10.3390/ijms252011094 - 15 Oct 2024
Cited by 6 | Viewed by 6028
Abstract
Engineered viral vectors designed to deliver genetic material to specific targets offer significant potential for disease treatment, safer vaccine development, and the creation of novel biochemical research tools. Viral tropism, the specificity of a virus for infecting a particular host, is often modified [...] Read more.
Engineered viral vectors designed to deliver genetic material to specific targets offer significant potential for disease treatment, safer vaccine development, and the creation of novel biochemical research tools. Viral tropism, the specificity of a virus for infecting a particular host, is often modified in recombinant viruses to achieve precise delivery, minimize off-target effects, enhance transduction efficiency, and improve safety. Key factors influencing tropism include surface protein interactions between the virus and host-cell, the availability of host-cell machinery for viral replication, and the host immune response. This review explores current strategies for modifying the tropism of recombinant viruses by altering their surface proteins. We provide an overview of recent advancements in targeting non-enveloped viruses (adenovirus and adeno-associated virus) and enveloped viruses (retro/lentivirus, Rabies, Vesicular Stomatitis Virus, and Herpesvirus) to specific cell types. Additionally, we discuss approaches, such as rational design, directed evolution, and in silico and machine learning-based methods, for generating novel AAV variants with the desired tropism and the use of chimeric envelope proteins for pseudotyping enveloped viruses. Finally, we highlight the applications of these advancements and discuss the challenges and future directions in engineering viral tropism. Full article
(This article belongs to the Special Issue Virus Engineering and Applications: 2nd Edition)
Show Figures

Figure 1

26 pages, 952 KB  
Review
Revolutionizing Cancer Treatment: Recent Advances in Immunotherapy
by Rose Ghemrawi, Lama Abuamer, Sedra Kremesh, Ghadeer Hussien, Rahaf Ahmed, Walaa Mousa, Ghalia Khoder and Mostafa Khair
Biomedicines 2024, 12(9), 2158; https://doi.org/10.3390/biomedicines12092158 - 23 Sep 2024
Cited by 36 | Viewed by 14904
Abstract
Cancer immunotherapy has emerged as a transformative approach in oncology, utilizing the body’s immune system to specifically target and destroy malignant cells. This review explores the scope and impact of various immunotherapeutic strategies, including monoclonal antibodies, chimeric antigen receptor (CAR)-T cell therapy, checkpoint [...] Read more.
Cancer immunotherapy has emerged as a transformative approach in oncology, utilizing the body’s immune system to specifically target and destroy malignant cells. This review explores the scope and impact of various immunotherapeutic strategies, including monoclonal antibodies, chimeric antigen receptor (CAR)-T cell therapy, checkpoint inhibitors, cytokine therapy, and therapeutic vaccines. Monoclonal antibodies, such as Rituximab and Trastuzumab, have revolutionized treatment paradigms for lymphoma and breast cancer by offering targeted interventions that reduce off-target effects. CAR-T cell therapy presents a potentially curative option for refractory hematologic malignancies, although challenges remain in effectively treating solid tumors. Checkpoint inhibitors have redefined the management of cancers like melanoma and lung cancer; however, managing immune-related adverse events and ensuring durable responses are critical areas of focus. Cytokine therapy continues to play a vital role in modulating the immune response, with advancements in cytokine engineering improving specificity and reducing systemic toxicity. Therapeutic vaccines, particularly mRNA-based vaccines, represent a frontier in personalized cancer treatment, aiming to generate robust, long-lasting immune responses against tumor-specific antigens. Despite these advancements, the field faces significant challenges, including immune resistance, tumor heterogeneity, and the immunosuppressive tumor microenvironment. Future research should address these obstacles through emerging technologies, such as next-generation antibodies, Clustered Regularly Interspaced Short Palindromic Repeat (CRISPR)-based gene editing, and AI-driven drug discovery. By integrating these novel approaches, cancer immunotherapy holds the promise of offering more durable, less toxic, and highly personalized treatment options, ultimately improving patient outcomes and survival rates. Full article
(This article belongs to the Section Immunology and Immunotherapy)
Show Figures

Figure 1

13 pages, 272 KB  
Review
Advanced Therapies for Human Immunodeficiency Virus
by Daniel Josef Lindegger
Med. Sci. 2024, 12(3), 33; https://doi.org/10.3390/medsci12030033 - 18 Jul 2024
Cited by 2 | Viewed by 3676
Abstract
Human Immunodeficiency Virus (HIV) remains a significant global health challenge with approximately 38 million people currently having the virus worldwide. Despite advances in treatment development, the virus persists in the human population and still leads to new infections. The virus has a powerful [...] Read more.
Human Immunodeficiency Virus (HIV) remains a significant global health challenge with approximately 38 million people currently having the virus worldwide. Despite advances in treatment development, the virus persists in the human population and still leads to new infections. The virus has a powerful ability to mutate and hide from the human immune system in reservoirs of the body. Current standard treatment with antiretroviral therapy effectively controls viral replication but requires lifelong adherence and does not eradicate the virus. This review explores the potential of Advanced Therapy Medicinal Products as novel therapeutic approaches to HIV, including cell therapy, immunisation strategies and gene therapy. Cell therapy, particularly chimeric antigen receptor T cell therapy, shows promise in preclinical studies for targeting and eliminating HIV-infected cells. Immunisation therapies, such as broadly neutralising antibodies are being investigated to control viral replication and reduce reservoirs. Despite setbacks in recent trials, vaccines remain a promising avenue for HIV therapy development. Gene therapy using technologies like CRISPR/Cas9 aims to modify cells to resist HIV infection or eliminate infected cells. Challenges such as off-target effects, delivery efficiency and ethical considerations persist in gene therapy for HIV. Future directions require further research to assess the safety and efficacy of emerging therapies in clinical trials. Combined approaches may be necessary to achieve complete elimination of the HIV reservoir. Overall, advanced therapies offer new hope for advancing HIV treatment and moving closer to a cure. Full article
(This article belongs to the Section Immunology and Infectious Diseases)
14 pages, 6428 KB  
Article
Inhibition of SARS-CoV-2 Replication by Self-Assembled siRNA Nanoparticles Targeting Multiple Highly Conserved Viral Sequences
by Jianan Sun, Siya Lu, Jizhen Xiao, Nuo Xu, Yingbin Li, Jinfeng Xu, Maohua Deng, Hanlu Xuanyuan, Yushi Zhang, Fangli Wu, Weibo Jin and Kuancheng Liu
Viruses 2024, 16(7), 1072; https://doi.org/10.3390/v16071072 - 3 Jul 2024
Cited by 4 | Viewed by 2236
Abstract
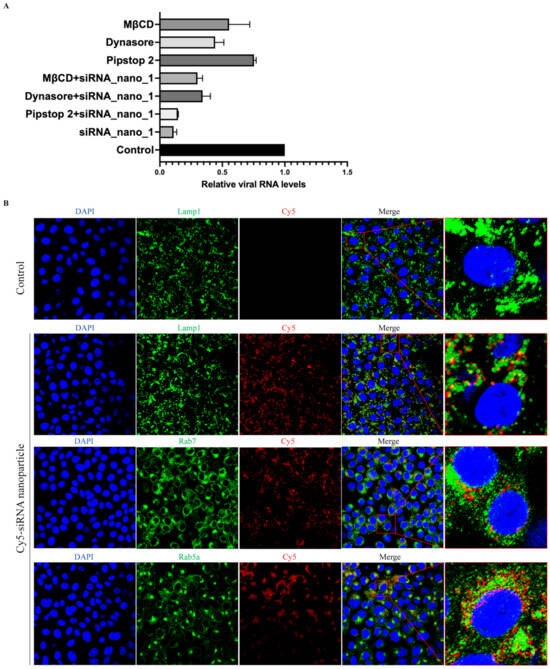
Coronavirus infectious disease 2019 (COVID-19), caused by severe acute respiratory virus type 2 (SARS-CoV-2), has caused a global public health crisis. As an RNA virus, the high gene mutability of SARS-CoV-2 poses significant challenges to the development of broad-spectrum vaccines and antiviral therapeutics. [...] Read more.
Coronavirus infectious disease 2019 (COVID-19), caused by severe acute respiratory virus type 2 (SARS-CoV-2), has caused a global public health crisis. As an RNA virus, the high gene mutability of SARS-CoV-2 poses significant challenges to the development of broad-spectrum vaccines and antiviral therapeutics. There remains a lack of specific therapeutics directly targeting SARS-CoV-2. With the ability to efficiently inhibit the expression of target genes in a sequence-specific way, small interfering RNA (siRNA) therapy has exhibited significant potential in antiviral and other disease treatments. In this work, we presented a highly effective self-assembled siRNA nanoparticle targeting multiple highly conserved regions of SARS-CoV-2. The siRNA sequences targeting viral conserved regions were first screened and evaluated by their thermodynamic features, off-target effects, and secondary structure toxicities. RNA motifs including siRNA sequences were then designed and self-assembled into siRNA nanoparticles. These siRNA nanoparticles demonstrated remarkable uniformity and stability and efficiently entered cells directly through cellular endocytic pathways. Moreover, these nanoparticles effectively inhibited the replication of SARS-CoV-2, exhibiting a superior inhibitory effect compared to free siRNA. These results demonstrated that these self-assembled siRNA nanoparticles targeting highly conserved regions of SARS-CoV-2 represent highly effective antiviral candidates for the treatment of infections, and are promisingly effective against current and future viral variants. Full article
(This article belongs to the Section Coronaviruses)
Show Figures

Figure 1

35 pages, 2243 KB  
Review
Precision in Action: The Role of Clustered Regularly Interspaced Short Palindromic Repeats/Cas in Gene Therapies
by Amrutha Banda, Olivia Impomeni, Aparana Singh, Abdul Rasheed Baloch, Wenhui Hu and Dabbu Kumar Jaijyan
Vaccines 2024, 12(6), 636; https://doi.org/10.3390/vaccines12060636 - 7 Jun 2024
Cited by 5 | Viewed by 5061
Abstract
Clustered Regularly Interspaced Short Palindromic Repeat (CRISPR)-associated enzyme-CAS holds great promise for treating many uncured human diseases and illnesses by precisely correcting harmful point mutations and disrupting disease-causing genes. The recent Food and Drug Association (FDA) approval of the first CRISPR-based gene therapy [...] Read more.
Clustered Regularly Interspaced Short Palindromic Repeat (CRISPR)-associated enzyme-CAS holds great promise for treating many uncured human diseases and illnesses by precisely correcting harmful point mutations and disrupting disease-causing genes. The recent Food and Drug Association (FDA) approval of the first CRISPR-based gene therapy for sickle cell anemia marks the beginning of a new era in gene editing. However, delivering CRISPR specifically into diseased cells in vivo is a significant challenge and an area of intense research. The identification of new CRISPR/Cas variants, particularly ultra-compact CAS systems with robust gene editing activities, paves the way for the low-capacity delivery vectors to be used in gene therapies. CRISPR/Cas technology has evolved beyond editing DNA to cover a wide spectrum of functionalities, including RNA targeting, disease diagnosis, transcriptional/epigenetic regulation, chromatin imaging, high-throughput screening, and new disease modeling. CRISPR/Cas can be used to engineer B-cells to produce potent antibodies for more effective vaccines and enhance CAR T-cells for the more precise and efficient targeting of tumor cells. However, CRISPR/Cas technology has challenges, including off-target effects, toxicity, immune responses, and inadequate tissue-specific delivery. Overcoming these challenges necessitates the development of a more effective and specific CRISPR/Cas delivery system. This entails strategically utilizing specific gRNAs in conjunction with robust CRISPR/Cas variants to mitigate off-target effects. This review seeks to delve into the intricacies of the CRISPR/Cas mechanism, explore progress in gene therapies, evaluate gene delivery systems, highlight limitations, outline necessary precautions, and scrutinize the ethical considerations associated with its application. Full article
(This article belongs to the Special Issue Feature Papers of DNA and mRNA Vaccines)
Show Figures

Figure 1

Back to TopTop