Sign in to use this feature.

Years

Between: -

Subjects

remove_circle_outline
remove_circle_outline
remove_circle_outline
remove_circle_outline
remove_circle_outline

Journals

Article Types

Countries / Regions

Search Results (9)

Search Parameters:
Keywords = nanocrystalline iron nitrides

Order results
Result details
Results per page
Select all
Export citation of selected articles as:
18 pages, 2720 KB  
Article
Influence of Nanocrystallite Size on Magnetic Properties of Iron Nitride γ’-Fe4N
by Kamila Klimza, Grzegorz Leniec, Karol Synoradzki, Rafał Pelka, Urszula Nowosielecka, Izabela Moszyńska, Aleksander Guskos, Grzegorz Żołnierkiewicz and Nikos Guskos
Crystals 2025, 15(11), 956; https://doi.org/10.3390/cryst15110956 - 5 Nov 2025
Viewed by 298
Abstract
In this paper, samples of nanocrystalline iron nitride γ’-Fe4N, doped with small amounts of hardly reducible promoter oxides (Al2O3, CaO, and K2O), were subjected to electron magnetic resonance (EMR) measurements. The samples differed in the [...] Read more.
In this paper, samples of nanocrystalline iron nitride γ’-Fe4N, doped with small amounts of hardly reducible promoter oxides (Al2O3, CaO, and K2O), were subjected to electron magnetic resonance (EMR) measurements. The samples differed in the average nanocrystallite size of iron nitride (23–54 nm). The EMR analysis was performed to probe the magnetic characteristics of the nanoparticles. The spectra, fitted with a Voigt function, were deconvoluted into contributions from the γ’-Fe4N phase in the nanoparticle core and from surface-associated iron ions. The resulting magnetic responses were quantitatively correlated with nanoparticle size, elucidating finite-size effects governing the system’s magnetic behavior. Full article
(This article belongs to the Special Issue New Trends in Materials for Permanent Magnets)
Show Figures

Figure 1

20 pages, 1300 KB  
Article
A New Generation of Methods for Obtaining Metal–Ceramic Nanocomposites with Specific Sizes of Metal Nanocrystallites Stable at Elevated Temperatures and Testing the Chemical Properties of the Obtained Nanomaterials
by Rafał Pelka, Ewa Ekiert, Urszula Nowosielecka, Izabela Moszyńska and Roman Jędrzejewski
Appl. Sci. 2025, 15(21), 11752; https://doi.org/10.3390/app152111752 - 4 Nov 2025
Viewed by 386
Abstract
The starting material for this research was a metal–ceramic nanocomposite containing nanocrystalline iron with an average nanocrystallite size equal to 23 nm (based on X-Ray Diffraction; a specific surface area of 9 m2/g by the BET method) and a nanocrystallite size [...] Read more.
The starting material for this research was a metal–ceramic nanocomposite containing nanocrystalline iron with an average nanocrystallite size equal to 23 nm (based on X-Ray Diffraction; a specific surface area of 9 m2/g by the BET method) and a nanocrystallite size distribution standard deviation σ = 15 nm, promoted with hardly reducible oxides (Al2O3, CaO, K2O in total, max. 10 wt%), obtained by melting magnetite with promoter oxides at 1600 °C and reducing the resulting alloy with hydrogen at 500 °C. This material was then oxidized in a controlled manner with water vapor at 425 or 500 °C to achieve different oxidation degrees. Metallic iron remaining in the samples after the oxidizing step was removed by two-stage acid etching. Promoters introduced into the melt ensured the stability of the nanocomposite structure at elevated temperatures. After etching, the iron oxide was reduced with hydrogen at 375 or 500 °C. A series of nanocrystalline iron samples with different nanocrystallite sizes (in the range from 18 to 35 nm; specific surface areas decreased from 32 to 16 m2/g with increasing nanocrystallite size) and a narrowed nanocrystallite size distribution standard deviation σ = 3–5 nm was synthesized, which was then tested in the process of nitriding (at 375 and 500 °C), carburizing (400–550 °C), and oxidation (at 425 and 500 °C). The progress and rate of these reactions were measured in a differential tubular reactor with thermogravimetric measurement of mass changes in the solid sample and catharometric measurement of hydrogen concentration in the gas phase. The scalability of the proposed method was also investigated by conducting measurements on 1, 10, and 100 g samples. The effect of nanocrystallite size on the chemical properties of the tested samples was observed. The nanocomposite samples containing the smallest iron nanocrystallite sizes were found to be the most active in the nitriding reaction and catalytic decomposition of ammonia. All the tested modified samples were at least several times more active in the decomposition of ammonia than the unmodified sample. The practical effect of our work is the presentation and use of a new, more precise method for obtaining nanocrystallites of specific sizes. Full article
(This article belongs to the Special Issue Nanostructured Materials: From Surface to Porous Solids, 2nd Edition)
Show Figures

Figure 1

16 pages, 3034 KB  
Article
Studies of Phase Transformation Kinetics in the System of Nanocrystalline Iron/Ammonia/Hydrogen at the Temperature of 350 °C by Means of Magnetic Permeability In Situ Measurement
by Walerian Arabczyk, Rafał Pelka, Agnieszka Brzoza-Kos, Ireneusz Kocemba, Paulina Rokicka-Konieczna, Katarzyna Skulmowska-Polok, Kamila Klimza and Zofia Lendzion-Bieluń
Appl. Sci. 2024, 14(18), 8452; https://doi.org/10.3390/app14188452 - 19 Sep 2024
Cited by 3 | Viewed by 1309
Abstract
The kinetics of phase transformations in the nitriding process α-Fe → γ’-Fe4N → ε-Fe3-2N of the pre-reduced iron ammonia synthesis catalyst was investigated under in situ conditions (atmospheric pressure, 350 °C) by measuring changes of mass, gas phase composition, [...] Read more.
The kinetics of phase transformations in the nitriding process α-Fe → γ’-Fe4N → ε-Fe3-2N of the pre-reduced iron ammonia synthesis catalyst was investigated under in situ conditions (atmospheric pressure, 350 °C) by measuring changes of mass, gas phase composition, and magnetic permeability in a differential tubular reactor. The iron nanocrystallite size distribution according to their specific active surface areas was measured, and it was found that the catalyst is bimodal as the sum of two Gaussian distributions, also differing in the value of the relative magnetic permeability. Relative magnetic permeability of small α-Fe crystals in relation to large crystals is higher by 0.02. In the area of α → γ’ transformation, the magnetic permeability dependencies change, proving the existence of two mechanisms of the α-Fe structure change in the α-Fe → γ’-Fe4N transformation. In the first area, a solution of α-Fe (N) is formed with a continuous and insignificant change of the crystal lattice parameters of the iron lattice. In the second area, there is a step, oscillatory change in the parameters of the iron crystal lattice in FexN (x = 0.15, 0.20, 0.25 mol/mol). In the range of γ’-Fe4N → ε-Fe3-2N transformation, a solution is formed, with nitrogen concentration varying from 0.25–0.45 mol/mol. During the final stage of the nitriding process, at a constant value of the relative magnetic permeability, only the concentration of nitrogen in the solution εr increases. The rate of the phenomenon studied is limited by a diffusion rate through the top layer of atoms on the surface of iron nanocrystallite. The estimated value of the nitrogen diffusion coefficient varied exponentially with the degree of nitriding. In the area of the solution, the diffusion coefficient is approximately constant and amounts to 5 nm2/s. In the area of oscillatory changes, the average diffusion coefficient changes in the range of 3–11 nm2/s, and is inversely proportional to the nitrogen content degree. The advantage of the research method proposed in this paper is the possibility of simultaneously recording, under reaction conditions, changes in the values of several process parameters necessary to describe the process. The research results obtained in this way can be used to develop such fields of knowledge as heterogeneous catalysis, materials engineering, sensorics, etc. Full article
(This article belongs to the Section Chemical and Molecular Sciences)
Show Figures

Figure 1

15 pages, 2198 KB  
Article
Thermodynamics of Iron Ammonia Synthesis Catalyst Sintering
by Walerian Arabczyk, Rafał Pelka, Izabella Jasińska and Zofia Lendzion-Bieluń
Crystals 2024, 14(2), 188; https://doi.org/10.3390/cryst14020188 - 13 Feb 2024
Cited by 8 | Viewed by 3374
Abstract
The sintering of iron ammonia synthesis catalysts (nanocrystalline iron promoted with: Al2O3, CaO and K2O) was studied under a hydrogen atmosphere, in a temperature range of 773 to 973 K to obtain stationary states. The catalysts were [...] Read more.
The sintering of iron ammonia synthesis catalysts (nanocrystalline iron promoted with: Al2O3, CaO and K2O) was studied under a hydrogen atmosphere, in a temperature range of 773 to 973 K to obtain stationary states. The catalysts were characterized by measuring the nitriding reaction rate under an ammonia atmosphere at 748 K to obtain steady states and the measurement of specific surface area. Chemical processes were conducted in a tubular differential reactor enabling thermogravimetric measurements and the chemical composition analysis of a gas phase under conditions allowing experiments to be carried out in the kinetic region of chemical reactions. An extended model of the active surface of the iron ammonia synthesis catalyst was presented, taking into account the influence of the gas phase composition and process temperature. The surface of iron nanocrystallites was wetted using promoters in an exothermic process associated with the formation of the surface Fes-O- bond and the change in the surface energy of iron nanocrystallites. Promoters formed on the surface of iron nanocrystallites with different structures of chemisorbed dipoles, depending on the composition of the gas phase. The occupied sites stabilized the structure, and the free sites were active sites in the process of adsorption of chemical reagents and in sintering. Based on the bonding energy of the promoter oxides and the difference in surface energy between the covered and uncovered surfaces, the wetting abilities of promoters, which can be arranged according to the order K2O > Fe3O4 > Al2O3 > CaO, were estimated. By increasing the temperature in the endothermic sintering process, the degree of surface coverage with dipoles of promoters decreased, and thus the catalyst underwent sintering. The size distribution of nanocrystallites did not change with decreasing temperature. Only the equilibrium between the glass phase and the surface of iron nanocrystallites was then established. Full article
Show Figures

Figure 1

9 pages, 1446 KB  
Communication
Oscillatory Mechanism of α-Fe(N) ↔ γ’-Fe4N Phase Transformations during Nanocrystalline Iron Nitriding
by Walerian Arabczyk, Katarzyna Skulmowska, Rafał Pelka and Zofia Lendzion-Bieluń
Materials 2022, 15(3), 1006; https://doi.org/10.3390/ma15031006 - 27 Jan 2022
Cited by 7 | Viewed by 2496
Abstract
The kinetics of nanocrystalline α-iron nitriding to γ’-iron nitride in an ammonia atmosphere was studied at 598–648 K and at atmospheric pressure. Oscillatory changes in nitriding reaction rates depending on nitrogen concentration in a solid sample were observed. This phenomenon was explained by [...] Read more.
The kinetics of nanocrystalline α-iron nitriding to γ’-iron nitride in an ammonia atmosphere was studied at 598–648 K and at atmospheric pressure. Oscillatory changes in nitriding reaction rates depending on nitrogen concentration in a solid sample were observed. This phenomenon was explained by a gradual change in the iron active surface coverage degree, with nitrogen resulting from a gradual change in the free enthalpy of nitrogen segregation. The α-Fe(N) nanocrystallites’ transformation into γ’-Fe4N went through six metastable FeNx states. The continuous function proposed by Fowler and Guggenheim was modified to a stepwise variable function. Full article
Show Figures

Figure 1

8 pages, 1406 KB  
Communication
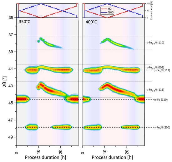
Nitriding and Denitriding of Nanocrystalline Iron System with Bimodal Crystallite Size Distribution
by Aleksander Albrecht and Dariusz Moszyński
Materials 2022, 15(1), 143; https://doi.org/10.3390/ma15010143 - 25 Dec 2021
Cited by 3 | Viewed by 2440
Abstract
An artificially prepared nanocrystalline iron sample with bimodal crystallite size distribution was nitrided and denitrided in the NH3/H2 atmosphere at 350 °C and 400 °C. The sample was a 1:1 mass ratio mixture of two iron samples with mean crystallite [...] Read more.
An artificially prepared nanocrystalline iron sample with bimodal crystallite size distribution was nitrided and denitrided in the NH3/H2 atmosphere at 350 °C and 400 °C. The sample was a 1:1 mass ratio mixture of two iron samples with mean crystallite sizes of 48 nm and 21 nm. Phase transformations between α-Fe, γ’-Fe4N and ε-Fe3-2N were observed by the in situ X-ray powder diffraction method. At selected steps of nitriding or denitriding, phase transformations paused at 50% of mass conversion and resumed after prominent variation of the nitriding atmosphere. This effect was attributed to the separation of phase transformations occurring between sets of iron crystallites of 48 nm and 21 nm, respectively. This was due to the Gibbs–Thomson effect, which establishes the dependence of phase transformation conditions on crystallite sizes. Full article
(This article belongs to the Section Advanced Nanomaterials and Nanotechnology)
Show Figures

Graphical abstract

14 pages, 2201 KB  
Article
Reaction Model Taking into Account the Catalyst Morphology and Its Active Specific Surface in the Process of Catalytic Ammonia Decomposition
by Walerian Arabczyk, Rafał Pelka, Izabella Jasińska and Zofia Lendzion-Bieluń
Materials 2021, 14(23), 7229; https://doi.org/10.3390/ma14237229 - 26 Nov 2021
Cited by 6 | Viewed by 2415
Abstract
Iron catalysts for ammonia synthesis/nanocrystalline iron promoted with oxides of potassium, aluminum and calcium were characterized by studying the nitriding process with ammonia in kinetic area of the reaction at temperature of 475 °C. Using the equations proposed by Crank, it was found [...] Read more.
Iron catalysts for ammonia synthesis/nanocrystalline iron promoted with oxides of potassium, aluminum and calcium were characterized by studying the nitriding process with ammonia in kinetic area of the reaction at temperature of 475 °C. Using the equations proposed by Crank, it was found that the process rate is limited by diffusion through the interface, and the estimated value of the nitrogen diffusion coefficient through the boundary layer is 0.1 nm2/s. The reaction rate can be described by Fick’s first equation. It was confirmed that nanocrystallites undergo a phase transformation in their entire volume after reaching the critical concentration, depending on the active specific surface of the nanocrystallite. Nanocrystallites transform from the α-Fe(N) phase to γ’-Fe4N when the total chemical potential of nitrogen compensates for the transformation potential of the iron crystal lattice from α to γ; thus, the nanocrystallites are transformed from the smallest to the largest in reverse order to their active specific surface area. Based on the results of measurements of the nitriding rate obtained for the samples after overheating in hydrogen in the temperature range of 500–700 °C, the probabilities of the density of distributions of the specific active surfaces of iron nanocrystallites of the tested samples were determined. The determined distributions are bimodal and can be described by the sum of two Gaussian distribution functions, where the largest nanocrystallite does not change in the overheating process, and the size of the smallest nanocrystallites increases with increasing recrystallization temperature. Parallel to the nitriding reaction, catalytic decomposition of ammonia takes place in direct proportion to the active surface of the iron nanocrystallite. Based on the ratio of the active iron surface to the specific surface, the degree of coverage of the catalyst surface with the promoters was determined. Full article
Show Figures

Figure 1

12 pages, 1993 KB  
Article
Study of Phase Transitions Occurring in a Catalytic System of ncFe-NH3/H2 with Chemical Potential Programmed Reaction (CPPR) Method Coupled with In Situ XRD
by Ewa A. Ekiert, Bartłomiej Wilk, Zofia Lendzion-Bieluń, Rafał Pelka and Walerian Arabczyk
Catalysts 2021, 11(2), 183; https://doi.org/10.3390/catal11020183 - 31 Jan 2021
Cited by 5 | Viewed by 2140
Abstract
Nitriding of nanocrystalline iron and reduction of nanocrystalline iron nitride with gaseous mixtures of hydrogen with ammonia were studied at 375 °C and atmospheric pressure using the chemical potential programmed reaction (CPPR) method coupled with in situ XRD. In this paper, a series [...] Read more.
Nitriding of nanocrystalline iron and reduction of nanocrystalline iron nitride with gaseous mixtures of hydrogen with ammonia were studied at 375 °C and atmospheric pressure using the chemical potential programmed reaction (CPPR) method coupled with in situ XRD. In this paper, a series of phase transitions occurring during the processes is shown, and a detailed analysis of the phase composition and the structure of the material is given. The influence of a variable nitriding potential on the lattice parameters of α-Fe, γ′-Fe4N, and ε-Fe3-2N phases is shown. The α phase interplanar space changes irrelevantly in the one phase area but decreases linearly with average increases in crystallite size when α→γ′ transformation occurs. The nanocrystallite size distributions (nCSDs) were determined, with nCSD of the α phase for nitriding and nCSD of the ε phase for reduction. The reduction of the ε phase can occur directly to α or indirectly with an intermediate step of γ′ formation as a result of ε→γ′→α transformations. The determining factor in the reducing process method is the volume of ε phase nanocrystallites. Those with V < 90,000 nm3 undergo direct transformation ε→αFe(N), and V > 90,000 nm3 transforms to αFe(N) indirectly. It was determined at what value of nitriding potential which fraction of the ε phase nanocrystallites starts to reduce Full article
(This article belongs to the Section Catalytic Materials)
Show Figures

Figure 1

15 pages, 3720 KB  
Article
Thermodynamics of Chemical Processes in the System of Nanocrystalline Iron–Ammonia–Hydrogen at 350 °C
by Bartłomiej Wilk, Artur Błachowski, Zofia Lendzion-Bieluń and Walerian Arabczyk
Catalysts 2020, 10(11), 1242; https://doi.org/10.3390/catal10111242 - 27 Oct 2020
Cited by 5 | Viewed by 2644
Abstract
Nanocrystalline iron nitriding and the reduction of nanocrystalline iron nitrides in steady states at 350 °C are described using the chemical potential programmed reaction (CPPR), thermogravimetry (TG), 57Fe Mössbauer spectroscopy (MS), and X-ray diffraction (XRD) methods. It was determined that during the [...] Read more.
Nanocrystalline iron nitriding and the reduction of nanocrystalline iron nitrides in steady states at 350 °C are described using the chemical potential programmed reaction (CPPR), thermogravimetry (TG), 57Fe Mössbauer spectroscopy (MS), and X-ray diffraction (XRD) methods. It was determined that during the process of nitriding of nanocrystalline iron, larger nanocrystallites formed the γ’ phase and the smallest nanocrystallites (about 4%) were transformed into the α” phase. Both phases were in chemical equilibrium, with the gas phase at the temperature of 350 °C. Stable iron nitride α” was also formed in the ε iron nitride reduction process. Taking the α” phase in the system of nanocrystalline Fe-NH3-H2 into account, it was found that at certain nitriding potentials in the chemical equilibrium state, three solid phases in the nitriding process and four solid phases in the reduction process may coexist. It was also found that the nanocrystallites of ε iron nitride in their reduction process were transformed according to two mechanisms, depending on their size. Larger nanocrystallites of iron nitride ε were transformed into the α-iron phase through iron nitride γ’, and smaller nanocrystallites of ε nitride went through iron nitride α”. In the passivation process of nanocrystalline iron and/or nanocrystalline iron nitrides, amorphous phases of iron oxides and/or iron oxynitrides were formed on their surface. Full article
Show Figures

Graphical abstract

Back to TopTop