Sign in to use this feature.

Years

Between: -

Subjects

remove_circle_outline
remove_circle_outline
remove_circle_outline
remove_circle_outline
remove_circle_outline
remove_circle_outline
remove_circle_outline
remove_circle_outline
remove_circle_outline

Journals

remove_circle_outline
remove_circle_outline
remove_circle_outline
remove_circle_outline
remove_circle_outline
remove_circle_outline
remove_circle_outline
remove_circle_outline
remove_circle_outline

Article Types

Countries / Regions

remove_circle_outline
remove_circle_outline
remove_circle_outline
remove_circle_outline
remove_circle_outline

Search Results (850)

Search Parameters:
Keywords = multi-omics potential

Order results
Result details
Results per page
Select all
Export citation of selected articles as:
18 pages, 1329 KB  
Review
Genomics and Multi-Omics Perspectives on the Pathogenesis of Cardiorenal Syndrome
by Song Peng Ang, Jia Ee Chia, Eunseuk Lee, Madison Laezzo, Riddhi Machchhar, Sakhi Patel, George Davidson, Vikash Jaiswal and Jose Iglesias
Genes 2025, 16(11), 1303; https://doi.org/10.3390/genes16111303 (registering DOI) - 1 Nov 2025
Abstract
Background: Cardiorenal syndrome (CRS) reflects bidirectional heart–kidney injury whose mechanisms extend far beyond hemodynamics. High-throughput genomics and multi-omics now illuminate the molecular circuits that couple cardiac and renal dysfunction. Methods: We narratively synthesize animal and human studies leveraging transcriptomics, proteomics, peptidomics, metabolomics, and [...] Read more.
Background: Cardiorenal syndrome (CRS) reflects bidirectional heart–kidney injury whose mechanisms extend far beyond hemodynamics. High-throughput genomics and multi-omics now illuminate the molecular circuits that couple cardiac and renal dysfunction. Methods: We narratively synthesize animal and human studies leveraging transcriptomics, proteomics, peptidomics, metabolomics, and non-coding RNA profiling to map convergent pathways in CRS and to highlight biomarker and therapeutic implications. Results: Across acute and chronic CRS models, omics consistently converge on extracellular matrix (ECM) remodeling and fibrosis (e.g., FN1, POSTN, collagens), immune–inflammatory activation (IL-6 axis, macrophage/complement signatures), renin–angiotensin–aldosterone system hyperactivity, oxidative stress, and metabolic/mitochondrial derangements in both organs. Single-nucleus and bulk transcriptomes reveal tubular dedifferentiation after cardiac arrest-induced AKI and myocardial reprogramming with early CKD, while quantitative renal proteomics in heart failure demonstrates marked upregulation of ACE/Ang II and pro-fibrotic matricellular proteins despite near-normal filtration. Human translational data corroborate these signals: urinary peptidomics detects CRS-specific collagen fragments and protease activity, and circulating FN1/POSTN and selected microRNAs (notably miR-21) show diagnostic potential. Epigenetic and microRNA networks appear to integrate these axes, nominating targets such as anti-miR-21 and anti-fibrotic strategies; pathway-directed repurposing exemplifies dual-organ benefit. Conclusions: Genomics and multi-omics recast CRS as a systems disease driven by intertwined fibrosis, inflammation, neurohormonal and metabolic programs. We propose a translational framework that advances (i) composite biomarker panels combining injury, fibrosis, and regulatory RNAs; (ii) precision, pathway-guided therapies; and (iii) integrated, longitudinal multi-omics of well-phenotyped CRS cohorts to enable prediction and personalized intervention. Full article
(This article belongs to the Special Issue Genes and Gene Therapies in Chronic Renal Disease)
Show Figures

Figure 1

19 pages, 1791 KB  
Article
Integrated Transcriptome and Metabolome Analysis Identifies Key Genes Regulating Maize Tolerance to Alkaline Stress
by Shouxu Liu, Zichang Jia, Xuanxuan Hou, Xue Yang, Fazhan Qiu, Meisam Zargar, Moxian Chen, Congming Lu and Yinggao Liu
Int. J. Mol. Sci. 2025, 26(21), 10632; https://doi.org/10.3390/ijms262110632 (registering DOI) - 31 Oct 2025
Abstract
Soil salinization threatens global food security, necessitating the development of saline–alkaline-tolerant crops. This study investigated the molecular mechanisms of alkali stress tolerance in maize. Screening 369 inbred lines identified two alkali-resistant and two alkali-sensitive varieties. Systematic analysis revealed that resistant varieties rapidly lowered [...] Read more.
Soil salinization threatens global food security, necessitating the development of saline–alkaline-tolerant crops. This study investigated the molecular mechanisms of alkali stress tolerance in maize. Screening 369 inbred lines identified two alkali-resistant and two alkali-sensitive varieties. Systematic analysis revealed that resistant varieties rapidly lowered rhizosphere pH and maintained root architecture, whereas sensitive varieties suffered reduced lateral roots and severe biomass loss. Metabolomic profiling showed that all varieties secreted malonic acid via the pyrimidine pathway to modulate rhizosphere pH, with resistant varieties exhibiting stronger accumulation. Transcriptome and RT-qPCR analysis identified two key genes: Zm00001eb396990 (asparagine synthetase), upregulated in resistant varieties and linked to organic acid synthesis, and Zm00001eb370000 (cytokinin dehydrogenase), downregulated in resistant varieties, potentially aiding root maintenance. Multi-omics correlation confirmed the association between Zm00001eb396990 expression and malonic acid content. This study demonstrates that maize roots can alleviate alkali stress through the secretion of malonic acid and the regulation of related genes, providing potential genetic targets and a theoretical basis for cultivating alkali-tolerant maize. Full article
(This article belongs to the Special Issue Evolutionary Genomics in Plants: From Single Gene to Genome)
21 pages, 4934 KB  
Article
Effects of Arbuscular Mycorrhizal Fungi and Metal-Tolerant Pseudomonas fluorescens on Mitigating Cadmium and Zinc Stress in Tomato
by Leilei Zhang, Gabriele Bellotti, Hajar Salehi, Edoardo Puglisi and Luigi Lucini
Plants 2025, 14(21), 3353; https://doi.org/10.3390/plants14213353 (registering DOI) - 31 Oct 2025
Abstract
Heavy metal (HM) contamination in agricultural soils poses a significant threat to soil health and plant productivity. This study investigates the impact of cadmium (Cd) and zinc (Zn) stress on tomato plants (Solanum lycopersicum) and explores the mitigation potential of microbial [...] Read more.
Heavy metal (HM) contamination in agricultural soils poses a significant threat to soil health and plant productivity. This study investigates the impact of cadmium (Cd) and zinc (Zn) stress on tomato plants (Solanum lycopersicum) and explores the mitigation potential of microbial biostimulants (MBs), including arbuscular mycorrhizal fungi (AMF) and Pseudomonas fluorescens So_08 (PGPR), over a 52-day period using multi-omics approaches. Root exudate profiling revealed distinct metabolic changes under HM stress, which compromised soil–plant interactions. Cd stress reduced the secretion of phenylpropanoids (sum LogFC: −45.18), lipids (sum LogFC: −27.67), and isoprenoids (sum LogFC: −11−67), key metabolites in antioxidative defense, while also suppressing rhizosphere fungal populations. Conversely, Zn stress enhanced lipid exudation (such as sphingolipids and sterols, as sum LogFC of 8.72 and 9.99, respectively) to maintain membrane integrity and reshaped rhizobacterial communities. The MBs application mitigated HM-induced stress by enhancing specialized metabolite syntheses, including cinnamic acids, terpenoids, and flavonoids, which promoted crop resilience. MBs also reshaped microbial diversity, fostering beneficial species like Portibacter spp., Alkalitalea saponilacus under Cd stress, and stimulating rhizobacteria like Aggregatilinea spp. under Zn stress. Specifically, under Cd stress, bacterial diversity remained relatively stable, suggesting their resilience to Cd. However, fungal communities exhibited greater sensitivity, with a decline in diversity in Cd-treated soils and partial recovery when MBs were applied. Conversely, Zn stress caused decline in bacterial α-diversity, while fungal diversity was maintained, indicating that Zn acts as an ecological filter that suppresses sensitive bacterial taxa and favors Zn-tolerant fungal species. Multi-omics data integration combined with network analysis highlighted key features associated with improved nutrient availability and reduced HM toxicity under MB treatments, including metabolites and microbial taxa linked to sulfur cycling, nitrogen metabolism, and iron reduction pathways. These findings demonstrate that MBs can modulate plant metabolic responses and restore rhizosphere microbial communities under Cd and Zn stress, with PGPR showing broader metabolomic recovery effects and AMF influencing specific metabolite pathways. This study provides new insights into plant–microbe interactions in HM-contaminated environments, supporting the potential application of biostimulants for sustainable soil remediation and plant health improvement. Full article
(This article belongs to the Section Plant–Soil Interactions)
26 pages, 714 KB  
Review
Lumpy Skin Disease Virus Pathogenesis: Viral Protein Functions and Comparative Insights from Vaccinia Virus
by Huan Chen, Ruiyu Zhai, Chang Cai, Xiaojie Zhu, Yong-Sam Jung and Yingjuan Qian
Animals 2025, 15(21), 3176; https://doi.org/10.3390/ani15213176 (registering DOI) - 31 Oct 2025
Abstract
Lumpy Skin Disease Virus (LSDV), a member of the poxvirus family, represents a significant threat to global cattle industries. This review presents an analysis of LSDV-encoded proteins and their interactions with host systems, elucidating the molecular mechanisms governing viral life cycle progression and [...] Read more.
Lumpy Skin Disease Virus (LSDV), a member of the poxvirus family, represents a significant threat to global cattle industries. This review presents an analysis of LSDV-encoded proteins and their interactions with host systems, elucidating the molecular mechanisms governing viral life cycle progression and immune evasion strategies. We provide detailed characterization of the complex architecture of LSDV virions, including Intracellular Mature Virus (IMV), Extracellular Enveloped Virus (EEV), lateral bodies, and the core components, while summarizing the crucial functions of viral proteins throughout various stages of infection—entry, replication, transcription, translation, assembly, and egress. Particular attention is given to the immunomodulatory strategies employed by LSDV to subvert both innate and adaptive immune responses. These mechanisms encompass molecular mimicry of cytokines and chemokines, interference with antigen presentation pathways, inhibition of key immune signaling cascades, and modulation of apoptosis and autophagy processes. Through comparative analysis with homologs from related poxviruses, especially vaccinia virus, we highlight both evolutionarily conserved functions and potential unique adaptations in LSDV proteins. This review further identifies critical knowledge gaps in current understanding and proposes promising research directions. We emphasize that integrating multi-omics approaches with structural biology will be essential for advancing our understanding of LSDV pathogenesis and for developing novel preventive and therapeutic strategies against this important animal pathogen. Full article
(This article belongs to the Section Cattle)
Show Figures

Figure 1

29 pages, 356 KB  
Review
Pattern Recognition Algorithms in Pharmacogenomics and Drug Repurposing—Case Study: Ribavirin and Lopinavir
by Hiram Calvo, Diana Islas-Díaz and Eduardo Hernández-Laureano
Pharmaceuticals 2025, 18(11), 1649; https://doi.org/10.3390/ph18111649 (registering DOI) - 31 Oct 2025
Abstract
Pattern recognition and machine learning algorithms have become integral to modern drug discovery, offering powerful tools to uncover complex patterns in biomedical data. This article provides a comprehensive review of state-of-the-art pattern recognition techniques—including traditional machine learning (e.g., support vector machines), deep learning [...] Read more.
Pattern recognition and machine learning algorithms have become integral to modern drug discovery, offering powerful tools to uncover complex patterns in biomedical data. This article provides a comprehensive review of state-of-the-art pattern recognition techniques—including traditional machine learning (e.g., support vector machines), deep learning approaches, genome-wide association studies (GWAS), and biomarker discovery methods—as applied in pharmacogenomics and computational drug repurposing. We discuss how these methods facilitate the identification of genetic factors that influence drug response, as well as the in silico screening of existing drugs for new therapeutic uses. Two antiviral agents, ribavirin and lopinavir, are examined as extended case studies in the context of COVID-19, illustrating practical applications of pattern recognition algorithms in analyzing pharmacogenomic data and guiding drug repurposing efforts during a pandemic. We highlight successful approaches such as the machine learning-driven prediction of responders and the AI-assisted identification of repurposed drugs (exemplified by the case of baricitinib for COVID-19), alongside current limitations, including data scarcity, model interpretability, and translational gaps. Finally, we outline future directions for integrating multi-omics data, improving algorithmic interpretability, and enhancing the synergy between computational predictions and experimental validation. The insights presented highlight the promising role of pattern recognition algorithms in advancing precision medicine and accelerating drug discovery, while recognizing the challenges that must be addressed to fully realize their potential. Full article
(This article belongs to the Section AI in Drug Development)
Show Figures

Figure 1

28 pages, 1686 KB  
Review
The Human Archaeome: Commensals, Opportunists, or Emerging Pathogens?
by Douglas M. Ruden
Pathogens 2025, 14(11), 1111; https://doi.org/10.3390/pathogens14111111 (registering DOI) - 31 Oct 2025
Abstract
Archaea, one of the three domains of life, are increasingly recognized as consistent, though often underappreciated, members of the human microbiome, yet their roles in health and disease remain poorly understood. Unlike bacteria, no archaeal species have been conclusively identified as primary mammalian [...] Read more.
Archaea, one of the three domains of life, are increasingly recognized as consistent, though often underappreciated, members of the human microbiome, yet their roles in health and disease remain poorly understood. Unlike bacteria, no archaeal species have been conclusively identified as primary mammalian pathogens, but their widespread presence across diverse body sites suggests potential indirect contributions to host physiology and pathology. Current evidence is synthesized on archaeal diversity and habitat specificity across multiple human-associated sites, encompassing the gastrointestinal, aerodigestive, and urogenital tracts as well as the skin. Methanogens dominate the lower gastrointestinal tract (LGT), where they influence fermentation dynamics and methane production, while members of the class Nitrososphaeria are prevalent on the skin and upper aerodigestive tract (UAT), reflecting ecological specialization. Variability in archaeal composition across niches highlights possible links to disease processes: methanogens have been associated with irritable bowel syndrome (IBS), inflammatory bowel disease (IBD), obesity, and colorectal cancer (CRC); Methanobrevibacter oralis is enriched in periodontal disease; and archaea have been detected in the lungs of cystic fibrosis patients. Although archaea lack canonical bacterial virulence factors, they may contribute indirectly through metabolic cross-feeding, immune modulation, synergy in polymicrobial infections, and alteration of host–microbiome network dynamics. This review explores the emerging concept of the human “archaeome”, evaluates current evidence for archaeal involvement in disease, and highlights emerging technologies, such as bacteria-MERFISH and multi-omics profiling, that enable translational applications including microbiome diagnostics, therapeutic targeting, and microbiome engineering. Full article
(This article belongs to the Special Issue Diagnosis, Immunopathogenesis and Control of Bacterial Infections)
23 pages, 13206 KB  
Article
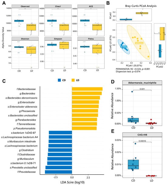
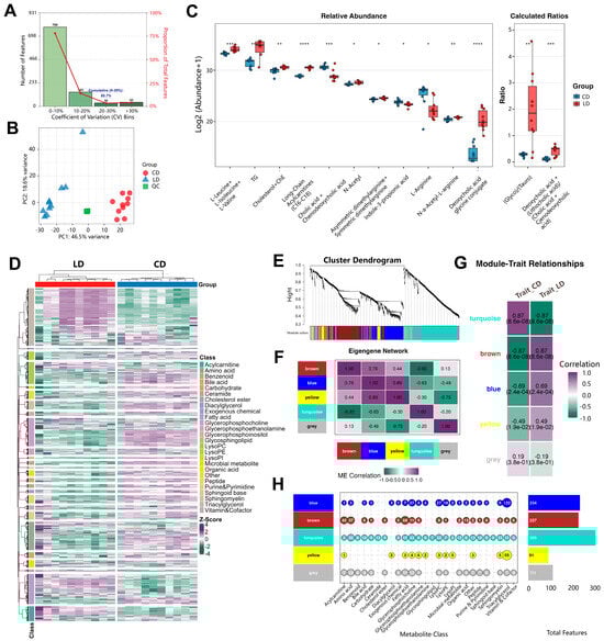
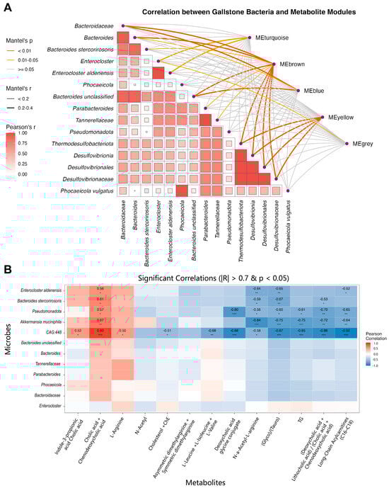
Integrated Metagenomic and Metabolomic Analyses Reveal a Microbiota–Metabolite Axis Associated with Gallstone Pathogenesis
by He Bai, Kai Luo, Yuzhu Jin, Xu Sun, Xudong Zhang, Yuting Zhao, Yaqoob Muhammad, Anliang Huang, Peiyuan Yin and Guixin Zhang
Metabolites 2025, 15(11), 714; https://doi.org/10.3390/metabo15110714 (registering DOI) - 31 Oct 2025
Abstract
Background/Objectives: Gallstone disease is a prevalent digestive disorder worldwide, with incidence increasingly linked to obesity, insulin resistance, and dyslipidemia. Emerging evidence suggests that intestinal microbial communities and their bioactive compounds play a central role in pathogenesis. Here, we aimed to clarify whether diet-related [...] Read more.
Background/Objectives: Gallstone disease is a prevalent digestive disorder worldwide, with incidence increasingly linked to obesity, insulin resistance, and dyslipidemia. Emerging evidence suggests that intestinal microbial communities and their bioactive compounds play a central role in pathogenesis. Here, we aimed to clarify whether diet-related microbial alterations and circulating metabolites contribute to gallstone formation. Methods: We integrated dietary inflammatory index (DII) evaluation, genetic analyses of large-scale cohorts, and a cholesterol gallstone mouse model induced by a lithogenic diet (LD). Serum and fecal samples were subjected to metabolomic and metagenomic profiling, followed by multi-omics integration to identify links between microbial taxa, metabolites, and gallstone risk. Results: Higher DII scores were associated with increased gallstone risk. Genetic evidence supported bile acid and amino acid metabolism as potential mediating pathways, with Akkermansia muciniphila linked to decreased N-acetylarginine levels and CAG-448 showing an inverse association with glycodeoxycholate (GDCA). In LD-fed mice, shotgun metagenomics revealed enrichment of lithogenic taxa such as Bacteroides stercorirosoris and Enterocloster, whereas protective taxa, including Akkermansia muciniphila and CAG-448, were markedly depleted. Untargeted metabolomics confirmed elevations of GDCA and N-acetylarginine together with broader bile acid imbalance, amino acid stress, and long-chain acylcarnitine accumulation. Correlation analyses further showed that protective taxa were inversely associated with risk metabolites, whereas gallstone-enriched microbes displayed the opposite pattern. Conclusions: This study provides evidence consistent with a contributory role of gut microbiota–metabolite dysregulation in gallstone pathogenesis. Specific taxa (A. muciniphila, CAG-448) and metabolites (GDCA, N-acetylarginine) may serve as potential biomarkers or targets for microbiota- and diet-based prevention strategies. Full article
(This article belongs to the Special Issue Dysbiosis and Metabolic Disorders of the Microbiota)
Show Figures

Graphical abstract

16 pages, 3918 KB  
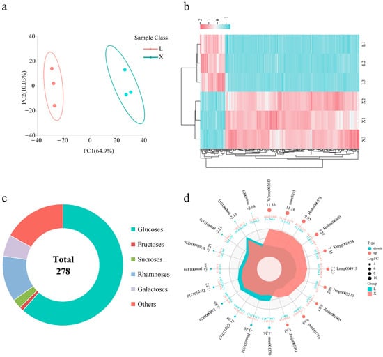
Article
Multi-Omics Decoding of Potential Microbial–Genetic Synergy Underlying Polysaccharide and Glycosidic Polymer Biosynthesis in Two Cultivars of Lilium brownii var. viridulum Baker
by Tao Chang, Yajie Xue, Fan Liu, Ran Zheng, Zaiqi Zhang, Qinfang Zheng and Putao Wang
Metabolites 2025, 15(11), 712; https://doi.org/10.3390/metabo15110712 - 30 Oct 2025
Abstract
Background: The accumulation of glycosidic polymers in Lilium brownii var. viridulum Baker (Lv) bulbs fundamentally governs the nutritional and medicinal properties. Methods: In this study, metabolomic, transcriptomic, and microbiome analyses were integrated to elucidate the differential mechanisms of glycoside accumulation between [...] Read more.
Background: The accumulation of glycosidic polymers in Lilium brownii var. viridulum Baker (Lv) bulbs fundamentally governs the nutritional and medicinal properties. Methods: In this study, metabolomic, transcriptomic, and microbiome analyses were integrated to elucidate the differential mechanisms of glycoside accumulation between the elite ‘Xuefeng’ (Lv, X) and ‘Longya’ (Lv, L), each comprising three biological replicates. Results: The results demonstrate significantly elevated diversity and abundance of glycosides in X bulbs, with glucose derivatives constituting the predominant fraction. Differential expression genes (DEGs) associated with carbohydrate metabolism were primarily enriched in starch/sucrose metabolism and amino sugar metabolic pathways. Planctomycetes in rhizospheric soil, combined with Acidobacteriia and Rhodanobacteraceae in non-rhizospheric soil, were identified as key microbial taxa associated with glycoside accumulation. Variation partitioning analysis (VPA) revealed that synergistic genetic microbiota–host interactions collectively accounted for 86.8% of the metabolic variance. Conclusions: Consequently, X exhibits superior potential as a medicinal/edible cultivar and as a breeding material due to its enhanced biosynthesis of glycosidic polymers. This work, for the first time, systematically deciphers the regulatory framework of glycoside accumulation in Lv bulbs, highlighting microbiota–host synergy, and provides critical insights for the refining of biosynthetic pathways and targeted crop enhancement. Full article
(This article belongs to the Special Issue Metabolomics in Plant Natural Products Research, 2nd Edition)
Show Figures

Figure 1

23 pages, 3903 KB  
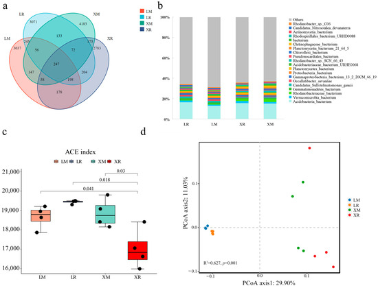
Article
Integrative Multi-Omics Identify Key Secondary Metabolites Linked to Acid Tolerance in Leptospirillum ferriphilum
by Yiran Li, Jiejie Yang, Xian Zhang, Luhua Jiang, Shiqi Chen, Manjun Miao, Yili Liang and Xueduan Liu
Microorganisms 2025, 13(11), 2493; https://doi.org/10.3390/microorganisms13112493 - 30 Oct 2025
Abstract
Acid mine drainage (AMD) environments feature extreme acidity (pH ≤ 2) and high heavy metal concentrations. Acidophiles survive these conditions through unique genetic adaptations and secondary metabolite (SM) pathways. Leptospirillum ferriphilum, known for its acid and heavy metal resistance, serves as a [...] Read more.
Acid mine drainage (AMD) environments feature extreme acidity (pH ≤ 2) and high heavy metal concentrations. Acidophiles survive these conditions through unique genetic adaptations and secondary metabolite (SM) pathways. Leptospirillum ferriphilum, known for its acid and heavy metal resistance, serves as a model for AMD bioremediation, though systematic multi-omics studies on its key SMs and biosynthesis pathways remain underexplored. In this study, L. ferriphilum YR01 was isolated and identified from the AMD of the Zijinshan copper mine, China. Pangenomic analysis revealed that YR01 possesses the largest number of genes (2623) among the eight sequenced L. ferriphilum strains. Comparative genomics, antiSMASH, BiG-SCAPE, and metabolomic analyses (LC-MS and HPLC-MS) were integrated to comprehensively explore its biosynthetic capacity. A total of 39 biosynthetic gene clusters (BGCs) were identified, of which 60% shared <50% similarity with known clusters, indicating substantial novel biosynthetic potential. The sequence alignment of SM biosynthetic gene clusters (BGCs) demonstrated the potential of L. ferriphilum to synthesize conserved clusters for ectoine, choline, carotenoids, terpenoids, and terpene precursors. YR01 harbors complete BGCs for all five SM types. Notably, key nonribosomal peptide synthetase (NRPS) modules implicated in N-acyl homoserine lactone (AHL) synthesis were identified. Untargeted metabolomics (LC-MS) revealed the production of diverse SMs (18 types) putatively involved in environmental adaptation, including phosphocholine, carotenoids (e.g., anteraxanthin), cholera autoinducer-1 (CAI-1), and multiple AHLs. Targeted detection (HPLC-MS) further confirmed that YR01 could produce ectoine (0.10 ng/mL) and specific AHLs (C14-HSL, C12-HSL, C12-OH-HSL), which were beneficial for the survival of the strain in extremely acidic environments and interspecies communication through SMs. This study represents the first comprehensive multi-omics characterization of BGCs in L. ferriphilum and experimentally validates the production of key SMs. Collectively, this study provides a comprehensive elucidation of the SM biosynthetic repertoire and environmental adaptation strategies in L. ferriphilum, advancing our understanding of microbial adaptation and interspecies communication in AMD systems, and offering potential implications for biomining applications. Full article
(This article belongs to the Special Issue Advances in Genomics and Ecology of Environmental Microorganisms)
Show Figures

Figure 1

16 pages, 7113 KB  
Article
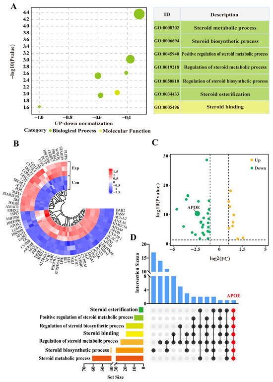
Multi-Omics Profiling Identifies Apolipoprotein E as an Important Regulator of Steroidogenesis in Bactrian Camel Poll Glands During the Breeding Season
by Qi Ma, Bohao Zhang, Jianfu Li and Quanwei Zhang
Animals 2025, 15(21), 3147; https://doi.org/10.3390/ani15213147 - 30 Oct 2025
Viewed by 44
Abstract
Camel poll gland tissues (PGs) secrete amber liquid and volatile substances during the breeding season, inducing estrus and mating in female camels. These processes are mainly regulated by steroid hormones and their receptors, including the Androgen Receptor (AR). However, the functional components of [...] Read more.
Camel poll gland tissues (PGs) secrete amber liquid and volatile substances during the breeding season, inducing estrus and mating in female camels. These processes are mainly regulated by steroid hormones and their receptors, including the Androgen Receptor (AR). However, the functional components of PGs and their regulatory mechanisms in camel reproduction remain unclear. Therefore, in this study, we identified candidate differentially expressed metabolites (DEMs) and differentially expressed proteins (DEPs) associated with steroids through a multi-omics analysis of PGs during the male camel breeding season. We found that total cholesterol and testosterone concentrations were significantly increased in camel PGs at different stages of the breeding season. DEMs and DEPs related to cholesterol or steroids were analyzed using metabolomics and data-independent acquisition proteomics in the PGs of male Bactrian camels at different stages (early and peak breeding seasons), and the potential mechanism of steroid hormone synthesis was further explored. The metabolomics results identified 13 DEMs related to steroids in PGs at different stages. The proteomics results revealed seven GO terms and 69 DEPs related to steroids, with apolipoprotein E (APOE) identified as the core DEP. Pathway analysis confirmed that APOE and related DEPs were involved in cholesterol and steroid hormone synthesis. Immunostaining showed that APOE and AR were co-localized in the cytoplasm of acinar epithelial cells, and exhibited opposite expression trends in PGs during different breeding stages. These findings demonstrate that APOE- and AR-mediated cholesterol metabolism plays an important role in steroid hormone synthesis during camel reproductive activity, providing valuable insights into the mechanisms of steroid synthesis in PGs. This study offers a theoretical framework for understanding camel reproductive biology, particularly the interplay between APOE and AR in regulating cholesterol metabolism and steroidogenesis. Full article
(This article belongs to the Special Issue Genomics for Camelid Biodiversity Management and Conservation)
Show Figures

Figure 1

20 pages, 1093 KB  
Systematic Review
Salivary Biomarkers for the Diagnosis of Sjögren’s Syndrome: A Review of the Last Decade
by Virginia Ewa Lis, Anna Skutnik-Radziszewska, Ewa Zalewska and Anna Zalewska
Biomedicines 2025, 13(11), 2664; https://doi.org/10.3390/biomedicines13112664 - 30 Oct 2025
Viewed by 66
Abstract
Objectives: Sjögren’s syndrome (SjS) is a chronic autoimmune disease primarily affecting the salivary and lacrimal glands. Conventional diagnosis depends on invasive procedures, underscoring the need for non-invasive biomarkers. This systematic review summarizes evidence from 2014 to 2024 on the diagnostic and monitoring potential [...] Read more.
Objectives: Sjögren’s syndrome (SjS) is a chronic autoimmune disease primarily affecting the salivary and lacrimal glands. Conventional diagnosis depends on invasive procedures, underscoring the need for non-invasive biomarkers. This systematic review summarizes evidence from 2014 to 2024 on the diagnostic and monitoring potential of salivary biomarkers in SjS. Methods: A systematic search of PubMed, Scopus, and Web of Science was performed according to PRISMA guidelines. Eligible human studies investigating salivary biomarkers in SjS were included. Data extraction and quality assessment were conducted independently by two reviewers. The protocol was registered in the OSF Registries. Results: Thirty-one studies were analyzed, identifying diverse metabolomic, proteomic, and molecular biomarkers. Consistent findings included increased levels of lactate, alanine, taurine, NGAL, β2-microglobulin, annexin A2, and regulatory RNAs (let-7i-5p, miR-17-5p), along with H19 ICR hypomethylation. Several extracellular vesicle (EV)-derived biomarkers demonstrated improved diagnostic stability and specificity. Conclusions: Saliva represents a promising, non-invasive diagnostic medium for Sjögren’s syndrome. Integrating multi-omics approaches-particularly EV-based analyses may enhance early diagnosis and personalized monitoring. Large, multicenter studies using standardized protocols are needed to validate these findings. Full article
(This article belongs to the Section Molecular and Translational Medicine)
Show Figures

Graphical abstract

17 pages, 1680 KB  
Article
Defining Gene Signature of Tumor-Associated Macrophages in Intrahepatic Cholangiocarcinoma as Target for Immunotherapy Using Single Cell and Bulk RNA Sequencing
by Joshua S. Badshah, Ryan M. Lee, Andrea Reitsma, Marc L. Melcher, Olivia M. Martinez, Sheri M. Krams, Daniel J. Delitto and Varvara A. Kirchner
Livers 2025, 5(4), 53; https://doi.org/10.3390/livers5040053 - 29 Oct 2025
Viewed by 267
Abstract
Background: Intrahepatic cholangiocarcinoma (ICC) has a poor prognosis due to late-stage presentation and ineffective systemic therapies. Targeting the tumor microenvironment (TME) in ICC offers new therapeutic possibilities, particularly through tumor-associated macrophages (TAM), which can both promote and inhibit tumor progression. The current study [...] Read more.
Background: Intrahepatic cholangiocarcinoma (ICC) has a poor prognosis due to late-stage presentation and ineffective systemic therapies. Targeting the tumor microenvironment (TME) in ICC offers new therapeutic possibilities, particularly through tumor-associated macrophages (TAM), which can both promote and inhibit tumor progression. The current study utilized multi-omics analysis to characterize the gene signature of TAM and explore its therapeutic potential in ICC. Methods: Public GEO datasets provided the basis for analysis. Single-cell RNA sequencing (scRNA-seq) data from five ICCs, three adjacent non-tumorous tissues (ANTs), and four healthy liver samples were examined with Python. To validate scRNA-seq findings, bulk RNA-seq data from 27 ICC and 27 matched ANT samples were assessed using R. Differentially expressed genes were identified with adjusted p-values <0.01 and log2-fold changes >1 or <−1. CIBERSORT pipeline analyzed 22 immune cell subtypes in bulk RNA-seq data. STRING database analyzed the contribution of unique TAM-related genes to networks of protein–protein interactions. Results: TAM population demonstrated phenotypic heterogeneity exhibiting partial gene signatures of inflammatory (MS1) and anti-inflammatory (MS2) macrophages. Unique TAM-associated markers, TREM2, CD9, and PRMT10, showed variable expression within the TAM subpopulation. Bulk RNAseq analysis confirmed the scRNA-seq results, highlighting overexpression of TREM2 and CD9 in most ICC samples versus ANT. Immune cell deconvolution revealed decreased MS1 and MS2 macrophages in ICC, and alterations in adaptive immune profile, suggesting immunotolerant TME. STRING database defined TREM2-LGALS3 axis as a potential target for anti-tumor therapies. Conclusions: TAM represents a unique heterogenous population which is primarily found in ICC TME versus ANT or healthy liver tissue The non-uniform expression of unique gene signature demonstrates additional heterogeneity in the TAM subpopulation and suggests that TREM2+ TAM may be desirable targets for anti-TREM2-LGALS3 immunotherapy. Full article
Show Figures

Figure 1

13 pages, 522 KB  
Review
Machine-Learning-Driven Phenotyping in Heart Failure with Preserved Ejection Fraction: Current Approaches and Future Directions
by Victoria Potoupni, Athanasios Samaras, Christodoulos Papadopoulos, Aristi Boulmpou, Theodoros Moysiadis, Georgios Zormpas, Apostolos Tzikas, Nikolaos Fragakis, George Giannakoulas and Vassilios Vassilikos
Medicina 2025, 61(11), 1937; https://doi.org/10.3390/medicina61111937 - 29 Oct 2025
Viewed by 160
Abstract
Heart failure with preserved ejection fraction (HFpEF) remains a major clinical challenge due to its heterogeneous presentation and limited therapeutic options. Accurate patient phenotyping is essential to improve diagnosis, prognostication, and treatment personalization. Machine learning (ML) has emerged as a powerful tool to [...] Read more.
Heart failure with preserved ejection fraction (HFpEF) remains a major clinical challenge due to its heterogeneous presentation and limited therapeutic options. Accurate patient phenotyping is essential to improve diagnosis, prognostication, and treatment personalization. Machine learning (ML) has emerged as a powerful tool to identify clinically meaningful HFpEF subgroups by integrating diverse data sources, including clinical, imaging, biomarker, and physiological parameters. ML-based models can uncover subtle patterns not captured by traditional methods, offering improved risk stratification, earlier intervention, and guidance toward individualized therapy. Future progress will rely on standardized data collection, validation across populations, and incorporation into clinical decision support systems. Advancements in explainable artificial intelligence, federated learning, and multi-omics integration are expected to further refine phenotyping strategies and translate into improved patient outcomes. Continued interdisciplinary collaboration is essential to unlock the full potential of ML in transforming HFpEF management. Full article
(This article belongs to the Section Cardiology)
Show Figures

Figure 1

25 pages, 8991 KB  
Article
Identifying Multi-Omics Interactions for Lung Cancer Drug Targets Discovery Using Kernel Machine Regression
by Md. Imtyaz Ahmed, Md. Delwar Hossain, Md. Mostafizer Rahman, Md. Shahajada Mia, Yutaka Watanobe, Md. Ahsan Habib, Md. Mamunur Rashid, Md. Selim Reza and Md. Ashad Alam
Appl. Sci. 2025, 15(21), 11506; https://doi.org/10.3390/app152111506 - 28 Oct 2025
Viewed by 612
Abstract
Cancer exhibits diverse and complex phenotypes driven by multifaceted molecular interactions. Recent biomedical research has emphasized the comprehensive study of such diseases by integrating multi-omics datasets (genome, proteome, transcriptome, epigenome). This approach provides an efficient method for identifying genetic variants associated with cancer [...] Read more.
Cancer exhibits diverse and complex phenotypes driven by multifaceted molecular interactions. Recent biomedical research has emphasized the comprehensive study of such diseases by integrating multi-omics datasets (genome, proteome, transcriptome, epigenome). This approach provides an efficient method for identifying genetic variants associated with cancer and offers a deeper understanding of how the disease develops and spreads. However, it is challenging to comprehend complex interactions among the features of multi-omics datasets compared to single omics. This study investigates multi-omics lung cancer data obtained from The Cancer Genome Atlas (TCGA) repository. Differentially expressed genes were identified using four statistical approaches: LIMMA, T-test, Canonical Correlation Analysis (CCA), and the Wilcoxon test applied across gene expression (GE), DNA methylation, and microRNA (miRNA) datasets. Kernel Machine Regression (KMR) was subsequently employed to perform data fusion across the multi-modal datasets. The empirical results highlight notable interactions among GE, miRNA expression, and DNA methylation in lung cancer. Our analysis identified 38 genes that show significant associations with lung cancer. Among these, 8 genes of highest ranking (PDGFRB, PDGFRA, SNAI1, ID1, FGF11, TNXB, ITGB1, and ZIC1) were highlighted by rigorous statistical analysis. Furthermore, in silico studies identified three top-ranked potential candidate drugs (Selinexor, Orapred, and Capmatinib) that may offer promising therapeutic potential against lung cancer. The effectiveness of these candidate drugs is further reinforced by evidence from independent research studies, which emphasize their potential in lung cancer treatment. Full article
Show Figures

Figure 1

15 pages, 944 KB  
Article
DeepCMS: A Feature Selection-Driven Model for Cancer Molecular Subtyping with a Case Study on Testicular Germ Cell Tumors
by Mehwish Wahid Khan, Ghufran Ahmed, Muhammad Shahzad, Abdallah Namoun, Shahid Hussain and Meshari Huwaytim Alanazi
Diagnostics 2025, 15(21), 2730; https://doi.org/10.3390/diagnostics15212730 - 28 Oct 2025
Viewed by 305
Abstract
Background/Objectives: Cancer is a chronic and heterogeneous disease, possessing molecular variation within a single type, resulting in its molecular subtypes. Cancer molecular subtyping offers biological insights into cancer variability, facilitating the development of personalized medicines. Various models have been proposed for cancer molecular [...] Read more.
Background/Objectives: Cancer is a chronic and heterogeneous disease, possessing molecular variation within a single type, resulting in its molecular subtypes. Cancer molecular subtyping offers biological insights into cancer variability, facilitating the development of personalized medicines. Various models have been proposed for cancer molecular subtyping, utilizing the high-dimensional transcriptomic, genomic, or proteomic data. The issue of data scarcity, characterized by high feature dimensionality and a limited sample size, remains a persistent problem.The objective of this research is to propose a deep learning framework, DeepCMS, that leverages the capabilities of feed-forward neural networks, gene set enrichment analysis, and feature selection to construct a well-representative subset of the feature space, thereby producing promising results. Methods: The gene expression data were transformed into enrichment scores, resulting in over 22,000 features. From those, the top 2000 features were selected, and deep learning was applied to these features. The encouraging outcomes indicate the efficacy of the proposed framework in terms of defining a well-representative feature space and accurately classifying cancer molecular subtypes. Results: DeepCMS consistently outperformed state-of-the-art models in aggregated accuracy, sensitivity, specificity, and balanced accuracy. The aggregated metrics surpassed 0.90 for all efficiency measures on independent test datasets, showing the generalizability and robustness of our framework. Although developed using colon cancer’s gene expression data, this approach may be applied to any gene expression data; a case study is also devised for illustration. Conclusions: Overall, the proposed DeepCMS framework enables the accurate and robust classification of cancer molecular subtypes using a compact and informative feature set, facilitating improved precision in oncology applications. Full article
(This article belongs to the Section Machine Learning and Artificial Intelligence in Diagnostics)
Show Figures

Figure 1

Back to TopTop