Sign in to use this feature.

Years

Between: -

Subjects

remove_circle_outline
remove_circle_outline
remove_circle_outline
remove_circle_outline
remove_circle_outline
remove_circle_outline
remove_circle_outline

Journals

Article Types

Countries / Regions

Search Results (50)

Search Parameters:
Keywords = multi-beam echo sounder

Order results
Result details
Results per page
Select all
Export citation of selected articles as:
21 pages, 31599 KB  
Article
Deformable USV and Lightweight ROV Collaboration for Underwater Object Detection in Complex Harbor Environments: From Acoustic Survey to Optical Verification
by Yonghang Li, Mingming Wen, Peng Wan, Zelin Mu, Dongqiang Wu, Jiale Chen, Haoyi Zhou, Shi Zhang and Huiqiang Yao
J. Mar. Sci. Eng. 2025, 13(10), 1862; https://doi.org/10.3390/jmse13101862 - 26 Sep 2025
Viewed by 772
Abstract
As crucial transportation hubs and economic nodes, the underwater security and infrastructure maintenance of harbors are of paramount importance. Harbors are characterized by high vessel traffic and complex underwater environments, where traditional underwater inspection methods, such as diver operations, face challenges of low [...] Read more.
As crucial transportation hubs and economic nodes, the underwater security and infrastructure maintenance of harbors are of paramount importance. Harbors are characterized by high vessel traffic and complex underwater environments, where traditional underwater inspection methods, such as diver operations, face challenges of low efficiency, high risk, and limited operational range. This paper introduces a collaborative survey and disposal system that integrates a deformable unmanned surface vehicle (USV) with a lightweight remotely operated vehicle (ROV). The USV is equipped with a side-scan sonar (SSS) and a multibeam echo sounder (MBES), enabling rapid, large-area searches and seabed topographic mapping. The ROV, equipped with an optical camera system, forward-looking sonar (FLS), and a manipulator, is tasked with conducting close-range, detailed observations to confirm and dispose of abnormal objects identified by the USV. Field trials were conducted at an island harbor in the South China Sea, where simulated underwater objects, including an iron drum, a plastic drum, and a rubber tire, were deployed. The results demonstrate that the USV-ROV collaborative system effectively meets the demands for underwater environmental measurement, object localization, identification, and disposal in complex harbor environments. The USV acquired high-resolution (0.5 m × 0.5 m) three-dimensional topographic data of the harbor, effectively revealing its topographical features. The SSS accurately localized and preliminarily identified all deployed simulated objects, revealing their acoustic characteristics. Repeated surveys revealed a maximum positioning deviation of 2.2 m. The lightweight ROV confirmed the status and location of the simulated objects using an optical camera and an underwater positioning system, with a maximum deviation of 3.2 m when compared to the SSS locations. The study highlights the limitations of using either vehicle alone. The USV survey could not precisely confirm the attributes of the objects, whereas a full-area search of 0.36 km2 by the ROV alone would take approximately 20 h. In contrast, the USV-ROV collaborative model reduced the total time to detect all objects to 9 h, improving efficiency by 55%. This research offers an efficient, reliable, and economical practical solution for applications such as underwater security, topographic mapping, infrastructure inspection, and channel dredging in harbor environments. Full article
Show Figures

Figure 1

21 pages, 5359 KB  
Article
Deep Learning-Based Feature Matching Algorithm for Multi-Beam and Side-Scan Images
by Yu Fu, Xiaowen Luo, Xiaoming Qin, Hongyang Wan, Jiaxin Cui and Zepeng Huang
Remote Sens. 2025, 17(4), 675; https://doi.org/10.3390/rs17040675 - 16 Feb 2025
Viewed by 2012
Abstract
Side-scan sonar and multi-beam echo sounder (MBES) are the most widely used underwater surveying tools in marine mapping today. The MBES offers high accuracy in depth measurement but is limited by low imaging resolution due to beam density constraints. Conversely, side-scan sonar provides [...] Read more.
Side-scan sonar and multi-beam echo sounder (MBES) are the most widely used underwater surveying tools in marine mapping today. The MBES offers high accuracy in depth measurement but is limited by low imaging resolution due to beam density constraints. Conversely, side-scan sonar provides high-resolution backscatter intensity images but lacks precise positional information and often suffers from distortions. Thus, MBES and side-scan images complement each other in depth accuracy and imaging resolution. To obtain high-quality seafloor topography images in practice, matching between MBES and side-scan images is necessary. However, due to the significant differences in content and resolution between MBES depth images and side-scan backscatter images, they represent a typical example of heterogeneous images, making feature matching difficult with traditional image matching methods. To address this issue, this paper proposes a feature matching network based on the LoFTR algorithm, utilizing the intermediate layers of the ResNet-50 network to extract shared features between the two types of images. By leveraging self-attention and cross-attention mechanisms, the features of the MBES and side-scan images are combined, and a similarity matrix of the two modalities is calculated to achieve mutual matching. Experimental results show that, compared to traditional methods, the proposed model exhibits greater robustness to noise interference and effectively reduces noise. It also overcomes challenges, such as large nonlinear differences, significant geometric distortions, and high matching difficulty between the MBES and side-scan images, significantly improving the optimized image matching results. The matching error RMSE has been reduced to within six pixels, enabling the accurate matching of multi-beam and side-scan images. Full article
Show Figures

Figure 1

18 pages, 1416 KB  
Article
Fractional-Order Sliding Mode Terrain-Tracking Control of Autonomous Underwater Vehicle with Sparse Identification
by Zheping Yan, Lichao Hao, Qiqi Pi and Tao Chen
Fractal Fract. 2025, 9(1), 15; https://doi.org/10.3390/fractalfract9010015 - 30 Dec 2024
Cited by 3 | Viewed by 992
Abstract
This paper has addressed the terrain-following problem of an autonomous underwater vehicle for widely used ocean survey missions. Considering the terrain feature description with limited sensing ability in underwater scenarios, a vertically installed multi-beam sonar and a downward single-beam echo sounder are equipped [...] Read more.
This paper has addressed the terrain-following problem of an autonomous underwater vehicle for widely used ocean survey missions. Considering the terrain feature description with limited sensing ability in underwater scenarios, a vertically installed multi-beam sonar and a downward single-beam echo sounder are equipped to obtain seafloor detecting data online, and a local polynomial fitting algorithm is carried out with a receding horizon strategy in order to generate a proper tracking path to keep the desired height above the sea bottom. With the construction of the autonomous underwater vehicle dynamic model in the North East Down frame regarding the vertical plane, an online sparse identification algorithm is implemented to obtain the model parameters during the diving process. Then, a fractional-order sliding mode controller is proposed to enable accurate tracking of the path planned and Lyapunov-based theory is utilized to prove the stability of the control algorithm. With the simulation results, the tracking effectiveness of the fractional-order sliding mode controller with in situ identification is verified. Full article
Show Figures

Figure 1

15 pages, 8996 KB  
Article
Fast and Deterministic Underwater Point Cloud Registration for Multibeam Echo Sounder Data
by Liang Zhao, Lan Cheng, Tingfeng Tan, Chun Cao and Feihu Zhang
J. Mar. Sci. Eng. 2025, 13(1), 26; https://doi.org/10.3390/jmse13010026 - 28 Dec 2024
Viewed by 1464
Abstract
Investigating underwater environments using Multi-Beam Echo Sounder (MBES) point cloud registration technology is a critical yet underdeveloped area in oceanographic research. This paper presents a fast, deterministic Branch-and-Bound (BnB) method with four degrees of freedom, which combines Inertial Measurement Unit (IMU) data with [...] Read more.
Investigating underwater environments using Multi-Beam Echo Sounder (MBES) point cloud registration technology is a critical yet underdeveloped area in oceanographic research. This paper presents a fast, deterministic Branch-and-Bound (BnB) method with four degrees of freedom, which combines Inertial Measurement Unit (IMU) data with MBES point cloud data for precise registration. Given the prevalence of outliers and noise in underwater acoustic measurements, the BnB method is employed to provide globally deterministic solutions. However, due to the exponential convergence speed of the BnB method with respect to the dimensionality of the solution space, searching within a six-degree-of-freedom parameter space (three rotational and three translational degrees of freedom) can be extremely time-consuming. To this end, the Z-axis of the point cloud is aligned with the gravitational direction of the IMU, reducing the rotational degrees of freedom from three to one, specifically concerning yaw. Additionally, an outlier exclusion strategy is introduced to eliminate mismatches, significantly reducing the number of key-point correspondences and thereby improving registration efficiency. Experiments conducted on both public and real-world lake datasets demonstrate that the proposed method achieves a favorable balance between speed and accuracy, outperforming other tested methods and meeting the demands of contemporary research. Full article
(This article belongs to the Section Physical Oceanography)
Show Figures

Figure 1

18 pages, 12105 KB  
Article
Underwater Mapping and Optimization Based on Multibeam Echo Sounders
by Feihu Zhang, Tingfeng Tan, Xujia Hou, Liang Zhao, Chun Cao and Zewen Wang
J. Mar. Sci. Eng. 2024, 12(7), 1222; https://doi.org/10.3390/jmse12071222 - 20 Jul 2024
Cited by 4 | Viewed by 3868
Abstract
Multibeam echo sounders (MBESs) enable extensive underwater environment exploration. However, due to weak correlation between adjacent multibeam sonar data and difficulties in inter-frame feature matching, the resulting underwater mapping accuracy frequently falls short of the desired level. To address this issue, this study [...] Read more.
Multibeam echo sounders (MBESs) enable extensive underwater environment exploration. However, due to weak correlation between adjacent multibeam sonar data and difficulties in inter-frame feature matching, the resulting underwater mapping accuracy frequently falls short of the desired level. To address this issue, this study presents the development of a multibeam data processing system, which includes functionalities for sonar parameter configuration, data storage, and point cloud conversion. Subsequently, an Iterative Extended Kalman Filter (iEKF) algorithm is employed for odometry estimation, facilitating the initial construction of the point cloud map. To further enhance mapping accuracy, we utilize the Generalized Iterative Closest Point (GICP) algorithm for point cloud registration, effectively merging point cloud data collected at different times from the same location. Finally, real-world lake experiments demonstrate that our method achieves an Absolute Trajectory Error (ATE) of 15.10 m and an average local point cloud registration error of 0.97 m. Furthermore, we conduct measurements on various types of artificial targets. The experimental results indicate that the average location error of the targets calculated by our method is 4.62 m, which meets the accuracy requirements for underwater target exploration. Full article
(This article belongs to the Special Issue Applications of Underwater Acoustics in Ocean Engineering)
Show Figures

Figure 1

20 pages, 2643 KB  
Article
Enhanced Multi-Beam Echo Sounder Simulation through Distance-Aided and Height-Aided Sound Ray Marching Algorithms
by Jianhua Cheng, Jingyu Ge and Runze Bai
J. Mar. Sci. Eng. 2024, 12(6), 913; https://doi.org/10.3390/jmse12060913 - 29 May 2024
Cited by 2 | Viewed by 1880
Abstract
The study proposes two innovative algorithms in the field of multi-beam echo sounder (MBES) simulation: distance-aided sound ray marching (DASRM) and height-aided sound ray marching (HASRM). These algorithms aim to enhance the efficiency and accuracy of MBES simulations, particularly when dealing with long-distance [...] Read more.
The study proposes two innovative algorithms in the field of multi-beam echo sounder (MBES) simulation: distance-aided sound ray marching (DASRM) and height-aided sound ray marching (HASRM). These algorithms aim to enhance the efficiency and accuracy of MBES simulations, particularly when dealing with long-distance propagation and real-time processing limitations. DASRM addresses issues related to simulation accuracy by efficiently utilizing the KD-tree for spatial indexing and intersection detection instead of the signed distance field (SDF). Building upon the further analysis of DASRM, HASRM is proposed, which improves the search strategy for ray intersections and utilizes a height field pyramid for sampling and retrieval, thereby reducing memory usage while enhancing indexing efficiency. The experimental results demonstrate that both algorithms significantly outperform traditional methods in terms of simulation time, with HASRM exhibiting particular advantages in parallel computing due to its data structure and improved strategies. Additionally, DASRM is well suited for applications requiring complex scene construction, while HASRM proves especially effective in simulating MBES with a focus on underwater terrain due to its effectiveness in handling large incident angles and long-distance propagation. Full article
Show Figures

Figure 1

24 pages, 8764 KB  
Article
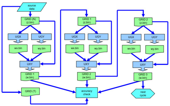
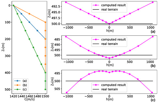
Application of Polynomial Interpolation for Iterative Complementation of the Missing Nodes in a Regular Network of Squares Used for the Construction of a Digital Terrain Model
by Dariusz Gościewski, Małgorzata Gerus-Gościewska and Agnieszka Szczepańska
Remote Sens. 2024, 16(6), 999; https://doi.org/10.3390/rs16060999 - 12 Mar 2024
Viewed by 1586
Abstract
Due to the continuous increase in the volume of spatially located information, the current requirements imposed on the Spatial Information System (SIS) concern increasing data mining capabilities. Modern measurement systems, based on devices which enable the automatic recording of observation results on a [...] Read more.
Due to the continuous increase in the volume of spatially located information, the current requirements imposed on the Spatial Information System (SIS) concern increasing data mining capabilities. Modern measurement systems, based on devices which enable the automatic recording of observation results on a mass scale (LiDAR—Light Detection and Ranging, MBES—Multi Beam Echo Sounder, etc.), allow for a very large volume of information on the surface to be measured and acquired in a relatively short time. One of the methods to reduce the volume of data enabling the generation of a model surface is to convert unevenly distributed measurement points into a regular network of squares (GRID). However, the generation of a complete grid is not always possible. In the measurement spectrum, there may be areas where measurement points have not been recorded. Measurement points can also be eliminated by either filtering the erroneously recorded data or eliminating the measured vegetation or the utilities in the area. To address these problems, the current article proposes a method for complementing the missing internal nodes in a regular network of squares using polynomial interpolation algorithms. Moreover, the paper demonstrates the possibilities of using the presented method for adding additional points between the already existing nodes of the network of squares. The application of the methodology presented in this article enables the effective elimination of (or a reduction in) the gaps in the GRID structure, which, in turn, allows such a network of squares to be used to generate a more accurate Digital Terrain Model. Full article
Show Figures

Figure 1

18 pages, 1613 KB  
Article
A Complete Coverage Path Planning Approach for an Autonomous Underwater Helicopter in Unknown Environment Based on VFH+ Algorithm
by Congcong Ma, Hongyu Zou and Xinyu An
J. Mar. Sci. Eng. 2024, 12(3), 412; https://doi.org/10.3390/jmse12030412 - 26 Feb 2024
Cited by 6 | Viewed by 2245
Abstract
An Autonomous Underwater Helicopter (AUH) is a disk-shaped, multi-propelled Autonomous Underwater Vehicle (AUV), which is intended to work autonomously in underwater environments. The near-bottom area sweep in unknown environments is a typical application scenario, in which the complete coverage path planning (CCPP) is [...] Read more.
An Autonomous Underwater Helicopter (AUH) is a disk-shaped, multi-propelled Autonomous Underwater Vehicle (AUV), which is intended to work autonomously in underwater environments. The near-bottom area sweep in unknown environments is a typical application scenario, in which the complete coverage path planning (CCPP) is essential for AUH. A complete coverage path planning approach for AUH with a single beam echo sounder, including the initial path planning and online local collision avoidance strategy, is proposed. First, the initial path is planned using boustrophedon motion. Based on its mobility, a multi-dimensional obstacle sensing method is designed with a single beam range sonar mounted on the AUH. The VFH+ algorithm is configured for the heading decision-making procedure before encountering obstacles, based on their range information at a fixed position. The online local obstacle avoidance procedure is simulated and analyzed with variations of the desired heading direction and corresponding polar histograms. Finally, several simulation cases are set up, simulated and compared by analyzing the heading decision in front of different obstacle situations. The simulation results demonstrate the feasibility of the complete coverage path planning approach proposed, which proves that AUH completing a full coverage area sweep in unknown environments with a single beam sonar is viable. Full article
(This article belongs to the Section Ocean Engineering)
Show Figures

Figure 1

16 pages, 21102 KB  
Article
Subsidence of Artificial Reefs with Bamboo Foundations on a Soft Seabed
by Enrico Dini, Mario Nuzzolese, Francesco Cafaro, Annamaria di Lernia, Alessandra Gadaleta and Francesca Sollecito
Appl. Sci. 2024, 14(2), 720; https://doi.org/10.3390/app14020720 - 15 Jan 2024
Cited by 2 | Viewed by 1831
Abstract
The design of artificial reefs must be based on the criteria of both durability and serviceability. In this respect, the seabed subsidence rate related to the weight of the reefs and of their foundation system should be limited. The horizontal drift of the [...] Read more.
The design of artificial reefs must be based on the criteria of both durability and serviceability. In this respect, the seabed subsidence rate related to the weight of the reefs and of their foundation system should be limited. The horizontal drift of the reefs during their life should be small too. In this study, pertaining to the behavior of artificial reefs made of microsilica concrete and realized with foundations in bamboo near the international airport of Hong Kong, 1-year monitoring data and calculations of reef foundation settlements are shown and discussed to assess the performance of the adopted mixed foundation and to deduce the nature of the long-term subsidence. The subsidence related to the settlements of the foundations was monitored using a Multibeam Echo Sounder System. It was found that the observed subsidence rate cannot be justified by the primary consolidation of the soils forming the seabed. Indeed, secondary consolidation seems to play an important role. Overall, after one year of service, the artificial reefs are considered to be effective in terms of limitation of both subsidence and drift. Full article
(This article belongs to the Special Issue Advances in Applied Marine Sciences and Engineering—2nd Edition)
Show Figures

Figure 1

17 pages, 5080 KB  
Brief Report
Concept of an Innovative System for Dimensioning and Predicting Changes in the Coastal Zone Topography Using UAVs and USVs (4DBatMap System)
by Oktawia Specht, Mariusz Specht, Andrzej Stateczny and Cezary Specht
Electronics 2023, 12(19), 4112; https://doi.org/10.3390/electronics12194112 - 30 Sep 2023
Cited by 3 | Viewed by 1749
Abstract
This publication is aimed at developing a concept of an innovative system for dimensioning and predicting changes in the coastal zone topography using Unmanned Aerial Vehicles (UAVs) and Unmanned Surface Vehicles (USVs). The 4DBatMap system will consist of four components: 1. Measurement data [...] Read more.
This publication is aimed at developing a concept of an innovative system for dimensioning and predicting changes in the coastal zone topography using Unmanned Aerial Vehicles (UAVs) and Unmanned Surface Vehicles (USVs). The 4DBatMap system will consist of four components: 1. Measurement data acquisition module. Bathymetric and photogrammetric measurements will be carried out with a specific frequency in the coastal zone using a UAV equipped with a Global Navigation Satellite System (GNSS)/Inertial Navigation System (INS), Light Detection And Ranging (LiDAR) and a photogrammetric camera, as well as a USV equipped with a GNSS Real Time Kinematic (RTK) receiver and a MultiBeam EchoSounder (MBES). 2. Multi-sensor geospatial data fusion module. Low-altitude aerial imagery, hydrographic and LiDAR data acquired using UAVs and USVs will be integrated into one. The result will be an accurate and fully covered with measurements terrain of the coastal zone. 3. Module for predicting changes in the coastal zone topography. As part of this module, a computer application will be created, which, based on the analysis of a time series, will determine the optimal method for describing the spatial and temporal variability (long-term trend and seasonal fluctuations) of the coastal zone terrain. 4. Module for imaging changes in the coastal zone topography. The final result of the 4DBatMap system will be a 4D bathymetric chart to illustrate how the coastal zone topography changes over time. Full article
(This article belongs to the Special Issue Control and Applications of Intelligent Unmanned Aerial Vehicle)
Show Figures

Figure 1

18 pages, 4973 KB  
Article
A Sub-Bottom Type Adaption-Based Empirical Approach for Coastal Bathymetry Mapping Using Multispectral Satellite Imagery
by Xue Ji, Yi Ma, Jingyu Zhang, Wenxue Xu and Yanhong Wang
Remote Sens. 2023, 15(14), 3570; https://doi.org/10.3390/rs15143570 - 16 Jul 2023
Cited by 11 | Viewed by 2529
Abstract
Accurate bathymetric data in shallow water is of increasing importance for navigation safety, coastal management, and marine transportation. Satellite-derived bathymetry (SDB) is widely accepted as an effective alternative to conventional acoustic measurements in coastal areas, providing high spatial and temporal resolution combined with [...] Read more.
Accurate bathymetric data in shallow water is of increasing importance for navigation safety, coastal management, and marine transportation. Satellite-derived bathymetry (SDB) is widely accepted as an effective alternative to conventional acoustic measurements in coastal areas, providing high spatial and temporal resolution combined with extensive repetitive coverage. Many previous empirical SDB approaches are unsuitable for precision bathymetry mapping in various scenarios, due to the assumption of homogeneous bottom over the whole region, as well as the neglect of various interfering factors (e.g., turbidity) causing radiation attenuation. Therefore, this study proposes a bottom-type adaption-based SDB approach (BA-SDB). Under the consideration of multiple factors including suspended particulates and phytoplankton, it uses a particle swarm optimization improved LightGBM algorithm (PSO-LightGBM) to derive depth of each pre-segmented bottom type. Based on multispectral images of high spatial resolution and in situ observations of airborne laser bathymetry and multi-beam echo sounder, the proposed approach is applied in shallow water around Yuanzhi Island, and achieves the highest accuracy with an RMSE value of 0.85 m compared to log-ratio, multi-band, and classical machine learning methods. The results of this study show that the introduction of water-environment parameters improves the performance of the machine learning model for bathymetric mapping. Full article
(This article belongs to the Special Issue Advanced Techniques for Water-Related Remote Sensing)
Show Figures

Figure 1

13 pages, 6360 KB  
Article
Subaqueous Topographic Deformation in Abandoned Delta Lobes—A Case Study in the Yellow River Delta, China
by Yunfeng Zhang, Yingying Chai, Caiping Hu, Yijun Xu, Yuyan Zhou, Huanliang Chen, Zijun Li, Shenting Gang and Shuwei Zheng
Water 2023, 15(11), 2050; https://doi.org/10.3390/w15112050 - 28 May 2023
Viewed by 2324
Abstract
Reduction in river discharge and sediment load has left deltaic lobes in the world’s many river deltas starving, but knowledge of how the subaqueous topography of these abandoned subdeltas responds to environmental changes is limited. In this study, we aimed to determine the [...] Read more.
Reduction in river discharge and sediment load has left deltaic lobes in the world’s many river deltas starving, but knowledge of how the subaqueous topography of these abandoned subdeltas responds to environmental changes is limited. In this study, we aimed to determine the long-term dynamics of the subaqueous seabed of abandoned delta lobes to advance current knowledge. As a case study, we selected an abandoned subdelta on the Yellow River Delta of the Bohai Sea, China, for which three-decade long (1984–2017) bathymetric data and long-term river discharge and sediment load records are available. We analyzed the seafloor surface change and quantified the void space from the sea water surface to the seafloor. In addition, we surveyed the seafloor surface with an M80 unmanned surface vehicle carrying a multibeam echo sounder system (MBES) in 2019 to obtain high-resolution microtopography information. We found that a net volume of 5.3 × 108 m3 of sediment was eroded from the study seabed within an area of 3.6 × 108 m2 during 1984–2017. This volumetric quantity is equivalent to 6.89 billion metric tons of sediment, assuming a bulk density of 1.3 t/m3 for the seabed sediment. The seabed erosion from 0 to −5 m, from −5 to −10 m, and below −10 m has showed a similar increasing trend over the past 33 years. These findings suggest that seabed erosion in this abandoned subdelta will very likely continue, and that other abandoned delta lobes in the world may have been experiencing similar seabed erosion due to the interruption of the sediment supply and sea level rise. It is not clear if the seabed erosion of abandoned delta lobes would have any effect on the stability of the coastal shoreline and continental shelf. Full article
(This article belongs to the Special Issue Estuarine and Coastal Morphodynamics and Dynamic Sedimentation)
Show Figures

Figure 1

20 pages, 16769 KB  
Article
Faint Echo Extraction from ALB Waveforms Using a Point Cloud Semantic Segmentation Model
by Yifan Huang, Yan He, Xiaolei Zhu, Jiayong Yu and Yongqiang Chen
Remote Sens. 2023, 15(9), 2326; https://doi.org/10.3390/rs15092326 - 28 Apr 2023
Cited by 5 | Viewed by 2231
Abstract
As an active remote sensing technology, airborne LIDAR can work at all times while emitting specific wavelengths of laser light that can penetrate seawater. Airborne LIDAR bathymetry (ALB) records an object’s full return waveform, including the water surface, water column, seafloor, and the [...] Read more.
As an active remote sensing technology, airborne LIDAR can work at all times while emitting specific wavelengths of laser light that can penetrate seawater. Airborne LIDAR bathymetry (ALB) records an object’s full return waveform, including the water surface, water column, seafloor, and the objects on it. Due to the seawater’s absorption and scattering and the seafloor’s reflectivity effect, the seafloor’s amplitude of seafloor echoes varies greatly. Seafloor echoes with low signal-to-noise ratios are not easily detected using waveform processing methods, which can lead to insufficient seafloor topography depth and incomplete seafloor topography coverage. To extract faint seafloor echoes, we proposed a depth extraction method based on the PointConv deep learning model, called FWConv. The method assumed that spatially adjacent echoes were correlated. We converted all the spatially adjacent multi-frame waveforms into a point cloud. Each point represented a bin value in the waveform, and the points’ properties contained spatial coordinates and the amplitude in the waveform. In the semantic segmentation of these point clouds using deep learning models, we considered not only each centroid’s amplitude, but also its neighboring points’ distance and amplitude. This enriched the centroids’ features and allowed the model to better discriminate between background noise and seafloor echoes. The results showed that FWConv could extract faint seafloor echoes in the experimental area and was not easily affected by noise, and that the correctness reached 99.82%. The number of point clouds increased by 158%, and the seafloor elevation accuracy reached 0.20 m concerning the multibeam echo sounder data. Full article
(This article belongs to the Section Remote Sensing in Geology, Geomorphology and Hydrology)
Show Figures

Figure 1

24 pages, 15240 KB  
Review
A Complex of Marine Geophysical Methods for Studying Gas Emission Process on the Arctic Shelf
by Artem A. Krylov, Roman A. Ananiev, Denis V. Chernykh, Dmitry A. Alekseev, Ermolay I. Balikhin, Nikolay N. Dmitrevsky, Mikhail A. Novikov, Elena A. Radiuk, Anna V. Domaniuk, Sergey A. Kovachev, Georgy K. Timashkevich, Vladimir N. Ivanov, Dmitry A. Ilinsky, Oleg Yu. Ganzha, Alexey Yu. Gunar, Pavel Yu. Pushkarev, Andrey V. Koshurnikov, Leopold I. Lobkovsky and Igor P. Semiletov
Sensors 2023, 23(8), 3872; https://doi.org/10.3390/s23083872 - 10 Apr 2023
Cited by 10 | Viewed by 4162
Abstract
The Russian sector of the arctic shelf is the longest in the world. Quite a lot of places of massive discharge of bubble methane from the seabed into the water column and further into the atmosphere were found there. This natural phenomenon requires [...] Read more.
The Russian sector of the arctic shelf is the longest in the world. Quite a lot of places of massive discharge of bubble methane from the seabed into the water column and further into the atmosphere were found there. This natural phenomenon requires an extensive complex of geological, biological, geophysical, and chemical studies. This article is devoted to aspects of the use of a complex of marine geophysical equipment applied in the Russian sector of the arctic shelf for the detection and study of areas of the water and sedimentary strata with increased saturation with natural gases, as well as a description of some of the results obtained. This complex contains a single-beam scientific high-frequency echo sounder and multibeam system, a sub-bottom profiler, ocean-bottom seismographs, and equipment for continuous seismoacoustic profiling and electrical exploration. The experience of using the above equipment and the examples of the results obtained in the Laptev Sea have shown that these marine geophysical methods are effective and of particular importance for solving most problems related to the detection, mapping, quantification, and monitoring of underwater gas release from the bottom sediments of the shelf zone of the arctic seas, as well as the study of upper and deeper geological roots of gas emission and their relationship with tectonic processes. Geophysical surveys have a significant performance advantage compared to any contact methods. The large-scale application of a wide range of marine geophysical methods is essential for a comprehensive study of the geohazards of vast shelf zones, which have significant potential for economic use. Full article
(This article belongs to the Special Issue Marine Sensors: Recent Advances and Challenges, Volume II)
Show Figures

Figure 1

18 pages, 5281 KB  
Article
How Good Is a Tactical-Grade GNSS + INS (MEMS and FOG) in a 20-m Bathymetric Survey?
by Johnson O. Oguntuase, Anand Hiroji and Peter Komolafe
Sensors 2023, 23(2), 754; https://doi.org/10.3390/s23020754 - 9 Jan 2023
Cited by 1 | Viewed by 4142
Abstract
This paper examines how tactical-grade Inertial Navigation Systems (INS), aided by Global Navigation Satellite System (GNSS) modules, vary from a survey-grade system in the bathymetric mapping in depths less than 20 m. The motivation stems from the advancements in sensor developments, measurement processing [...] Read more.
This paper examines how tactical-grade Inertial Navigation Systems (INS), aided by Global Navigation Satellite System (GNSS) modules, vary from a survey-grade system in the bathymetric mapping in depths less than 20 m. The motivation stems from the advancements in sensor developments, measurement processing algorithms, and the proliferation of autonomous and uncrewed surface vehicles often seeking to use tactical-grade systems for high-quality bathymetric products. While the performance of survey-grade GNSS + INS is well-known to the hydrographic and marine science community, the performance and limitations of the tactical-grade micro-electro-mechanical system (MEMS) and tactical-grade fiber-optic-gyro (FOG) INS aided with GNSS require some study to answer the following questions: (1) How close or far is the tactical-grade GNSS + INS performance from the survey-grade systems? (2) For what survey order (IHO S-44 6th ed.) can a user deploy them? (3) Can we use them for navigation chart production? We attempt to answer these questions by deploying two tactical-grade GNSS + INS units (MEMS and FOG) and a survey-grade GNSS + INS on a survey boat. All systems collected data while operating a multibeam system with the lever-arm offsets accurately determined using a total station. The tactical-grade GNSS + INSs shared one pair of antennas for heading, while the survey-grade system used an independent antenna pair. We analyze the GNSS + INS results in sequence, examine the patch-test results, and the sensor-specific SBET-integrated bathymetric surfaces as metrics for determining the tactical-grade GNSS + INSs’ reliability. In addition, we evaluate the multibeam’s sounding uncertainties at different beam angles. The bathymetric surfaces using the tactical-grade navigation solutions are within 15 cm of the surface generated with the survey-grade solutions. Full article
(This article belongs to the Special Issue Hydrographic Systems and Sensors)
Show Figures

Figure 1

Back to TopTop