Sign in to use this feature.

Years

Between: -

Subjects

remove_circle_outline
remove_circle_outline
remove_circle_outline
remove_circle_outline
remove_circle_outline
remove_circle_outline

Journals

Article Types

Countries / Regions

Search Results (22)

Search Parameters:
Keywords = membrane-camouflaged nanoparticles

Order results
Result details
Results per page
Select all
Export citation of selected articles as:
23 pages, 1713 KB  
Review
Targeted and Biomimetic Nanoparticles for Atherosclerosis Therapy: A Review of Emerging Strategies
by Dorota Bartusik-Aebisher, Rafał Podgórski, Iga Serafin and David Aebisher
Biomedicines 2025, 13(7), 1720; https://doi.org/10.3390/biomedicines13071720 - 14 Jul 2025
Cited by 1 | Viewed by 3894
Abstract
Atherosclerosis, a chronic inflammatory disease, remains a leading cause of cardiovascular mortality worldwide. Despite standard treatments like statins and percutaneous coronary intervention (PCI), significant residual risk and therapeutic limitations underscore the need for innovative strategies. This review summarizes recent advances in nanoparticle-based therapies [...] Read more.
Atherosclerosis, a chronic inflammatory disease, remains a leading cause of cardiovascular mortality worldwide. Despite standard treatments like statins and percutaneous coronary intervention (PCI), significant residual risk and therapeutic limitations underscore the need for innovative strategies. This review summarizes recent advances in nanoparticle-based therapies for atherosclerosis, focusing on key developments from the last five years. We discuss various nanoplatforms designed to selectively target key cellular players in plaque pathogenesis, including macrophages, endothelial cells, and vascular smooth muscle cells (VSMCs), to inhibit inflammation, modulate cellular phenotypes, and stabilize plaques. A significant focus is placed on the emerging field of biomimetic nanoparticles, where therapeutic cores are camouflaged with cell membranes derived from macrophages, platelets, neutrophils, or erythrocytes. This approach leverages the natural biological functions of the source cells to achieve enhanced immune evasion, prolonged circulation, and precise targeting of atherosclerotic lesions. Furthermore, the review covers nanoparticles engineered for specific functional interventions, such as lowering LDL levels and exerting direct anti-inflammatory and anti-oxidative effects. Finally, we address the critical challenges hindering clinical translation, including nanotoxicity, biodistribution, and manufacturing scalability. In conclusion, nanotechnology offers a versatile and powerful platform for atherosclerosis therapy, with targeted and biomimetic strategies holding immense promise to revolutionize future cardiovascular medicine. Full article
Show Figures

Figure 1

19 pages, 3979 KB  
Article
Enhanced FGF21 Delivery via Neutrophil-Membrane-Coated Nanoparticles Improves Therapeutic Efficacy for Myocardial Ischemia–Reperfusion Injury
by Zhiheng Rao, Yuli Tang, Jiamei Zhu, Zhenzhen Lu, Zhichao Chen, Jiaojiao Wang, Yuxuan Bao, Alan Vengai Mukondiwa, Cong Wang, Xiaojie Wang, Yongde Luo and Xiaokun Li
Nanomaterials 2025, 15(5), 346; https://doi.org/10.3390/nano15050346 - 23 Feb 2025
Cited by 3 | Viewed by 1898
Abstract
Acute myocardial infarction, a leading cause of death globally, is often associated with cardiometabolic disorders such as atherosclerosis and metabolic syndrome. Metabolic treatment of these disorders can improve cardiac outcomes, as exemplified by the GLP-1 agonist semaglutide. Fibroblast growth factor 21 (FGF21), a [...] Read more.
Acute myocardial infarction, a leading cause of death globally, is often associated with cardiometabolic disorders such as atherosclerosis and metabolic syndrome. Metabolic treatment of these disorders can improve cardiac outcomes, as exemplified by the GLP-1 agonist semaglutide. Fibroblast growth factor 21 (FGF21), a novel metabolic regulator, plays pivotal roles in lipid mobilization and energy conversion, reducing lipotoxicity, inflammation, mitochondrial health, and subsequent tissue damage in organs such as the liver, pancreas, and heart. Here, we test the therapeutic efficacy of FGF21 in mice with ischemia–reperfusion (I/R) injury, a model of acute myocardial infarction. We employed the strategic method of coating the FGF21-encapsulating liposomal nanoparticles with a neutrophil membrane designed to camouflage FGF21 from macrophage-mediated efferocytotic clearance and promote its targeted accumulation at I/R foci due to the inherent neutrophilic attraction to the inflammatory site. Our findings revealed that the coated FGF21 nanoparticles markedly accumulated within the lesions with a prolonged half-life, in additional to the liver, leading to substantial improvements in cardiac performance by enhancing mitochondrial energetic function and reducing oxidative stress, inflammation, and cell death. Therefore, our research highlights a viable strategy for the enhanced delivery of therapeutical FGF21 analogs to lesions beyond the liver following myocardial infarction. Full article
(This article belongs to the Section Biology and Medicines)
Show Figures

Figure 1

43 pages, 5213 KB  
Review
Advancements in Engineering Planar Model Cell Membranes: Current Techniques, Applications, and Future Perspectives
by Sara Coronado, Johan Herrera, María Graciela Pino, Santiago Martín, Luz Ballesteros-Rueda and Pilar Cea
Nanomaterials 2024, 14(18), 1489; https://doi.org/10.3390/nano14181489 - 13 Sep 2024
Cited by 1 | Viewed by 5859
Abstract
Cell membranes are crucial elements in living organisms, serving as protective barriers and providing structural support for cells. They regulate numerous exchange and communication processes between cells and their environment, including interactions with other cells, tissues, ions, xenobiotics, and drugs. However, the complexity [...] Read more.
Cell membranes are crucial elements in living organisms, serving as protective barriers and providing structural support for cells. They regulate numerous exchange and communication processes between cells and their environment, including interactions with other cells, tissues, ions, xenobiotics, and drugs. However, the complexity and heterogeneity of cell membranes—comprising two asymmetric layers with varying compositions across different cell types and states (e.g., healthy vs. diseased)—along with the challenges of manipulating real cell membranes represent significant obstacles for in vivo studies. To address these challenges, researchers have developed various methodologies to create model cell membranes or membrane fragments, including mono- or bilayers organized in planar systems. These models facilitate fundamental studies on membrane component interactions as well as the interactions of membrane components with external agents, such as drugs, nanoparticles (NPs), or biomarkers. The applications of model cell membranes have extended beyond basic research, encompassing areas such as biosensing and nanoparticle camouflage to evade immune detection. In this review, we highlight advancements in the engineering of planar model cell membranes, focusing on the nanoarchitectonic tools used for their fabrication. We also discuss approaches for incorporating challenging materials, such as proteins and enzymes, into these models. Finally, we present our view on future perspectives in the field of planar model cell membranes. Full article
(This article belongs to the Section Physical Chemistry at Nanoscale)
Show Figures

Figure 1

20 pages, 7546 KB  
Article
Using Mesoporous Silica-Based Dual Biomimetic Nano-Erythrocytes for an Improved Antitumor Effect
by Ziyue Xi, Yingying Jiang, Zitong Ma, Qun Li, Xinran Xi, Chuanyong Fan, Shuang Zhu, Junjie Zhang and Lu Xu
Pharmaceutics 2023, 15(12), 2785; https://doi.org/10.3390/pharmaceutics15122785 - 15 Dec 2023
Cited by 4 | Viewed by 1929
Abstract
The nano-delivery system with a dual biomimetic effect can penetrate deeper in tumor microenvironments (TMEs) and release sufficient antitumor drugs, which has attracted much attention. In this study, we synthesized erythrocyte-like mesoporous silica nanoparticles (EMSNs) as the core loaded with doxorubicin (DOX) and [...] Read more.
The nano-delivery system with a dual biomimetic effect can penetrate deeper in tumor microenvironments (TMEs) and release sufficient antitumor drugs, which has attracted much attention. In this study, we synthesized erythrocyte-like mesoporous silica nanoparticles (EMSNs) as the core loaded with doxorubicin (DOX) and coated them with calcium phosphate (CaP) and erythrocyte membrane (EM) to obtain DOX/EsPMs. The transmission electron microscopy (TEM), fluorescent co-localization and protein bands of SDS-PAGE were used to confirm the complete fabrication of EsPMs. The EsPMs with erythrocyte-like shape exhibited superior penetration ability in in vitro diffusion and tumor-sphere penetration experiments. Intracellular Ca2+ and ROS detection experiments showed that the CaP membranes of EsPMs with pH-sensitivity could provide Ca2+ continuously to induce reactive oxide species’ (ROS) generation in the TME. The EM as a perfect “camouflaged clothing” which could confuse macrophagocytes into prolonging blood circulation. Hemolysis and non-specific protein adsorption tests proved the desirable biocompatibility of EsPMs. An in vivo pharmacodynamics evaluation showed that the DOX/EsPMs group had a satisfactory tumor-inhibition effect. These advantages of the nano-erythrocytes suggest that by modifying the existing materials to construct a nano-delivery system, nanoparticles will achieve a biomimetic effect from both their structure and function with a facilitated and sufficient drug release profile, which is of great significance for antitumor therapy. Full article
(This article belongs to the Special Issue Mesoporous Silica for Sustained Drug Release)
Show Figures

Figure 1

29 pages, 4508 KB  
Review
Recent Advances in Biomimetic Nanocarrier-Based Photothermal Therapy for Cancer Treatment
by Juan Gallo and Aranzazu Villasante
Int. J. Mol. Sci. 2023, 24(20), 15484; https://doi.org/10.3390/ijms242015484 - 23 Oct 2023
Cited by 18 | Viewed by 5292
Abstract
Nanomedicine presents innovative solutions for cancer treatment, including photothermal therapy (PTT). PTT centers on the design of photoactivatable nanoparticles capable of absorbing non-toxic near-infrared light, generating heat within target cells to induce cell death. The successful transition from benchside to bedside application of [...] Read more.
Nanomedicine presents innovative solutions for cancer treatment, including photothermal therapy (PTT). PTT centers on the design of photoactivatable nanoparticles capable of absorbing non-toxic near-infrared light, generating heat within target cells to induce cell death. The successful transition from benchside to bedside application of PTT critically depends on the core properties of nanoparticles responsible for converting light into heat and the surface properties for precise cell-specific targeting. Precisely targeting the intended cells remains a primary challenge in PTT. In recent years, a groundbreaking approach has emerged to address this challenge by functionalizing nanocarriers and enhancing cell targeting. This strategy involves the creation of biomimetic nanoparticles that combine desired biocompatibility properties with the immune evasion mechanisms of natural materials. This review comprehensively outlines various strategies for designing biomimetic photoactivatable nanocarriers for PTT, with a primary focus on its application in cancer therapy. Additionally, we shed light on the hurdles involved in translating PTT from research to clinical practice, along with an overview of current clinical applications. Full article
(This article belongs to the Collection Feature Papers in Molecular Nanoscience)
Show Figures

Figure 1

15 pages, 4670 KB  
Article
Synergistic Effect of Zinc-Chitosan Nanoparticles and Hydroxychloroquine to Inhibit Buffalo Coronavirus
by Anju Manuja, Balvinder Kumar, Dharvi Chhabra, Basanti Brar, Riyesh Thachamvally, Yash Pal and Minakshi Prasad
Polymers 2023, 15(13), 2949; https://doi.org/10.3390/polym15132949 - 5 Jul 2023
Cited by 10 | Viewed by 2711
Abstract
Zinc ions can hinder the synthesis of proteins required for accomplishing several stages of the viral life cycle. The intracellular zinc concentration can be increased by using zinc ionophores which transport zinc ions into the cells and hinder viral replication. (Hydroxy)chloroquine is an [...] Read more.
Zinc ions can hinder the synthesis of proteins required for accomplishing several stages of the viral life cycle. The intracellular zinc concentration can be increased by using zinc ionophores which transport zinc ions into the cells and hinder viral replication. (Hydroxy)chloroquine is an example of a zinc ionophore, but both zinc and (hydroxy)chloroquine can be toxic to the host organism. The nanocarriers may serve as camouflage to evade the adverse effects of drugs, chemicals, and nanoparticles on the host. We formulated ZnO nanoparticles with flower-like morphology (ZnONFs). It was further decorated with chitosan along with hydroxychloroquine (as a zinc ionophore) (CHCZnO NPs). We have chosen the cationic polymer chitosan since it is biocompatible, biodegradable and binds easily with the cells, and enhances the transport of drugs across cell membranes. The formulation was investigated for size, shape, surface charge, and interaction of chemicals used. We evaluated the formulations for cytotoxicity, and biocompatibility in embryonated chicks and their efficacy against bovine coronavirus (BCoV) isolated from a buffalo calf, and pneumo-enteric coronaviruses isolated from a buffalo calf with promising results in comparison to ZnONFs/hydroxychloroquine alone. Furthermore, we elucidate the mechanism underlying the lysosomotropic effect of various formulations on Vero cells infected with the buffalo coronavirus. Full article
Show Figures

Figure 1

19 pages, 3483 KB  
Article
Immunogenic Cell Death Photothermally Mediated by Erythrocyte Membrane-Coated Magnetofluorescent Nanocarriers Improves Survival in Sarcoma Model
by Ailton Antonio Sousa-Junior, Francyelli Mello-Andrade, João Victor Ribeiro Rocha, Tácio Gonçalves Hayasaki, Juliana Santana de Curcio, Lívia do Carmo Silva, Ricardo Costa de Santana, Eliana Martins Lima, Cléver Gomes Cardoso, Elisângela de Paula Silveira-Lacerda, Sebastião Antonio Mendanha and Andris Figueiroa Bakuzis
Pharmaceutics 2023, 15(3), 943; https://doi.org/10.3390/pharmaceutics15030943 - 14 Mar 2023
Cited by 20 | Viewed by 3167
Abstract
Inducing immunogenic cell death (ICD) during cancer therapy is a major challenge that might significantly improve patient survival. The purpose of this study was to develop a theranostic nanocarrier, capable both of conveying a cytotoxic thermal dose when mediating photothermal therapy (PTT) after [...] Read more.
Inducing immunogenic cell death (ICD) during cancer therapy is a major challenge that might significantly improve patient survival. The purpose of this study was to develop a theranostic nanocarrier, capable both of conveying a cytotoxic thermal dose when mediating photothermal therapy (PTT) after its intravenous delivery, and of consequently inducing ICD, improving survival. The nanocarrier consists of red blood cell membranes (RBCm) embedding the near-infrared dye IR-780 (IR) and camouflaging Mn-ferrite nanoparticles (RBCm-IR-Mn). The RBCm-IR-Mn nanocarriers were characterized by size, morphology, surface charge, magnetic, photophysical, and photothermal properties. Their photothermal conversion efficiency was found to be size- and concentration-dependent. Late apoptosis was observed as the cell death mechanism for PTT. Calreticulin and HMGB1 protein levels increased for in vitro PTT with temperature around 55 °C (ablative regime) but not for 44 °C (hyperthermia), suggesting ICD elicitation under ablation. RBCm-IR-Mn were then intravenously administered in sarcoma S180-bearing Swiss mice, and in vivo ablative PTT was performed five days later. Tumor volumes were monitored for the subsequent 120 days. RBCm-IR-Mn-mediated PTT promoted tumor regression in 11/12 animals, with an overall survival rate of 85% (11/13). Our results demonstrate that the RBCm-IR-Mn nanocarriers are great candidates for PTT-induced cancer immunotherapy. Full article
(This article belongs to the Special Issue Nanocarriers for Cancer Therapy and Diagnosis, 2nd Edition)
Show Figures

Graphical abstract

17 pages, 3492 KB  
Article
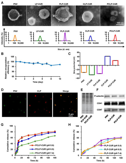
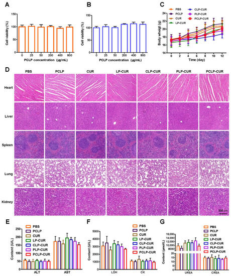
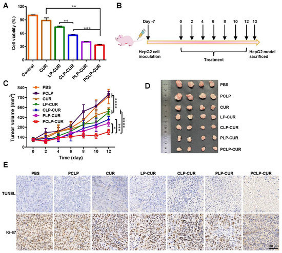
Curcumin-Loaded Platelet Membrane Bioinspired Chitosan-Modified Liposome for Effective Cancer Therapy
by Shengli Wan, Qingze Fan, Yuesong Wu, Jingqing Zhang, Gan Qiao, Nan Jiang, Jie Yang, Yuanzhi Liu, Jingyan Li, Sawitree Chiampanichayakul, Singkome Tima, Fei Tong, Songyot Anuchapreeda and Jianming Wu
Pharmaceutics 2023, 15(2), 631; https://doi.org/10.3390/pharmaceutics15020631 - 13 Feb 2023
Cited by 31 | Viewed by 3441
Abstract
Cancer is a serious threat to human health, and chemotherapy for cancer is limited by severe side effects. Curcumin (CUR) is a commonly used natural product for antitumor treatment without safety concerns. However, low bioavailability and poor tumor accumulation are great obstacles for [...] Read more.
Cancer is a serious threat to human health, and chemotherapy for cancer is limited by severe side effects. Curcumin (CUR) is a commonly used natural product for antitumor treatment without safety concerns. However, low bioavailability and poor tumor accumulation are great obstacles for its clinical application. Our previous research has demonstrated that platelet membrane-camouflaged nanoparticles can efficiently ameliorate the in vivo kinetic characteristics and enhance the tumor affinity of payloads. Nevertheless, the antitumor efficiency of this formulation still needs to be thoroughly investigated, and its drug release behavior is limited. Herein, CUR-loaded platelet membrane bioinspired chitosan-modified liposome (PCLP-CUR) was constructed to improve CUR release. PCLP-CUR was shown to have long retention time, improved bioavailability, strong tumor targeting capacity and effective cellular uptake. The incorporation of chitosan enabled PCLP-CUR to release cargoes quickly under mild acidic tumor conditions, leading to more complete drug release and favoring subsequent treatment. Both in vitro and in vivo investigations showed that PCLP-CUR could significantly enhance the anticancer efficacy of CUR with minimal side effects through biomimetic membrane and chitosan modification. In summary, this developed delivery system can provide a promising strategy for tumor-targeting therapy and phytochemical delivery. Full article
(This article belongs to the Section Nanomedicine and Nanotechnology)
Show Figures

Figure 1

11 pages, 2971 KB  
Article
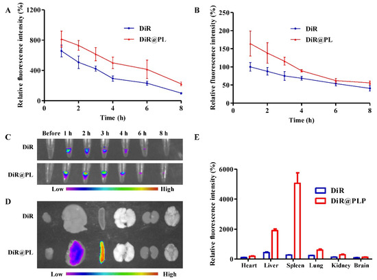
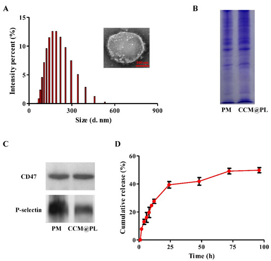
Bioinspired Platelet-like Nanovector for Enhancing Cancer Therapy via P-Selectin Targeting
by Shengli Wan, Yuesong Wu, Qingze Fan, Gang Yang, Haiyang Hu, Singkome Tima, Sawitree Chiampanichayakul, Songyot Anuchapreeda and Jianming Wu
Pharmaceutics 2022, 14(12), 2614; https://doi.org/10.3390/pharmaceutics14122614 - 26 Nov 2022
Cited by 8 | Viewed by 2528
Abstract
Cancer is a major threat to the health of humans. Recently, various natural products including curcumin (CCM) have attracted enormous interest for efficacious cancer therapy. However, natural therapeutic agents still encounter certain challenges such as rapid clearance, low bioavailability, and poor tumor targeting. [...] Read more.
Cancer is a major threat to the health of humans. Recently, various natural products including curcumin (CCM) have attracted enormous interest for efficacious cancer therapy. However, natural therapeutic agents still encounter certain challenges such as rapid clearance, low bioavailability, and poor tumor targeting. Recently, the platelet membrane (PM) camouflaged nanoparticle has provided a promising solution for cancer targeting therapy. Nevertheless, only limited efforts have been dedicated to systematically explore the mechanism of affinity between PM bioinspired nanoparticles and various tumor cells. Herein, a CCM-encapsulated platelet membrane biomimetic lipid vesicle (CCM@PL) with a size of 163.2 nm, zeta potential of −31.8 mV and encapsulation efficiency of 93.62% was developed. The values of the area under the concentration-time curve and mean residence time for CCM@PL were 3.08 times and 3.04 times those of CCM, respectively. Furthermore, this PM biomimetic carrier showed an excellent affinity against Huh-7, SK-OV-3 and MDA-MB-231 cell lines due to the biomolecular interaction between P-selectin on the PM and tumoral CD44 receptors. In addition, CCM@PL displayed enhanced cytotoxicity compared with free CCM and the synthetic formulation. Overall, our results suggest that this developed PM biomimetic lipid nanovector has great potential for targeted cancer treatment and natural components delivery. Full article
(This article belongs to the Section Biologics and Biosimilars)
Show Figures

Figure 1

15 pages, 3525 KB  
Article
A Macrophage Membrane–Polymer Hybrid Biomimetic Nanoplatform for Therapeutic Delivery of Somatostatin Peptide to Chronic Pancreatitis
by Fang Wang, Yu Deng, Luying Yu, Ao Zhou, Jieting Wang, Jingyan Jia, Ning Li, Fadian Ding, Wei Lian, Qicai Liu, Yu Yang and Xinhua Lin
Pharmaceutics 2022, 14(11), 2341; https://doi.org/10.3390/pharmaceutics14112341 - 30 Oct 2022
Cited by 11 | Viewed by 3245
Abstract
The clinical translation of therapeutic peptides is generally challenged by multiple issues involving absorption, distribution, metabolism and excretion. In this study, a macrophage membrane-coated poly(lactic-co-glycolic acid) (PLGA) nanodelivery system was developed to enhance the bioavailability of the somatostatin (SST) peptide, which faces the [...] Read more.
The clinical translation of therapeutic peptides is generally challenged by multiple issues involving absorption, distribution, metabolism and excretion. In this study, a macrophage membrane-coated poly(lactic-co-glycolic acid) (PLGA) nanodelivery system was developed to enhance the bioavailability of the somatostatin (SST) peptide, which faces the hurdles of short half-life and potential side effects in the treatment of chronic pancreatitis. Using a facile nanoprecipitation strategy, SST was loaded in the nanoparticles with an encapsulation efficiency (EE) and a loading efficiency (LE) of 73.68 ± 3.56% and 1.47 ± 0.07%, respectively. The final formulation of SST-loaded nanoparticles with the camouflage of macrophage membrane (MP-SST) showed a mean diameter of 151 ± 4 nm and an average zeta potential of −29.6 ± 0.3 mV, which were stable long term during storage. With an above 90% cell viability, a hemolysis level of about 2% (<5%) and a preference for being ingested by activated endothelial cells compared to macrophages, the membrane–polymer hybrid nanoparticle showed biocompatibility and targeting capability in vitro. After being intravenously administered to mice with chronic pancreatitis, the MP-SST increased the content of SST in the serum (123.6 ± 13.6 pg/mL) and pancreas (1144.9 ± 206.2 pg/g) compared to the treatment of (Dulbecco’s phosphate-buffered saline) DPBS (61.7 ± 6.0 pg/mL in serum and 740.2 ± 172.4 pg/g in the pancreas). The recovery of SST by MP-SST downregulated the expressions of chronic pancreatitis-related factors and alleviated the histologic severity of the pancreas to the greatest extent compared to other treatment groups. This augmentation of SST therapeutic effects demonstrated the superiority of integrating the synthetic polymer with biological membranes in the design of nanoplatforms for advanced and smart peptide delivery. Other peptides like SST can also be delivered via the membrane–polymer hybrid nanosystem for the treatment of diseases, broadening and promoting the potential clinical applications of peptides as therapeutics. Full article
(This article belongs to the Special Issue Advanced Nanomaterials for Drug Delivery)
Show Figures

Graphical abstract

15 pages, 3996 KB  
Article
Hybrid Membrane-Derived Nanoparticles for Isoliquiritin Enhanced Glioma Therapy
by Wenwan Shi, Xia Cao, Qi Liu, Qin Zhu, Kai Liu, Tianwen Deng, Qingtong Yu, Wenwen Deng, Jiangnan Yu, Qilong Wang and Ximing Xu
Pharmaceuticals 2022, 15(9), 1059; https://doi.org/10.3390/ph15091059 - 26 Aug 2022
Cited by 33 | Viewed by 3231
Abstract
Due to the obstruction and heterogeneity of the blood-brain barrier, the clinical treatment of glioma has been extremely difficult. Isoliquiritigenin (ISL) exhibits antitumor effects, but its low solubility and bioavailability limit its application potential. Herein, we established a nanoscale hybrid membrane-derived system composed [...] Read more.
Due to the obstruction and heterogeneity of the blood-brain barrier, the clinical treatment of glioma has been extremely difficult. Isoliquiritigenin (ISL) exhibits antitumor effects, but its low solubility and bioavailability limit its application potential. Herein, we established a nanoscale hybrid membrane-derived system composed of erythrocytes and tumor cells. By encapsulating ISL in hybrid membrane nanoparticles, ISL is expected to be enhanced for the targeting and long-circulation in gliomas therapy. We fused erythrocytes with human glioma cells U251 and extracted the fusion membrane via hypotension, termed as hybrid membrane (HM). HM-camouflaged ISL nanoparticles (ISL@HM NPs) were prepared and featured with FT-IR, SEM, TEM, and DLS particle analysis. As the results concluded, the ISL active pharmaceutical ingredients (APIs) were successfully encapsulated with HM membranes, and the NPs loading efficiency was 38.9 ± 2.99% under maximum entrapment efficiency. By comparing the IC50 of free ISL and NPs, we verified that the solubility and antitumor effect of NPs was markedly enhanced. We also investigated the mechanism of the antitumor effect of ISL@HM NPs, which revealed a marked inhibition of tumor cell proliferation and promotion of senescence and apoptosis of tumor cells of the formulation. In addition, the FSC and WB results examined the effects of different concentrations of ISL@HM NPs on tumor cell disruption and apoptotic protein expression. Finally, it can be concluded that hybridized membrane-derived nanoparticles could prominently increase the solubility of insoluble materials (as ISL), and also enhance its targeting and antitumor effect. Full article
(This article belongs to the Topic Advances in Anti-Cancer Drugs)
Show Figures

Figure 1

14 pages, 5968 KB  
Article
Breast Cancer Cell Membrane Camouflaged Lipid Nanoparticles for Tumor-Targeted NIR-II Phototheranostics
by Mengze Xu, Yu Yang and Zhen Yuan
Pharmaceutics 2022, 14(7), 1367; https://doi.org/10.3390/pharmaceutics14071367 - 28 Jun 2022
Cited by 16 | Viewed by 3790
Abstract
Photoacoustic imaging and photothermal therapy that employ organic dye in the second near-infrared window (NIR-II) became an attractive theranostical strategy for eliminating solid tumors, in which IR1048 was previously reported to be a good candidate. However, the further biomedical application of IR1048 was [...] Read more.
Photoacoustic imaging and photothermal therapy that employ organic dye in the second near-infrared window (NIR-II) became an attractive theranostical strategy for eliminating solid tumors, in which IR1048 was previously reported to be a good candidate. However, the further biomedical application of IR1048 was blocked by its poor water-solubility and lack of tumor-targeting. To solve this problem, liposome camouflaged with 4T1 cell membrane fragments was employed to encapsulate IR1048 (thereafter called MLI), and its application for photoacoustic and thermo-imaging and photothermal therapy were explored in vitro and in vivo. The results showed that MLI exhibited spherical morphology around 92.55 ± 5.41 nm coated by monolayer adventitial fragments, and uniformly dispersed in PBS with high loading efficiency and encapsulation efficiency to IR1048. In addition, both free IR1048 and MLI presented strong absorption in NIR-II, and upon 1064 nm laser irradiation the MLI showed awesome photothermal performance that could rapidly elevate the temperature to 50.9 °C in 6 min. Simultaneously, phantom assay proved that MLI could dramatically enhance the photoacoustic amplitudes by a linear concentration-dependent way. Moreover, either flow cytometry or confocal analysis evidenced that MLI was the most uptaked by 4T1 cells among other melanoma B16 cells and Hek293 cells and coexist of IR1048 and 1064 nm laser irradiation were indispensable for the photothermal cytotoxicity of MLI that specifically killed 96.16% of 4T1 cells far outweigh the B16 cells while hardly toxic to the Hek293 normal cells. Furthermore, PA imaging figured out that 4 h post tail-vein injection of MLI was the best time to give 1064 nm irradiation to conduct the photothermal therapy when the average tumor-accumulation of MLI achieved the highest. In the NIR-II photothermal therapy, MLI could significantly inhibit the tumor growth and almost ablated the tumors with slight body weight variation and the highest average life span over the therapy episode and caused no damage to the normal organs. Hence, MLI could pave the way for further biomedical applications of IR-1048 by homologous tumor-targeting and dual-modal imaging directed NIR-II accurate photothermal therapy with high efficacy and fine biosafety. Full article
(This article belongs to the Special Issue Polymer Nanoparticles for the Delivery of Anticancer Drugs)
Show Figures

Figure 1

15 pages, 3592 KB  
Article
CRPC Membrane-Camouflaged, Biomimetic Nanosystem for Overcoming Castration-Resistant Prostate Cancer by Cellular Vehicle-Aided Tumor Targeting
by Kai Lu, Zheng Li, Qiang Hu, Jianfei Sun and Ming Chen
Int. J. Mol. Sci. 2022, 23(7), 3623; https://doi.org/10.3390/ijms23073623 - 26 Mar 2022
Cited by 12 | Viewed by 3408
Abstract
Castration-resistant prostate cancer (CRPC) is the most common malignant tumor of the male urinary system. Nanodrug delivery systems (NDDS) have been widely applied in drug delivery for tumor therapy; however, nanotherapeutics encounter various biological barriers that prevent successful accumulation of drugs, specifically at [...] Read more.
Castration-resistant prostate cancer (CRPC) is the most common malignant tumor of the male urinary system. Nanodrug delivery systems (NDDS) have been widely applied in drug delivery for tumor therapy; however, nanotherapeutics encounter various biological barriers that prevent successful accumulation of drugs, specifically at diseased sites. Therefore, there is an urgent need to develop a CRPC-targeting nanocomposite with fine biocompatibility for penetrating various biological barriers, delivering sufficient drugs to the targeting site and improving therapeutic efficiency. In this work, CRPC cell membranes were firstly adapted as biomimetic vectors for the encapsulating PEG−PLGA polymer containing the chemotherapy drug docetaxel (DTX). The CRPC membrane-camouflaged nanoparticles can easily escape early recognition by the immune system, penetrate the extracellular barrier, and evade clearance by the circulatory system. In addition to the characteristics of traditional nanoparticles, the CRPC cell membrane contains an arsenal of highly specific homotypic moieties that can be used to recognize the same cancer cell types and increase the targeted drug delivery of DTX. In vivo fluorescence and radionuclide dual-model imaging were fulfilled by decorating the biomimetic nanosystem with near-infrared dye and isotope, which validated the homotypic targeting property offered by the CRPC cell membrane coating. Importantly, remarkably improved therapeutic efficacy was achieved in a mice model bearing CRPC tumors. This homologous cell membrane enabled an efficient drug delivery strategy and enlightened a new pathway for the clinical application of tumor chemotherapy drugs in the future. Full article
(This article belongs to the Special Issue Nano-Materials and Methods 3.0)
Show Figures

Figure 1

15 pages, 3701 KB  
Article
Homotypic Cancer Cell Membranes Camouflaged Nanoparticles for Targeting Drug Delivery and Enhanced Chemo-Photothermal Therapy of Glioma
by Yajing Ren, Chenlin Miao, Liang Tang, Yuxiang Liu, Pinyue Ni, Yan Gong, Hui Li, Fuxue Chen and Shini Feng
Pharmaceuticals 2022, 15(2), 157; https://doi.org/10.3390/ph15020157 - 27 Jan 2022
Cited by 29 | Viewed by 4820
Abstract
Glioma is among the deadliest types of brain cancer, for which there currently is no effective treatment. Chemotherapy is mainstay in the treatment of glioma. However, drug tolerance, non-targeting, and poor blood–brain barrier penetrance severely inhibits the efficacy of chemotherapeutics. An improved treatment [...] Read more.
Glioma is among the deadliest types of brain cancer, for which there currently is no effective treatment. Chemotherapy is mainstay in the treatment of glioma. However, drug tolerance, non-targeting, and poor blood–brain barrier penetrance severely inhibits the efficacy of chemotherapeutics. An improved treatment method is thus urgently needed. Herein, a multifunctional biomimetic nanoplatform was developed by encapsulating graphene quantum dots (GQDs) and doxorubicin (DOX) inside a homotypic cancer cell membrane (CCM) for targeted chemo-photothermal therapy of glioma. The GQDs with stable fluorescence and a superior light-to-heat conversion property were synthesized as photothermal therapeutic agents and co-encapsulated with DOX in CCM. The as-prepared nanoplatform exhibited a high DOX loading efficiency. The cell membrane coating protected drugs from leakage. Upon an external laser stimuli, the membrane could be destroyed, resulting in rapid DOX release. By taking advantage of the homologous targeting of the cancer cell membrane, the GQDs/DOX@CCM were found to actively target tumor cells, resulting in significantly enhanced cellular uptake. Moreover, a superior suppression efficiency of GQDs/DOX@CCM to cancer cells through chemo-photothermal treatment was also observed. The results suggest that this biomimetic nanoplatform holds potential for efficient targeting of drug delivery and synergistic chemo-photothermal therapy of glioma. Full article
Show Figures

Figure 1

27 pages, 2500 KB  
Review
Biomimetic Nanoparticles Coated with Bacterial Outer Membrane Vesicles as a New-Generation Platform for Biomedical Applications
by Atanu Naskar, Hyejin Cho, Sohee Lee and Kwang-sun Kim
Pharmaceutics 2021, 13(11), 1887; https://doi.org/10.3390/pharmaceutics13111887 - 7 Nov 2021
Cited by 58 | Viewed by 6343
Abstract
The biomedical field is currently reaping the benefits of research on biomimetic nanoparticles (NPs), which are synthetic nanoparticles fabricated with natural cellular materials for nature-inspired biomedical applications. These camouflage NPs are capable of retaining not only the physiochemical properties of synthetic nanoparticles but [...] Read more.
The biomedical field is currently reaping the benefits of research on biomimetic nanoparticles (NPs), which are synthetic nanoparticles fabricated with natural cellular materials for nature-inspired biomedical applications. These camouflage NPs are capable of retaining not only the physiochemical properties of synthetic nanoparticles but also the original biological functions of the cellular materials. Accordingly, NPs coated with cell-derived membrane components have achieved remarkable growth as prospective biomedical materials. Particularly, bacterial outer membrane vesicle (OMV), which is a cell membrane coating material for NPs, is regarded as an important molecule that can be employed in several biomedical applications, including immune response activation, cancer therapeutics, and treatment for bacterial infections with photothermal activity. The currently available cell membrane-coated NPs are summarized in this review. Furthermore, the general features of bacterial OMVs and several multifunctional NPs that could serve as inner core materials in the coating strategy are presented, and several methods that can be used to prepare OMV-coated NPs (OMV-NPs) and their characterization are highlighted. Finally, some perspectives of OMV-NPs in various biomedical applications for future potential breakthrough are discussed. This in-depth review, which includes potential challenges, will encourage researchers to fabricate innovative and improvised, new-generation biomimetic materials through future biomedical applications. Full article
(This article belongs to the Special Issue Advanced Nanoscience of Biomaterials for Biomedical Applications)
Show Figures

Figure 1

Back to TopTop