Sign in to use this feature.

Years

Between: -

Subjects

remove_circle_outline
remove_circle_outline
remove_circle_outline
remove_circle_outline
remove_circle_outline
remove_circle_outline
remove_circle_outline

Journals

Article Types

Countries / Regions

Search Results (147)

Search Parameters:
Keywords = light-sheet microscopy

Order results
Result details
Results per page
Select all
Export citation of selected articles as:
21 pages, 7902 KB  
Article
Innovative In Vivo Imaging and Single Cell Expression from Tumor Bulk and Corpus Callosum Reveal Glioma Stem Cells with Unique Regulatory Programs
by Natalia dos Santos, Aline Aquino, Friedrich Preußer, Fabio Rojas Rusak, Elisa Helena Farias Jandrey, Miyuki Uno, Tatiane Katsue Furuya, Carmen Lucia Penteado Lancellotti, Marcos Vinicius Calfat Maldaun, Roger Chammas, Stephan Preibisch, Anamaria Aranha Camargo, Cibele Masotti and Erico Tosoni Costa
Cancers 2025, 17(23), 3851; https://doi.org/10.3390/cancers17233851 - 30 Nov 2025
Viewed by 190
Abstract
Background/Objectives: High-grade gliomas (HGGs), including glioblastomas, are among the most aggressive brain tumors due to their high intratumoral heterogeneity and extensive infiltration. Glioma stem-like cells (GSCs) frequently invade along white matter tracts such as the corpus callosum, but the molecular programs driving [...] Read more.
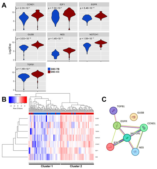
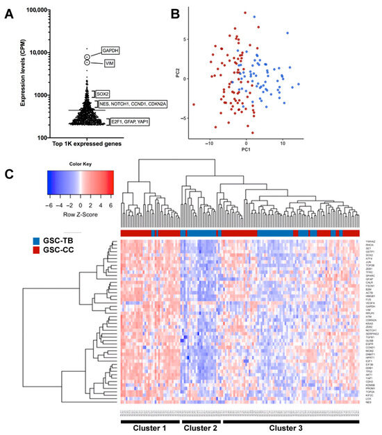
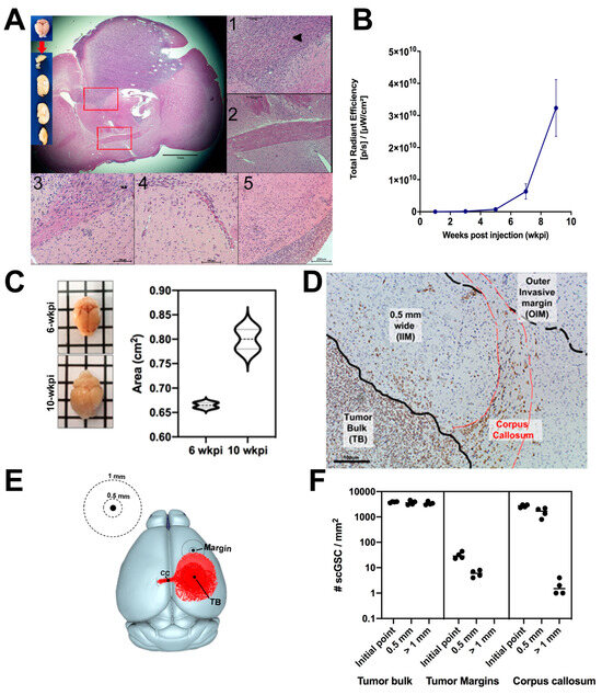
Background/Objectives: High-grade gliomas (HGGs), including glioblastomas, are among the most aggressive brain tumors due to their high intratumoral heterogeneity and extensive infiltration. Glioma stem-like cells (GSCs) frequently invade along white matter tracts such as the corpus callosum, but the molecular programs driving this region-specific invasion remain poorly defined. The aim of this study was to identify transcriptional signatures associated with GSC infiltration into the corpus callosum. Methods: We established an orthotopic xenograft model by implanting fluorescently labeled human GSCs into nude mouse brains. Tumor growth and invasion patterns were assessed using tissue clearing, light-sheet fluorescence microscopy, and histological analyses. To characterize region-specific molecular profiles, we performed microfluidic-based single-cell RNA expression analysis of 48 invasion- and stemness-related genes in cells isolated from the tumor bulk (TB) and corpus callosum (CC). Results: By six weeks post-implantation, GSCs displayed marked tropism for the corpus callosum, with distinct infiltration patterns captured by three-dimensional imaging. Single-cell gene expression profiling revealed significant differences in 7 of the 48 genes (14.6%) between TB- and CC-derived GSCs. These genes—NES, CCND1, GUSB, NOTCH1, E2F1, EGFR, and TGFB1—collectively defined a “corpus callosum invasion signature” (CC-Iv). CC-derived cells showed a unimodal, high-expression profile of CC-Iv genes, whereas TB cells exhibited bimodal distributions, suggesting heterogeneous transcriptional states. Importantly, higher CC-Iv expression correlated with worse survival in patients with low-grade gliomas. Conclusions: This multimodal approach identified a corpus callosum-specific invasion signature in glioma stem-like cells, revealing how local microenvironmental cues shape transcriptional reprogramming during infiltration. These findings provide new insights into the spatial heterogeneity of gliomas and highlight potential molecular targets for therapies designed to limit tumor spread through white matter tracts. Full article
(This article belongs to the Section Molecular Cancer Biology)
Show Figures

Figure 1

29 pages, 6226 KB  
Article
IL-15 Complexes Combined with PD-1 Blockade Affect Immune Cell Distribution, Localization, and Immune Signatures in Regressing Versus Non-Regressing Metastatic Breast Tumors
by Josef W. Goldufsky, Anjelica F. Reyes, Allie A. Heller, Malia E. Leifheit, Maram N. Albalawi, Noah T. King, Timothy M. Kuzel, Jeffrey R. Schneider and Amanda L. Marzo
Int. J. Mol. Sci. 2025, 26(23), 11490; https://doi.org/10.3390/ijms262311490 - 27 Nov 2025
Viewed by 204
Abstract
Rapid advancements in understanding how the immune system can eliminate tumors have quickly translated into breakthroughs in developing cancer therapeutics. Immune checkpoint inhibitors (ICIs) have shown great promise in several cancers; however, resistance can affect up to two-thirds of patients receiving ICIs. A [...] Read more.
Rapid advancements in understanding how the immune system can eliminate tumors have quickly translated into breakthroughs in developing cancer therapeutics. Immune checkpoint inhibitors (ICIs) have shown great promise in several cancers; however, resistance can affect up to two-thirds of patients receiving ICIs. A significant limitation of the effectiveness of anti-PD-1 therapy centers around the insufficient levels of immune cells needed to recognize and kill cancer cells compared to the number of suppressive immune cells within the tumor microenvironment. Determining what is required to overcome the resistance to anti-PD-1 therapy in breast cancer remains a critical need. Our data demonstrate that IL-15 complexes injected intratumorally in combination with PD-1 blockade therapy induce regression of established luminal B mammary breast tumors. We show that IL-15 alone or in combination with anti-PD-1 drives changes in gene expression of pathways associated with TCR and co-stimulatory signaling, immune cell adhesion, and migration. Furthermore, we show that intratumoral injection of IL-15 complexes traffics to the tumor-draining lymph node, as evidenced by Light sheet microscopy, and colocalizes with the anti-PD-1 monoclonal antibody. We also identify the immune signatures, localization, and distribution of immune cells in regressing and non-regressing breast tumors. Full article
(This article belongs to the Section Molecular Immunology)
Show Figures

Figure 1

15 pages, 3886 KB  
Article
Investigation of Laser Macro- and Micro-Polishing on Fine-Grained Niobium Material for Superconducting Radio Frequency Cavities
by Florian Brockner, Laura Kreinest, Edgar Willenborg and Dirk Lützenkirchen-Hecht
Materials 2025, 18(21), 5034; https://doi.org/10.3390/ma18215034 - 5 Nov 2025
Viewed by 321
Abstract
Fine-grained Nb metal sheets were successively laser macro- and micro-polished for a potential use of the so-prepared materials in superconducting radiofrequency cavities in particle accelerators. The laser-treated Nb surfaces were investigated by a combination of white light interferometry, optical profilometry, electron microscopy with [...] Read more.
Fine-grained Nb metal sheets were successively laser macro- and micro-polished for a potential use of the so-prepared materials in superconducting radiofrequency cavities in particle accelerators. The laser-treated Nb surfaces were investigated by a combination of white light interferometry, optical profilometry, electron microscopy with X-ray spectroscopy, and X-ray diffraction to study the influence of the conditions during the laser treatments on the resulting surface topography, the crystallographic structure, and the chemical composition of the material samples. For optimum polishing conditions, smooth, wavy surfaces with a minimum surface roughness could be achieved. However, local defects such as carbon contamination, as well as holes and cracks in the surface, were found. For the different prepared surfaces, the maximum acceleration field gradients, i.e., the onset fields for field emission (EOn), were determined, indicating that for smooth surface regions without defects, EOn may reach values of up to almost 1 GV/m, while for the pristine, rough surface and local defects such as particles and cracks, EOn is limited to values around 100 MV/m or less. The present study suggests that laser polishing should be considered as an alternative to conventional polishing strategies of niobium accelerator cavities. Full article
(This article belongs to the Special Issue Laser Technology for Materials Processing)
Show Figures

Graphical abstract

16 pages, 16673 KB  
Article
Three-Dimensional Analysis of the Effect of Osteosarcoma on Sensory Nerves Innervating the Femur in a Murine Model of Osteosarcoma-Induced Bone Pain
by John-Paul Fuller-Jackson, Chelsea Hopkins, Jenny Thai, Mie Brandt Lassen, Anne-Marie Heegaard and Jason Ivanusic
Cancers 2025, 17(21), 3533; https://doi.org/10.3390/cancers17213533 - 31 Oct 2025
Viewed by 395
Abstract
Background: The ways in which peripheral sensory nerves interact with osteosarcomas are important to understand because it could lead to development of new approaches to treat bone cancer pain. This study aimed to determine how cancer affects sensory nerve density and distribution in [...] Read more.
Background: The ways in which peripheral sensory nerves interact with osteosarcomas are important to understand because it could lead to development of new approaches to treat bone cancer pain. This study aimed to determine how cancer affects sensory nerve density and distribution in a murine model of osteosarcoma-induced bone pain. Methods: The femoral marrow cavities of male C3H/HeNHsd mice were injected with either NCTC 2472 primary osteosarcoma (cancer) cells or phosphate buffered saline (control). Pain behavior was assessed using limb use score and static weight bearing assays. At the experimental endpoint, femurs were collected, decalcified, immunolabeled, cleared and imaged using light sheet microscopy (Ultramicroscope Blaze, Miltenyi Biotec). The distribution of sensory nerves was traced through the marrow cavity of the proximal femur and the periosteum overlying the third trochanter (Imaris, Bitplane). Results: Weight bearing on the injected limb was decreased in osteosarcoma-injected but not saline-injected mice. Filament tracing revealed a reduced density of neurofilament 200 kDa-positive (NF200+; myelinated nerve marker) but not calcitonin gene-related peptide-positive (CGRP+; peptidergic nerve marker) sensory nerves in the marrow cavity of osteosarcoma-injected relative to saline-injected mice. There was increased density of CGRP+ but not NF200+ nerves in the periosteum of osteosarcoma-injected relative to saline-injected mice. Conclusions: Osteosarcoma differentially affects the density and distribution of different subtypes of peripheral sensory nerves in bone. Understanding how osteosarcomas affect different populations of sensory nerves could lead to more targeted mechanism-based treatments for bone cancer-induced pain. Full article
Show Figures

Figure 1

33 pages, 5484 KB  
Article
Comparative Study of Graphite Exfoliation Techniques Using Nafion as a Surfactant
by Anna O. Krasnova, Nadezhda V. Glebova, Andrey A. Nechitailov, Angelina G. Kastsova, Anna O. Pelageikina, Demid A. Kirilenko, Alexander V. Shvidchenko, Mikhail S. Shestakov, Aleksandra V. Koroleva and Ekaterina K. Khrapova
C 2025, 11(4), 76; https://doi.org/10.3390/c11040076 - 9 Oct 2025
Viewed by 939
Abstract
This work presents a comparative study of graphene exfoliation technologies from various graphite precursors—spectral graphite and thermally expanded graphite (Graflex)—using ultrasonic treatment and electrochemical methods in the presence of the ionic surfactant Nafion. The influence of exfoliation parameters, the nature of the starting [...] Read more.
This work presents a comparative study of graphene exfoliation technologies from various graphite precursors—spectral graphite and thermally expanded graphite (Graflex)—using ultrasonic treatment and electrochemical methods in the presence of the ionic surfactant Nafion. The influence of exfoliation parameters, the nature of the starting material, and the presence of surfactant additives on the morphology, dispersibility, stability, and structural characteristics of the resulting graphene-containing dispersions was investigated. Particular attention is paid to a two-step technology combining pulsed electrochemical exfoliation with subsequent mild ultrasonic treatment. Comprehensive characterization of the samples was carried out using UV–Vis spectroscopy, X-ray diffraction (XRD), thermogravimetric analysis (TGA), electron microscopy, electron diffraction (ED), dynamic light scattering (DLS), and X-ray photoelectron spectroscopy (XPS). It was found that the use of Nafion significantly enhances exfoliation efficiency and contributes to the stabilization of the dispersions. Graphene sheets obtained from Graflex exhibit significantly larger lateral dimensions (up to 1 μm or more) compared to those exfoliated from spectral graphite (100–300 nm). The approach combining the use of Graflex and pulsed electrochemical exfoliation in the presence of Nafion with subsequent low-power ultrasonic treatment enables the production of few-layer graphene (1–3 layers) with high stability. Full article
(This article belongs to the Section Carbon Materials and Carbon Allotropes)
Show Figures

Figure 1

15 pages, 6815 KB  
Article
Structural Characterization, Cytotoxicity and Microbiological Activity of One-Step-Synthesized RGO/AuNPs Nanocomposites
by Boris Martinov, Dimitar Dimitrov, Tsvetelina Foteva, Aneliya Kostadinova and Anna Staneva
Materials 2025, 18(19), 4464; https://doi.org/10.3390/ma18194464 - 25 Sep 2025
Viewed by 484
Abstract
This study presents a green, single-step method for synthesizing nanocomposites based on reduced graphene oxide (RGO) and gold nanoparticles (AuNPs), using sodium citrate as a mild reducing and stabilizing agent. AuNPs were generated from chloroauric acid (HAuCl4) directly on the surface [...] Read more.
This study presents a green, single-step method for synthesizing nanocomposites based on reduced graphene oxide (RGO) and gold nanoparticles (AuNPs), using sodium citrate as a mild reducing and stabilizing agent. AuNPs were generated from chloroauric acid (HAuCl4) directly on the surface of graphene oxide (GO), which was simultaneously reduced to RGO. Structural characterization via Transmission Electron Microscopy (TEM), High Resolution TEM (HRTEM) and Selected Area Electron Diffraction (SAED) confirms spherical AuNPs (10–60 nm) distributed on RGO sheets, with indications of nanoparticle aggregation. Dynamic Light Scattering (DLS) and zeta potential analysis support these findings, suggesting colloidal instability with higher RGO content. Biological evaluation demonstrates dose-dependent cytotoxicity in HaCaT keratinocytes, with IC50 values (half maximal inhibitory concentration) decreasing as RGO content is increased. At moderate dilutions (1–25 µL/100 µL), the composites show acceptable cell viability (>70%). Antibacterial assays reveal strong synergistic effects against Escherichia coli, Staphylococcus aureus, and Bacillus subtilis, with sample RGO/Au 0.500/0.175 g/L showing complete E. coli inhibition at low Au content (0.175 g/L). The composite retained activity even in protein-rich media, suggesting potential for antimicrobial applications. These findings highlight the potential of RGO/AuNPs composites as multifunctional materials for biomedical uses, particularly in antimicrobial coatings and targeted therapeutic strategies. Full article
(This article belongs to the Section Electronic Materials)
Show Figures

Graphical abstract

16 pages, 4562 KB  
Article
Preparation and Properties of Flexible Multilayered Transparent Conductive Films on Substrate with High Surface Roughness
by Mengfan Li, Kai Tao, Jinghan Lu, Shenyue Xu, Yuanyuan Sun, Yaman Chen and Zhiyong Liu
Materials 2025, 18(14), 3389; https://doi.org/10.3390/ma18143389 - 19 Jul 2025
Viewed by 648
Abstract
The flexible transparent conductive films (TCFs) of a ZnS/Cu/Ag/TiO2 multilayered structure were deposited on a flexible PET substrate with high surface roughness using magnetic sputtering, and the effects of structural characteristics on the performance of the films were analyzed. The TCFs with [...] Read more.
The flexible transparent conductive films (TCFs) of a ZnS/Cu/Ag/TiO2 multilayered structure were deposited on a flexible PET substrate with high surface roughness using magnetic sputtering, and the effects of structural characteristics on the performance of the films were analyzed. The TCFs with TiO2/Cu/Ag/TiO2 and ZnS/Cu/Ag/ZnS symmetric structures were also prepared for comparison. The TCF samples were deposited using ZnS, TiO2, Cu and Ag targets, and they were analyzed using scanning electronic microscopy, atomic force microscopy, grazing incidence X-ray diffraction, spectrophotometry and a four-probe tester. The TCFs exhibit generally uniform surface morphology, excellent light transmittance and electrical conductivity with optimized structure. The optimal values are 84.40%, 5.52 Ω/sq and 33.19 × 10−3 Ω−1 for the transmittance, sheet resistance and figure of merit, respectively, in the visible spectrum. The satisfactory properties of the asymmetric multilayered TCF deposited on a rough-surface substrate should be mainly attributed to the optimized structure parameters and reasonable interfacial compatibilities. Full article
(This article belongs to the Section Thin Films and Interfaces)
Show Figures

Figure 1

28 pages, 15302 KB  
Article
Advanced Cut-Edge Characterization Methods for Improved Sheared-Edge Damage Evaluation in High-Strength Sheet Steels
by Patrick Larour, Olle Sandin and Daniel Casellas
Metals 2025, 15(6), 645; https://doi.org/10.3390/met15060645 - 9 Jun 2025
Viewed by 1899
Abstract
This study investigates shear cutting of high-strength steel sheets, a process known to negatively impact the forming and fatigue properties of the material. The localized deformation near the cut edges imposes sheared-edge damage, especially in advanced high-strength steels where severe shear deformation occurs [...] Read more.
This study investigates shear cutting of high-strength steel sheets, a process known to negatively impact the forming and fatigue properties of the material. The localized deformation near the cut edges imposes sheared-edge damage, especially in advanced high-strength steels where severe shear deformation occurs in the very vicinity of the cut edge. In this work, an extensive experimental investigation was carried out on punched holes of thin sheets, using light optical microscopy and metallographic techniques for sheared-edge damage assessment. These methods provided detailed insights into the sheared-edge damage and offer a thorough understanding of the deformation behavior in the shear-affected zone. Advanced engineering cut-edge investigation methods have been developed based on 2D and 3D stereo light microscopy for non-destructive panoramic cut-edge parameters and cut-edge profile determination along cut-hole circumference. Such methods provide an efficient evaluation instrument for challenging close-cut holes, with the possibility of industrial in-line monitoring and machine learning applications for Industry 4.0 implementation. Additionally, the study compares grain shear angle measurement and Vickers indentation for deformation assessment of the cut edge. It concludes that grain shear angle offers higher resolution. This parameter is therefore postulated as relevant for assessing the sheared-edge zone. The findings contribute to a deeper understanding of sheared-edge damage and improve evaluation methods, potentially enhancing the use of high-strength steels in automotive and safety-critical applications. Full article
(This article belongs to the Section Metal Casting, Forming and Heat Treatment)
Show Figures

Figure 1

13 pages, 4052 KB  
Article
Fabrication of Superhydrophobic Surfaces from Laser-Induced Graphene and Their Photothermally Driven Properties
by Yue Zhao, Yonghui Zhang, Yang Chen, Haodong Fu, Hao Liu, Jinlong Song and Xin Liu
Materials 2025, 18(8), 1880; https://doi.org/10.3390/ma18081880 - 21 Apr 2025
Viewed by 2863
Abstract
Conventional LIG preparation mostly relies on the ablation process of a CO2 laser on a polyimide (PI) substrate but is limited by the sensitivity of the laser parameters, which is prone to PI film deformation, non-uniformity of the process, or LIG surface [...] Read more.
Conventional LIG preparation mostly relies on the ablation process of a CO2 laser on a polyimide (PI) substrate but is limited by the sensitivity of the laser parameters, which is prone to PI film deformation, non-uniformity of the process, or LIG surface breakage problems. In this study, we present a new method to fabricate superhydrophobic laser-induced graphene (SH-LIG) surfaces by immobilizing the polyimide (PI) film on the copper sheet, which enables uniform laser processing (single pass laser etching) over a wider range of microsecond laser parameters (10.5–19.5 W). Subsequently, the SH-LIG was obtained by vacuum-assisted immersion in stearic acid, resulting in a water contact angle greater than 150°, roll angle stabilized at 6°, and hydrophobic stability at a high temperature of 90 °C. Analysis by Raman spectroscopy (Raman), X-ray photoelectron spectroscopy (XPS) and scanning electron microscopy (SEM) showed that the LIG fabricated at optimal power (19.5 W) had a more developed C sp2 network (I2D/IG ≈ 0.5) and pore structure, which significantly improved the photothermal conversion efficiency (up to 252 °C in air and 180 °C on water). On this basis, a simple micro-driver based on SH-LIG was designed. Experiments showed that the maximum velocity of the SH-LIG boat can reach an adjustable propulsion velocity of 45.6 mm/s (related to the laser processing power and the intensity of the driving light), which is 132% higher than that of the LIG boat. This work provides insights into the preparation of high-quality LIG and their application in photothermally driven micro actuators, highlighting the synergies between structural optimization, surface engineering, and photothermal performance. Full article
(This article belongs to the Special Issue Recent Advances in Advanced Laser Processing Technologies)
Show Figures

Graphical abstract

21 pages, 3436 KB  
Article
A Multi-Modal Light Sheet Microscope for High-Resolution 3D Tomographic Imaging with Enhanced Raman Scattering and Computational Denoising
by Pooja Kumari, Björn Van Marwick, Johann Kern and Matthias Rädle
Sensors 2025, 25(8), 2386; https://doi.org/10.3390/s25082386 - 9 Apr 2025
Cited by 1 | Viewed by 1347
Abstract
Three-dimensional (3D) cellular models, such as spheroids, serve as pivotal systems for understanding complex biological phenomena in histology, oncology, and tissue engineering. In response to the growing need for advanced imaging capabilities, we present a novel multi-modal Raman light sheet microscope designed to [...] Read more.
Three-dimensional (3D) cellular models, such as spheroids, serve as pivotal systems for understanding complex biological phenomena in histology, oncology, and tissue engineering. In response to the growing need for advanced imaging capabilities, we present a novel multi-modal Raman light sheet microscope designed to capture elastic (Rayleigh) and inelastic (Raman) scattering, along with fluorescence signals, in a single platform. By leveraging a shorter excitation wavelength (532 nm) to boost Raman scattering efficiency and incorporating robust fluorescence suppression, the system achieves label-free, high-resolution tomographic imaging without the drawbacks commonly associated with near-infrared modalities. An accompanying Deep Image Prior (DIP) seamlessly integrates with the microscope to provide unsupervised denoising and resolution enhancement, preserving critical molecular details and minimizing extraneous artifacts. Altogether, this synergy of optical and computational strategies underscores the potential for in-depth, 3D imaging of biomolecular and structural features in complex specimens and sets the stage for future advancements in biomedical research, diagnostics, and therapeutics. Full article
(This article belongs to the Special Issue AI-Based Computer Vision Sensors & Systems)
Show Figures

Figure 1

14 pages, 3693 KB  
Article
Light-Sheet Fluorescence Imaging Reveals Three-Dimensional Amyloid Burden Reduction Following Five Weeks of Swimming Exercise in Alzheimer’s Mouse
by Hye Joo Son and Suk Hyun Lee
Int. J. Mol. Sci. 2025, 26(3), 1249; https://doi.org/10.3390/ijms26031249 - 31 Jan 2025
Viewed by 1970
Abstract
Emerging evidence from observational studies suggests that lifestyle modifications, particularly moderate-intensity exercise, may confer neuroprotective benefits against dementia, potentially by enhancing brain resistance through clearance mechanisms. Using light-sheet fluorescence microscopy (LSFM) with tissue clearing, we investigated the role of voluntary swimming in ameliorating [...] Read more.
Emerging evidence from observational studies suggests that lifestyle modifications, particularly moderate-intensity exercise, may confer neuroprotective benefits against dementia, potentially by enhancing brain resistance through clearance mechanisms. Using light-sheet fluorescence microscopy (LSFM) with tissue clearing, we investigated the role of voluntary swimming in ameliorating β-amyloid pathology in a transgenic Alzheimer’s disease (AD) mouse model. Twenty 52-week-old hAPPsw mice were randomly divided into a 5-week voluntary swimming intervention group and a control group (each n = 10). Each session included a 10-min swim followed by a 10-min rest, escalating from one session per day in the first week to three sessions per day by the fifth week. The excised brains were prepared using tissue-clearing and volume immunostaining with thioflavin-S for β-amyloid. For LSFM imaging, the individual plaque area and volume, total plaque load, and morphological parameters were quantified via an Imaris-based three-dimensional (3D) volumetric surface model. Visual comparison revealed that the intervention group presented significantly lower β-amyloid accumulation. The total surface volume of β-amyloid accumulation in the intervention group was significantly lower than that of the control group (intervention, 122,180,948 μm3 [105,854,660–169,063,081]; control, 167,201,016 μm3 [139,367,765–193,535,450]; p = 0.043). There were no significant differences in the morphological parameters, such as ellipticity and sphericity. Our LSFM study demonstrated notable reductions in β-amyloid, as evidenced by a decrease in total surface volume, in 52-week-old transgenic mice after a 5-week structured swimming program, supporting the notion that even in advanced AD stages, leisure-time voluntary swimming serves as an efficacious intervention for augmenting resistance to pathology. Full article
(This article belongs to the Special Issue Unraveling the Molecular Mechanisms of Neurodegeneration)
Show Figures

Figure 1

17 pages, 5806 KB  
Article
Investigation of the Effect of the Shape of Cutting Knives Limiting Burr in High-Strength Multiphase Steel Sheets
by Sebastian Mróz, Andrzej Stefanik, Piotr Szota, Sabina Galusińska, Dariusz Zaława, Andrzej Adamiec and Natalia Zaława
Materials 2025, 18(2), 282; https://doi.org/10.3390/ma18020282 - 10 Jan 2025
Cited by 2 | Viewed by 1524
Abstract
In this study, numerical modeling and experimental tests of the sheet metal cutting process were carried out in order to determine the shape of the cutting knives for a roller shear, ensuring the minimization of burr on the cut edge. A rolling mill [...] Read more.
In this study, numerical modeling and experimental tests of the sheet metal cutting process were carried out in order to determine the shape of the cutting knives for a roller shear, ensuring the minimization of burr on the cut edge. A rolling mill was used for the tests, enabling the replication of the cutting process in a roller shear (demonstrating the possibility of using cutting rollers). The cutting edges of the sheets were examined using light microscopy and then compared with the results of numerical simulations to determine the cutting quality. The tests were performed for multiphase Complex Phase (CP) grade steel. The initial thicknesses of sheets were equal to 1 and 2 mm. Based on the results of theoretical research, four shapes of cutting rollers were designed, of which two shapes were selected for experimental tests. The analysis of the test results shows that the lowest burr values were obtained for straight and beveled rollers. Analyzing the size of burr obtained in experimental tests, it can be concluded that for each of the two variants of the roller shape, a reduction in burr was achieved. Greater reductions in burr were achieved for shaped (cut) rolls. Full article
Show Figures

Figure 1

16 pages, 1427 KB  
Review
Keeping Cells Alive in Microscopy
by Herbert Schneckenburger and Christoph Cremer
Biophysica 2025, 5(1), 1; https://doi.org/10.3390/biophysica5010001 - 6 Jan 2025
Cited by 3 | Viewed by 1996
Abstract
Light microscopy has emerged as one of the fundamental methods to analyze biological systems; novel techniques of 3D microscopy and super-resolution microscopy (SRM) with an optical resolution down to the sub-nanometer range have recently been realized. However, most of these achievements have been [...] Read more.
Light microscopy has emerged as one of the fundamental methods to analyze biological systems; novel techniques of 3D microscopy and super-resolution microscopy (SRM) with an optical resolution down to the sub-nanometer range have recently been realized. However, most of these achievements have been made with fixed specimens, i.e., direct information about the dynamics of the biosystem studied was not possible. This stimulated the development of live cell microscopy imaging approaches, including Low Illumination Fluorescence Microscopy, Light Sheet (Fluorescence) Microscopy (LSFM), or Structured Illumination Microscopy (SIM). Here, we discuss perspectives, methods, and relevant light doses of advanced fluorescence microscopy imaging to keep the cells alive at low levels of phototoxicity. Full article
(This article belongs to the Special Issue Live Cell Microscopy)
Show Figures

Figure 1

13 pages, 1675 KB  
Article
In Vivo Imaging of Cardiac Attachment of TcI and TcII Variants of Trypanosoma cruzi in a Zebrafish Model
by Victoria E. Rodriguez-Castellanos, Cristhian David Perdomo-Gómez, Juan Carlos Santos-Barbosa, Manu Forero-Shelton, Verónica Akle and John M. González
Pathogens 2025, 14(1), 25; https://doi.org/10.3390/pathogens14010025 - 1 Jan 2025
Viewed by 2012
Abstract
Trypanosoma cruzi, the etiological agent of Chagas disease, is a parasite known for its diverse genotypic variants, or Discrete Typing Units (DTUs), which have been associated with varying degrees of tissue involvement. However, aspects such as parasite attachment remain unclear. It has [...] Read more.
Trypanosoma cruzi, the etiological agent of Chagas disease, is a parasite known for its diverse genotypic variants, or Discrete Typing Units (DTUs), which have been associated with varying degrees of tissue involvement. However, aspects such as parasite attachment remain unclear. It has been suggested that the TcI genotype is associated with cardiac infection, the most common involved site in chronic human infection, while TcII is associated with digestive tract involvement. Traditional models for T. cruzi infection provide limited in vivo observation, making it challenging to observe the dynamics of parasite-host interactions. This study evaluates the cardiac attachment of trypomastigotes from TcI and TcII DTUs in zebrafish larvae. Labeled trypomastigotes were injected in the duct of Cuvier of zebrafish larvae and tracked by stereomicroscopy and light-sheet fluorescence microscopy (LSFM). Remarkably, it was possible to observe TcI parasites adhered to the atrium, atrioventricular valve, and circulatory system, while TcII trypomastigotes demonstrated adhesion to the atrium, atrioventricular valve, and yolk sac extension. When TcI and TcII were simultaneously injected, they both attached to the heart; however, more of the TcII trypomastigotes were observed attached to this organ. Although TcII DTU has previously been associated with digestive tissue infection, both parasite variants showed cardiac tissue attachment in this in vivo model. Full article
Show Figures

Graphical abstract

18 pages, 6182 KB  
Review
Advanced Imaging Techniques for Atherosclerosis and Cardiovascular Calcification in Animal Models
by Lifang Ye, Chih-Chiang Chang, Qian Li, Yin Tintut and Jeffrey J. Hsu
J. Cardiovasc. Dev. Dis. 2024, 11(12), 410; https://doi.org/10.3390/jcdd11120410 - 22 Dec 2024
Viewed by 2526
Abstract
The detection and assessment of atherosclerosis and cardiovascular calcification can inform risk stratification and therapies to reduce cardiovascular morbidity and mortality. In this review, we provide an overview of current and emerging imaging techniques for assessing atherosclerosis and cardiovascular calcification in animal models. [...] Read more.
The detection and assessment of atherosclerosis and cardiovascular calcification can inform risk stratification and therapies to reduce cardiovascular morbidity and mortality. In this review, we provide an overview of current and emerging imaging techniques for assessing atherosclerosis and cardiovascular calcification in animal models. Traditional imaging modalities, such as computed tomography (CT) and magnetic resonance imaging (MRI), offer non-invasive approaches of visualizing atherosclerotic calcification in vivo; integration of these techniques with positron emission tomography (PET) imaging adds molecular imaging capabilities, such as detection of metabolically active microcalcifications with 18F-sodium fluoride. Photoacoustic imaging provides high contrast that enables in vivo evaluation of plaque composition, yet this method is limited by optical penetration depth. Light-sheet fluorescence microscopy provides high-resolution, three-dimensional imaging of cardiovascular structures and has been used for ex vivo assessment of atherosclerotic calcification, but its limited tissue penetration and requisite complex sample preparation preclude its use in vivo to evaluate cardiac tissue. Overall, with these evolving imaging tools, our understanding of cardiovascular calcification development in animal models is improving, and the combination of traditional imaging techniques with emerging molecular imaging modalities will enhance our ability to investigate therapeutic strategies for atherosclerotic calcification. Full article
(This article belongs to the Special Issue Advances in the Diagnosis of Cardiovascular Diseases)
Show Figures

Graphical abstract

Back to TopTop