Sign in to use this feature.

Years

Between: -

Subjects

remove_circle_outline
remove_circle_outline
remove_circle_outline
remove_circle_outline
remove_circle_outline
remove_circle_outline
remove_circle_outline
remove_circle_outline

Journals

Article Types

Countries / Regions

Search Results (10)

Search Parameters:
Keywords = knot area ratio

Order results
Result details
Results per page
Select all
Export citation of selected articles as:
18 pages, 9721 KB  
Article
A Multi-Year Investigation of Thunderstorm Activity at Istanbul International Airport Using Atmospheric Stability Indices
by Oğuzhan Kolay, Bahtiyar Efe, Emrah Tuncay Özdemir and Zafer Aslan
Atmosphere 2025, 16(4), 470; https://doi.org/10.3390/atmos16040470 - 17 Apr 2025
Viewed by 2127
Abstract
Thunderstorms are weather phenomena that comprise thunder and lightning. They typically result in heavy precipitation, including rain, snow, and hail. Thunderstorms have adverse effects on flight at both the ground and the upper levels of the troposphere. The characteristics of the thunderstorm of [...] Read more.
Thunderstorms are weather phenomena that comprise thunder and lightning. They typically result in heavy precipitation, including rain, snow, and hail. Thunderstorms have adverse effects on flight at both the ground and the upper levels of the troposphere. The characteristics of the thunderstorm of Istanbul International Airport (International Civil Aviation Organization (ICAO) code: LTFM) have been investigated because it is currently one of the busiest airports in Europe and the seventh-busiest airport in the world. Geopotential height (m), temperature (°C), dewpoint temperature (°C), relative humidity (%), mixing ratio (g kg−1), wind direction (°), and wind speed (knots) data for the ground level and upper levels of the İstanbul radiosonde station were obtained from the Turkish State Meteorological Service (TSMS) for 29 October 2018 and 1 January 2023. Surface data were regularly collected by the automatic weather stations near the runway and the upper-level data were collected by the radiosonde system located in the Kartal district of İstanbul. Thunderstorm statistics, stability indices, and meteorological variables at the upper levels were evaluated for this period. Thunderstorms were observed to be more frequent during the summer, with a total of 51 events. June had the highest number of thunderstorm events with a total of 32. This averages eight events per year. A total of 72.22% occurred during trough and cold front transitions. The K index and total totals index represented the thunderstorm events better than other stability indices. In total, 75% of the thunderstorm days were represented by these two stability indices. The results are similar to the covering of this area: the convective available potential energy (CAPE) values which are commonly used for atmospheric instability are low during thunderstorm events, and the K and total totals indices are better represented for thunderstorm events. This study investigates thunderstorm events at the LTFM, providing critical insights into aviation safety and operational efficiency. The research aims to improve flight planning, reduce weather-related disruptions, and increase safety and also serves as a reference for airports with similar climatic conditions. Full article
(This article belongs to the Special Issue Weather and Climate Extremes: Past, Current and Future)
Show Figures

Figure 1

18 pages, 1826 KB  
Article
Which Surrogate Marker of Insulin Resistance Among Those Proposed in the Literature Better Predicts the Presence of Non-Metastatic Bladder Cancer?
by Giovanni Tarantino, Ciro Imbimbo, Matteo Ferro, Roberto Bianchi, Roberto La Rocca, Giuseppe Lucarelli, Francesco Lasorsa, Gian Maria Busetto, Marco Finati, Antonio Luigi Pastore, Yazan Al Salhi, Andrea Fuschi, Daniela Terracciano, Gaetano Giampaglia, Roberto Falabella, Biagio Barone, Ferdinando Fusco, Francesco Del Giudice and Felice Crocetto
J. Clin. Med. 2025, 14(8), 2636; https://doi.org/10.3390/jcm14082636 - 11 Apr 2025
Cited by 1 | Viewed by 848
Abstract
Background: Recent evidence has shown that insulin resistance (IR), a hallmark of nonalcoholic fatty liver disease, predicts bladder cancer (BC) presence. However, the best surrogate marker of IR in predicting BC is still unclear. This study examined the relationships among ten surrogate [...] Read more.
Background: Recent evidence has shown that insulin resistance (IR), a hallmark of nonalcoholic fatty liver disease, predicts bladder cancer (BC) presence. However, the best surrogate marker of IR in predicting BC is still unclear. This study examined the relationships among ten surrogate markers of IR and the presence of BC. Methods: Data from 209 patients admitted to two urology departments from September 2021 to October 2024 were retrospectively analyzed. Individuals (median age 70 years) were divided into two groups (123 and 86 patients, respectively) based on the presence/absence after cystoscopy/TURB of non-metastatic BC. Univariate logistic regression was used to determine the relationships between groups, and the following IR parameters: Triglyceride–Glucose (TyG) index, TyG-BMI, HOMA-IR HOMAB, MetS-IR, Single Point Insulin Sensitivity Estimator, Disposition Index, non-HDL/HDL, TG/HDL-C ratio and Lipoprotein Combine Index. Stepwise logistic regressions were carried out to evaluate the significant predictions and LASSO regression to confirm any significant variable(s). The predictive value of the index test for coexistent BC was evaluated using receiver operating characteristic (ROC) curves and the area under the ROC curve (AUC). Results: The univariate analysis revealed that the TyG index and MetS-IR were associated with the BC presence. Specifically, the associations of the TyG index and MetS-IR were more significant in participants =/> 65 years old. In multivariate analysis, the stepwise logistic regression, evaluating the most representative variables at univariate analysis, revealed a prediction of BC by only TyG index (OR 2.51, p = 0.012), confirmed by LASSO regression, with an OR of 3.13, p = 0.004). Assessing the diagnostic reliability of TyG, it showed an interesting predictive value for the existence of BC (AUC = 0.60; 95% CI, 0.51–0.68, cut-off 8.50). Additionally, a restricted cubic spline model to fit the dose–response relationship between the values of the index text (TyG) and the BC evidenced the presence of a non-linear association, with a high predictive value of the first knot, corresponding to its 10th percentile. The decision curve analysis confirmed that the model (TyG) has utility in supporting clinical decisions. Conclusions: Compared to other surrogate markers of IR, the TyG index is effective in identifying individuals at risk for BC. A TyG threshold of 8.5 was highly sensitive for detecting BC subjects and may be suitable as an auxiliary diagnostic criterion for BC in adults, mainly if less than 65 years old. Full article
(This article belongs to the Section Nephrology & Urology)
Show Figures

Figure 1

16 pages, 4946 KB  
Article
A Composite Pulse Excitation Technique for Air-Coupled Ultrasonic Detection of Defects in Wood
by Jun Wang, Changsen Zhang, Maocheng Zhao, Hongyan Zou, Liang Qi and Zheng Wang
Sensors 2024, 24(23), 7550; https://doi.org/10.3390/s24237550 - 26 Nov 2024
Cited by 2 | Viewed by 1477
Abstract
To overcome the problems of the low signal-to-noise ratio and poor performance of wood ultrasonic images caused by ring-down vibrations during the ultrasonic quality detection of wood, a composite pulse excitation technique using a wood air-coupled ultrasonic detection system is proposed. Through a [...] Read more.
To overcome the problems of the low signal-to-noise ratio and poor performance of wood ultrasonic images caused by ring-down vibrations during the ultrasonic quality detection of wood, a composite pulse excitation technique using a wood air-coupled ultrasonic detection system is proposed. Through a mathematical analysis of the output of the ultrasonic transducer, the conditions necessary for implementing composite pulse excitation were analyzed and established, and its feasibility was verified through COMSOL simulations. Firstly, wood samples with knot and pit defects were used as experimental samples. We refined the parameters for the composite pulse excitation technique by conducting A-scan measurements on both defective and non-defective areas of the samples. Moreover, two stepper motors were employed to control the path for C-scan imaging to detect wood defects. The experiment results showed that the composite pulse excitation technique significantly enhanced the precision of nondestructive ultrasonic testing for wood defects compared to the traditional single-pulse excitation method. This technique successfully achieved precise detection and location of pit defects, with a detection accuracy rate of 90% for knot defects. Full article
Show Figures

Figure 1

10 pages, 5534 KB  
Case Report
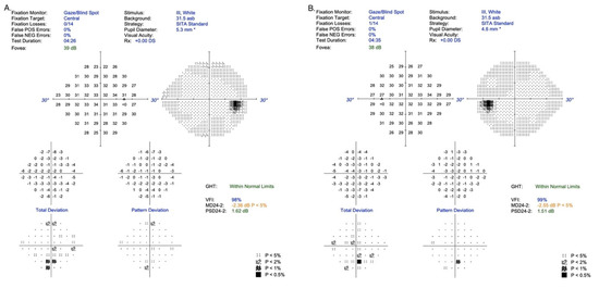
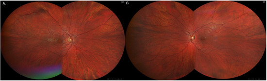
Observations for Sjögren’s Pigment Epithelial Reticular Dystrophy in a 16-Year-Old Boy—An Extremely Rare Retinal Case Report
by Monika Modrzejewska, Wojciech Lubiński, Katarzyna Czyżewska and Wiktoria Bosy-Gąsior
J. Clin. Med. 2023, 12(4), 1406; https://doi.org/10.3390/jcm12041406 - 10 Feb 2023
Cited by 1 | Viewed by 2317
Abstract
The purpose of this publication is to present an extremely rare case of Sjögren’s pigment epithelial reticular dystrophy. So far, 10 such publications have been found in world literature. A 16-year-old boy was diagnosed due to a slight loss of visual acuity, confirmed [...] Read more.
The purpose of this publication is to present an extremely rare case of Sjögren’s pigment epithelial reticular dystrophy. So far, 10 such publications have been found in world literature. A 16-year-old boy was diagnosed due to a slight loss of visual acuity, confirmed in static perimetry/24-2/. Abnormal dense clusters of retinal pigment epithelium (RPE) cells forming a reticular network pattern (resembling a fishing net) with marked knots were detected by fundoscopy in the macular area and the mid-periphery of the retina. No abnormalities were found in the anterior segment, intraocular pressure, kinetic perimetry, Ishihara or Farnsworth D-15 tests or OCT. Fluorescein angiography confirmed blocked fluorescence from the choroidal vessels caused by the pigment in RPE. An autofluorescence test showed hypofluorescent foci corresponding to symmetrical and bilateral retinal hyperpigmentation with an RPE reticular pattern. Multifocal ERG (mfERG) revealed slight cone photoreceptor and bipolar bioelectrical dysfunction. Electrooculography (EOG) showed significant asymmetry (Arden Ratio 1.8), suggesting bioelectrical dysfunction of RPE/photoreceptors. Flash ERG (ERG) revealed only slight increase in implicit time of the a and b waves of the rod and cone responses and exclude cone-rod dystrophies. This article highlights the importance of the results of ophthalmoscopy, fluorescein angiography, autofluorescence, mfERG, fERG, EOG and genetic tests for Sjögren’s reticular dystrophy with a pathogenic variant in the region of the C2 gene-c.841_849+19del (dbSNP rs9332736). Full article
(This article belongs to the Section Ophthalmology)
Show Figures

Figure 1

21 pages, 2843 KB  
Article
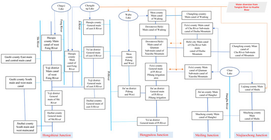
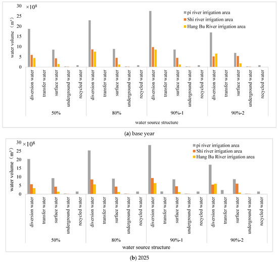
Refined Allocation of Water Resources in Pishihang Irrigation Area by Joint Utilization of Multiple Water Sources
by Ruirui Huang, Hongzhen Ni, Genfa Chen, Lijuan Du and Yuepeng Zhou
Sustainability 2022, 14(20), 13343; https://doi.org/10.3390/su142013343 - 17 Oct 2022
Cited by 3 | Viewed by 1821
Abstract
Refined allocation of water resources is an important means of sustainable water resources utilization. Based on General Water Allocation and Simulation (GWAS), this study uses a Geographic Information System (GIS) to construct spatial topological relationships. A fairness optimal minimum was set as the [...] Read more.
Refined allocation of water resources is an important means of sustainable water resources utilization. Based on General Water Allocation and Simulation (GWAS), this study uses a Geographic Information System (GIS) to construct spatial topological relationships. A fairness optimal minimum was set as the objective function. Total quantity control, water supply potential, and quality-divided water supply were set as constraint conditions. Considering the dynamic mutual-feedback relationship between the middle-lower-reaches reservoir and the upstream reservoir, this study refines the allocation of water resources combined with the characteristics of “long cane knots melons” in the Pishihang irrigation area. Results showed that at 50%, 80%, and 90% frequencies in the base year, 2025, and 2035, respectively, the water deficient ratio is 0. For continuous drought years at 90% frequency, all water users are faced with different degrees of water shortage. In water source structures, water diversion in the irrigated area is the largest, followed by local surface water; reclaimed water and shallow groundwater are used as supplements. In the case of consecutive drought years, the water shortage degree can be reduced through rational development of local water and additional external water transfer. The model has thus been well applied. This study provides a more accurate method for optimizing water resources allocation. Full article
(This article belongs to the Section Sustainable Water Management)
Show Figures

Figure 1

32 pages, 9393 KB  
Article
Mechanical Properties of Low-Stiffness Out-of-Grade Hybrid Pine—Effects of Knots, Resin and Pith
by Rebecca Cherry, Warna Karunasena and Allan Manalo
Forests 2022, 13(6), 927; https://doi.org/10.3390/f13060927 - 13 Jun 2022
Cited by 7 | Viewed by 3106
Abstract
Out-of-grade pine timber is an abundant material resource that is underutilised because its mechanical properties are not well understood. Increasing trends toward shorter rotation times and fast-grown plantation pines around the world such as Pinus elliottii × P. caribaea var. hondurensis hybrid (PEE [...] Read more.
Out-of-grade pine timber is an abundant material resource that is underutilised because its mechanical properties are not well understood. Increasing trends toward shorter rotation times and fast-grown plantation pines around the world such as Pinus elliottii × P. caribaea var. hondurensis hybrid (PEE × PCH) mean low-stiffness corewood is becoming a larger portion of this out-of-grade population. This study characterised the modulus and strength properties in bending, compression parallel to grain (CParG) and compression perpendicular to grain (CPerpG), shear and tension strength of low-stiffness out-of-grade PEE × PCH. The effect of resin, knots and pith on these properties were also investigated. The results show that in clear wood, the MOE in bending, CParG, CPerpG and shear modulus are 6.9 GPa, 5.78 GPa, 0.27 GPa and 0.59 GPa, respectively, while strengths are 45.8 MPa, 29.4 MPa, 6.7 MPa, 5.7 MPa, respectively. The tensile strength is 32.4 MPa. Resin significantly increased density 45% higher than clear, but performed similar with the exception of CPerpG MOE and strength which were significantly different. Resin area ratio (RAR) has a moderate correlation with density with an R2 of 0.659 but low to no correlation for mechanical properties. Knots were significantly different to clear for all test types and within a range of 48% to 196%. Knots were high in CPerpG MOE and strength but lower for all other properties and had the largest negative impact on tensile strength. Knot area ratio (KAR) had low to moderate correlation with tension strength and CPerpG MOE with R2 of 0.48 and 0.35, respectively. Pith was within the range of 76% to 121% of non-pith samples for structural performance, some of which were significantly different, and pith samples were higher in density than non-pith. This new information is crucial for the effective establishment of grading rules, design optimisation and utilisation of low-stiffness out-of-grade PEE × PCH as a new material resource in civil engineering applications. Full article
(This article belongs to the Special Issue Wood Conversion, Engineered Wood Products and Performance Testing)
Show Figures

Figure 1

29 pages, 30035 KB  
Article
Fluid-Structure Interaction of a Foiling Craft
by Laura Marimon Giovannetti, Ali Farousi, Fabian Ebbesson, Alois Thollot, Alex Shiri and Arash Eslamdoost
J. Mar. Sci. Eng. 2022, 10(3), 372; https://doi.org/10.3390/jmse10030372 - 6 Mar 2022
Cited by 6 | Viewed by 10540
Abstract
Hydrofoils are a current hot topic in the marine industry both in high performance sailing and in new passenger transport systems in conjunction with electric propulsion. In the sailing community, the largest impact is seen from the America’s cup, where boats are sailed [...] Read more.
Hydrofoils are a current hot topic in the marine industry both in high performance sailing and in new passenger transport systems in conjunction with electric propulsion. In the sailing community, the largest impact is seen from the America’s cup, where boats are sailed at more than 50 knots (over 100 km/h) with 100% “flying” time. Hydrofoils are also becoming popular in the Olympics, as in the 2024 Olympic games 5 gold medals will be decided on foiling boats/boards. The reason for the increasing popularity of hydrofoils and foiling boats is the recent advances in composite materials, especially in their strength to stiffness ratio. In general, hydrofoils have a very small wetted surface area compared to the wetted surface area of the hull. Therefore, after “take-off” speed, the wetted surface area of the hull, and consequently the resistance of the boat, is reduced considerably. The larger the weight of the boat and crew and the higher the speeds, the greater the loads on the hydrofoils will be. The current research investigates the interaction effects between the fluid and structure of the ZP00682 NACRA 17 Z-foil. The study is carried out both experimentally, in SSPA’s cavitation tunnel, and numerically using a fully coupled viscous solver with a structural analysis tool. The experimental methodology has been used to validate the numerical tools, which in turn are used to reverse engineer the material properties and the internal stiffness of the NACRA 17 foil. The experimental flow speed has been chosen to represent realistic foiling speeds found in the NACRA 17 class, namely 5, 7, and 9 m/s. The forces and the deflection of the Z-foil are investigated, showing a maximum deflection corresponding to 24% of the immersed span. Finally, the effects of leeway and rake angles on the bending properties of the Z-foil are investigated to assess the influence of different angles in sailing strategies, showing that a differential rake set-up might be preferred in search for minimum drag. Full article
(This article belongs to the Special Issue Hydrodynamic Performances of Planing and Foiling Craft)
Show Figures

Figure 1

18 pages, 2917 KB  
Article
Using X-ray CT Scanned Reconstructed Logs to Predict Knot Characteristics and Tree Value
by Airu Ji, Julie Cool and Isabelle Duchesne
Forests 2021, 12(6), 720; https://doi.org/10.3390/f12060720 - 1 Jun 2021
Cited by 5 | Viewed by 3937
Abstract
Research Highlights: Stand density was connected with wood quality and lumber production to develop a predictive model to better estimate tree value. Background and Objectives: The available standing wood volume in British Columbia (BC), Canada has consistently decreased since 1990. Better understanding the [...] Read more.
Research Highlights: Stand density was connected with wood quality and lumber production to develop a predictive model to better estimate tree value. Background and Objectives: The available standing wood volume in British Columbia (BC), Canada has consistently decreased since 1990. Better understanding the link between stand growth conditions, knot characteristics, the sawmilling process and product quality is essential in making informed forest management decisions and efficiently utilizing wood. The overall objective was to investigate and predict the impact of tree growth as affected by stand density on knot characteristics, lumber volume and value recoveries for two conifer species, two types of sawmills and three economic scenarios. Materials and Methods: Seventy-two amabilis fir and western hemlock trees were harvested from three stands located on Vancouver Island, BC. Sawlogs were scanned using an X-ray computed tomography (CT) scanner and images were processed to extract knot characteristics and reconstruct three-dimensional (3D) log models. The effects of three diameter at breast height (DBH) classes (30, 40 and 50 cm) and three stand densities on knot characteristics, including knot volume, number of knots, average knot area and knot/tree volume ratio, as well as the simulated lumber volume and value recoveries from two types of sawmills (i.e., Coastal and Interior) under three economic scenarios (i.e., baseline, optimistic, and pessimistic) were investigated. Results: As expected, the knot characteristics of both species increased with the DBH. The difference of knot distribution between amabilis fir and western hemlock suggests that the latter is more sensitive to growth site conditions. The sawmilling simulations revealed that the Coastal mill produced a lower lumber volume due to the type of products manufactured and the primary breakdown patterns being used. Conclusions: The developed linear mixed effects models based on the knot characteristics and tree features could predict the value of a standing tree and can be used for estimating preharvest stand value of similar Coastal Hem-Fir forests. Full article
Show Figures

Figure 1

20 pages, 6882 KB  
Article
Active Thermography in Diagnostics of Timber Elements Covered with Polychrome
by Milena Kucharska and Justyna Jaskowska-Lemańska
Materials 2021, 14(5), 1134; https://doi.org/10.3390/ma14051134 - 28 Feb 2021
Cited by 12 | Viewed by 2610
Abstract
The contribution of natural wood defects such as knots is an important factor influencing the strength characteristics of structural timber. This paper discusses the use of active thermography in the timber diagnostics, particularly in the determination of the knot area ratio (KAR) in [...] Read more.
The contribution of natural wood defects such as knots is an important factor influencing the strength characteristics of structural timber. This paper discusses the use of active thermography in the timber diagnostics, particularly in the determination of the knot area ratio (KAR) in elements covered with paint coatings. Moreover, on the basis of thermal images, the localization for the subsequent semi-destructive tests (SDTs) was established. Three different sources of external energy supply were used in the studies: laboratory dryer, air heater and halogen lamps. The active thermography tests were performed on elements made of three wood species (fir, pine and spruce). The specimens were covered with varying layers of paint coatings and primers, to reflect the actual condition of the historic structural elements. The obtained thermal images enabled the estimation of the KAR, due to the difference in temperature between solid wood and knots occurring therein. It should be noted that the results were affected by an external energy source and subjective judgement of the operator. Moreover, active thermography could be an effective method for the indication of the regions within which SDTs should be performed in order to properly assess the technical state of an element covered with polychrome. Full article
(This article belongs to the Special Issue Thermography Technique in Materials Science)
Show Figures

Figure 1

16 pages, 6075 KB  
Article
Two-Dimensional Ship Velocity Estimation Based on KOMPSAT-5 Synthetic Aperture Radar Data
by Minyoung Back, Donghan Kim, Sang-Wan Kim and Joong-Sun Won
Remote Sens. 2019, 11(12), 1474; https://doi.org/10.3390/rs11121474 - 21 Jun 2019
Cited by 21 | Viewed by 3871
Abstract
Continuously accumulating information on vessels and their activities in coastal areas of interest is important for maintaining sustainable fisheries resources and coastal ecosystems. The speed, heading, sizes, and activities of vessels in certain seasons and at certain times of day are useful information [...] Read more.
Continuously accumulating information on vessels and their activities in coastal areas of interest is important for maintaining sustainable fisheries resources and coastal ecosystems. The speed, heading, sizes, and activities of vessels in certain seasons and at certain times of day are useful information for sustainable coastal management. This paper presents a two-dimensional vessel velocity estimation method using the KOMPSAT-5 (K5) X-band synthetic aperture radar (SAR) system and Doppler parameter estimation. The estimation accuracy was evaluated by two field campaigns in 2017 and 2018. The minimum size of the vessel and signal-to-clutter ratio (SCR) for optimum estimation were determined to be 20 m and 7.7 dB, respectively. The squared correlation coefficient R2 for vessel speed and heading angle were 0.89 and 0.97, respectively, and the root-mean-square errors of the speed and heading were 1.09 m/s (2.1 knots) and 17.9°, respectively, based on 19 vessels that satisfied the criteria of minimum size of vessel and SCR. Because the K5 SAR is capable of observing a selected coastal region every day by utilizing various modes, it is feasible to accumulate a large quantity of vessel data for coastal sea for eventual use in building a coastal traffic model. Full article
Show Figures

Graphical abstract

Back to TopTop