Sign in to use this feature.

Years

Between: -

Subjects

remove_circle_outline
remove_circle_outline
remove_circle_outline
remove_circle_outline
remove_circle_outline
remove_circle_outline
remove_circle_outline
remove_circle_outline
remove_circle_outline

Journals

Article Types

Countries / Regions

Search Results (30)

Search Parameters:
Keywords = habitat instability

Order results
Result details
Results per page
Select all
Export citation of selected articles as:
14 pages, 1584 KB  
Article
Starvation During the Larval Stage Driving Population Decline in the Butterfly Specialist Luehdorfia chinensis Leech, 1893 (Lepidoptera: Papilionidae)
by Wenjing Yang, Qi Zhu, Yunhao Zou, Chao Yang, Wenguo Wu, Qin Zou and Juping Zeng
Insects 2025, 16(10), 995; https://doi.org/10.3390/insects16100995 - 24 Sep 2025
Viewed by 515
Abstract
Host plant limitation poses a major threat to the endangered specialist butterfly Luehdorfia chinensis Leech, 1893, whose larvae are oligophagous at the species level on Asarum spp., while local populations often appear monophagous, depending on the host plants (A. sieboldii Miq. or [...] Read more.
Host plant limitation poses a major threat to the endangered specialist butterfly Luehdorfia chinensis Leech, 1893, whose larvae are oligophagous at the species level on Asarum spp., while local populations often appear monophagous, depending on the host plants (A. sieboldii Miq. or A. forbesii Maxim.) available in their habitat. To simulate natural starvation caused by host plant scarcity, third- to fifth-instar larvae were subjected to a three-day deprivation treatment, and the effects on individual fitness traits—including larval development, pupal duration, and adult fecundity—were assessed, along with population dynamics. Starvation significantly prolonged larval development, shortened the pupal stage, reduced female fecundity, and markedly decreased key population parameters, such as the intrinsic rate of increase (rm) and the net reproductive rate (R0). Population projections further indicated that repeated starvation stress could reduce population size by more than 83% within two years, potentially intensifying genetic drift, inbreeding depression, and demographic instability, ultimately increasing the risk of extinction. These findings provide direct evidence that host plant limitation drives population decline in L. chinensis, contribute to the broader understanding of global butterfly declines, and underscore the critical importance of conserving and restoring essential habitat resources. Moreover, they highlight the relevance of the resource-based habitat concept for the effective protection of specialist species. Full article
(This article belongs to the Special Issue Lepidoptera: Behavior, Ecology, and Biology)
Show Figures

Figure 1

13 pages, 638 KB  
Review
Structural Drivers of Cutaneous Leishmaniasis: Examining How the Converging Effects of Displacement, Environmental Disruption, and Political Instability Reshape Epidemiology Beyond Endemic Regions
by Janice Kim, Tarek Zieneldien, Sophia Ma and Bernard A. Cohen
Trop. Med. Infect. Dis. 2025, 10(9), 245; https://doi.org/10.3390/tropicalmed10090245 - 28 Aug 2025
Viewed by 1136
Abstract
Cutaneous leishmaniasis (CL) is a vector-borne parasitic disease caused by protozoa of the Leishmania genus. Once confined to endemic regions such as the Middle East, Americas, North Africa, and Central Asia, CL is increasingly emerging in non-endemic areas due to a multitude of [...] Read more.
Cutaneous leishmaniasis (CL) is a vector-borne parasitic disease caused by protozoa of the Leishmania genus. Once confined to endemic regions such as the Middle East, Americas, North Africa, and Central Asia, CL is increasingly emerging in non-endemic areas due to a multitude of drivers, including population displacement, environmental disruption, and political instability. These overlapping drivers contribute to expanding sand fly habitats, degrading living conditions, and weakening health systems, increasing transmission. Rising global temperatures further facilitate vector expansion into new regions, where clinical unfamiliarity often leads to misdiagnosis, delayed treatment, increased morbidity, and greater financial burden. Despite its rising incidence and global spread, CL remains a neglected tropical disease since it is seldom fatal, with scant interest by public health authorities and financial donors, limiting activities that further research and prevent spread of the disease. This review synthesizes current evidence on how geopolitical instability, forced migration, and climate-driven ecological changes collectively reshape CL epidemiology and complicate diagnosis, treatment, and surveillance. As CL extends beyond traditional geographic boundaries, it requires integrated strategies that address its multifaceted drivers through strengthened cross-border surveillance, provider education, and international coordination—focusing on prevention, diagnosis, and equitable access to diagnostics and therapeutics, especially among displaced and underserved populations. Full article
Show Figures

Figure 1

20 pages, 18751 KB  
Article
Identifying Slope Hazard Zones in Central Taiwan Using Emerging Hot Spot Analysis and NDVI
by Kieu Anh Nguyen, Yi-Jia Jiang and Walter Chen
Sustainability 2025, 17(16), 7428; https://doi.org/10.3390/su17167428 - 17 Aug 2025
Viewed by 788
Abstract
Landslides pose persistent threats to mountainous regions in Taiwan, particularly in areas such as Nanfeng Village, Nantou County, where steep terrain and concentrated rainfall contribute to chronic slope instability. This study investigates spatiotemporal patterns of vegetation change as a proxy for identifying potential [...] Read more.
Landslides pose persistent threats to mountainous regions in Taiwan, particularly in areas such as Nanfeng Village, Nantou County, where steep terrain and concentrated rainfall contribute to chronic slope instability. This study investigates spatiotemporal patterns of vegetation change as a proxy for identifying potential landslide-prone zones, with a focus on the Tung-An tribal settlement in the eastern part of the village. Using high-resolution satellite imagery from SPOT 6/7 (2013–2023) and Pléiades (2019–2023), we derived annual NDVI layers to monitor vegetation dynamics across the landscape. Long-term vegetation trends were evaluated using the Mann–Kendall test, while spatiotemporal clustering was assessed through Emerging Hot Spot Analysis (EHSA) based on the Getis-Ord Gi* statistic within a space-time cube framework. The results revealed statistically significant NDVI increases in many valley-bottom and mid-slope regions, particularly where natural regeneration or reduced disturbance occurred. However, other valley-bottom zones—especially those affected by recurring debris flows—still exhibited declining or persistently low vegetation. In contrast, persistent low or declining NDVI values were observed along steep slopes and debris-flow-prone channels, such as the Nanshan and Mei Creeks. These zones consistently overlapped with known landslide paths and cold spot clusters, confirming their ecological vulnerability and geomorphic risk. This study demonstrates that integrating NDVI trend analysis with spatiotemporal hot spot classification provides a robust, scalable approach for identifying slope hazard areas in data-scarce mountainous regions. The methodology offers practical insights for ecological monitoring, early warning systems, and disaster risk management in Taiwan and other typhoon-affected environments. By highlighting specific locations where vegetation decline aligns with landslide risk, the findings can guide local authorities in prioritizing slope stabilization, habitat conservation, and land-use planning. Such targeted actions support the Sustainable Development Goals, particularly SDG 11 (Sustainable Cities and Communities), SDG 13 (Climate Action), and SDG 15 (Life on Land), by reducing disaster risk, enhancing community resilience, and promoting the long-term sustainability of mountain ecosystems. Full article
(This article belongs to the Special Issue Landslide Hazards and Soil Erosion)
Show Figures

Figure 1

30 pages, 9116 KB  
Article
Habitat Loss and Other Threats to the Survival of Parnassius apollo (Linnaeus, 1758) in Serbia
by Dejan V. Stojanović, Vladimir Višacki, Dragana Ranđelović, Jelena Ivetić and Saša Orlović
Insects 2025, 16(8), 805; https://doi.org/10.3390/insects16080805 - 4 Aug 2025
Viewed by 1094
Abstract
The cessation of traditional mountain grazing has emerged as a principal driver of habitat degradation and the local extinction of Parnassius apollo (Linnaeus, 1758) in Serbia. While previous studies have cited multiple contributing factors, our research provides evidence that the abandonment of extensive [...] Read more.
The cessation of traditional mountain grazing has emerged as a principal driver of habitat degradation and the local extinction of Parnassius apollo (Linnaeus, 1758) in Serbia. While previous studies have cited multiple contributing factors, our research provides evidence that the abandonment of extensive livestock grazing has triggered vegetation succession, the disappearance of the larval host plant (Sedum album), and a reduction in microhabitat heterogeneity—conditions essential for the persistence of this stenophagous butterfly species. Through satellite-based analysis of vegetation dynamics (2015–2024), we identified clear structural differences between habitats that currently support populations and those where the species is no longer present. Occupied sites were characterized by low levels of exposed soil, moderate grass coverage, and consistently high shrub and tree density, whereas unoccupied sites exhibited dense encroachment of grasses and woody vegetation, leading to structural instability. Furthermore, MODIS-derived indices (2010–2024) revealed a consistent decline in vegetation productivity (GPP, FPAR, LAI) in succession-affected areas, alongside significant correlations between elevated land surface temperatures (LST), thermal stress (TCI), and reduced photosynthetic capacity. A wildfire event on Mount Stol in 2024 further exacerbated habitat degradation, as confirmed by remote sensing indices (BAI, NBR, NBR2), which documented extensive burn scars and post-fire vegetation loss. Collectively, these findings indicate that the decline of P. apollo is driven not only by ecological succession and climatic stressors, but also by the abandonment of land-use practices that historically maintained suitable habitat conditions. Our results underscore the necessity of restoring traditional grazing regimes and integrating ecological, climatic, and landscape management approaches to prevent further biodiversity loss in montane environments. Full article
(This article belongs to the Section Insect Ecology, Diversity and Conservation)
Show Figures

Figure 1

25 pages, 14199 KB  
Article
A Nonlinear Cross-Diffusion Model for Disease Spread: Turing Instability and Pattern Formation
by Ravi P. Gupta, Arun Kumar and Shristi Tiwari
Mathematics 2025, 13(15), 2404; https://doi.org/10.3390/math13152404 - 25 Jul 2025
Viewed by 670
Abstract
In this article, we propose a novel nonlinear cross-diffusion framework to model the distribution of susceptible and infected individuals within their habitat using a reduced SIR model that incorporates saturated incidence and treatment rates. The study investigates solution boundedness through the theory of [...] Read more.
In this article, we propose a novel nonlinear cross-diffusion framework to model the distribution of susceptible and infected individuals within their habitat using a reduced SIR model that incorporates saturated incidence and treatment rates. The study investigates solution boundedness through the theory of parabolic partial differential equations, thereby validating the proposed spatio-temporal model. Through the implementation of the suggested cross-diffusion mechanism, the model reveals at least one non-constant positive equilibrium state within the susceptible–infected (SI) system. This work demonstrates the potential coexistence of susceptible and infected populations through cross-diffusion and unveils Turing instability within the system. By analyzing codimension-2 Turing–Hopf bifurcation, the study identifies the Turing space within the spatial context. In addition, we explore the results for Turing–Bogdanov–Takens bifurcation. To account for seasonal disease variations, novel perturbations are introduced. Comprehensive numerical simulations illustrate diverse emerging patterns in the Turing space, including holes, strips, and their mixtures. Additionally, the study identifies non-Turing and Turing–Bogdanov–Takens patterns for specific parameter selections. Spatial series and surfaces are graphed to enhance the clarity of the pattern results. This research provides theoretical insights into the implications of cross-diffusion in epidemic modeling, particularly in contexts characterized by localized mobility, clinically evident infections, and community-driven isolation behaviors. Full article
(This article belongs to the Special Issue Models in Population Dynamics, Ecology and Evolution)
Show Figures

Figure 1

23 pages, 3706 KB  
Article
Vegetation Structure and Habitat Characterization: An Ecological Basis for the Conservation of the Korean Endemic Plant, Taihyun’s Abelia (Zabelia tyaihyonii (Nakai) Hisauti & H.Hara, 1951; Caprifoliaceae)
by Byeong-Joo Park, Tae-Im Heo and Kwang-Il Cheon
Forests 2025, 16(7), 1042; https://doi.org/10.3390/f16071042 - 21 Jun 2025
Cited by 1 | Viewed by 550
Abstract
Endemic plant species, with their restricted distribution, are vulnerable to extinction due to human activities and environmental change. Monitoring their ecological characteristics and habitat relationships is crucial for conservation. This study examined plant communities to prioritize populations for conserving the Korean endemic species, [...] Read more.
Endemic plant species, with their restricted distribution, are vulnerable to extinction due to human activities and environmental change. Monitoring their ecological characteristics and habitat relationships is crucial for conservation. This study examined plant communities to prioritize populations for conserving the Korean endemic species, Taihyun’s abelia (Zabelia tyaihyonii (Nakai) Hisauti & H.Hara), and to identify threats and strategies for its protection. Vegetation surveys were conducted, classifying communities and analyzing species composition differences. Habitat quality and zeta diversity, assessed using the InVEST model, identified three community types: Quercus dentata–Thuja orientalis (Com. 1), Fraxinus rhynchophylla–Buxus koreana (Com. 2), and Quercus dentata–Carex humilis var. nana (Com. 3). Community classification was supported by a multi-response permutation procedure (p < 0.001) and non-metric multidimensional scaling (R2 = 0.643). Species richness and soil calcium influenced species composition, and habitat quality was moderate (0.5562 ± 0.0294). Com. 1 and Com. 3 showed minimal zeta diversity decline, indicating strong habitat connectivity. However, fluctuations at zeta orders 8–12 suggested localized disturbances. Species turnover instability was linked to urbanization and disturbance. This study, using a diverse set of analytical tools, was able to pinpoint key features of habitat quality and composition associated with Z. tyaihyonii and the anthropogenic factors that will lead to its decline. Our work provides a road map for the conservation of other rare and endemic Korean plant species with similar conservation issues. Full article
(This article belongs to the Section Forest Biodiversity)
Show Figures

Figure 1

28 pages, 3293 KB  
Review
Persistent Habitat Instability and Patchiness, Sexual Attraction, Founder Events, Drift and Selection: A Recipe for Rapid Diversification of Orchids
by James D. Ackerman, Raymond L. Tremblay, Tatiana Arias, Gerhard Zotz, Jyotsna Sharma, Gerardo A. Salazar and Jaspreet Kaur
Plants 2025, 14(8), 1193; https://doi.org/10.3390/plants14081193 - 11 Apr 2025
Cited by 2 | Viewed by 2252
Abstract
Orchidaceae is one of the most species-rich families of flowering plants, with most current diversity having evolved within the last 5 My. Patterns associated with species richness and rapid diversification have been identified but have not often been associated with evolutionary processes. We [...] Read more.
Orchidaceae is one of the most species-rich families of flowering plants, with most current diversity having evolved within the last 5 My. Patterns associated with species richness and rapid diversification have been identified but have not often been associated with evolutionary processes. We review the most frequently identified correlates of diversity and suggest that the processes and rate by which they occur vary geographically and are largely dependent on persistent pulses of habitat instabilities, especially for epiphytes. Aggressive orogenesis creates fragmented habitats while global climatic cycles exacerbate the ecological instabilities. The need for repeated cycles of dispersal results in frequent founder events, which sets the stage for allopatric diversification via bouts of genetic drift and natural selection. The allopatry requirement can be bypassed by pollination systems involving flowers attracting pollinators through the production of sex signaling semiochemicals. The drift–selection model of diversification, coupled with persistent habitat instability throughout ecological and geological time scales, and sex signaling are the likely components of a multifactorial process leading to the rapid, recent diversification in this family. Full article
(This article belongs to the Special Issue Orchid Conservation and Biodiversity)
Show Figures

Figure 1

25 pages, 5087 KB  
Article
Study on the Spatiotemporal Evolution of Habitat Quality in Highly Urbanized Areas Based on Bayesian Networks: A Case Study from Shenzhen, China
by Wei Zhang, Xiaodong Lu, Zhuangxiu Xie, Jianjun Ma and Jiaming Zang
Sustainability 2024, 16(24), 10993; https://doi.org/10.3390/su162410993 - 15 Dec 2024
Cited by 4 | Viewed by 1964
Abstract
Rapid urbanization presents significant challenges to biodiversity through habitat degradation, fragmentation, and loss. This study focuses on Shenzhen, China, a highly urbanized region experiencing substantial land use changes and facing a considerable risk of biodiversity decline, to investigate the dynamics of habitat quality [...] Read more.
Rapid urbanization presents significant challenges to biodiversity through habitat degradation, fragmentation, and loss. This study focuses on Shenzhen, China, a highly urbanized region experiencing substantial land use changes and facing a considerable risk of biodiversity decline, to investigate the dynamics of habitat quality over two critical periods: 2010–2015 and 2015–2020. Using the InVEST (Integrated Valuation of Ecosystem Services and Trade-offs) model for habitat quality assessment and Bayesian networks to analyze causal relationships, this research offers an innovative comparison between habitat recovery and degradation across these two phases. Results indicate that from 2010 to 2015, localized habitat recovery was achieved on 0.53% of the land area due to restoration policies, yet the overall trend remained negative. During the 2015–2020 period, habitat degradation intensified (7.19%) compared to recovery (5.7%); notably, 70.6% of areas that had been previously restored are now experiencing degradation once again. This re-degradation highlights the instability of earlier restoration efforts under ongoing urban pressure. By integrating spatial analysis with Bayesian network modeling, this study provides offers a nuanced understanding of where and why initial recovery efforts were unsuccessful, identifying areas susceptible to persistent degradation. The research emphasizes that urban expansion—particularly the development of construction land, was the primary driver of habitat degradation, while ecological sensitivity played a crucial role in determining the long-term success of recovery efforts. This approach provides valuable insights for designing more effective, sustainable conservation strategies in rapidly urbanizing regions. Full article
Show Figures

Figure 1

28 pages, 15257 KB  
Article
Influence of Free Surface on the Hydrodynamic and Acoustic Characteristics of a Highly Skewed Propeller
by Duo Yu, Youbin Yu and Suoxian Yang
J. Mar. Sci. Eng. 2024, 12(12), 2208; https://doi.org/10.3390/jmse12122208 - 2 Dec 2024
Viewed by 1261
Abstract
The noise analysis of a large-scale aquaculture vessel reveals that during its navigation, the primary equipment noise, particularly from the propeller, exerts a notable influence on the aquaculture environment for large yellow croaker. The free surface greatly impacts the noise performance of propellers, [...] Read more.
The noise analysis of a large-scale aquaculture vessel reveals that during its navigation, the primary equipment noise, particularly from the propeller, exerts a notable influence on the aquaculture environment for large yellow croaker. The free surface greatly impacts the noise performance of propellers, which is a significant factor affecting the fish’s habitat. This study adopts the numerical simulation method to analyze the hydrodynamic and acoustic characteristics of the E1619 propeller operating near the free surface. The open-water performance and noise calculations of the propeller are verified through experiments, and the effects of different immersion depths and advance coefficients on the propeller are explored. The results demonstrate that the free surface significantly affects the thrust, torque, and noise of the propeller, especially at shallow immersion depths and low advance coefficients. Surface wave pattern causes the instability and breakup of tip vortices, causing increased thrust and torque fluctuations, reduced efficiency, and significant overall sound pressure levels in the entire flow field. As immersion depth and advance coefficients increase, the interaction between tip vortices and the free surface weakens, wake vortex instability decreases, and noise levels gradually reduce. These analyses and conclusions can guide the design of next-generation propellers for aquaculture vessels to optimize performance near the free surface. Full article
Show Figures

Figure 1

23 pages, 9333 KB  
Article
Unique Features of Extremely Halophilic Microbiota Inhabiting Solar Saltworks Fields of Vietnam
by Violetta La Cono, Gina La Spada, Francesco Smedile, Francesca Crisafi, Laura Marturano, Alfonso Modica, Huynh Hoang Nhu Khanh, Pham Duc Thinh, Cao Thi Thuy Hang, Elena A. Selivanova, Ninh Khắc Bản and Michail M. Yakimov
Microorganisms 2024, 12(10), 1975; https://doi.org/10.3390/microorganisms12101975 - 29 Sep 2024
Cited by 2 | Viewed by 1948
Abstract
The artificial solar saltworks fields of Hon Khoi are important industrial and biodiversity resources in southern Vietnam. Most hypersaline environments in this area are characterized by saturated salinity, nearly neutral pH, intense ultraviolet radiation, elevated temperatures and fast desiccation processes. However, the extremely [...] Read more.
The artificial solar saltworks fields of Hon Khoi are important industrial and biodiversity resources in southern Vietnam. Most hypersaline environments in this area are characterized by saturated salinity, nearly neutral pH, intense ultraviolet radiation, elevated temperatures and fast desiccation processes. However, the extremely halophilic prokaryotic communities associated with these stressful environments remain uninvestigated. To fill this gap, a metabarcoding approach was conducted to characterize these communities by comparing them with solar salterns in northern Vietnam as well as with the Italian salterns of Motya and Trapani. Sequencing analyses revealed that the multiple reuses of crystallization ponds apparently create significant perturbations and structural instability in prokaryotic consortia. However, some interesting features were noticed when we examined the diversity of ultra-small prokaryotes belonging to Patescibacteria and DPANN Archaea. Surprisingly, we found at least five deeply branched clades, two from Patescibacteria and three from DPANN Archaea, which seem to be quite specific to the Hon Khoi saltworks field ecosystem and can be considered as a part of biogeographical connotation. Further studies are needed to characterize these uncultivated taxa, to isolate and cultivate them, which will allow us to elucidate their ecological role in these hypersaline habitats and to explore their biotechnological and biomedical potential. Full article
(This article belongs to the Special Issue Halophilic Microorganisms, 2nd Edition)
Show Figures

Figure 1

21 pages, 21127 KB  
Article
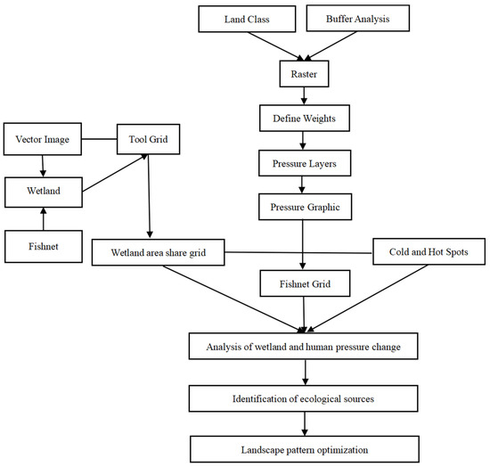
Identification of Important Wetlands and Optimization of Landscape Patterns Based on Human Pressure Index: The Case of the Linghekou Wetland in China
by Meiqing Wang, Qian Cheng and Ruixin Chen
Sustainability 2024, 16(10), 4082; https://doi.org/10.3390/su16104082 - 13 May 2024
Cited by 2 | Viewed by 1390
Abstract
The Linghekou wetland is a rich repository of ecological resources and serves as an important habitat for numerous rare and protected animals. However, due to a confluence of natural and anthropogenic factors, the ecological environment of the Linghekou wetland is facing a multitude [...] Read more.
The Linghekou wetland is a rich repository of ecological resources and serves as an important habitat for numerous rare and protected animals. However, due to a confluence of natural and anthropogenic factors, the ecological environment of the Linghekou wetland is facing a multitude of threats, including the reduction in wetland area, the degradation of wetland resources, and the instability of ecological structure. This paper employs an anthropogenic focus, utilizing the human pressure index (HPI), spatial autocorrelation, and cold and hot spot methods to identify crucial wetlands. These identified wetlands are then utilized as ecological source sites to optimize the landscape pattern of the Linghekou wetland, employing the minimum cumulative resistance (MCR) model. The final results indicated the identification of 6 ecological sources, 8 ecological corridors, and 42 ecological nodes. These were primarily concentrated in the southern region of the study area and were distributed in a reasonable manner. The method of identifying ecological sources when optimizing the landscape pattern with the MCR model was enriched by this approach. Additionally, the paper offers recommendations for the optimization of the landscape pattern of the Linghekou wetland and establishes a foundation for the protection and restoration of other similar wetlands. Full article
Show Figures

Figure 1

24 pages, 15955 KB  
Review
Living on the Coast in Harmony with Natural Processes
by José Simão Antunes Do Carmo
J. Mar. Sci. Eng. 2023, 11(11), 2113; https://doi.org/10.3390/jmse11112113 - 5 Nov 2023
Cited by 1 | Viewed by 2952
Abstract
The coastal zone is a fascinating place that comprises the interface between sea and land. This interface, which is both very dynamic and sensitive, has been affected by strong urban and industrial pressures, and an increase in both traffic and recreational uses, leading [...] Read more.
The coastal zone is a fascinating place that comprises the interface between sea and land. This interface, which is both very dynamic and sensitive, has been affected by strong urban and industrial pressures, and an increase in both traffic and recreational uses, leading to the deterioration of natural habitats and the growing instability of residential areas. Added to this disruption is ongoing climate change, which will lead to rising sea levels and increased wave action. Another problem we are increasingly concerned about is ocean pollution, which has been one of the main causes of threats to deep-water coral reef areas. The main sources of pollution include oil spills and offshore oil drilling. The effects of pollution caused by oil spills can not only seriously affect the global environmental balance of our planet but can also, on a different scale, seriously affect the economy of countries whose main resources depend heavily on the sea. Wave energy has the potential to alleviate the world's dependence on depleting fossil energy resources. With regard to coastal protection, the development of ecological solutions to preserve ecosystems and address coastal processes as an alternative to traditional coastal protection structures (seawalls, groins and breakwaters) is becoming increasingly important. These structures, generally referred to as passive measures, are usually built to alter the effects of sea waves, currents and the movement of sand along the coastline, with the aim of protecting beaches, ports and harbors. The concerns outlined are critically addressed throughout this review article. All of them are highly relevant today and, as demonstrated throughout this article, are expected to grow even more and with much more pronounced consequences starting from the middle of the current century. Full article
(This article belongs to the Special Issue The 10th Anniversary of JMSE - Review Collection)
Show Figures

Figure 1

21 pages, 11627 KB  
Article
Flood Perception from Local Perspective of Rural Community vs. Geomorphological Control of Fluvial Processes in Large Alluvial Valley (the Middle Vistula River, Poland)
by Daria Wiesława Krasiewicz and Grzegorz Wierzbicki
Hydrology 2023, 10(10), 191; https://doi.org/10.3390/hydrology10100191 - 26 Sep 2023
Cited by 3 | Viewed by 3240
Abstract
The origin and dynamics of a 2010 pluvial flood in the valley of a large European river are described. In order to study how local people perceive this catastrophic event a small administrative unit (rural municipality) within the Holocene floodplain (thus flooded to [...] Read more.
The origin and dynamics of a 2010 pluvial flood in the valley of a large European river are described. In order to study how local people perceive this catastrophic event a small administrative unit (rural municipality) within the Holocene floodplain (thus flooded to 90%) was chosen. Using a questionnaire a human-research survey was performed in the field among 287 people living in flood-prone areas. Almost half of the interviewees feel safe and do not expect a flood recurrence (interpreted as a levee effect). Seventeen percent believe the levee was intentionally breached due to political issues. Six percent of interviewees link the breach with small mammals using levees as a habitat, e.g., beavers, moles, and foxes. The sex and age of interviewees are related to these opinions. Most interviewees (39%) think that flooding was a result of embankment (dyke) instability. The spatial distribution of the survey results are analyzed. Maps presenting: inundation height, economic loss, attitude to geohazards and perception of possible flood recurrence were drawn. Causes of the flood as viewed by local inhabitants and in the context of the riverine geological setting and its processes are discussed. Particular attention is paid to processes linking the levee breach location with specific geomorphic features of the Holocene floodplain. A wide perspective of fluvial geomorphology where erosive landforms of crevasse channels (and associated depositional crevasse splays) are indicators of geohazards was adopted. This distinct geomorphological imprint left by overbank flow is considered a natural flood mark. Such an approach is completely neglected by interviewees who overestimate the role of hydrotechnical structures. Full article
(This article belongs to the Special Issue Flood Inundation Mapping in Hydrological Systems)
Show Figures

Figure 1

18 pages, 2776 KB  
Article
Algal Bloom Ties: Spreading Network Inference and Extreme Eco-Environmental Feedback
by Haojiong Wang, Elroy Galbraith and Matteo Convertino
Entropy 2023, 25(4), 636; https://doi.org/10.3390/e25040636 - 10 Apr 2023
Cited by 6 | Viewed by 2858
Abstract
Coastal marine ecosystems worldwide are increasingly affected by tide alterations and anthropogenic disturbances affecting the water quality and leading to frequent algal blooms. Increased bloom persistence is a serious threat due to the long-lasting impacts on ecological processes and services, such as carbon [...] Read more.
Coastal marine ecosystems worldwide are increasingly affected by tide alterations and anthropogenic disturbances affecting the water quality and leading to frequent algal blooms. Increased bloom persistence is a serious threat due to the long-lasting impacts on ecological processes and services, such as carbon cycling and sequestration. The exploration of eco-environmental feedback and algal bloom patterns remains challenging and poorly investigated, mostly due to the paucity of data and lack of model-free approaches to infer universal bloom dynamics. Florida Bay, taken as an epitome for biodiversity and blooms, has long experienced algal blooms in its central and western regions, and, in 2006, an unprecedented bloom occurred in the eastern habitats rich in corals and vulnerable habitats. With global aims, we analyze the occurrence of blooms in Florida Bay from three perspectives: (1) the spatial spreading networks of chlorophyll-a (CHLa) that pinpoint the source and unbalanced habitats; (2) the fluctuations of water quality factors pre- and post-bloom outbreaks to assess the environmental impacts of ecological imbalances and target the prevention and control of algal blooms; and (3) the topological co-evolution of biogeochemical and spreading networks to quantify ecosystem stability and the likelihood of ecological shifts toward endemic blooms in the long term. Here, we propose the transfer entropy (TE) difference to infer salient dynamical inter actions between the spatial areas and biogeochemical factors (ecosystem connectome) underpinning bloom emergence and spread as well as environmental effects. A Pareto principle, defining the top 20% of areal interactions, is found to identify bloom spreading and the salient eco-environmental interactions of CHLa associated with endemic and epidemic regimes. We quantify the spatial dynamics of algal blooms and, thus, obtain areas in critical need for ecological monitoring and potential bloom control. The results show that algal blooms are increasingly persistent over space with long-term negative effects on water quality factors, in particular, about how blooms affect temperature locally. A dichotomy is reported between spatial ecological corridors of spreading and biogeochemical networks as well as divergence from the optimal eco-organization: randomization of the former due to nutrient overload and temperature increase leads to scale-free CHLa spreading and extreme outbreaks a posteriori. Subsequently, the occurrence of blooms increases bloom persistence, turbidity and salinity with potentially strong ecological effects on highly biodiverse and vulnerable habitats, such as tidal flats, salt-marshes and mangroves. The probabilistic distribution of CHLa is found to be indicative of endemic and epidemic regimes, where the former sets the system to higher energy dissipation, larger instability and lower predictability. Algal blooms are important ecosystem regulators of nutrient cycles; however, chlorophyll-a outbreaks cause vast ecosystem impacts, such as aquatic species mortality and carbon flux alteration due to their effects on water turbidity, nutrient cycling (nitrogen and phosphorus in particular), salinity and temperature. Beyond compromising the local water quality, other socio-ecological services are also compromised at large scales, including carbon sequestration, which affects climate regulation from local to global environments. Yet, ecological assessment models, such as the one presented, inferring bloom regions and their stability to pinpoint risks, are in need of application in aquatic ecosystems, such as subtropical and tropical bays, to assess optimal preventive controls. Full article
Show Figures

Figure 1

24 pages, 44222 KB  
Article
Hydrodynamic Processes Controlling Sand Bank Mobility and Long-Term Base Stability: A Case Study of Arklow Bank
by Shauna Creane, Michael O’Shea, Mark Coughlan and Jimmy Murphy
Geosciences 2023, 13(2), 60; https://doi.org/10.3390/geosciences13020060 - 17 Feb 2023
Cited by 4 | Viewed by 3723
Abstract
Offshore sand banks are an important resource for coastal protection, marine aggregates, and benthic habitats and are the site of many offshore wind farms. Consequently, a comprehensive understanding of the baseline processes controlling sand bank morphodynamics is imperative. This knowledge will aid the [...] Read more.
Offshore sand banks are an important resource for coastal protection, marine aggregates, and benthic habitats and are the site of many offshore wind farms. Consequently, a comprehensive understanding of the baseline processes controlling sand bank morphodynamics is imperative. This knowledge will aid the development of a long-term robust marine spatial plan and help address the environmental instability arising from anthropogenic activities. This study uses a validated, dynamically coupled, two-dimensional hydrodynamic and sediment transport model to investigate the hydrodynamic processes controlling the highly mobile upper layer of Arklow Bank, while maintaining overall long-term bank base stability. The results reveal a flood and ebb tidal current dominance on the west and east side of the bank, respectively, ultimately generating a large anticlockwise residual current eddy encompassing the entire bank. This residual current flow distributes sediment along the full length of the sand bank. The positioning of multiple off-bank anticlockwise residual current eddies on the edge of this cell is shown to influence east–west fluctuations of the upper slopes of the sand bank and act as a control on long-term stability. These off-bank eddies facilitate this type of movement when the outer flows of adjacent eddies, located on both sides of the bank, flow in a general uniform direction. Whereas they inhibit this east–west movement when the outer flows of adjacent eddies, on either side of the bank, flow in converging directions towards the bank itself. These residual eddies also facilitate sediment transport in and out of the local sediment transport system. Within Arklow Bank’s morphological cell, eight morphodynamically and hydrodynamically unique bank sections or ‘sub-cells’ are identified, whereby a complex morphodynamic–hydrodynamic feedback loop is present. The local east–west fluctuation of the upper slopes of the bank is driven by migratory on-bank stationary and transient clockwise residual eddies and the development of ‘narrow’ residual current cross-flow zones. Together, these processes drive upper slope mobility but maintain long-term bank base stability. This novel understanding of sand bank morphodynamics is applicable to bedforms in tidally dominated continental shelf seas outside the Irish Sea. Full article
(This article belongs to the Special Issue Seabed Morphodynamics)
Show Figures

Figure 1

Back to TopTop