Sign in to use this feature.

Years

Between: -

Subjects

remove_circle_outline
remove_circle_outline
remove_circle_outline
remove_circle_outline
remove_circle_outline
remove_circle_outline
remove_circle_outline
remove_circle_outline
remove_circle_outline

Journals

remove_circle_outline
remove_circle_outline
remove_circle_outline
remove_circle_outline
remove_circle_outline
remove_circle_outline
remove_circle_outline
remove_circle_outline
remove_circle_outline
remove_circle_outline
remove_circle_outline
remove_circle_outline
remove_circle_outline
remove_circle_outline
remove_circle_outline
remove_circle_outline

Article Types

Countries / Regions

remove_circle_outline
remove_circle_outline
remove_circle_outline
remove_circle_outline
remove_circle_outline
remove_circle_outline
remove_circle_outline

Search Results (1,551)

Search Parameters:
Keywords = global metabolites

Order results
Result details
Results per page
Select all
Export citation of selected articles as:
32 pages, 9289 KB  
Review
Wearable Electrochemical Biosensors for Monitoring and Management of Chronic Wounds
by Lingxia Zuo, Yinbing Liu, Jianrong Zhang, Linlin Wang and Jun-Jie Zhu
Biosensors 2025, 15(12), 785; https://doi.org/10.3390/bios15120785 (registering DOI) - 1 Dec 2025
Abstract
Chronic wounds constitute a major global public health challenge, characterized by a high risk of infection, prolonged healing times, and frequent recurrence. Conventional wound assessment methods, which primarily rely on visual clinical inspection and laboratory-based analyses, are limited by inherent subjectivity, delayed feedback, [...] Read more.
Chronic wounds constitute a major global public health challenge, characterized by a high risk of infection, prolonged healing times, and frequent recurrence. Conventional wound assessment methods, which primarily rely on visual clinical inspection and laboratory-based analyses, are limited by inherent subjectivity, delayed feedback, and a lack of capacity for real-time monitoring of the dynamic biochemical changes at the wound site. Significantly, recent advancements in flexible electronics, nanomaterials, and energy harvesting technologies have boosted the rapid development of wearable electrochemical biosensors. These devices have emerged as a transformative platform for the continuous, non-invasive analysis of critical biomarkers within the wound microenvironment, including pH, temperature, inflammatory cytokines, metabolites, and pathogen-derived molecules. This review critically examines the latest progress in wearable electrochemical biosensors for wound monitoring and management. Key discussions include (1) the special requirements for sensor design, targeting the chronic wound’s pathological characteristics; (2) cutting-edge development in self-powered systems, multimodal sensor integration, closed-loop theranostics, and artificial intelligence (AI)-assisted decision-making; and (3) a critical appraisal of challenges in accuracy, stability, biocompatibility, energy management, and clinical translation. Finally, the review explores future trends, such as biodegradable sensors, multi-parameter fusion algorithms, and remote intelligent management systems, with the aim of establishing a foundational framework and providing technical guidance for developing next-generation intelligent wound care solutions. Full article
(This article belongs to the Special Issue Wearable Sensors and Systems for Continuous Health Monitoring)
Show Figures

Figure 1

19 pages, 2740 KB  
Article
Preliminary Study on the Antifungal Potential of Selected Plants as Botanical Fungicides Against Main Fungal Phytopathogens
by Maria Grazia Morea, Thomas Conte, Gaetana Ricciardi, Maria Luisa Raimondo and Antonia Carlucci
Plants 2025, 14(23), 3634; https://doi.org/10.3390/plants14233634 (registering DOI) - 28 Nov 2025
Viewed by 69
Abstract
Fungal diseases represent relevant constraints on global agricultural productivity, causing severe yield losses and deterioration of crop quality. The extensive use of chemical fungicides has produced environmental and health concerns due to their persistence, bioaccumulation, toxicity, and the increasing development of resistant fungal [...] Read more.
Fungal diseases represent relevant constraints on global agricultural productivity, causing severe yield losses and deterioration of crop quality. The extensive use of chemical fungicides has produced environmental and health concerns due to their persistence, bioaccumulation, toxicity, and the increasing development of resistant fungal strains. To promote sustainable plant protection strategies, this study aimed to evaluate natural alternative products derived from botanical sources and agro-industrial wastes. Eighteen putative inhibiting products (PIPs), selected based on their availability as spontaneous plants or agro-industrial wastes, together with a commercial resistance inducer, were screened in in vitro assays against a collection of 31 phytopathogenic fungi. The inhibitory activity (IA) from the PIPs was evaluated, and statistical analyses were performed to identify the best performer. Several PIPs showed significant inhibitory activity against several fungal species, while others promoted fungal growth, highlighting the dual nature of the tested PIPs as potential bio-fungicides and growth-promoting agents for beneficial fungi. These findings highlight the value of plant-derived metabolites and agricultural waste valorization as promising sources for the development of sustainable botanical fungicides as well as support the transition toward eco-friendly crop protection strategies aligned with the European Green Deal objectives. Full article
Show Figures

Figure 1

36 pages, 1863 KB  
Review
Silent Saboteurs: Decoding Mycotoxins—From Chemistry and Prevalence to Health Risks, Detection, Management and Emerging Frontiers
by Kasun M. Thambugala, Dilakshini Dayananda, Samawansha Tennakoon, Hiruni Harischandra, Pamoda Jayatunga, Nissanka de Silva, Asanthi Dhanusha, Sahan Madusanka, Dinushani A. Daranagama, Madhusha Gonapaladeniya, Sukanya Haituk and Ratchadawan Cheewangkoon
J. Fungi 2025, 11(12), 840; https://doi.org/10.3390/jof11120840 - 27 Nov 2025
Viewed by 69
Abstract
Mycotoxins, toxic secondary metabolites produced by filamentous fungi, pose significant threats to global food safety, public health, and agricultural sustainability. This review summarizes the classification, biosynthesis, chemistry, and mechanisms of action of these compounds, and highlights their global prevalence and the serious health [...] Read more.
Mycotoxins, toxic secondary metabolites produced by filamentous fungi, pose significant threats to global food safety, public health, and agricultural sustainability. This review summarizes the classification, biosynthesis, chemistry, and mechanisms of action of these compounds, and highlights their global prevalence and the serious health consequences of both acute and chronic exposure. Despite decades of research, substantial gaps remain in effective surveillance, prevention, and risk management. Traditional control and detection strategies, although valuable, are often limited by their sensitivity, high costs, and inadequate field applicability. Addressing these gaps, this review emphasizes the potential of emerging technologies, particularly the integration of artificial intelligence (AI) and machine learning (ML) with advanced sensing platforms, to revolutionize mycotoxin detection. These innovations offer enhanced precision, real-time monitoring, and predictive modelling capabilities, paving the way for proactive food safety systems. By critically evaluating current knowledge and exploring future-oriented solutions, this review highlights the urgent need for interdisciplinary approaches that integrate molecular insights, biotechnological advancements, and digital technologies. Finally, we emphasize that adopting these novel strategies is essential to overcoming the silent yet profound global impact of mycotoxins. Full article
(This article belongs to the Section Fungal Cell Biology, Metabolism and Physiology)
Show Figures

Figure 1

27 pages, 3791 KB  
Article
Effects of Blueberry Supplementation on Depression and Anxiety Symptoms in a Rural Louisiana Population
by Katy E. Venable, D. Parker Kelley, Alec Jeansonne, Robbie Beyl, Samia O’Bryan, Venugopal Vatsavayi, Samuel Jones, Charles C. Lee and Joseph Francis
Nutrients 2025, 17(23), 3720; https://doi.org/10.3390/nu17233720 - 27 Nov 2025
Viewed by 216
Abstract
Background/Objectives: Blueberries are an important nutraceutical due to their excellent nutritional profile, with particularly high levels of polyphenols and anthocyanins. These compounds can improve mood, cognition, and health. As such, blueberry consumption can potentially benefit those coping with depression and anxiety. In [...] Read more.
Background/Objectives: Blueberries are an important nutraceutical due to their excellent nutritional profile, with particularly high levels of polyphenols and anthocyanins. These compounds can improve mood, cognition, and health. As such, blueberry consumption can potentially benefit those coping with depression and anxiety. In this regard, there is an unmet need for novel, effective, and accessible treatments for these conditions, particularly in rural communities, where specialized health care is often limited. Methods: Therefore, we conducted a double-blind, randomized pilot study in a rural population to assess whether daily blueberry supplementation affected symptoms of anxiety and depression. We employed a crossover design to test the effects of 12 weeks daily ingestion of 24 g of whole freeze-dried blueberry powder versus placebo on symptoms of depression and anxiety in those diagnosed with a depressive or anxiety disorder including major depressive disorder (MDD) and generalized anxiety disorder (GAD). We collected behavioral data (HDRS, GAD-7, MDI) at baseline, mid-, and post-treatment timepoints. We collected blood, serum, plasma, and behavioral data (HDRS, GAD-7, MDI) at baseline, mid-, and post-treatment timepoints. We measured inflammatory cytokines IL-1β, IL-6, TNF-α, IFN-γ, and IL-10 in serum, CRP in whole blood, and performed global metabolomics in plasma. Results: Blueberries significantly reduced symptoms of depression and anxiety compared to placebo. CRP and inflammatory cytokine levels were unaffected. Our global metabolomic measures suggested that different metabolites were differentially affected at the middle and post-intervention timepoints in the study. Conclusions: Overall, this study found potential improvements in symptoms of depression and anxiety following daily blueberry supplementation, although the biochemical mechanisms underlying these behavioral improvements remain unresolved. Full article
Show Figures

Graphical abstract

17 pages, 2139 KB  
Article
Vitamin E and Fatty Acid Intake and Cardiometabolic Multimorbidity Risk: The Mediating Role of Plasma Lipid Metabolites
by Yannan Zhang, Yangyang Cen, Xiaoxia Li, Bowen Yang, Kaijun Xing, Linxi Lian, Yongjie Yu and Yi Zhao
Int. J. Mol. Sci. 2025, 26(23), 11477; https://doi.org/10.3390/ijms262311477 - 27 Nov 2025
Viewed by 86
Abstract
Cardiometabolic multimorbidity (CMM), defined as the co-occurrence of two or more of the following: diabetes, ischemic heart disease, stroke, and other cardiovascular diseases, is a leading cause of global mortality. Although vitamins and fatty acid are known to influence cardiometabolic diseases through lipid [...] Read more.
Cardiometabolic multimorbidity (CMM), defined as the co-occurrence of two or more of the following: diabetes, ischemic heart disease, stroke, and other cardiovascular diseases, is a leading cause of global mortality. Although vitamins and fatty acid are known to influence cardiometabolic diseases through lipid metabolism, the mediating role of lipid metabolites in linking dietary vitamins and fatty acid intake to CMM remains unclear. We conducted a case–control study based on the Ningxia cohort, including 200 patients with CMM and 200 age- and sex-matched controls. Dietary intake was assessed using a semi-quantitative food frequency questionnaire, and plasma lipid profiles were analyzed using ultra-performance liquid chromatography–tandem mass spectrometry. We assessed associations between dietary nutrients and CMM using logistic regression and their relationships with lipid metabolites via Pearson correlation. Mediation analysis identified lipid metabolites that link vitamin and fatty acid intake to CMM, and these mediators were incorporated into a predictive model. We found that higher intake of vitamin E (VE), total fatty acids (FA), polyunsaturated fatty acids (PUFA), and monounsaturated fatty acids (MUFA) was significantly associated with lower CMM risk (OR < 1, FDR ≤ 0.05). Lipid profiling identified 349 differentially abundant metabolites, primarily triglycerides and diglycerides, elevated in CMM patients. Mediation analysis revealed 292 significant pathways: dietary intake VE and PUFA was linked to lower CMM risk via modulation of glycerolipid metabolites, while dietary intake FA and MUFA was linked to lower risk through regulation of glycerophospholipids. A predictive model incorporating age, sex, dietary factors, and key mediating lipids achieved good discrimination (AUC: 0.765–0.812). These findings suggest that dietary intake of VE, FA, PUFA, and MUFA is associated with reduced CMM risk through modulation of plasma lipid metabolism, with specific lipid metabolites potentially acting as key mediators. Full article
(This article belongs to the Section Molecular Endocrinology and Metabolism)
Show Figures

Figure 1

20 pages, 714 KB  
Review
The Role of the Gut Microbiome in Type 2 Diabetes Mellitus
by Rahaf Mashal, Amnah Al-Muhanna, Salma Khader, Aiman Khudair, Ahmed Khudair and Alexandra E. Butler
Int. J. Mol. Sci. 2025, 26(23), 11412; https://doi.org/10.3390/ijms262311412 - 26 Nov 2025
Viewed by 264
Abstract
The gastrointestinal tract in humans hosts trillions of microorganisms, collectively termed the gut microbiota, which perform essential physiological processes and roles, including nutrient metabolism and immunomodulation. Influenced by genetics, age, diet, medication, and the environment, the disruption of this system leads to dysbiosis, [...] Read more.
The gastrointestinal tract in humans hosts trillions of microorganisms, collectively termed the gut microbiota, which perform essential physiological processes and roles, including nutrient metabolism and immunomodulation. Influenced by genetics, age, diet, medication, and the environment, the disruption of this system leads to dysbiosis, which has been linked to a range of diseases, notably type 2 diabetes mellitus (T2DM). As the global prevalence of T2DM continues to trend upwards, research investigating and highlighting the influence the gut microbiome exerts on this disease is warranted. The literature was examined regarding microbial metabolites and metabolic signaling pathways, as well as interventions relating to diet, prebiotics, probiotics, pharmacological agents, and fecal microbiota transplantation (FMT). The gut microbiome, through its effects on insulin resistance, inflammation, bile acid signaling, and glucose–lipid metabolism, impacts the development and progression of T2DM. Furthermore, patients with T2DM have demonstrated reduced microbial diversity, depletion of butyrate-producing bacteria, and an increase in pathogenic species. Interventions including high-fiber diets, metformin, probiotics, and FMT were shown to enrich beneficial microbes and improve metabolic outcomes. Targeted modulation of the microbiome, such as through next-generation probiotics and CRISPR-based therapies, may enhance metabolic control in the context of the future of personalized medicine. This review investigates the intricate relationship between the gut microbiome and T2DM, emphasizing its role in disease pathogenesis, the factors that may impact the microbiome in these patients, as well as therapeutic approaches toward its management. Full article
(This article belongs to the Special Issue Interplay Between the Human Microbiome and Diseases)
Show Figures

Figure 1

20 pages, 2326 KB  
Article
Newly Discovered Fungal Species from Black Pepper Marketed in Brazil: Penicillium pipericola sp. nov. and Syncephalastrum brasiliense sp. nov.
by Vinicius S. Rosa, Adriana R. P. da Silva, Paola Ferrari, Daniela B. B. Trivella, Mariana C. de Souza, Lara Durães Sette, Rafael de Felício, Beatriz T. Iamanaka, Marta H. Taniwaki and Josué J. Silva
Microorganisms 2025, 13(12), 2691; https://doi.org/10.3390/microorganisms13122691 - 25 Nov 2025
Viewed by 170
Abstract
Black pepper (Piper nigrum L.) has historically been among the most consumed spices globally. Brazil is one of the world’s largest producers and exporters, and is the largest in the Western Hemisphere. This study describes two new fungal species associated with black [...] Read more.
Black pepper (Piper nigrum L.) has historically been among the most consumed spices globally. Brazil is one of the world’s largest producers and exporters, and is the largest in the Western Hemisphere. This study describes two new fungal species associated with black pepper commercialized in Brazil. The first, Penicillium pipericola sp. nov., belongs to the subgenus Penicillium, section Paradoxa, series Atramentosa. The second, Syncephalastrum brasiliense sp. nov., belongs to the order Mucorales, family Syncephalastraceae. The taxonomic classification of these species was supported by a pluralistic approach, based on multilocus phylogenetic analyses, morphological analyses, and metabolomics. Furthermore, the metabolomic analysis revealed considerable biosynthetic versatility of the new species under different cultivation conditions, producing metabolites with therapeutic and biotechnological potential. The identification of these species increases the understanding of fungal diversity in the black pepper production chain and may have important implications for the microbiological quality of the product, for the understanding of ecological interactions within the agroecosystem and for potential industrial applications. Full article
Show Figures

Figure 1

12 pages, 1741 KB  
Article
Bioactive Compound Profiling of Agarophyte Seaweed (Gelidiella acerosa, Gracilaria arcuata, and Gracilaria verrucosa) Based on LC-HRMS Metabolomic and Molecular Networking Approach
by Maria Dyah Nur Meinita, Riyanti, Dyahruri Sanjayasari, Riviani, Dicky Harwanto, Apisada Jiso, Till F. Schäberle, Ute Mettal, Il-Soo Moon and Jae-Suk Choi
Foods 2025, 14(23), 4042; https://doi.org/10.3390/foods14234042 - 25 Nov 2025
Viewed by 171
Abstract
To date, exploration of Gracilaria and Gelidiella’s bioactive compounds has been conducted using conventional methods that require a long time, high costs, and significant effort. Currently, metabolomic profiling and molecular networking have emerged as methods of exploring bioactive compounds. This study aimed [...] Read more.
To date, exploration of Gracilaria and Gelidiella’s bioactive compounds has been conducted using conventional methods that require a long time, high costs, and significant effort. Currently, metabolomic profiling and molecular networking have emerged as methods of exploring bioactive compounds. This study aimed to perform bioactive compound profiling through a metabolomic LC-HRMS-based and molecular networking approach in Gelidiella acerosa, Gracilaria arcuata, and Gracilaria verrucosa. All chromatograms and MS/MS spectra obtained for three crude extracts were digitally converted into an mzXML file using MSConvert, submitted to the Global Natural Product Social (GNPS), and visualized in Cytoscape 3.9.1. In total, nine dereplicated compounds were identified: 11-Deoxyprostaglandin (m/z 324.214), Diacylglyceryl trimethylhomoserines (DGTS) (m/z 684.575), Glycochenodeoxy acid (m/z 448.369), Lysophosphatidylcholine (m/z 522.350), Diacylglyceryl trimethylhomoserines (DGTS) (m/z 656.557), Pheophorbide A (m/z 593.266), Pyropheophorbide A (m/z 593.266), (2R,3R)-2-(3,4-dihydroxyphenyl)-3,5,7-trihydroxy-2,3-dihydro-4H-chromen-4-one (m/z 303.15), and Polyporic acid (m/z 293.156). These compounds are typically classified as fatty acids, lipids, terpenoids, alkaloids, shikimates, and phenylpropanoids. The molecular networking and metabolite clustering showed an interesting pattern where some compounds were produced only by one species, some by two species, and some by all three. These compounds may have pharmaceutical potential based on their chemical properties and reported activities. Full article
(This article belongs to the Special Issue Plant Bioactives: Extraction and Utilization in Food Industry)
Show Figures

Figure 1

34 pages, 8371 KB  
Article
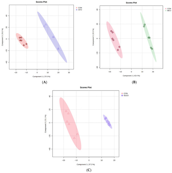
Rumen Fluid Metabolomics and Microbiome Profiling of Dairy Cows Fed Combinations of Prebiotics, Essential Oil Blend, and Onion Peel Using the RUSITEC System
by Joel O. Alabi, Ahmed E. Kholif, Kelechi A. Ike, Deborah O. Okedoyin, Oludotun O. Adelusi, Michael Wuaku, Chika C. Anotaenwere, James M. Enikuomehin, Olatunde A. Oderinwale, John O. Adebayo, Andrea R. Gentry-Apple and Uchenna Y. Anele
Metabolites 2025, 15(12), 762; https://doi.org/10.3390/metabo15120762 - 25 Nov 2025
Viewed by 146
Abstract
Background and Objectives: Dairy products provide vital energy, high-quality protein, and micronutrients for over six billion people worldwide, with dairy cows contributing nearly 81% of global milk production. Sustainable strategies to enhance productivity are therefore critical. Feed additives such as essential oil blends [...] Read more.
Background and Objectives: Dairy products provide vital energy, high-quality protein, and micronutrients for over six billion people worldwide, with dairy cows contributing nearly 81% of global milk production. Sustainable strategies to enhance productivity are therefore critical. Feed additives such as essential oil blends (EOB), onion peel (OPE), and prebiotics including mannan oligosaccharides (MOS) and galacto-oligosaccharides (GOS) have been proposed to improve rumen fermentation, modulate microbial ecology, and mitigate greenhouse gas emissions. This study evaluated the combined effects of EOB, OPE, MOS, and GOS on rumen metabolism using the rumen simulation technique (RUSITEC). Materials and Methods: Rumen inoculum from three cannulated Holstein Friesian cows was incubated across 16 vessels (four treatments × four replicates) for nine days. Treatments included a control (CON; TMR only), GEO (TMR + GOS + EOB + OPE), MEO (TMR + MOS + EOB + OPE), and OLEO (TMR + a 1:1 mixture of GOS and MOS + EOB + OPE). Additives were included at 3 µL/g TMR for EOB and 30 mg/g TMR (3% w/w) for OPE, GOS, MOS, or OLG. Rumen effluents were collected for untargeted metabolomic profiling by liquid chromatography–mass spectrometry, identifying 661 metabolites. Results: Partial least squares-discriminant analysis revealed clear separation between CON and additive groups, confirming distinct metabolic shifts. GEO primarily enhanced tryptophan, tyrosine, and purine metabolism; MEO stimulated phosphonate and pyrimidine pathways and bile acid biosynthesis; OLEO promoted phosphonate, nicotinamide, and taurine metabolism. Microbial analysis showed enrichment of taxa such as Lachnospira, Succinivibrionaceae, Macellibacteroides, Lysinibacillus, and Christensenellaceae, indicating complementary effects on fermentation and microbial stability. Conclusions: These results demonstrate that dietary supplementation with GEO, MEO, or OLEO modulates rumen metabolism and microbial ecology without impairing fermentation, supporting improved nutrient utilization, antioxidant defenses, and metabolic resilience in dairy cows, with potential benefits for productivity and sustainability. Full article
(This article belongs to the Special Issue Dysbiosis and Metabolic Disorders of the Microbiota)
Show Figures

Graphical abstract

31 pages, 765 KB  
Review
Diet Components, Immune Function and IgE-Mediated Food Allergy
by Rosina López-Fandiño
Nutrients 2025, 17(23), 3669; https://doi.org/10.3390/nu17233669 - 24 Nov 2025
Viewed by 144
Abstract
Food allergies are rising globally, posing a multifactorial public health challenge driven by complex interactions among diet, immune development, and environmental exposures. This review highlights emerging insights into the cellular and molecular mechanisms by which specific dietary components, particularly vitamin A, fibre, indole [...] Read more.
Food allergies are rising globally, posing a multifactorial public health challenge driven by complex interactions among diet, immune development, and environmental exposures. This review highlights emerging insights into the cellular and molecular mechanisms by which specific dietary components, particularly vitamin A, fibre, indole compounds, and proteins, promote intestinal homeostasis. These nutrients act through both microbiota-dependent and -independent pathways, primarily in the small intestine, enhancing epithelial barrier integrity and supporting tolerogenic immune responses. Two key signalling axes, mediated by retinoic acid (RA) and aryl hydrocarbon receptor (AhR) ligands, converge to regulate RORγt-expressing immune cells, including group 3 innate lymphoid cells, TCRγδ+CD8αα+ intraepithelial lymphocytes (IELs), and Th17 cells, which are essential for secondary lymphoid organ development and barrier reinforcement. RA and AhR also guide the homing and specialization of diverse regulatory T cell subsets and CD4+ IELs, which collectively sustain peripheral tolerance to dietary antigens. Recent findings implicate RORγt+ antigen-presenting cells in the induction of peripheral Tregs during early life, particularly at weaning, underscoring a critical window for tolerance establishment. Microbial metabolites and commensal-derived signals further shape these immune pathways, reflecting the intricate interplay between host, diet, and microbiota in the regulation of oral tolerance. Full article
(This article belongs to the Section Nutritional Immunology)
Show Figures

Figure 1

19 pages, 762 KB  
Review
Research Progress on Molecular Breeding and Application of Clematis Plants
by Jiehui He, Lin Lin, Yizeng Chen, Xule Zhang, Yaping Hu, Lei Feng, Xiaohua Ma, Jiayi Lin, Qingdi Hu and Jian Zheng
Plants 2025, 14(23), 3575; https://doi.org/10.3390/plants14233575 - 22 Nov 2025
Viewed by 362
Abstract
Clematis L., a significant genus of climbing plants within the Ranunculaceae family, boasts widespread germplasm resources distributed across temperate to tropical regions globally, with Asia preserving particularly abundant native populations. This review systematically summarizes recent advances in Clematis research: in terms of physiological [...] Read more.
Clematis L., a significant genus of climbing plants within the Ranunculaceae family, boasts widespread germplasm resources distributed across temperate to tropical regions globally, with Asia preserving particularly abundant native populations. This review systematically summarizes recent advances in Clematis research: in terms of physiological characteristics, the research focuses on the evolution of plant classification, chromosomal evolutionary features revealed by karyotype analysis, and studies on genetic diversity and phylogenetic relationships based on molecular markers; in breeding methods, it summarizes the two major technical systems of sexual and asexual reproduction; regarding ornamental traits, it emphasizes the molecular mechanisms of flower color and form development, and synthesizes breakthroughs in techniques for flowering period regulation and research on the biosynthesis pathways of floral scent metabolites; in the field of stress resistance mechanisms, it thoroughly examines physiological responses and molecular adaptation mechanisms under abiotic stresses such as UV radiation, drought, high temperature, and intense light, and outlines research progress on pathogen types of major diseases; in studies of medicinal value, it highlights the material basis and mechanisms of pharmacological activities including anti-inflammatory, analgesic, and antitumor effects. Through multidimensional comprehensive analysis, this review aims to elucidate the comprehensive development potential of Clematis, providing theoretical foundations and practical guidance for germplasm resource innovation, breeding of high-ornamental-value cultivars, and stress resistance applications. Full article
(This article belongs to the Section Plant Molecular Biology)
Show Figures

Figure 1

21 pages, 6955 KB  
Article
Dietary Intervention with Resistant Starch-Rich Unripe Plantain Flour Restores Gut Microbiome–Metabolome Axis and Ameliorates Type 2 Diabetes in Rats
by Jinfeng Fu, Cancan Liu, Shiyun Tu, Hongjie Liu, Zixin Liu, Weidi He, Lu Dong, Ganjun Yi, Yiji Xia, Juan Wang and Ou Sheng
Foods 2025, 14(23), 3996; https://doi.org/10.3390/foods14233996 - 21 Nov 2025
Viewed by 316
Abstract
Plantain (Musa spp., AAB group) possesses a complex triploid genetics originating from interspecific hybridization, which underlies its agronomic traits and nutritional composition, making it a vital global staple food crop. Unripe plantain flour (UPF), a rich source of resistant starch (RS), has [...] Read more.
Plantain (Musa spp., AAB group) possesses a complex triploid genetics originating from interspecific hybridization, which underlies its agronomic traits and nutritional composition, making it a vital global staple food crop. Unripe plantain flour (UPF), a rich source of resistant starch (RS), has demonstrated anti-diabetic properties in diabetic rats, yet its mechanisms of action remain unclear. This study investigated whether unripe plantain flour attenuates type 2 diabetic traits in rats made diabetic with a high-fat diet plus streptozotocin through regulation of the gut microbiome–metabolome axis, including short-chain fatty acids and bile acids. We found that UPF intervention significantly ameliorated gut microbiota dysbiosis. It enriched beneficial bacteria, particularly SCFA producers (Lachnoclostridium, Blautia, Butyricicoccus) and others (Bifidobacterium, Akkermansia), while inhibiting harmful genera (Romboutsia, Allobaculum). Consequently, UPF altered bile-acid composition by lowering hydrophobic species (e.g., cholic acid and deoxycholic acid) while elevating hydrophilic species (e.g., ursodeoxycholic acid and tauroursodeoxycholic acid). It also enhanced the excretion of secondary bile acids (lithocholic acid). These coordinated changes in the gut ecosystem are conducive to improved glycolipid metabolism. Spearman correlation analysis further reinforced the close relationships between the altered microbiota and metabolites. Our results elucidate that UPF exerts its anti-diabetic effects by remodeling the gut microbiota and modulating its associated metabolites, highlighting a novel dietary intervention strategy for diabetes management. Full article
Show Figures

Graphical abstract

14 pages, 7563 KB  
Article
Antimicrobial and Herbicidal Secondary Metabolites from Insect-Associated Fungus Leptosphaeria sp. FZN28 in Mecopoda elongata
by Yu Li, Chuan Ping, Michi Yao, Liyifan Chen, Shuqi Su, Qi Zhu, Bo He, Yonghao Ye and Wei Yan
Agronomy 2025, 15(12), 2673; https://doi.org/10.3390/agronomy15122673 - 21 Nov 2025
Viewed by 161
Abstract
The global food security faces significant threats from phytopathogenic microbes and weeds. In this study, seven secondary metabolites (1–7) were isolated from the insect-associated fungus Leptosphaeria sp. FZN28 in Mecopoda elongata. Their structures were elucidated through a combination of spectroscopic [...] Read more.
The global food security faces significant threats from phytopathogenic microbes and weeds. In this study, seven secondary metabolites (1–7) were isolated from the insect-associated fungus Leptosphaeria sp. FZN28 in Mecopoda elongata. Their structures were elucidated through a combination of spectroscopic analyses. In bioactive assays, peniciphenalenin E (1) exhibited great antimicrobial activities against Phytophthora capsici and Sclerotinia sclerotiorum, with EC50 values of 8.8 and 10.8 μg/mL, respectively. Scleroderolide (2) demonstrated EC50 values of 20.4 and 14.8 μg/mL against the same strains, respectively. Notably, as seen with in vitro assays, 100 μg/mL of 1 could effectively prevent infection of P. capsici with a protection efficacy of 69.1%, and compounds 1 and 2 at a concentration of 200 μg/mL could greatly inhibit disease development in S. sclerotiorum-infected cole leaves with inhibitory efficacies of 66.9% and 61.0%, respectively. Moreover, the two compounds could also affect the hyphal morphology of S. sclerotiorum and P. capsici via scanning electron microscope and transmission electron microscope. Additionally, compounds 1 and 2 at a concentration of 200 μg/mL could significantly inhibit the radicle growth and germ elongation of monocotyledon weed and dicotyledon weed, Echinochloa crusgalli and Eclipta prostrata. Considering their antimicrobial and herbicidal activities, compounds 1 and 2 showed promise for the development of new bio-pesticides. Full article
(This article belongs to the Topic Natural Products in Crop Pest Management)
Show Figures

Figure 1

51 pages, 957 KB  
Review
Biosynthesis Regulation of Secondary Metabolite Production in Fusarium Fungi
by Prosper Amuzu, Xiaoqian Pan, Xuwen Hou, Yu Li, Jiahang Sun, Yujun Huang, Pengfei Wang, Liyao Liu, Daowan Lai and Ligang Zhou
J. Fungi 2025, 11(11), 820; https://doi.org/10.3390/jof11110820 - 20 Nov 2025
Viewed by 738
Abstract
Fusarium fungi are prolific producers of a wide array of structurally and functionally diverse secondary metabolites (SMs), ranging from harmful mycotoxins to beneficial phytohormones and medicines. Many of these compounds show significant promise for use as agrochemicals, pharmaceuticals and food additives. The biosynthesis [...] Read more.
Fusarium fungi are prolific producers of a wide array of structurally and functionally diverse secondary metabolites (SMs), ranging from harmful mycotoxins to beneficial phytohormones and medicines. Many of these compounds show significant promise for use as agrochemicals, pharmaceuticals and food additives. The biosynthesis of these SMs in Fusarium fungi is strictly regulated by a complex network composed of various regulatory components. This review highlights recent advances in understanding how secondary metabolism in Fusarium fungi is regulated at various levels, particularly through the regulation of environmental factors (e.g., light, temperature, pH, carbon, and nitrogen sources), global and pathway-specific transcriptional factors (e.g., LaeA, LaeB, AreA, Tri6, and ZEB2), epigenetic modifications (e.g., histone acetylation and methylation, DNA and RNA modifications), and signal transduction pathways (e.g., cAMP, TOR, and MAPK pathways). Furthermore, the biological significances and potential applications of some metabolites (e.g., beauvericin, bikaverin, gibberellins, fumonisins, fusaric acid, and trichothecenes) produced by Fusarium fungi were discussed. Biosynthesis regulation on SM production offers a powerful approach to either unlock silent or cryptic biosynthetic gene clusters (BGCs) for the discovery of new SMs, to boost the yiled of low-abundance beneficial metabolites, or suppress specific BGCs to eliminate the production of toxic compounds in Fusarium fungi. Full article
Show Figures

Figure 1

18 pages, 3418 KB  
Article
The Spatial Distribution and Bioaccumulation of Anatoxin-A in Hulun Lake
by Shiyu Li, Rui Liu, Shuhao Guo, Xiaoxuan Chen, Wenxue Wu, Bo Pang, Zixuan Liu, Haiming Ying, Yanlong Zhang, Yuanyuan Zhang and Chengxue Ma
Toxics 2025, 13(11), 996; https://doi.org/10.3390/toxics13110996 - 20 Nov 2025
Viewed by 258
Abstract
The intensification of eutrophication in global water bodies has exacerbated the occurrence of cyanobacterial blooms, whose secondary metabolites can have detrimental effects on animals, humans, and ecosystems. This study analyzed and statistically evaluated the species composition and distribution of phytoplankton, assessed the concentration [...] Read more.
The intensification of eutrophication in global water bodies has exacerbated the occurrence of cyanobacterial blooms, whose secondary metabolites can have detrimental effects on animals, humans, and ecosystems. This study analyzed and statistically evaluated the species composition and distribution of phytoplankton, assessed the concentration of anatoxin-a (ATX-a) in environmental and biological samples (n = 261), and explored the spatial distribution and bioaccumulation of ATX-a in Hulun Lake (Inner Mongolia, China). In late July 2024, the cyanobacteria Dolichospermum spp. comprised 85.5% of the total phytoplankton density. ATX-a levels were vertically distributed with higher concentrations in deeper water (3 m; 146.69 ± 11.84 ng·L−1) and sediments (3.28 ± 0.45 ng·g−1 dry weight) as compared to surface layers (0.5 m; 132.46 ± 8.19 ng·L−1). In fish, bioaccumulation of ATX-a was greatest in the liver (2.37 ± 1.85 ng·g−1), followed by intestinal contents (1.83 ± 0.74 ng·g−1), with minimal accumulation in muscle tissues (1.74 ± 0.77 ng·g−1). ATX-a levels were higher in smaller fish (minnows) than larger fish (Predatory carp, Gibel carp, and European carp). Additionally, all fish tissue samples contained ATX-a, suggesting that aquatic organisms were continuously exposed to ATX-a throughout the summer. A biodilution of ATX-a was observed from phytoplankton (384.82 ± 176.82 ng·L−1) to zooplankton (1.27 ± 0.12 ng·g−1), followed by biomagnification from zooplankton to fish. Full article
Show Figures

Graphical abstract

Back to TopTop