Sign in to use this feature.

Years

Between: -

Subjects

remove_circle_outline
remove_circle_outline
remove_circle_outline
remove_circle_outline
remove_circle_outline
remove_circle_outline
remove_circle_outline
remove_circle_outline
remove_circle_outline

Journals

Article Types

Countries / Regions

Search Results (4)

Search Parameters:
Keywords = geodesign workflow

Order results
Result details
Results per page
Select all
Export citation of selected articles as:
21 pages, 5464 KB  
Article
Application of Geodesign Techniques for Ecological Engineered Landscaping of Urban River Wetlands: A Case Study of Yuhangtang River
by Tianjie Li, Yan Huang, Chaoguang Gu and Fangbo Qiu
Sustainability 2022, 14(23), 15612; https://doi.org/10.3390/su142315612 - 24 Nov 2022
Cited by 11 | Viewed by 3112
Abstract
Although geodesign techniques have been studied and developed worldwide, there is still a lack of in-depth application of geodesign workflows for redesigning urban river wetlands with characteristics of ecologically engineered landscaping (EEL). The study mainly aims at putting forward a proper approach in [...] Read more.
Although geodesign techniques have been studied and developed worldwide, there is still a lack of in-depth application of geodesign workflows for redesigning urban river wetlands with characteristics of ecologically engineered landscaping (EEL). The study mainly aims at putting forward a proper approach in the methodological foundation for EEL practices in river wetlands. A typical EEL-oriented project of river restoration in Hangzhou, China, was conducted in this study. Based on in-situ geodata and tools within QGIS, individual geological factors analysis, with the hierarchical analysis method (AHP) and ecological vulnerability evaluation (EVE), was conducted by experts’ voting and the weighted linear combination (WLC) method. Analysis of hydrological-related factors proceeded. This GIS-based analysis with expert knowledge provided comprehensive redesign solutions for the redesign project, i.e., restoration of the riverbed, spatial restoration in the horizontal and vertical dimensions, and integration with the multifunctional design. Detailed three-dimensional models for design practices were developed to present redesigned topology and space accordingly. Terrain, inundation, and visibility analysis proceeded with parametric mapping programs within Grasshopper to check the feasibility. The adapted geodesign-based workflow in the study also applies to the site analysis, sustainable assessment and landscape planning for urban wetlands EEL projects. Full article
Show Figures

Figure 1

26 pages, 6959 KB  
Article
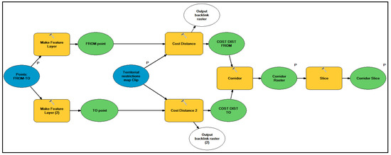
Methodological Approach to Incorporate the Involve of Stakeholders in the Geodesign Workflow of Transmission Line Projects
by Francisco-Javier Moreno-Marimbaldo and Miguel-Ángel Manso-Callejo
ISPRS Int. J. Geo-Inf. 2020, 9(3), 178; https://doi.org/10.3390/ijgi9030178 - 20 Mar 2020
Cited by 3 | Viewed by 6688
Abstract
Any artificial infrastructure built in a territory causes changes in its environment, especially when it is a question of large or extensive infrastructures such as high-voltage transmission lines (HVTLs). Such changes are perceived unevenly by the different groups affected or involved. However, all [...] Read more.
Any artificial infrastructure built in a territory causes changes in its environment, especially when it is a question of large or extensive infrastructures such as high-voltage transmission lines (HVTLs). Such changes are perceived unevenly by the different groups affected or involved. However, all of them can obstruct the development of a project of this type of infrastructure. For this reason, it is increasingly necessary to manage the stakeholders in the different phases of the development of an HVTL project. This article presents the methodological proposal designed to add the management of stakeholders’ opinions by integrating it into the geodesign-based workflow for the development of HVTL projects, giving geographic meaning to each of their opinions, allowing their analysis together with the rest of the geospatial information of the project, reusing the “feedback-iteration-consensus” mechanisms, discovering interactions and synergies or incompatibilities, improving the understanding and finally facilitating the consensus of all parties. In this way, it is possible to manage the development of the projects with a single workflow, in which the results are obtained (development stages) and the decisions that are adopted are used both for the technical part and for the management of the project’s stakeholders. Full article
Show Figures

Figure 1

4 pages, 282 KB  
Proceeding Paper
Lifecycle of Geospatial Data in a High-Voltage Electrical Infrastructure Project: Geodesign Framework in the Electrical Network of Spain (REE)
by Fco-Javier Moreno-Marimbaldo, Miguel-Ángel Manso-Callejo and Ramón Alcarria
Proceedings 2019, 19(1), 5; https://doi.org/10.3390/proceedings2019019005 - 12 Jul 2019
Viewed by 1274
Abstract
This paper presents the advances in the design and implementation of a geodesign framework and workflow for the development of HVEI projects, which is supported by corporate methodologies and by the execution of automatic models guaranteeing the traceability of the development of each [...] Read more.
This paper presents the advances in the design and implementation of a geodesign framework and workflow for the development of HVEI projects, which is supported by corporate methodologies and by the execution of automatic models guaranteeing the traceability of the development of each project, in the different stages of its lifecycle. The ultimate goal is to minimize environmental, social and local impacts, while, at the same time, providing the system’s actors with support tools that facilitate planning and decision-making. Our framework integrates the principles of geodesign and harmonizes the corporate procedures in the project phases. It also takes into consideration the conditions alerted by other actors, through a design process guided by feedback-iteration-consensus mechanisms. In this way there is a participatory, transparent, visible and improved framework for the development of new electricity infrastructures. The geodesign framework that we present addresses the problem of managing geospatial information for the development of new HVEI projects with two fundamental approaches: (1) including all the geospatial information representative of each constraint or territorial restriction and, (2) defining procedures throughout the phases of each project to ensure that all projects are developed homogeneously in terms of scope, precision and depth of analysis. Full article
(This article belongs to the Proceedings of The II Geomatics Engineering Conference)
30 pages, 9023 KB  
Article
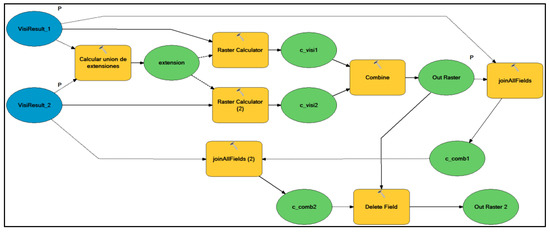
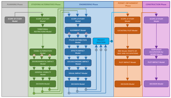
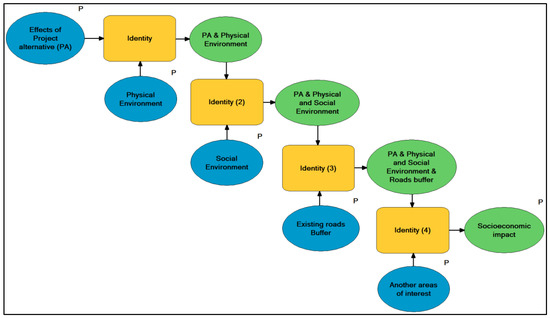
A Methodological Approach to Using Geodesign in Transmission Line Projects
by Francisco Javier Moreno Marimbaldo, Miguel-Ángel Manso-Callejo and Ramon Alcarria
Sustainability 2018, 10(8), 2757; https://doi.org/10.3390/su10082757 - 4 Aug 2018
Cited by 8 | Viewed by 4177
Abstract
Numerous constraints affect the design of long linear infrastructures such as high-voltage transmission lines (HVTL): terrain slope, distances to urban centers or protected areas, stakeholders, administration, etc. These constraints must be studied as a whole to make the most appropriate decisions. In HVTL [...] Read more.
Numerous constraints affect the design of long linear infrastructures such as high-voltage transmission lines (HVTL): terrain slope, distances to urban centers or protected areas, stakeholders, administration, etc. These constraints must be studied as a whole to make the most appropriate decisions. In HVTL project development, a large volume of geodata is generated and analyzed in the project lifecycle. Each geodata scale is associated with a phase of the project and scale transitions correspond to changes in involved technical teams. Geodesign provides design frameworks and supporting technologies, so that professionals can share data and find designs suitable to the sustainability characteristics of each territory. This article proposes a geodesign workflow for developing HVTL projects, supported by methodologies and by automated model executions that guarantee the traceability of its development through the lifecycle stages. The aim is to minimize environmental, social, and local impacts, while providing stakeholders with tools for planning and decision-making. The workflow helps to integrate the geodesign’s principles, harmonizing corporate procedures throughout the project phases, taking into consideration constraints notified by stakeholders, through a design process guided by feedback-iteration- consensus mechanisms. As a result, it produces a transparent, visible, and improved participative workflow for developing new electric infrastructures. Full article
Show Figures

Graphical abstract

Back to TopTop