Sign in to use this feature.

Years

Between: -

Subjects

remove_circle_outline
remove_circle_outline
remove_circle_outline
remove_circle_outline
remove_circle_outline
remove_circle_outline
remove_circle_outline
remove_circle_outline
remove_circle_outline

Journals

remove_circle_outline
remove_circle_outline
remove_circle_outline
remove_circle_outline
remove_circle_outline
remove_circle_outline
remove_circle_outline
remove_circle_outline
remove_circle_outline
remove_circle_outline
remove_circle_outline
remove_circle_outline

Article Types

Countries / Regions

remove_circle_outline
remove_circle_outline
remove_circle_outline
remove_circle_outline
remove_circle_outline
remove_circle_outline

Search Results (1,845)

Search Parameters:
Keywords = gene expression heterogeneity

Order results
Result details
Results per page
Select all
Export citation of selected articles as:
11 pages, 1812 KB  
Article
Association of SLC7A5/LAT1 Expression with Clinicopathological Parameters and Molecular Subtypes: Could It Be Considered in the Management of Breast Cancer?
by Nausheen Henna, Bellary Kuruba Manjunatha Goud, Rajani Dube, Sarah Riaz, Akhtar Sohail Chughtai and Abdul Hannan Nagi
J. Mol. Pathol. 2025, 6(4), 27; https://doi.org/10.3390/jmp6040027 (registering DOI) - 14 Nov 2025
Abstract
Introduction: Breast cancer is a heterogeneous malignancy influenced by diverse molecular profiles. The L-type amino acid transporter 1 (LAT1), encoded by the SLC7A5 gene, plays a key role in tumor metabolism, growth, and angiogenesis. Through its role in amino acid transport and activation [...] Read more.
Introduction: Breast cancer is a heterogeneous malignancy influenced by diverse molecular profiles. The L-type amino acid transporter 1 (LAT1), encoded by the SLC7A5 gene, plays a key role in tumor metabolism, growth, and angiogenesis. Through its role in amino acid transport and activation of the mTORC1 signaling pathway, LAT1 has emerged as a potential therapeutic target. Objective: To evaluate SLC7A5/LAT1 expression and its association with clinicopathological parameters and molecular subtypes of invasive carcinoma of no special type (NST) in a Pakistani cohort. Methods: Eighty-three patients who underwent mastectomy or modified radical mastectomy for histologically confirmed primary invasive carcinoma of no special type were included. Immunohistochemistry was used to assess SLC7A5/LAT1 expression. Associations with clinicopathological features and molecular groups were analyzed using the Chi-square test. Results: The mean age of SLC7A5-positive patients were 48.4 ± 10.8 years. Overall, 24.1% of patients demonstrated SLC7A5 positivity. Although SLC7A5 expression was more frequent in cases categorized as having moderate or poor prognosis based on the Nottingham Prognostic Index (NPI), this trend was not statistically significant. Similarly, no significant associations were observed between SLC7A5 expression and other clinicopathological or molecular variables. Conclusions:SLC7A5/LAT1 expression was identified in approximately one-quarter of invasive breast carcinoma cases. Its expression appeared more common in tumors with poorer NPI categories, but without statistically verified associations. These findings suggest that SLC7A5 may act independently of conventional clinicopathological parameters. Larger, longitudinal studies with survival follow-up are required to clarify its prognostic and therapeutic significance. Full article
Show Figures

Figure 1

16 pages, 681 KB  
Article
SOX9, GATA3, and GATA4 Overexpression in Liposarcomas: Insights into the Molecular Biology of Adipocytic Sarcomas
by Andrei-Ionuț Patrichi, Zsolt Kovács, Ioan Jung and Simona Gurzu
Int. J. Mol. Sci. 2025, 26(22), 10981; https://doi.org/10.3390/ijms262210981 - 13 Nov 2025
Abstract
Liposarcomas represent a heterogeneous group of malignant mesenchymal neoplasms, with diverse histological subtypes and molecular alterations. This study aimed to investigate the gene expression profiles of SOX9, GATA3, and GATA4 in liposarcoma subtypes and to assess their associations with clinicopathological parameters. Forty-two formalin-fixed, [...] Read more.
Liposarcomas represent a heterogeneous group of malignant mesenchymal neoplasms, with diverse histological subtypes and molecular alterations. This study aimed to investigate the gene expression profiles of SOX9, GATA3, and GATA4 in liposarcoma subtypes and to assess their associations with clinicopathological parameters. Forty-two formalin-fixed, paraffin-embedded liposarcoma samples were analyzed. Total RNA was extracted, reverse-transcribed, and quantified by qRT-PCR using GAPDH as an endogenous control. Relative quantification (RQ) values were categorized, and statistical analyses included Fisher’s exact test, Kaplan–Meier survival analysis, and Cox proportional hazards modeling. SOX9 expression significantly varied among histological subtypes (p = 0.017), with ALT/WDLS cases showing a predominance of high-level expression (RQ > 50 in 12/15 cases), in contrast to myxoid subtypes clustering mainly in the 10–50 RQ range. GATA4 overexpression correlated with smaller tumor size (<100 mm) (p = 0.049), being more frequent in 15/20 small tumors compared to 10/22 larger ones. GATA3 and GATA4 demonstrated the strongest inter-gene correlation (r = 0.68, p < 0.05), suggesting possible functional interplay. Kaplan–Meier analysis revealed no statistically significant survival differences for individual gene expression, but a high combined GATA3–GATA4 signature was associated with a favorable trend. These findings indicate that SOX9, GATA3, and GATA4 are broadly upregulated in liposarcomas, with subtype- and size-dependent expression patterns. The strong association between GATA3 and GATA4 expression supports their potential synergistic role in tumor biology. Integration of these molecular markers into diagnostic and prognostic workflows may enhance subtype characterization and inform targeted therapeutic strategies. Further studies in larger cohorts are warranted to validate these biomarkers and explore their mechanistic interplay in liposarcoma pathogenesis. Full article
(This article belongs to the Special Issue Current Research on Cancer Biology and Therapeutics: Fourth Edition)
Show Figures

Figure 1

14 pages, 1909 KB  
Article
Role of S1PR1 in Modulating Airway Epithelial Responses to Pseudomonas aeruginosa in Cystic Fibrosis
by Cristina Cigana, Claudia Caslini, Alessandro Migliara, Beatriz Alcala’-Franco, Laura Veschetti, Nicola Ivan Lorè, Angelo Lombardo and Alessandra Bragonzi
Pathogens 2025, 14(11), 1146; https://doi.org/10.3390/pathogens14111146 - 12 Nov 2025
Abstract
Background: Pseudomonas aeruginosa infection is a major driver of morbidity and mortality in cystic fibrosis (CF), yet disease severity varies widely among people with CF (pwCF). This clinical heterogeneity suggests the involvement of host genetic modifiers beyond CFTR. We previously identified [...] Read more.
Background: Pseudomonas aeruginosa infection is a major driver of morbidity and mortality in cystic fibrosis (CF), yet disease severity varies widely among people with CF (pwCF). This clinical heterogeneity suggests the involvement of host genetic modifiers beyond CFTR. We previously identified sphingosine 1-phosphate receptor 1 (S1PR1) as a candidate gene associated with susceptibility to P. aeruginosa. Here, we investigated its role in modulating airway epithelial responses to infection. Methods: Using CRISPR/Cas9, we generated S1PR1-knockout bronchial epithelial cells with (IB3-1) and without (C38) CFTR mutations. We assessed cell viability, cytotoxicity, and interleukin-8 secretion following exposure to P. aeruginosa exoproducts. S1PR1 protein expression was evaluated in lung tissue from pwCF and non-CF individuals using immunohistochemistry. Results: S1PR1-mutant cells produced truncated, non-functional peptides. In CFTR-mutant cells, S1PR1 loss reduced viability, increased cytotoxicity, and significantly enhanced interleukin-8 production in response to P. aeruginosa exoproducts. These effects were not observed in CFTR-competent cells. Notably, S1PR1 protein levels were markedly lower in lung tissue from pwCF compared to non-CF individuals. Conclusions: S1PR1 deficiency exacerbates epithelial damage and inflammatory responses to P. aeruginosa in CF models. These findings highlight S1PR1 as a potential contributor to infection severity and a promising target for therapeutic strategies in pwCF. Full article
(This article belongs to the Special Issue The Host-Pathogen Interaction in Cystic Fibrosis)
Show Figures

Figure 1

13 pages, 2829 KB  
Article
Gene Expression Profiling Provides an Improved Characterization of CD79B-Mutated Diffuse Large B-Cell Lymphomas
by Luis Grossmann, Wolfgang Jagla, Marcus Bettstetter, Simone Bertz, Stephan Schwarz-Furlan, Thomas Richter, Tobias Dechow, Thomas Decker, Martin Dreyling, Karl Sotlar, Harald Bartsch, Arndt Hartmann, Julius Honecker and Andreas Gaumann
J. Pers. Med. 2025, 15(11), 548; https://doi.org/10.3390/jpm15110548 - 10 Nov 2025
Viewed by 83
Abstract
Background and Objectives: Diffuse large B-cell lymphomas (DLBCLs) are heterogeneous neoplasms. CD79B and MYD88 mutations are associated with the activated B-cell-like (ABC) subtype of DLBCL and often co-occur and lead to constitutive activation of the NF-κB pathway. Several different genetic classifications to [...] Read more.
Background and Objectives: Diffuse large B-cell lymphomas (DLBCLs) are heterogeneous neoplasms. CD79B and MYD88 mutations are associated with the activated B-cell-like (ABC) subtype of DLBCL and often co-occur and lead to constitutive activation of the NF-κB pathway. Several different genetic classifications to date have recognized CD79B- and MYD88-mutated DLBCLs as a unique subtype with poor response to therapy and unfavorable survival. However, little is known about gene expression in DLBCLs with mutated CD79B (and MYD88) in comparison to their wild type counterparts. The objective of this study was to compare the gene expression in DLBCLs according to their CD79B mutational status. Methods: A total of 48 primary, treatment-naïve DLBCLs (CD79B-mutated: 35%/n = 17, CD79B-wild type: 65%/n = 31) were investigated using RNA expression profiling (770 genes), followed by immunohistochemical analysis of the up-regulated genes and survival analysis. Results: The gene expression analysis revealed that downstream of CD79B CARD11 and the NF-κB targets NFKBIZ, IL10, IL12A, PIM1 and BCL2A1 were up-regulated in CD79B-mutated DLBCLs. The strongest up-regulation was detected for ARNT2 and WNT11. Other up-regulated genes included the apoptosis-related BID and granzyme B, as well as genes of cell cycle regulation such as RUNX1, RUNX1T1 and RASGRF1. Up-regulation was also found for IL7, STAT3, MLLT4, CD14 and the HSP90B1 subunit. TP53 mutation showed an association with poorer overall survival in a secondary analysis, consistent with prior reports, while survival by CD79B/MYD88 mutation status and the differentially expressed genes showed no significant differences in this cohort. Conclusions: In conclusion, the current study identified novel up-regulated genes in CD79B-mutated DLBCLs beyond NF-κB pathway signaling, which may contribute to a better definition of potential therapeutic targets and further improves the characterization of this distinct and aggressive DLBCL subgroup. Full article
(This article belongs to the Special Issue Molecular Pathology in Cancer Research)
Show Figures

Figure 1

23 pages, 866 KB  
Review
The Role of IL-17 in Periodontitis and Its Systemic Connections
by Tobias Bonsmann, Martyna Mochol, Ewa Bonsmann, Lukasz Jablonowski, Andrzej Pawlik, Joanna Rasławska-Socha, Mariusz Lipski and Małgorzata Mazurek-Mochol
Int. J. Mol. Sci. 2025, 26(22), 10902; https://doi.org/10.3390/ijms262210902 - 10 Nov 2025
Viewed by 86
Abstract
Interleukin 17 (IL-17) is a crucial mediator at the interface of periodontal dysbiosis and host immunity. This review synthesizes current evidence on IL-17 in periodontitis (PD), its systemic connections, and the role of IL-17 gene variants. Clinical and experimental studies show that IL-17 [...] Read more.
Interleukin 17 (IL-17) is a crucial mediator at the interface of periodontal dysbiosis and host immunity. This review synthesizes current evidence on IL-17 in periodontitis (PD), its systemic connections, and the role of IL-17 gene variants. Clinical and experimental studies show that IL-17 rises in periodontal disease and is associated with the severity of PD via action on epithelial, stromal and osteoblastic cells to promote chemokine release, neutrophil recruitment, cyclooxygenase 2 and prostaglandin E2 synthesis, RANKL expression, osteoclastogenesis, and matrix metalloproteinase activity. Periodontopathogens Porphyromonas gingivalis and Aggregatibacter actinomycetemcomitans pre-activate the local inflammation-maintaining Th17 response. There is converging evidence linking IL-17-centered signaling with rheumatoid arthritis, diabetes mellitus, and psoriasis in favor of a shared inflammatory network in barrier tissues and synovium. Despite these associations, IL-17 biology is contextually determined with mucosal defense and bone homeostatic roles that caution against unidimensional explanations. Evidence on IL-17A and IL-17F polymorphisms is still heterogeneous across populations with modest and variable risk associations with PD. Clinically, IL-17 in gingival crevicular fluid, saliva, or serum is a potential monitoring biomarker when utilized along with conventional indices. Therapeutically, periodontal therapy that reduces microbial burden may inhibit IL-17 function, and IL-17-targeted therapy has to balance potential benefit to inflammation and bone resorption against safety in oral tissues. The following research must utilize harmonized case definitions, standardized sampling, and multiethnic cohorts, and it must include multiomics to be able to differentiate between causal and compensatory IL-17 signals. Full article
(This article belongs to the Special Issue The Role of Cytokines in Inflammation and Diseases)
Show Figures

Figure 1

23 pages, 4080 KB  
Article
Contrasting Impacts of Targeted Disruption of the Cancer Stem Cell Marker CD133 and Its Epigenetic Regulator TRIM28 in Colorectal Cancer Cells
by Irina V. Kholodenko, Aleena A. Saidova, Daria M. Potashnikova, Viktoriia A. Arzumanian, Daniil D. Romashin, Anna V. Tvorogova, Ekaterina V. Poverennaya, Konstantin N. Yarygin and Yan S. Kim
Int. J. Mol. Sci. 2025, 26(22), 10862; https://doi.org/10.3390/ijms262210862 - 9 Nov 2025
Viewed by 188
Abstract
Cancer stem cells (CSCs) play a crucial role in colorectal cancer by sustaining intratumoral heterogeneity, therapeutic resistance, and metastatic potential. CD133 (PROM1) is among the most frequently used surface markers for CSC identification, whereas TRIM28, a versatile epigenetic regulator, has been implicated in [...] Read more.
Cancer stem cells (CSCs) play a crucial role in colorectal cancer by sustaining intratumoral heterogeneity, therapeutic resistance, and metastatic potential. CD133 (PROM1) is among the most frequently used surface markers for CSC identification, whereas TRIM28, a versatile epigenetic regulator, has been implicated in controlling CD133 expression and stem-like features. In this study, we performed a detailed molecular and functional analysis of Caco2 colorectal cancer cell clones with individual knockouts of CD133 or TRIM28. Elimination of CD133 neither altered global gene expression, as confirmed by transcriptome profiling, nor affected key cellular properties. In contrast, loss of TRIM28 led to a marked reduction in CD133 protein abundance and induced extensive molecular and phenotypic remodeling. TRIM28 knockout was associated with broad transcriptomic changes involving more than 500 differentially expressed genes, decreased proliferative activity monitored by time-lapse imaging, and reduced sensitivity to paclitaxel, cisplatin, and curcumin. Furthermore, immune evasion molecules CD24 and CD47 (“don’t eat me” signals) were strongly upregulated in TRIM28-deficient cells, consistently confirmed by both RNA-Seq and flow cytometry analyses. At the same time, imaging flow cytometry and mitochondrial activity assays indicated that these effects were not due to major shifts in mitotic index or bioenergetic status. Altogether, our results demonstrate that TRIM28, rather than CD133, functions as a central regulator of CSC-associated phenotypes in colorectal cancer. These findings highlight the importance of epigenetic context in CSC biology and may inform the development of more effective therapeutic strategies. Full article
Show Figures

Figure 1

17 pages, 4415 KB  
Article
Distinct Tumor-Associated Macrophage Signatures Shape the Immune Microenvironment and Patient Prognosis in Renal Cell Carcinoma
by Youngsoo Han, Aidan Shen, Cheng-chi Chao, Lucas Yeung, Aliesha Garrett, Jianming Zeng, Satoru Kawakita, Jesse Wang, Zhaohui Wang, Alireza Hassani, Xiling Shen and Chongming Jiang
Cells 2025, 14(21), 1740; https://doi.org/10.3390/cells14211740 - 6 Nov 2025
Viewed by 292
Abstract
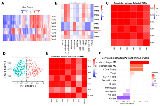
Renal cell carcinoma (RCC) accounts for 90% of adult renal cancer cases and is characterized by significant heterogeneity within its tumor microenvironment. This study tests the hypothesis that tumor-associated macrophages (TAMs) influence RCC progression and patient response to treatment by investigating the prognostic [...] Read more.
Renal cell carcinoma (RCC) accounts for 90% of adult renal cancer cases and is characterized by significant heterogeneity within its tumor microenvironment. This study tests the hypothesis that tumor-associated macrophages (TAMs) influence RCC progression and patient response to treatment by investigating the prognostic implications of TAM signatures. Utilizing independent single-cell RNA sequencing data from RCC patients, we developed eight distinct TAM signatures reflective of TAM presence. A LASSO Cox regression model was constructed to predict survival outcomes, evaluated using the TCGA dataset, and validated across independent RCC cohorts. Model performance was assessed through Kaplan–Meier survival plots, receiver operating characteristic (ROC) curves, and principal component analysis. Survival analysis demonstrated that specific TAM signature gene expressions serve as significant prognostic markers, identifying TAM signatures positively correlated with patient survival and macrophage infiltration. A 27-gene TAM risk model was established, successfully stratifying patients into risk categories, with low-risk patients showing improved overall survival. These findings provide insights into the role of TAMs in modulating the RCC tumor immune microenvironment and their impact on patient prognosis, suggesting that TAM-based signatures may serve as useful prognostic markers and potential targets to enhance RCC treatment strategies. Full article
(This article belongs to the Section Cell Microenvironment)
Show Figures

Figure 1

18 pages, 1806 KB  
Article
Comparative Study of Hirustasin Superfamily Gene Expression in Two Medicinal Leeches, Hirudinaria manillensis and Whitmania pigra
by Rujiao Sun, Rui Ai, Jingjing Yin, Jianli Cheng, Zuhao Huang, Lizhou Tang, Zichao Liu, Qingqian Zeng, Fang Zhao and Gonghua Lin
Genes 2025, 16(11), 1332; https://doi.org/10.3390/genes16111332 - 5 Nov 2025
Viewed by 234
Abstract
Background/Objectives: Leeches constitute a pharmacologically significant animal group in traditional medicine due to their antithrombotic peptides, which include numerous members of the hirustasin gene superfamily. However, a comparative expression profile of this pharmaceutically important family across different leech species is lacking. Methods: This [...] Read more.
Background/Objectives: Leeches constitute a pharmacologically significant animal group in traditional medicine due to their antithrombotic peptides, which include numerous members of the hirustasin gene superfamily. However, a comparative expression profile of this pharmaceutically important family across different leech species is lacking. Methods: This study conducted a comparative transcriptomic analysis of hirustasin gene superfamily expression in the hematophagous leech Hirudinaria manillensis and the non-hematophagous leech Whitmania pigra. Results: The total expression of the hirustasin gene superfamily, quantified as transcripts per million (TPM), showed no significant difference (p = 0.237) between H. manillensis (11,802.60 ± 1596.59) and W. pigra (8623.12 ± 965.96). However, both species exhibited pronounced intergenic expression heterogeneity. Five dominantly expressed genes (TPM > 1000) in H. manillensis and three in W. pigra were identified, collectively comprising 81% and 62% of the total hirustasin gene superfamily expression per species, respectively. Critically, the dominantly expressed genes exhibited no phylogenetic correspondence between species. Integrating expression profiles with phylogenetic reconstruction identified five high-potential candidate genes: poecistasin_Hman2, hirustasin_like_Hman01, hirustasin_like_Hman11, guamerin_Wpig, and bdellastasin_Wpig. Population-level analysis revealed marked population-specific expression patterns in H. manillensis, contrasting with minimal inter-population divergence in W. pigra. Nevertheless, geographically distinct populations of both species showed significant variation in the expression of their respective dominantly expressed genes. Conclusions: These findings provide a set of high-priority candidate genes and insights into their expression characteristics, serving as a starting point for subsequent functional validation and, when integrated with other screening methods, for future antithrombotic drug discovery. Full article
(This article belongs to the Section Animal Genetics and Genomics)
Show Figures

Figure 1

21 pages, 3645 KB  
Article
Dual Role of Diallyl Disulfide (DADS) on Invasive Potential and β-Catenin Dynamics in HER2-Positive Breast Cancer Cells
by Marcello Dell’Aira, Silvia Grassilli, Marina Pierantoni, Valeria Bertagnolo and Federica Brugnoli
Cancers 2025, 17(21), 3572; https://doi.org/10.3390/cancers17213572 - 5 Nov 2025
Viewed by 254
Abstract
Background/Objectives: Natural compounds are being increasingly explored as potential adjuvants to conventional drugs in oncological treatments. Regarding breast tumors, several studies indicate that garlic (Allium sativum) may protect against onset, counteracts aggressiveness, and prevents malignant progression of cells from non-invasive tumors. [...] Read more.
Background/Objectives: Natural compounds are being increasingly explored as potential adjuvants to conventional drugs in oncological treatments. Regarding breast tumors, several studies indicate that garlic (Allium sativum) may protect against onset, counteracts aggressiveness, and prevents malignant progression of cells from non-invasive tumors. It has been widely demonstrated that garlic derivatives induce apoptosis and reduce invasive potential in ER-positive and triple-negative breast tumor cells. However, the current literature lacks studies investigating their effects on HER2-positive (HER2+) breast cancers. This study therefore aimed to explore the effects of a garlic extract and diallyl disulfide (DADS), one of its most bioactive organosulfur compounds, on HER2+ phenotype breast tumor cells. Methods: The effects of a garlic extract and diallyl disulfide (DADS) were investigated on MDA-MB-453 and SKBR3 breast tumor cell lines. Cell growth, invasive potential, and Akt-related signaling were assessed after 4–72 h of garlic derivatives administration. The intracellular localization of β-catenin was examined with immunofluorescent confocal microscopy. Results: A dual role of DADS, dependent on the duration of treatment, was revealed. Acute administration induced a significant decrease in invasive potential, while prolonged treatment promoted HER2+ cell invasiveness. These effects were directly correlated with the activation of Akt and the nuclear accumulation of β-catenin, known to induce expression of genes associated with tumor malignancy. Conclusions: Although further investigations are needed to establish the exact mechanism and to assess the in vivo reproducibility of these phenomena, our results highlight the heterogeneous response to natural compounds of complex diseases like cancer. Full article
(This article belongs to the Special Issue Cancer Cell Motility (2nd Edition))
Show Figures

Figure 1

14 pages, 2334 KB  
Article
In Vitro Effects of Retinoic Acid and Sodium Selenite on Neuroblastoma Cell Line (SH-SY5Y)
by Milena Mariano Ribeiro, Luíza Siqueira Lima, Nayara de Souza da Costa, Meire Ellen Pereira, Aline S. Fonseca, Luciane R. Cavalli, Quelen I. Garlet, Ana Carolina Irioda and Cláudia S. Oliveira
Future Pharmacol. 2025, 5(4), 65; https://doi.org/10.3390/futurepharmacol5040065 - 4 Nov 2025
Viewed by 215
Abstract
Background/Objectives: Neuroblastoma is a pediatric embryonal tumor of the autonomic nervous system, characterized by high heterogeneity. Recent research has explored the therapeutic potential of retinoic acid and selenium derivatives as antiproliferative agents. This study aims to assess the antiproliferative effects of sodium [...] Read more.
Background/Objectives: Neuroblastoma is a pediatric embryonal tumor of the autonomic nervous system, characterized by high heterogeneity. Recent research has explored the therapeutic potential of retinoic acid and selenium derivatives as antiproliferative agents. This study aims to assess the antiproliferative effects of sodium selenite and retinoic acid, as well as the conventional chemotherapeutic agents, cyclophosphamide and cisplatin, using the SH-SY5Y neuroblastoma cell line. Methods: Cells were treated with the compounds at concentrations ranging from 0 to 1000 µM for 72 h. The following assays were performed: cell viability, clonogenic assay, cell migration, cell cycle analysis, and gene expression (BCL2 and BAX). Data were analyzed using the Kruskal–Wallis test followed by Dunn’s or the Mann–Whitney test (p < 0.05). IC50 values were obtained from dose–response curves. Results: Sodium selenite (100–1000 µM) significantly reduced cell viability by more than 50% (IC50: 166 µM at 72 h). Retinoic acid (300 µM) reduced viability by 65% (IC50: 198 µM at 72 h), and cisplatin (10 µM) reduced viability by 79% (IC50: 3.4 µM at 72 h). All compounds significantly decreased colony formation. Sodium selenite and retinoic acid induced arrest in the G0/G1 phase of the cell cycle. Gene expression analysis revealed downregulation of the BCL2 gene by all compounds and upregulation of BAX only by sodium selenite at IC50 concentration. Conclusions: Sodium selenite and retinoic acid showed antiproliferative effects on neuroblastoma cells, suggesting their potential as adjuvant therapeutic agents. To reach this goal, we suggest further investigation of their mechanisms of action and evaluation of the combined strategies. Full article
Show Figures

Graphical abstract

16 pages, 9541 KB  
Article
Integrated Multi-Omics Analysis Uncovers Immune–Metabolic Interplay in Hepatocellular Carcinoma Tumor Microenvironment
by Jong-Heon Park, Dae Won Sim, Sook-Young Kim, Joon Young Choi, Seung Hyup Hyun and Je-Gun Joung
Cancers 2025, 17(21), 3565; https://doi.org/10.3390/cancers17213565 - 3 Nov 2025
Viewed by 293
Abstract
Background: Hepatocellular carcinoma (HCC) is one of the most common malignant liver tumors worldwide and is associated with a high mortality rate. Methods: In this study, we performed an integrated multi-omics analysis to characterize the immune and metabolic features of the [...] Read more.
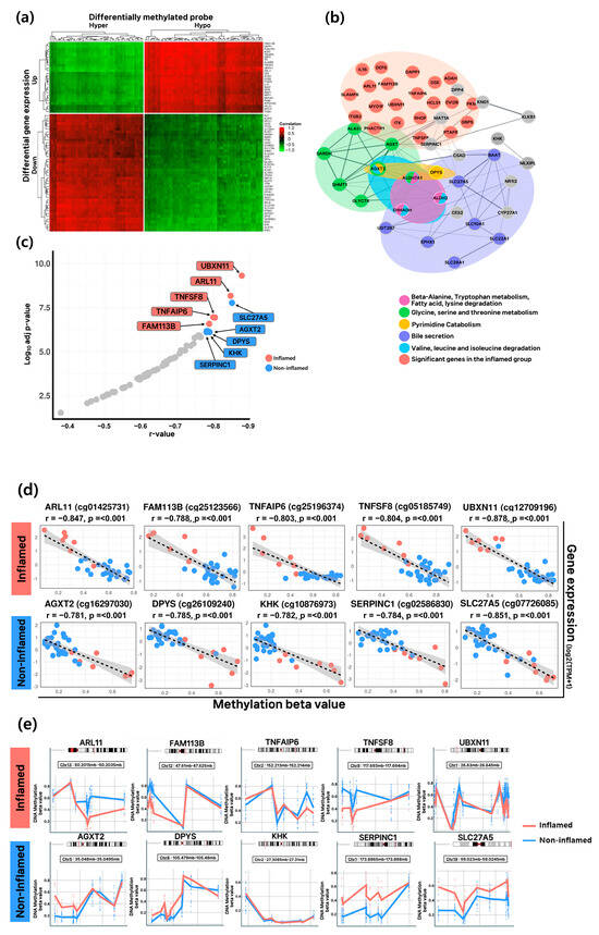
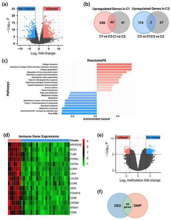
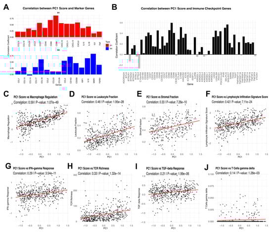
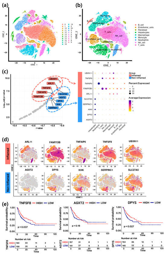
Background: Hepatocellular carcinoma (HCC) is one of the most common malignant liver tumors worldwide and is associated with a high mortality rate. Methods: In this study, we performed an integrated multi-omics analysis to characterize the immune and metabolic features of the tumor microenvironment (TME) in HCC. Tumor samples from 60 HCC patients were stratified into two groups based on immune activity score, and differentially expressed genes as well as differentially methylated regions were identified between these groups. Results: Our analysis identified key markers including AGXT2 and DPYS (metabolism-related genes) and TNFSF8 (an immune-related gene). Their increased expression, driven by promoter hypomethylation, was linked to distinct TME profiles. Furthermore, single-cell RNA sequencing revealed cell type-specific expression patterns of these genes, and their higher expression levels were correlated with favorable patient prognosis. Conclusions: These findings demonstrate that the interplay between metabolic pathways and epigenetic regulation of immune genes strongly influences the HCC microenvironment and clinical outcomes. The identified genes could serve as promising therapeutic targets, emphasizing the importance of multi-omics approaches in dissecting tumor heterogeneity. Full article
(This article belongs to the Section Tumor Microenvironment)
Show Figures

Figure 1

28 pages, 15689 KB  
Article
Beyond the Warburg Effect: Modeling the Dynamic and Context-Dependent Nature of Tumor Metabolism
by Pierre Jacquet and Angélique Stéphanou
Cancers 2025, 17(21), 3563; https://doi.org/10.3390/cancers17213563 - 3 Nov 2025
Viewed by 223
Abstract
Background: The Warburg effect, historically regarded as a hallmark of cancer metabolism, is often interpreted as a universal metabolic feature of tumor cells. However, accumulating experimental evidence challenges this paradigm, revealing a more nuanced and context-dependent metabolic landscape. Methods: In this [...] Read more.
Background: The Warburg effect, historically regarded as a hallmark of cancer metabolism, is often interpreted as a universal metabolic feature of tumor cells. However, accumulating experimental evidence challenges this paradigm, revealing a more nuanced and context-dependent metabolic landscape. Methods: In this study, we present a hybrid multiscale model of tumor metabolism that integrates cellular and environmental dynamics to explore the emergence of metabolic phenotypes under varying conditions of stress. Our model combines a reduced yet mechanistically informed description of intracellular metabolism with an agent-based framework that captures spatial and temporal heterogeneity across tumor tissue. Each cell is represented as an autonomous agent whose behavior is shaped by local concentrations of key diffusive species—oxygen, glucose, lactate, and protons—and governed by internal metabolic states, gene expression levels, and environmental feedback. Building on our previous work, we extend existing metabolic models to include the reversible transport of lactate and the regulatory role of acidity in glycolytic flux. Results: Simulations under different environmental perturbations—such as oxygen oscillations, acidic shocks, and glucose deprivation—demonstrate that the Warburg effect is neither universal nor static. Instead, metabolic phenotypes emerge dynamically from the interplay between a cell’s history and its local microenvironment, without requiring genetic alterations. Conclusions: Our findings suggest that tumor metabolic behavior is better understood as a continuum of adaptive states shaped by thermodynamic and enzymatic constraints. This systems-level perspective offers new insights into metabolic plasticity and may inform therapeutic strategies targeting the tumor microenvironment rather than intrinsic cellular properties alone. Full article
(This article belongs to the Section Molecular Cancer Biology)
Show Figures

Graphical abstract

17 pages, 4125 KB  
Article
Assessing the Tumor Suppressive Impact and Regulatory Mechanisms of SPDEF Expression in Breast Cancer
by Maansi Solanky, Maninder Khosla and Suresh K. Alahari
Cancers 2025, 17(21), 3556; https://doi.org/10.3390/cancers17213556 - 2 Nov 2025
Viewed by 271
Abstract
Background/Objectives: Breast cancer is a heterogeneous disease, and the role of the transcription factor SPDEF remains controversial. We aimed to clarify the prognostic value of SPDEF, explore demographic and molecular correlates of its expression, and investigate potential regulatory mechanisms underlying its dysregulation. Methods: [...] Read more.
Background/Objectives: Breast cancer is a heterogeneous disease, and the role of the transcription factor SPDEF remains controversial. We aimed to clarify the prognostic value of SPDEF, explore demographic and molecular correlates of its expression, and investigate potential regulatory mechanisms underlying its dysregulation. Methods: Genomic and clinical data for 1218 breast cancer tumors were obtained from The Cancer Genome Atlas (TCGA). SPDEF mRNA expression was compared across intrinsic subtypes, age, and race, and prognostic significance was evaluated by Kaplan–Meier analysis. Promoter methylation patterns and DNA methyltransferase (DNMT) expression were examined as potential regulatory drivers. Co-expression analysis was performed using gene panels representing luminal differentiation, basal identity, EMT, proliferation, DNA repair, and immune signaling. Results: Low SPDEF expression was significantly associated with worse overall, relapse-free, and metastasis-free survival across all breast cancers. Expression was lowest in Basal tumors, as well as among younger and Black or African American patients. Promoter methylation at six CpG islands correlated with both reduced SPDEF expression and inferior survival, and DNMT1, DNMT3A, and DNMT3B overexpression also aligned with poor prognosis and Basal enrichment. Co-expression analysis revealed that SPDEF downregulation coincided with loss of luminal markers and increased EMT, proliferation, DNA repair, and immune pathways. Conclusions: SPDEF functions as a tumor suppressor in breast cancer, with reduced expression linked to poor outcomes, aggressive molecular features, and epigenetic regulation. These findings highlight SPDEF and DNMT-driven methylation as potential prognostic biomarkers for enhanced risk stratification and targets for novel therapies, particularly in Basal breast cancers. Full article
(This article belongs to the Special Issue Cancer Cell Motility (2nd Edition))
Show Figures

Figure 1

34 pages, 39823 KB  
Article
Members of the Order Mastogloiales Sensu Cox Belong to the Different Evolutionary Lineages of Diatoms: Phylogenetic Resolutions and Descriptions of New Types of Pore Occlusions
by Andrei Mironov, Anton Glushchenko, Sergey Genkal, Elena Kezlya, Yevhen Maltsev, Soninkhishig Nergui and Maxim Kulikovskiy
Phycology 2025, 5(4), 68; https://doi.org/10.3390/phycology5040068 - 1 Nov 2025
Viewed by 210
Abstract
The study focuses on the phylogeny and systematics of the order Mastogloiales sensu Cox. Results of a two-gene (18S rRNA and rbcL) molecular analysis on the order demonstrate that genera Aneumastus, Decussiphycus, Mastogloia, and Stigmagloia form a closely related phylogenetic group, [...] Read more.
The study focuses on the phylogeny and systematics of the order Mastogloiales sensu Cox. Results of a two-gene (18S rRNA and rbcL) molecular analysis on the order demonstrate that genera Aneumastus, Decussiphycus, Mastogloia, and Stigmagloia form a closely related phylogenetic group, while Achnanthes and Craspedostauros belong to a different evolutionary lineage. Heterogeneity is also expressed in the difference in morphological features, including the structure of pore occlusions. Combining molecular and morphological data, we hereby amend the description of the order Mastogloiales and describe new types of pore occlusions, typical for the order. Using our material from freshwater and saline waterbodies in China, Indonesia, Mongolia and Vietnam, we illustrate the diversity and ultrastucture of pore occlusions. As a part of morphological analysis, Mastogloia recta is studied with SEM and TEM for the first time. In addition, our study reveals a new species of the genus Aneumastus from Mongolia—Aneumastus khovsgolensis sp. nov.—which was subjected to molecular and morphological investigations using light and scanning electron microscopy. This new species is compared to similar taxa of the Aneumastus tusculus-group. Full article
Show Figures

Figure 1

29 pages, 4096 KB  
Article
Acute Myeloid Leukemia: A Key Role of DGKα and DGKζ in Cell Viability
by Elisa Gorla, Marco Cristiano Cartella, Edoardo Borghetti, Ginevra Lovati, Luisa Racca, Teresa Gravina, Giorgio Biazzo, Gabriele Bonello, Valeria Malacarne, Veronica De Giorgis, Davide Corà, Marcello Manfredi, Alberto Massarotti, Andrea Graziani and Gianluca Baldanzi
Cells 2025, 14(21), 1721; https://doi.org/10.3390/cells14211721 - 1 Nov 2025
Viewed by 439
Abstract
Acute myeloid leukemia (AML) is a heterogeneous disease with an unmet need for novel therapeutic drugs. Previous studies have reported the upregulation of diacylglycerol kinases (DGKs) in AML. This study investigated the effects of ritanserin, a DGKα-specific inhibitor, and DGKζ-IN4 or BAY 2965501, [...] Read more.
Acute myeloid leukemia (AML) is a heterogeneous disease with an unmet need for novel therapeutic drugs. Previous studies have reported the upregulation of diacylglycerol kinases (DGKs) in AML. This study investigated the effects of ritanserin, a DGKα-specific inhibitor, and DGKζ-IN4 or BAY 2965501, DGKζ-selective inhibitors, on a panel of AML cell lines. Ritanserin induced apoptotic cell death across all tested models, whereas DGKζ inhibitors triggered both apoptosis and necrosis to variable extents, with HL-60 cells being the most responsive to both compounds. Drug sensitivity did not correlate with DGKα or DGKζ expression levels, indicating that additional factors may influence cellular susceptibility. THP-1 proteomic profiling revealed that ritanserin broadly downregulated proteins involved in antigen presentation, cell cycle and metabolism, while BAY 2965501 affected a smaller and distinct but functionally similar protein subset, implying different mechanisms of action. Gene silencing confirmed AML cell line-specific dependence on DGK isoforms: HEL cells were sensitive to DGKα knockdown, HL-60 to DGKζ silencing, whereas K562 and THP-1 were resistant to both. These findings indicate that DGKs targeting can effectively reduce AML cell viability. However, AML heterogeneity and the limited selectivity of current inhibitors underscore the need for predictive biomarkers and combinatorial strategies to translate DGK inhibition into effective therapy. Full article
(This article belongs to the Special Issue Molecular Mechanisms of Leukemias)
Show Figures

Graphical abstract

Back to TopTop