Sign in to use this feature.

Years

Between: -

Subjects

remove_circle_outline
remove_circle_outline
remove_circle_outline
remove_circle_outline
remove_circle_outline
remove_circle_outline
remove_circle_outline
remove_circle_outline
remove_circle_outline

Journals

remove_circle_outline
remove_circle_outline
remove_circle_outline
remove_circle_outline
remove_circle_outline
remove_circle_outline
remove_circle_outline
remove_circle_outline
remove_circle_outline
remove_circle_outline
remove_circle_outline

Article Types

Countries / Regions

remove_circle_outline
remove_circle_outline
remove_circle_outline
remove_circle_outline
remove_circle_outline

Search Results (1,648)

Search Parameters:
Keywords = fineness regulation

Order results
Result details
Results per page
Select all
Export citation of selected articles as:
25 pages, 3421 KB  
Review
Functional Genetic Frontiers in Plant ABC Transporters: Avenues Toward Cadmium Management
by Deyvid Novaes Marques and Chase M. Mason
Int. J. Mol. Sci. 2025, 26(23), 11662; https://doi.org/10.3390/ijms262311662 - 2 Dec 2025
Abstract
Cadmium (Cd) is a pervasive and highly toxic heavy metal that severely threatens environmental integrity, agricultural systems, plant metabolism, ecosystem health, and human food safety. Plants have evolved intricate detoxification mechanisms aimed at mitigating heavy metal toxicity, in which ATP-binding cassette (ABC) transporters [...] Read more.
Cadmium (Cd) is a pervasive and highly toxic heavy metal that severely threatens environmental integrity, agricultural systems, plant metabolism, ecosystem health, and human food safety. Plants have evolved intricate detoxification mechanisms aimed at mitigating heavy metal toxicity, in which ATP-binding cassette (ABC) transporters play pivotal roles. This article contextualizes findings on the functional genetic manipulation of plant ABC transporters in Cd-exposed species, integrating evidence from model plants, crops, and transgenic systems. Key insights reveal how these transporters contribute to Cd distribution through multiple cellular and physiological pathways. We highlight the contribution of ABC transporters both in modulating Cd accumulation in plant tissues for food safety considerations and in regulating Cd-related parameters relevant to environmental cleanup and phytoremediation. Functional studies in different plant species demonstrate differential outcomes depending on transporter specificity and regulatory context. Cross-kingdom engineering further expands the biotechnological toolkit for Cd mitigation. Additionally, we performed a bibliometric analysis that underscores research trends linking ABC transporters with genetic manipulation strategies. The body of evidence highlights the perspective that precise modulation of ABC transporters—through strategies such as multi-gene engineering, tissue-specific expression, or fine-tuned regulatory approaches—offers a promising yet complex route to reconcile scientific and applied Cd management strategies. Full article
Show Figures

Figure 1

21 pages, 13381 KB  
Article
Research on Grassland Classification Method in Water Conservation Areas of the Qinghai–Tibet Plateau Based on Multi-Source Data Fusion
by Kexin Yan, Yueming Hu, Lu Wang, Xiaoyan Huang, Runyan Zou, Liangjun Zhao, Fan Yang and Taibin Wen
Agriculture 2025, 15(23), 2503; https://doi.org/10.3390/agriculture15232503 - 1 Dec 2025
Abstract
The Qinghai–Tibet Plateau is a crucial ecological security barrier in China and Asia. Its grassland ecosystem has high ecological service value. Scientific assessments and classifications of grasslands are crucial for determining the value of grassland resources and implementing refined management. Traditional grassland classification [...] Read more.
The Qinghai–Tibet Plateau is a crucial ecological security barrier in China and Asia. Its grassland ecosystem has high ecological service value. Scientific assessments and classifications of grasslands are crucial for determining the value of grassland resources and implementing refined management. Traditional grassland classification methods have used expert knowledge and linear models, which are subjective and cannot describe complex nonlinear relationships. We conducted a case study in Hongyuan County, Sichuan Province, in the water conservation area of the Qinghai–Tibet Plateau, using multi-source data including Landsat 8 (15 m/30 m), MOD15A2 (500 m), ALOS imagery (12.5 m), and 435 field survey samples, combined with machine learning models such as convolutional neural network (CNN), extreme gradient boosting (XGBoost), light gradient boosting machine (LightGBM), histogram gradient boosting (HistGradientBoosting), and random forest (RF). The objective was to develop a novel grassland classification method that integrates multi-source remote sensing data with machine learning algorithms. Based on the evaluation metrics of SHAP values, mean annual precipitation (MAP, 0.675), >0 °C Accumulated Temperature (AT, 0.591), and aspect (ASPECT, 0.548) were the most critical factors influencing alpine grasslands, revealing a driving mechanism characterized by climate dominance, topographic regulation, soil support, and vegetation response. The XGBoost model demonstrated the best performance (with an accuracy of 0.829, Precision of 0.818, Recall of 0.829, weighted F1-score of 0.820, and an AUC value of 0.870). The pixel-by-pixel absolute difference calculation between the model-predicted and the actual classification results showed that regions with no discrepancy (absolute value = 0) accounted for 75.82%, those with a minor discrepancy (absolute value = 1) accounted for 23.63%, and regions with a major discrepancy (absolute value = 2) accounted for only 0.54%. This study has established a replicable paradigm for the precise management and conservation of alpine grassland resources. Through the synergistic application of deep learning and machine learning, it generated superior baseline data, quantitatively uncovered a grassland differentiation mechanism dominated by hydrothermal factors and fine-tuned by topography in the complex Qinghai–Tibet Plateau, and delivered high-precision spatial distribution maps of grassland classes. Full article
Show Figures

Figure 1

24 pages, 4123 KB  
Review
A Review of Simultaneous Catalytic Removal of NOx and VOCs: From Mechanism to Modification Strategy
by Zhongliang Tian, Xingjie Ding, Hua Pan, Qingquan Xue, Jun Chen and Chi He
Catalysts 2025, 15(12), 1114; https://doi.org/10.3390/catal15121114 - 30 Nov 2025
Abstract
Simultaneous catalytic elimination of nitrogen oxides (NOx) and volatile organic compounds (VOCs) represents a promising technology for addressing the synergistic pollution of fine particulate matters of <2.5 μm diameter (PM2.5) and O3. Nevertheless, it has been maintaining [...] Read more.
Simultaneous catalytic elimination of nitrogen oxides (NOx) and volatile organic compounds (VOCs) represents a promising technology for addressing the synergistic pollution of fine particulate matters of <2.5 μm diameter (PM2.5) and O3. Nevertheless, it has been maintaining significant challenges in practical implementation, particularly the inherent mismatch in temperature windows between NOx reduction and VOCs oxidation pathways, coupled with catalyst poisoning and deactivation phenomena. These limitations have hindered the industrial application of bifunctional catalysts for the removal of concurrent pollutant. This review systematically explored the fundamental mechanisms and functional roles of active sites in controlling synchronous catalytic processes. The mechanism of catalyst deactivation caused by multiple toxic substances has been comprehensively analyzed, including sulfur dioxide (SO2), water vapor (H2O), chlorine-containing species (Cl*), reaction by-products, and heavy metal contaminants. Furthermore, we critically evaluated the strategies of doping regulation, nanostructure engineering and morphology optimization to enhance the performance and toxicity resistance of catalysts. Meanwhile, emerging regeneration techniques and reactor design optimizations are discussed as potential solutions to improve the durability of catalysts. Based on the above critical aspects, this review aims to provide insights and guidelines for developing robust catalytic systems capable of controlling multi-pollutants in practical applications, and to offer theoretical guidance and technical solutions to bridge the gap between laboratory research and industrial environmental governance applications. Full article
(This article belongs to the Special Issue Advances in Environmental Catalysis for a Sustainable Future)
Show Figures

Graphical abstract

35 pages, 6997 KB  
Article
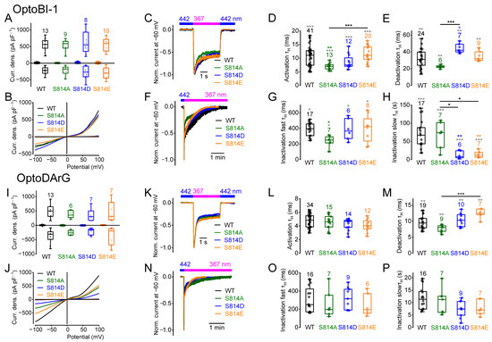
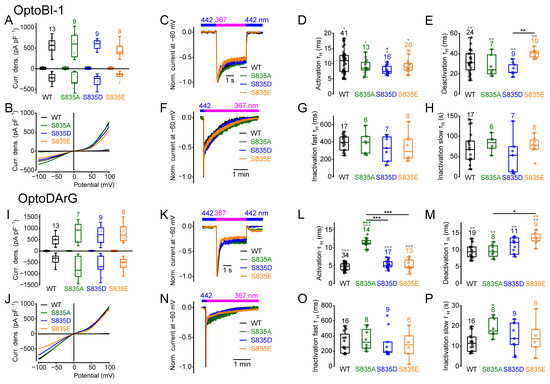
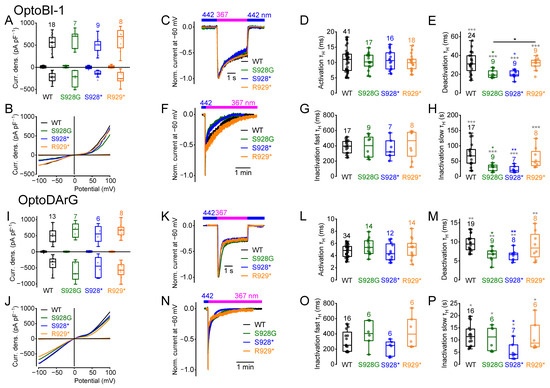
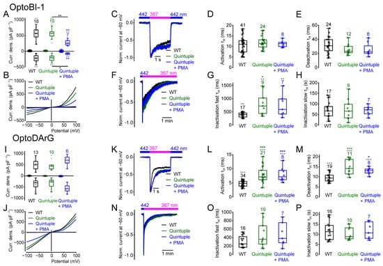
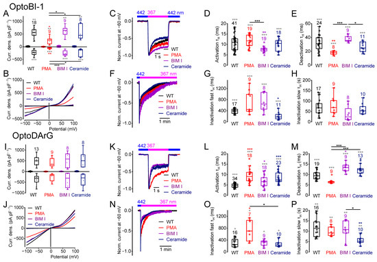
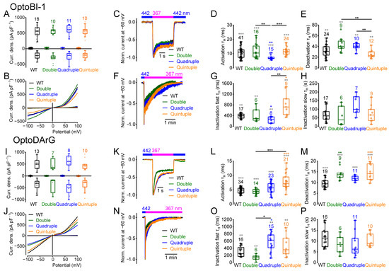
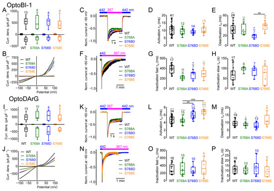
Impact of C-Terminal PKC Phosphorylation on TRPC6 Current Kinetics
by Maximilian Keck, Sebastian Pöll, Hannah Schmelzer, Tabea Kressmann, Christian Hermann, Michael Mederos y Schnitzler and Ursula Storch
Int. J. Mol. Sci. 2025, 26(23), 11482; https://doi.org/10.3390/ijms262311482 - 27 Nov 2025
Viewed by 109
Abstract
Transient receptor potential canonical 6 (TRPC6) channels are promising drug targets for kidney, lung, and neurological diseases, making a detailed understanding of their regulation crucial to developing novel channel modulators with more precise modes of action. TRPC6 channels are commonly accepted as calcium-permeable, [...] Read more.
Transient receptor potential canonical 6 (TRPC6) channels are promising drug targets for kidney, lung, and neurological diseases, making a detailed understanding of their regulation crucial to developing novel channel modulators with more precise modes of action. TRPC6 channels are commonly accepted as calcium-permeable, receptor-operated cation channels activated by diacylglycerol (DAG) downstream of phospholipase C (PLC) signaling. DAG, the endogenous activator of TRPC channels, also activates protein kinase C (PKC), which can phosphorylate TRPC6 and potentially modify its function. This study examined whether five putative PKC phosphorylation sites located in the C-terminus of TRPC6 affect channel gating. Using whole-cell patch-clamp recordings and utilizing photopharmacology with photoswitchable TRPC6 activators (OptoBI-1 and OptoDArG), we analyzed the activation, inactivation, and deactivation kinetics. Pharmacological modulation of PKC activity and strategic mutation of the phosphorylation sites—either to prevent or mimic phosphorylation—altered the current kinetics as well as the normalized slope conductances that were used to quantify differences in the curve progression of current–voltage relations, even when maximally induced current density amplitudes were unchanged. Our findings reveal activator-specific differences in TRPC6 current kinetics associated with C-terminal amino acid exchanges and PKC-dependent signaling, suggesting that phosphorylation-related mechanisms may fine-tune channel activity. Full article
Show Figures

Figure 1

19 pages, 1834 KB  
Review
Redox–Amino Acid Metabolic Crosstalk in Ovarian Cancer Stem Cells: Integrating Metabolic Reprogramming, Signaling, and the Tumor Microenvironment
by Dan Liu, Huawei Yi and Cunjian Yi
Antioxidants 2025, 14(12), 1413; https://doi.org/10.3390/antiox14121413 - 27 Nov 2025
Viewed by 134
Abstract
Ovarian cancer stem cells (OCSCs) possess stemness; differentiation capacity; and tolerance to oxidative, metabolic, and therapeutic stress, driving recurrence and chemoresistance. Emerging evidence highlights a synergistic interplay between redox homeostasis and amino acid metabolism in maintaining stemness and treatment resistance. This review integrates [...] Read more.
Ovarian cancer stem cells (OCSCs) possess stemness; differentiation capacity; and tolerance to oxidative, metabolic, and therapeutic stress, driving recurrence and chemoresistance. Emerging evidence highlights a synergistic interplay between redox homeostasis and amino acid metabolism in maintaining stemness and treatment resistance. This review integrates redox regulation, amino acid metabolic reprogramming, and tumor microenvironment (TME) signals into a unified “redox–amino acid–TME” framework. OCSCs balance signal transduction and antioxidant defense by fine-tuning reactive oxygen species (ROS) levels. Glutamine, serine/glycine, and sulfur amino acid metabolism collectively generate NADPH and glutathione, sustaining the GPX4/TRX antioxidant systems and suppressing ferroptosis. Branched-chain amino acid (BCAA)–mTOR and tryptophan (Trp)–aryl hydrocarbon receptor (AhR) axes couple amino acid sensing to redox signaling, stabilizing the stem-like phenotype. Under TME stress, including hypoxia, acidity, and nutrient competition, exosomes and stromal components reinforce stemness and immune evasion through metabolic and redox crosstalk. Therapeutically, targeting glutamine metabolism (ASCT2/GLS), serine biosynthesis (PHGDH/SHMT), or antioxidant defenses (xCT/GPX4) disrupts reducing power, increases oxidative stress, and enhances the efficacy of chemotherapy, PARP inhibition, and immunotherapy. Biomarkers such as xCT/GPX4 expression, PHGDH levels, Nrf2 activity, and GSH/NADPH ratios may guide patient stratification and response prediction. Overall, understanding the redox–amino acid metabolic network provides a mechanistic basis and translational opportunities for precision metabolic therapies in ovarian cancer. Full article
Show Figures

Figure 1

26 pages, 3219 KB  
Article
Physiological, Productive, and Soil Rhizospheric Microbiota Responses of ‘Santina’ Cherry Trees to Regulated Deficit Irrigation Applied After Harvest
by Tamara Alvear, Macarena Gerding, Richard M. Bastías, Carolina Contreras, Silvia Antileo-Mellado, Andrés Olivos, Mauricio Calderón-Orellana and Arturo Calderón-Orellana
Plants 2025, 14(23), 3611; https://doi.org/10.3390/plants14233611 - 26 Nov 2025
Viewed by 79
Abstract
Chile, the leading exporter of cherries (Prunus avium L.) in the southern hemisphere, faces sustained variations in precipitation patterns and high evaporative demand in its productive areas. The low availability of water during the period of highest environmental demand makes it essential [...] Read more.
Chile, the leading exporter of cherries (Prunus avium L.) in the southern hemisphere, faces sustained variations in precipitation patterns and high evaporative demand in its productive areas. The low availability of water during the period of highest environmental demand makes it essential to reduce or suspend irrigation applications. In this scenario, regulated deficit irrigation (RDI) after harvest is an efficient strategy for optimizing water use without compromising orchard yields. This study was conducted over three consecutive seasons in a traditional commercial orchard of ‘Santina’ cherry trees grafted onto Colt rootstock, evaluating the effect of two levels of RDI, moderate (MDI) and severe (SDI), on productive and ecophysiological parameters. Both treatments resulted in water savings of between 10% and 28%, without negatively affecting yield or fruit quality. The SDI treatment, despite reaching higher levels of cumulative water stress, improved intrinsic water use efficiency while maintaining stable photosynthetic efficiency. In addition, an increase in the abundance of fine roots and beneficial rhizosphere bacteria populations, such as Azospirillum and Bacillus, was observed, suggesting the activation of water resilience mechanisms mediated by plant–microbiota interaction, possibly associated with stress-induced ecological memory and microbial legacy effects. These results position after-harvest RDI as a sustainable tool for coping with climate variability and water scarcity in commercial cherry orchards. Full article
Show Figures

Figure 1

13 pages, 4531 KB  
Article
Enhancing Automotive Valve Guide Tribomechanical Performance Through Alloy Optimization in Powder Metallurgy
by Fujian Guo, Zhongyuan Yan, Guangyi Lu, Wenle Liu, Pan Zhang and Gengzhe Shen
Metals 2025, 15(12), 1301; https://doi.org/10.3390/met15121301 - 26 Nov 2025
Viewed by 105
Abstract
Given the critical role of valve guides in the performance and lifespan of automotive engines, it is crucial to understand and improve their wear resistance. This study focuses on the wear resistance of powder metallurgy valve guides, aiming to systematically analyze the intrinsic [...] Read more.
Given the critical role of valve guides in the performance and lifespan of automotive engines, it is crucial to understand and improve their wear resistance. This study focuses on the wear resistance of powder metallurgy valve guides, aiming to systematically analyze the intrinsic relationship between their composition, microstructure, and properties. Three powder metallurgy valve guide samples with different compositions—specifically, a high-MoS2 Fe-C-Mo-Cu-S alloy (1.5 wt.% C, 1.9 wt.% Mo, 1.5 wt.% Cu, 1.4 wt.% S), a low-MoS2 Fe-C-Mo-Cu-S alloy (1.2 wt.% C, 0.3 wt.% Mo, 0.8 wt.% Cu, 0.2 wt.% S), and a Mo-free high-C-Cu Fe-C alloy (1.8 wt.% C, 5 wt.% Cu, 0 wt.% Mo, 0.01 wt.% S)—were studied using field emission scanning electron microscopy, metallographic microscopy, a reciprocating friction testing machine, and a 3D optical profilometer. The results show that the friction coefficient of the high-MoS2 Fe-C-Mo-Cu-S alloy is the highest at 0.5, the low-MoS2 Fe-C-Mo-Cu-S alloy is 0.25, and the Mo-free high-C-Cu Fe-C alloy is the lowest at 0.22. Since the minor wear amount cannot be accurately measured by the gravimetric method, the concave area of the wear-induced average roughness curve is employed to qualitatively indicate the magnitude of material loss: the area of the high-MoS2 Fe-C-Mo-Cu-S alloy is 2964 μm2, the low-MoS2 Fe-C-Mo-Cu-S alloy is 1580 μm2, and the Mo-free high-C-Cu Fe-C alloy is 1502 μm2. The hardness results of the material show that the high-MoS2 Fe-C-Mo-Cu-S alloy reaches 154 HB, the low-MoS2 Fe-C-Mo-Cu-S alloy is 134 HB, and the Mo-free high-C-Cu Fe-C alloy is 145 HB. The porosity results show a difference of about 2% among the three alloys. Based on the microstructure characterization results, it can be concluded that the Mo-free high-C-Cu Fe-C alloy—with high carbon (C) and copper (Cu) content and fine pearlite layers—exhibits excellent wear resistance: high C can improve the hardness of the matrix, while Cu can act as a lubricating phase to enhance the material’s wear resistance. In contrast, although the addition of MoS2 is intended to improve wear resistance, the irregular pearlite generated by MoS2 reduces the wear resistance of the high-MoS2 and low-MoS2 Fe-C-Mo-Cu-S alloys; among them, the high-MoS2 Fe-C-Mo-Cu-S alloy contains a higher amount of MoS2, and large chunks appearing in the tissue easily cause abrasive wear and aggravate material wear during friction. This study provides solid theoretical and practical support for the material selection and performance optimization of powder metallurgy engine valve guides: the identified intrinsic relationship between alloy composition (MoS2, C, and Cu contents), microstructure (pearlite morphology and second-phase distribution), and tribological performance establishes a clear theoretical basis for regulating the wear resistance of such components. Full article
Show Figures

Figure 1

19 pages, 679 KB  
Article
Quality Evaluation of Ostrich Semi-Fine Sausages with Reduced Sodium Nitrite Levels in the Context of Regulatory Changes
by Monika Marcinkowska-Lesiak, Andrzej Wrzosek, Iwona Wojtasik-Kalinowska, Andrzej Półtorak, Mariusz Pierzchała and Ewa Poławska
Appl. Sci. 2025, 15(23), 12504; https://doi.org/10.3390/app152312504 - 25 Nov 2025
Viewed by 85
Abstract
The aim of this study was to analyze the impact of reducing sodium nitrite (NaNO2) content on the quality of selected meat products in the context of changing legal regulations governing its use. The research material consisted of ostrich semi-fine sausage [...] Read more.
The aim of this study was to analyze the impact of reducing sodium nitrite (NaNO2) content on the quality of selected meat products in the context of changing legal regulations governing its use. The research material consisted of ostrich semi-fine sausage prepared in four variants: V1 (150 mg/kg NaNO2), V2 (120 mg/kg NaNO2), V3 (60 mg/kg NaNO2), and V4 (0 mg/kg NaNO2). The scope of this study included evaluation of production yield, pH value, basic composition, residual nitrite content, color, texture, volatile compound profile, semi-consumer evaluation, and statistical analysis. A significant effect of NaNO2 level, storage time, and their interaction was observed on most physicochemical parameters. No statistically significant differences were found in water, protein, fat, or salt content. Variant V2 demonstrated good color stability and high sensory acceptability, while V3 showed a noticeable decrease in color intensity and a less favorable aroma profile. The results indicate that reducing NaNO2 content affects product quality, and its total elimination may require the use of alternative preservation methods. Full article
Show Figures

Figure 1

30 pages, 26765 KB  
Article
Integrated Geomorphic Mapping and Hydraulic Modeling to Identify Potential Channel Reconnection Sites for Alternatives Analysis on the Clearwater River, Washington, USA
by Erin G. Connor, Melissa A. Foster and Jennifer A. Bountry
Water 2025, 17(23), 3359; https://doi.org/10.3390/w17233359 - 25 Nov 2025
Viewed by 235
Abstract
The Clearwater River, located in western Washington, USA, is a free-flowing river with high precipitation rates impacted by spatially extensive logging throughout the 1900s. Declining salmon productivity within the watershed has been linked to the effects of legacy deforestation, including increased fine sediment [...] Read more.
The Clearwater River, located in western Washington, USA, is a free-flowing river with high precipitation rates impacted by spatially extensive logging throughout the 1900s. Declining salmon productivity within the watershed has been linked to the effects of legacy deforestation, including increased fine sediment loads, a lack of large wood and physical habitat complexity, and potential channel incision coupled with side channel and floodplain disconnection. To test a conceptual model positing that the river’s geomorphic diversity was declining, potentially due to anthropogenic incision, we employed a dual approach, combining historical geomorphic mapping and current-condition hydraulic modeling using SRH-2D. A dual approach allows us to identify mainstem river reaches with the greatest potential for floodplain and side channel reconnection by utilizing increased roughness as a proxy for large wood effects on the river stage. Based on our geomorphic mapping, the area occupied by the mainstem river and surrounding geomorphic units has remained relatively stable through time. However, there was a marked decrease in the side channel connections within the downstream-most 30 river kilometers, confirmed through the hydraulic modeling results. Between river kilometers 10 and 20, river stages at 2-year recurrence interval peak discharge are located over 2 m below young Holocene terraces and could indicate a recent anthropogenic incision contributing to side channel disconnection. A decrease in unvegetated alluvium through time also indicates that there could be less dynamic lateral channel movement and overbank inundation between 1980 and 2017, despite a similar history of high peak flows. Overall, even though the river is able to balance the loss of the active geomorphic unit area with the incorporation of new geomorphic units through lateral channel changes, this area is likely concentrated in a smaller number of individual channels and floodplains, specifically in the lower 30 river kilometers. This study provides a framework for a site-screening-level analysis in impacted watersheds, using a watershed impacted by legacy logging without flow regulation, where the impacts are often less pronounced than in dammed river systems. Full article
(This article belongs to the Section Hydraulics and Hydrodynamics)
Show Figures

Figure 1

13 pages, 1382 KB  
Article
Identification of qAs1—A Minor-Effect QTL Controlling Grain Arsenic Accumulation in Rice Using Near-Isogenic Lines Under High-Arsenic and Flooded Conditions
by Liang Guo, Zheng Dong, Haibo Xiong, Xiaowu Pan, Wenqiang Liu, Zuwu Chen and Xiaoxiang Li
Agronomy 2025, 15(12), 2699; https://doi.org/10.3390/agronomy15122699 - 24 Nov 2025
Viewed by 236
Abstract
Arsenic (As) contamination in rice poses a serious risk to food safety and human health. Genetic dissection of As-related quantitative trait loci (QTLs) provides a sustainable strategy for breeding low-As cultivars. In this study, we aimed to improve the detection of minor-effect QTLs [...] Read more.
Arsenic (As) contamination in rice poses a serious risk to food safety and human health. Genetic dissection of As-related quantitative trait loci (QTLs) provides a sustainable strategy for breeding low-As cultivars. In this study, we aimed to improve the detection of minor-effect QTLs for total As accumulation by optimizing both environmental and genetic factors. A recombinant inbred line (RIL) population derived from the cross between Yuzhenxiang (YZX, indica) and YBK (Javanica) was used for initial QTL mapping, and a single locus, qAs1, was identified on chromosome1. To enhance As uptake and phenotypic differentiation, we conducted QTL validation and fine mapping under high-As and continuously flooded conditions using near-isogenic lines (NILs) to minimize background genetic interference. The effect of qAs1 was consistently validated across generations, and the locus was refined to a 159.5 kb genomic interval. Transcriptome analysis revealed three differentially expressed genes (LOC_Os01g52110, LOC_Os01g52214, and LOC_Os01g52260) involved in redox regulation and detoxification. These findings demonstrate the effectiveness of NIL-based fine mapping under optimized environmental conditions and provide promising targets for the genetic improvement of low-As rice cultivars. Full article
(This article belongs to the Section Crop Breeding and Genetics)
Show Figures

Figure 1

28 pages, 2978 KB  
Review
Chemokines in Pregnancy
by Julia A. Shevchenko, Alina A. Gizbrekht and Sergey V. Sennikov
Biomolecules 2025, 15(12), 1645; https://doi.org/10.3390/biom15121645 - 22 Nov 2025
Viewed by 385
Abstract
Cell migration capacity represents an essential function of the immune system. Pregnancy involves numerous morphogenetic events, angiogenesis, the establishment of intercellular connections, and complex interactions between maternal and fetal immune systems—all requiring precisely coordinated and regulated migratory processes. Chemokines serve as master regulators [...] Read more.
Cell migration capacity represents an essential function of the immune system. Pregnancy involves numerous morphogenetic events, angiogenesis, the establishment of intercellular connections, and complex interactions between maternal and fetal immune systems—all requiring precisely coordinated and regulated migratory processes. Chemokines serve as master regulators of cellular migration and communication during pregnancy, with functions extending far beyond classical immunological roles. Physiological chemokine levels maintain feto-maternal tolerance through precise spatiotemporal regulation, while their dysregulation leads to catastrophic pregnancy complications such as preeclampsia and preterm birth. The chemokine system exhibits remarkable complexity through functional redundancy and promiscuity of receptors and ligands; alternative splicing generating protein diversity; decoy receptors enabling the fine-tuning of chemokine concentrations; and heterocomplex formation creating novel biological functions. Chemokines show significant promise as diagnostic and prognostic biomarkers, while specific receptor–ligand pairs represent therapeutic targets for managing pathological and life-threatening conditions during pregnancy. Thus, the chemokine system constitutes both a fundamental biological mechanism supporting pregnancy and a promising translational target for addressing complex clinical challenges in obstetric complications. To fully harness the potential of this system, it is essential to understand both its evolutionarily conserved core functions and its gestational stage-specific adaptations. Full article
Show Figures

Figure 1

19 pages, 780 KB  
Review
Functional 14-3-3 Proteins: Master Regulators in Plant Responses to Salt Stress
by Dongxue Tang, Yiwu Zhao, Zhongliang Wang, Junwen Kong, Naiqing Dong, Ling Zheng and Shuangshuang Zhao
Plants 2025, 14(23), 3568; https://doi.org/10.3390/plants14233568 - 22 Nov 2025
Viewed by 272
Abstract
14-3-3 proteins are highly conserved regulatory molecules that play a central role in plant responses to salt stress. These proteins modulate the activity, stability, and localization of diverse target proteins. This review summarizes current advances in understanding the multifaceted roles of 14-3-3 proteins [...] Read more.
14-3-3 proteins are highly conserved regulatory molecules that play a central role in plant responses to salt stress. These proteins modulate the activity, stability, and localization of diverse target proteins. This review summarizes current advances in understanding the multifaceted roles of 14-3-3 proteins in salt stress signaling. Specifically, it details how 14-3-3 proteins interact with and regulate diverse components, including protein kinases, phosphatases, ion channels and transporters, proton pumps, metabolic enzymes, and transcription factors. These interactions are predominantly phosphorylation-dependent and often involve calcium (Ca2+) and other second messengers. Additionally, 14-3-3 proteins themselves are subject to post-translational regulation, such as phosphorylation and ubiquitination, which fine-tune their stability and activity under stress conditions. This review highlights 14-3-3 proteins as versatile molecular switches in salt stress signaling, integrating diverse signals to orchestrate stress tolerance mechanisms. It also identifies critical knowledge gaps and outlines future research directions aimed at leveraging these proteins for improving crop resilience to salinity stress, an ongoing challenge in modern agriculture. Full article
(This article belongs to the Special Issue Abiotic Stress Responses in Plants—Second Edition)
Show Figures

Figure 1

16 pages, 2253 KB  
Article
Coupled Impacts of Bed Erosion and Roughness Variation on Stage-Discharge Relationships: A 1D Hydrodynamic Modeling Analysis of the Regulated Jingjiang Reach
by Yanqing Li, Minglong Dai, Dongdong Zhang and Yingqi Chen
Hydrology 2025, 12(12), 311; https://doi.org/10.3390/hydrology12120311 - 22 Nov 2025
Viewed by 259
Abstract
The stage-discharge relationship in the Jingjiang Reach of the Yangtze River has undergone significant alterations due to post-Three Gorges Reservoir (TGR) operation effects, notably bed erosion and roughness variation. This study employs a calibrated 1D hydrodynamic model based on Saint-Venant equations. The model [...] Read more.
The stage-discharge relationship in the Jingjiang Reach of the Yangtze River has undergone significant alterations due to post-Three Gorges Reservoir (TGR) operation effects, notably bed erosion and roughness variation. This study employs a calibrated 1D hydrodynamic model based on Saint-Venant equations. The model was validated with high accuracy (Nash-Sutcliffe efficiency >0.94 at key stations) using long-term hydrological data (1996–2022). Four scenarios were simulated: pre-dam conditions, post-dam topography with pre-dam roughness, pre-dam topography with increased roughness, and coupled post-dam changes. A novel scenario-based decomposition framework was developed to isolate individual and coupled factor contributions, advancing beyond traditional descriptive approaches. The results indicate that upstream water level changes are mainly controlled by riverbed erosion (e.g., at the Zhicheng Station: the topographic contribution rate exceeds 80% at a flow rate of 5000 m3/s, resulting in a water level drop of approximately 1.7 m), while downstream, an increase in roughness becomes the dominant factor (e.g., at the Jianli Station: causing a water level rise of about 1.0 m at a flow rate of 13,000 m3/s, with such changes being particularly pronounced under low-flow conditions). Spatially, topographic influence attenuates downstream, whereas roughness sensitivity amplifies in high-sinuosity reaches (bend coefficient: 3.0). Seasonally, the topographic contribution rate remains stable overall during the low-flow period, e.g., within a narrow range of 0.88–0.98 at Zhicheng Station, while roughness effects exhibit negative values in dry periods (November) due to fine sediment deposition. The coupling effect in mid-discharge ranges (15,000–20,000 m3/s) at Jianli partially offsets stage reductions. These findings not only provide critical insights for flood forecasting and navigation management in the Jingjiang Reach but also offer a transferable methodology for quantifying hydro-morphodynamic interactions in global regulated rivers, highlighting the model’s utility in predictive water resource management. Full article
Show Figures

Figure 1

20 pages, 4795 KB  
Article
Effects of Rooting Substrates and Plant Growth Regulators on Rooting Performance, Photosynthetic Characteristics, and Soil Properties of Broussonetia × kazinoki Sieb. Cuttings
by Sora Lee, Bowook Moon, Seokju Kim and Hyung Won Lee
Forests 2025, 16(11), 1752; https://doi.org/10.3390/f16111752 - 20 Nov 2025
Viewed by 288
Abstract
Daknamu (Broussonetia × kazinoki), the primary fiber source for hanji (traditional Korean handmade paper), provides fibers that are highly durable and used in fine-edition publishing as well as in the conservation and restoration of cultural heritage materials and historic books. However, [...] Read more.
Daknamu (Broussonetia × kazinoki), the primary fiber source for hanji (traditional Korean handmade paper), provides fibers that are highly durable and used in fine-edition publishing as well as in the conservation and restoration of cultural heritage materials and historic books. However, hanji production has declined due to decreased farm cultivation of B. × kazinoki, emphasizing the need for efficient vegetative propagation. This study evaluated the effects of three rooting media (commercial substrate, a mixture of commercial substrate and decomposed granite soil, and decomposed granite soil) and two plant growth regulators (auxins), 1-naphthaleneacetic acid (NAA) and indole-3-butyric acid (IBA), including a rooting powder containing 0.8% IBA, on rooting performance and physiological responses. Decomposed granite soil produced the highest rooting rate, and the rooting effect index peaked with the rooting powder treatment. Exogenous auxins consistently increased the rooting rate and improved root traits. Photosynthetic activity was enhanced in decomposed granite soil, indicating improved water uptake following root development. Chlorophyll fluorescence showed a low Fv/Fm ratio and a JIP pattern indicative of stress. Soil analyses confirmed greater aeration and drainage in decomposed granite soil but revealed limitations in post-rooting water and nutrient availability. Root traits were positively correlated with photosynthetic parameters and available phosphorus, whereas electrical conductivity, cation-exchange capacity, moisture, organic matter, total nitrogen, and exchangeable cations were negatively correlated. Decomposed granite soil combined with 1500 mg·L−1 IBA or rooting powder provided practical conditions for nursery-scale propagation. These findings provide a scientific basis for developing efficient cutting propagation systems for B. × kazinoki in farms and nurseries. Full article
(This article belongs to the Section Forest Ecophysiology and Biology)
Show Figures

Figure 1

38 pages, 3105 KB  
Article
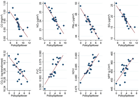
China’s Place-Based E-Commerce Development Policies Generated Beneficial Spatial Spillover Effects on the Environment
by Diwei Zheng and Daxin Dong
J. Theor. Appl. Electron. Commer. Res. 2025, 20(4), 322; https://doi.org/10.3390/jtaer20040322 - 18 Nov 2025
Viewed by 394
Abstract
Since 2009, China has implemented two important place-based policies to promote e-commerce development in selected cities: “Building National E-commerce Demonstration Cities” and “Comprehensive Pilot Zones for Cross-Border E-commerce”. Previous studies reported that these two e-commerce development policies generated local environmental benefits by reducing [...] Read more.
Since 2009, China has implemented two important place-based policies to promote e-commerce development in selected cities: “Building National E-commerce Demonstration Cities” and “Comprehensive Pilot Zones for Cross-Border E-commerce”. Previous studies reported that these two e-commerce development policies generated local environmental benefits by reducing air pollution and carbon emissions in the policy implementation areas. However, whether these policies have spatial spillover effects on environmental quality in other regions and the extent of such effects have not been sufficiently analyzed. This study aims to empirically assess the environmental spatial spillover effects of these two policies. Based on panel data from 221 prefecture-level cities in China from 2000 to 2021, this study utilizes a spatial econometric regression method to evaluate the policy effects. The study yields three main findings. (1) The policies significantly reduced air pollution concentrations and carbon emissions while increasing vegetation greenness in non-policy implementation areas. Specifically, the policies led to reductions in carbon monoxide (CO), nitrogen dioxide (NO2), fine particulate matter (PM2.5), sulfur dioxide (SO2), and the emissions of carbon dioxide (CO2), as well as increases in the fractional vegetation cover (FVC), normalized difference vegetation index (NDVI), and net primary productivity (NPP). Our findings indicate that the environmental effects of e-commerce development policies extend beyond the policy-implementing areas. (2) Further heterogeneity tests reveal that the beneficial spatial spillover impacts of e-commerce development policies were observed in cities with different geographical locations, servicification levels, economic scale, and population densities. (3) Mechanism analysis shows that although the policies did not alter the environmental regulation stringency in non-policy regions, they promoted industrial structure upgrading, technological advancement, and green innovation in these areas, thereby explaining the detected spatial spillover effects. Full article
Show Figures

Figure 1

Back to TopTop