Sign in to use this feature.

Years

Between: -

Subjects

remove_circle_outline
remove_circle_outline
remove_circle_outline
remove_circle_outline
remove_circle_outline
remove_circle_outline
remove_circle_outline
remove_circle_outline
remove_circle_outline

Journals

remove_circle_outline
remove_circle_outline
remove_circle_outline
remove_circle_outline
remove_circle_outline
remove_circle_outline
remove_circle_outline
remove_circle_outline
remove_circle_outline
remove_circle_outline

Article Types

Countries / Regions

remove_circle_outline
remove_circle_outline
remove_circle_outline
remove_circle_outline
remove_circle_outline

Search Results (450)

Search Parameters:
Keywords = false positive problem

Order results
Result details
Results per page
Select all
Export citation of selected articles as:
32 pages, 1057 KB  
Article
ZT-IoTrust: A Quantum-Resistant Zero Trust Framework for Secure IoT Access Control
by Jun Wang, Ning Huang, Bo Wang, Rigele Ao, Qiang Fu and Xiwang Guo
Electronics 2025, 14(22), 4469; https://doi.org/10.3390/electronics14224469 - 16 Nov 2025
Viewed by 388
Abstract
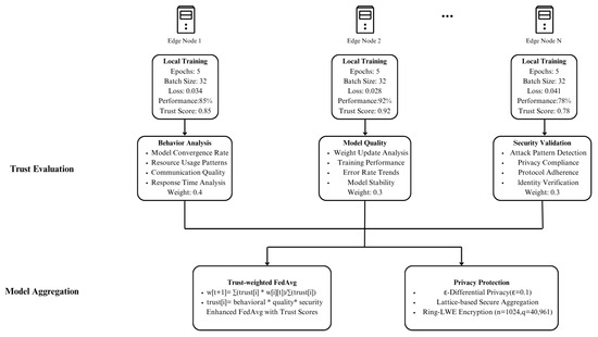
Zero-trust security and federated learning have emerged as promising paradigms for edge computing, yet existing solutions struggle to balance security, privacy, and performance requirements effectively. This paper presents ZT-IoTrust, a zero-trust framework that integrates device-specific trust evaluation with quantum-resistant security mechanisms for secure [...] Read more.
Zero-trust security and federated learning have emerged as promising paradigms for edge computing, yet existing solutions struggle to balance security, privacy, and performance requirements effectively. This paper presents ZT-IoTrust, a zero-trust framework that integrates device-specific trust evaluation with quantum-resistant security mechanisms for secure IoT access control. The framework incorporates several key innovations: quantum-resistant cryptographic protocols based on lattice problems for long-term security, a dynamic federated trust evaluation system that continuously assesses individual IoT device behaviors, and an adaptive access control architecture that implements continuous verification principles while maintaining efficiency for resource-constrained environments. Experimental evaluation on CICIDS2017 and KDD Cup 1999 datasets demonstrates effectiveness across network-layer security metrics, achieving a 92.5% attack detection rate with 1.2% false positives and 0.5% privacy leakage. The device-specific trust evaluation mechanism achieves 93.0% accuracy within 12 federation rounds while maintaining 98.8% reliability under high concurrent loads. Performance analysis shows robust scalability, with response times remaining under 125 ms and throughput reaching 1250 requests per second as the system scales from 5 to 20 nodes. These results establish ZT-IoTrust as a practical solution for implementing zero-trust security in IoT environments, effectively balancing continuous verification with system performance requirements. Full article
Show Figures

Figure 1

24 pages, 8373 KB  
Article
Sensitivity of Airborne Methane Retrieval Algorithms (MF, ACRWL1MF, and DOAS) to Surface Albedo and Types: Hyperspectral Simulation Assessment
by Jidai Chen, Ding Wang, Lizhou Huang and Jiasong Shi
Atmosphere 2025, 16(11), 1224; https://doi.org/10.3390/atmos16111224 - 22 Oct 2025
Viewed by 388
Abstract
Methane (CH4) emissions are a major contributor to greenhouse gases and pose significant challenges to global climate mitigation efforts. The accurate determination of CH4 concentrations via remote sensing is crucial for emission monitoring but remains impeded by surface spectral heterogeneity—notably [...] Read more.
Methane (CH4) emissions are a major contributor to greenhouse gases and pose significant challenges to global climate mitigation efforts. The accurate determination of CH4 concentrations via remote sensing is crucial for emission monitoring but remains impeded by surface spectral heterogeneity—notably albedo variations and land cover diversity. This study systematically assessed the sensitivity of three mainstream algorithms, namely, matched filter (MF), albedo-corrected reweighted-L1-matched filter (ACRWL1MF), and differential optical absorption spectroscopy (DOAS), to surface type, albedo, and emission rate through high-fidelity simulation experiments, and proposed a dynamic regularized adaptive matched filter (DRAMF) algorithm. The experiments simulated airborne hyperspectral imagery from the Airborne Visible/InfraRed Imaging Spectrometer-Next Generation (AVIRIS-NG) with known CH4 concentrations over diverse surfaces (including vegetation, soil, and water) and controlled variations in albedo through the large-eddy simulation (LES) mode of the Weather Research and Forecasting (WRF) model and the MODTRAN radiative transfer model. The results show the following: (1) MF and DOAS have higher true positive rates (TP > 90%) in high-reflectivity scenarios, but the problem of false positives is prominent (TN < 52%); ACRWL1MF significantly improves the true negative rate (TN = 95.9%) through albedo correction but lacks the ability to detect low concentrations of CH4 (TP = 63.8%). (2) All algorithms perform better at high emission rates (1000 kg/h) than at low emission rates (500 kg/h), but ACRWL1MF performs more robustly in low-albedo scenarios. (3) The proposed DRAMF algorithm improves the F1 score (0.129) by about 180% compared to the MF and DOAS algorithms and improves TP value (81.4%) by about 128% compared to the ACRWL1MF algorithm through dynamic background updates and an iterative reweighting mechanism. In practical applications, the DRAMF algorithm can also effectively monitor plumes. This research indicates that algorithms should be selected considering the specific application scenario and provides a direction for technical improvements (e.g., deep learning model) for monitoring gas emission. Full article
(This article belongs to the Special Issue Satellite Remote Sensing Applied in Atmosphere (3rd Edition))
Show Figures

Graphical abstract

71 pages, 9523 KB  
Article
Neural Network IDS/IPS Intrusion Detection and Prevention System with Adaptive Online Training to Improve Corporate Network Cybersecurity, Evidence Recording, and Interaction with Law Enforcement Agencies
by Serhii Vladov, Victoria Vysotska, Svitlana Vashchenko, Serhii Bolvinov, Serhii Glubochenko, Andrii Repchonok, Maksym Korniienko, Mariia Nazarkevych and Ruslan Herasymchuk
Big Data Cogn. Comput. 2025, 9(11), 267; https://doi.org/10.3390/bdcc9110267 - 22 Oct 2025
Viewed by 943
Abstract
Thise article examines the reliable online detection and IDS/IPS intrusion prevention in dynamic corporate networks problems, where traditional signature-based methods fail to keep pace with new and evolving attacks, and streaming data is susceptible to drift and targeted “poisoning” of the training dataset. [...] Read more.
Thise article examines the reliable online detection and IDS/IPS intrusion prevention in dynamic corporate networks problems, where traditional signature-based methods fail to keep pace with new and evolving attacks, and streaming data is susceptible to drift and targeted “poisoning” of the training dataset. As a solution, we propose a hybrid neural network system with adaptive online training, a formal minimax false-positive control framework, and a robustness mechanism set (a Huber model, pruned learning rate, DRO, a gradient-norm regularizer, and a prioritized replay). In practice, the system combines modal encoders for traffic, logs, and metrics; a temporal GNN for entity correlation; a variational module for uncertainty assessment; a differentiable symbolic unit for logical rules; an RL agent for incident prioritization; and an NLG module for explanations and the preparation of forensically relevant artifacts. In this case, the applied components are connected via a cognitive layer (cross-modal fusion memory), a Bayesian-neural network fuser, and a single multi-task loss function. The practical implementation includes the pipeline “novelty detection → active labelling → incremental supervised update” and chain-of-custody mechanisms for evidential fitness. A significant improvement in quality has been experimentally demonstrated, since the developed system achieves an ROC AUC of 0.96, an F1-score of 0.95, and a significantly lower FPR compared to basic architectures (MLP, CNN, and LSTM). In applied validation tasks, detection rates of ≈92–94% and resistance to distribution drift are noted. Full article
(This article belongs to the Special Issue Internet Intelligence for Cybersecurity)
Show Figures

Figure 1

22 pages, 376 KB  
Article
CSCVAE-NID: A Conditionally Symmetric Two-Stage CVAE Framework with Cost-Sensitive Learning for Imbalanced Network Intrusion Detection
by Zhenyu Wang and Xuejun Yu
Entropy 2025, 27(11), 1086; https://doi.org/10.3390/e27111086 - 22 Oct 2025
Viewed by 538
Abstract
With the increasing complexity and diversity of network threats, developing high-performance Network Intrusion Detection Systems (NIDSs) has become a critical challenge. A primary obstacle in this domain is the pervasive issue of class imbalance, where the scarcity of minority attack samples and the [...] Read more.
With the increasing complexity and diversity of network threats, developing high-performance Network Intrusion Detection Systems (NIDSs) has become a critical challenge. A primary obstacle in this domain is the pervasive issue of class imbalance, where the scarcity of minority attack samples and the varying costs of misclassification severely limit the effectiveness of traditional models, often leading to a difficult trade-off between high False Positive Rates (FPRs) and low Recall. To address this challenge, this paper proposes a novel, conditionally symmetric two-stage framework, termed CSCVAE-NID (Conditionally Symmetric Two-Stage CVAE for Network Intrusion Detection). The framework operates in two synergistic stages: Firstly, a Data Augmentation Conditional Variational Autoencoder (DA-CVAE) is introduced to tackle the data imbalance problem at the data level. By conditioning on attack categories, the DA-CVAE generates high-quality and diverse synthetic samples for underrepresented classes, providing a more balanced training dataset. Secondly, the core of our framework, a Cost-Sensitive Multi-Class Classification CVAE (CSMC-CVAE), is proposed. This model innovatively reframes the classification task as a probabilistic distribution matching problem and integrates a cost-sensitive learning strategy at the algorithm level. By incorporating a predefined cost matrix into its loss function, the CSMC-CVAE is compelled to prioritize the correct classification of high-cost, minority attack classes. Comprehensive experiments conducted on the public CICIDS-2017 and UNSW-NB15 datasets demonstrate the superiority of the proposed CSCVAE-NID framework. Compared to several state-of-the-art methods, our approach achieves exceptional performance in both binary and multi-class classification tasks. Notably, the DA-CVAE module is designed to be independent and extensible, allowing the effective data that it generates to support any advanced intrusion detection methodology. Full article
Show Figures

Figure 1

24 pages, 64996 KB  
Article
Spatiotemporal Feature Correlation with Feature Space Transformation for Intrusion Detection
by Cheng Zhang, Pengbin Hu and Lingling Tan
Appl. Sci. 2025, 15(20), 11168; https://doi.org/10.3390/app152011168 - 17 Oct 2025
Viewed by 482
Abstract
In recent years, with the continuous development of information technology, network security issues have become increasingly prominent. Intrusion detection has garnered significant attention in the field of network security protection due to its ability to detect anomalies in a timely manner. However, existing [...] Read more.
In recent years, with the continuous development of information technology, network security issues have become increasingly prominent. Intrusion detection has garnered significant attention in the field of network security protection due to its ability to detect anomalies in a timely manner. However, existing intrusion detection methods often fail to effectively capture spatiotemporal correlations in traffic and struggle with imbalanced, high-dimensional feature spaces—problems that become even more pronounced under complex network environments—ultimately leading to low identification accuracy and high false-positive rates. To address these challenges, this paper proposes a spatiotemporal correlation-based intrusion detection method that utilizes feature space transformation and Euclidean distance. Specifically, the method first considers the relationship between the characteristics of different operating systems and attack behaviors through feature space transformation and integration. Then, it constructs a graph structure between samples using Euclidean distance and captures the spatiotemporal correlations between samples by combining graph convolutional networks with bidirectional gated recurrent unit networks. Through this design, the model can deeply mine the spatial and temporal features of network traffic, thereby improving classification accuracy and detection efficiency for network attacks. Experimental results show that the proposed model significantly outperforms existing intrusion detection approaches across multiple evaluation metrics, including accuracy, weighted precision, weighted recall, and weighted F1 score. Full article
Show Figures

Figure 1

20 pages, 719 KB  
Article
Quantum-Driven Chaos-Informed Deep Learning Framework for Efficient Feature Selection and Intrusion Detection in IoT Networks
by Padmasri Turaka and Saroj Kumar Panigrahy
Technologies 2025, 13(10), 470; https://doi.org/10.3390/technologies13100470 - 17 Oct 2025
Viewed by 613
Abstract
The rapid development of the Internet of Things (IoT) poses significant problems in securing heterogeneous, massive, and high-volume network traffic against cyber threats. Traditional intrusion detection systems (IDSs) are often found to be poorly scalable, or are ineffective computationally, because of the presence [...] Read more.
The rapid development of the Internet of Things (IoT) poses significant problems in securing heterogeneous, massive, and high-volume network traffic against cyber threats. Traditional intrusion detection systems (IDSs) are often found to be poorly scalable, or are ineffective computationally, because of the presence of redundant or irrelevant features, and they suffer from high false positive rates. Addressing these limitations, this study proposes a hybrid intelligent model that combines quantum computing, chaos theory, and deep learning to achieve efficient feature selection and effective intrusion classification. The proposed system offers four novel modules for feature optimization: chaotic swarm intelligence, quantum diffusion modeling, transformer-guided ranking, and multi-agent reinforcement learning, all of which work with a graph-based classifier enhanced with quantum attention mechanisms. This architecture allows as much as 75% feature reduction, while achieving 4% better classification accuracy and reducing computational overhead by 40% compared to the best-performing models. When evaluated on benchmark datasets (NSL-KDD, CICIDS2017, and UNSW-NB15), it shows superior performance in intrusion detection tasks, thereby marking it as a viable candidate for scalable and real-time IoT security analytics. Full article
Show Figures

Figure 1

16 pages, 1698 KB  
Article
Fall Detection by Deep Learning-Based Bimodal Movement and Pose Sensing with Late Fusion
by Haythem Rehouma and Mounir Boukadoum
Sensors 2025, 25(19), 6035; https://doi.org/10.3390/s25196035 - 1 Oct 2025
Viewed by 824
Abstract
The timely detection of falls among the elderly remains challenging. Single modality sensing approaches using inertial measurement units (IMUs) or vision-based monitoring systems frequently exhibit high false positives and compromised accuracy under suboptimal operating conditions. We propose a novel bimodal deep learning-based bimodal [...] Read more.
The timely detection of falls among the elderly remains challenging. Single modality sensing approaches using inertial measurement units (IMUs) or vision-based monitoring systems frequently exhibit high false positives and compromised accuracy under suboptimal operating conditions. We propose a novel bimodal deep learning-based bimodal sensing framework to address the problem, by leveraging a memory-based autoencoder neural network for inertial abnormality detection and an attention-based neural network for visual pose assessment, with late fusion at the decision level. Our experimental evaluation with a custom dataset of simulated falls and routine activities, captured with waist-mounted IMUs and RGB cameras under dim lighting, shows significant performance improvement by the described bimodal late-fusion system, with an F1-score of 97.3% and, most notably, a false-positive rate of 3.6% significantly lower than the 11.3% and 8.9% with IMU-only and vision-only baselines, respectively. These results confirm the robustness of the described fall detection approach and validate its applicability to real-time fall detection under different light settings, including nighttime conditions. Full article
(This article belongs to the Special Issue Sensor-Based Human Activity Recognition)
Show Figures

Figure 1

18 pages, 2621 KB  
Review
Research Progress of Biosensing Technology in the Detection of Creatine Kinase Isoenzyme MB
by Qixing Pan, Mingliang Jin, Qi Liang, Fengxia Lin, Yechu Dai, Zhenping Liu, Lingling Shui and Jiamei Chen
Micromachines 2025, 16(10), 1111; https://doi.org/10.3390/mi16101111 - 29 Sep 2025
Viewed by 1235
Abstract
Although significant progress has been made in the global medical level, cardiovascular diseases still pose a serious threat to human life and health. Among many cardiovascular diseases, acute myocardial infarction (AMI) is particularly severe. If not treated in a timely manner, it may [...] Read more.
Although significant progress has been made in the global medical level, cardiovascular diseases still pose a serious threat to human life and health. Among many cardiovascular diseases, acute myocardial infarction (AMI) is particularly severe. If not treated in a timely manner, it may lead to serious consequences such as cardiac arrest and sudden death. Early diagnosis of myocardial infarction (MI) is an important means of preventing and controlling the mortality rate of AMI. Creatine kinase isoenzyme (CK-MB) is a key biomarker of MI. It rises rapidly within 2 h after myocardial injury, reaches its peak at 24 h, and returns to normal at 72 h. Furthermore, CK-MB has a high specificity in monitoring secondary MI. Therefore, the early, real-time, and accurate detection of CK-MB is of great significance for the prevention, diagnosis, and prognosis of AMI. Conventional CK-MB detection methods have problems such as false positive elevation, large blood sampling volume, long time consumption, and complex operation, making it difficult to meet the needs of point-of-care testing (POCT). Biosensor technology, with its low cost, high sensitivity, and portability, offers a promising solution for point-of-care CK-MB testing, thereby greatly aiding AMI diagnosis. Full article
Show Figures

Figure 1

20 pages, 5835 KB  
Article
Rehabilitation Driven Optimized YOLOv11 Model for Medical X-Ray Fracture Detection
by Wenqi Zhang and Shijun Ji
Sensors 2025, 25(18), 5793; https://doi.org/10.3390/s25185793 - 17 Sep 2025
Viewed by 990
Abstract
Accurately identifying fractures from X-ray images is crucial for timely and appropriate medical treatment. However, existing models suffer from problems of false localization and poor accuracy. Therefore, this research proposes a medical X-ray fracture detection model with precise localization based on the You [...] Read more.
Accurately identifying fractures from X-ray images is crucial for timely and appropriate medical treatment. However, existing models suffer from problems of false localization and poor accuracy. Therefore, this research proposes a medical X-ray fracture detection model with precise localization based on the You Only Look Once version 11 nano (YOLOv11n) model. Firstly, a data augmentation technique combining random rotation, translation, flipping and content recognition padding is designed to expand the public dataset, alleviating the overfitting risk due to scarce medical imaging data. Secondly, a Bone-Multi-Scale Convolutional Attention (Bone-MSCA) module, designed by combining multi-directional convolution, deformable convolution, edge enhancement and channel attention, is introduced into the backbone network. It can capture fracture area features, explore multi-scale features and enhance attention to spatial details. Finally, the Focal mechanism is combined with Smoothed Intersection over Union (Focal-SIoU) as the loss function to enhance sensitivity to small fracture areas by adjusting sample weights and optimizing direction perception. Experimental results show that the improved model trained with the expanded dataset outperforms other mainstream single-object detection models. Compared with YOLOv11n, its detection accuracy, recall rate, F1-Score and mean Average Precision 50 increase by 4.33%, 0.92%, 2.52% and 1.24%, respectively, reaching 93.56%, 86.29%, 89.78% and 92.88%. Visualization of the results verifies its high accuracy and positioning ability in medical X-ray fracture detection. Full article
Show Figures

Figure 1

11 pages, 919 KB  
Proceeding Paper
Implementation of Predictive Analytics in Healthcare Using Hybrid Deep Learning Models
by Poonam Kargotra, Irfan Ramzan Parray, Arun Malik and Ivana Lucia Kharisma
Eng. Proc. 2025, 107(1), 67; https://doi.org/10.3390/engproc2025107067 - 8 Sep 2025
Viewed by 2127
Abstract
Predictive analytics has emerged as a powerful tool for improving decision-making in healthcare, particularly in disease prediction and patient management. However, conventional architectures may find it difficult to handle various features of healthcare data, such as high dimensionality and ineffective measures to handle [...] Read more.
Predictive analytics has emerged as a powerful tool for improving decision-making in healthcare, particularly in disease prediction and patient management. However, conventional architectures may find it difficult to handle various features of healthcare data, such as high dimensionality and ineffective measures to handle unstructured data. This work examines the shortcomings of the traditional ML strategy by fusing deep learning approaches with the existing models in an improved predictive performance. Specifically, we propose three hybrid models: (1) Random Forest and Neural Networks (RF + NN), (2) XGBoost and Neural Networks (XGBoost + NN), and (3) Autoencoder and Random Forest (Autoencoder + RF). The goal is to compare these models’ ability to predict healthcare outcomes using standard performance metrics, which include the measures of accuracy, precision, recall, and F1-score. An important research gap revealed from the literature review is that most models tend to have higher precision at the cost of recall and vice versa. Our proposed hybrid models combine the strengths of feature selection from traditional algorithms (RF, XGBoost) with the advanced pattern recognition capabilities of Neural Networks (NNs) and autoencoders, aiming for a more balanced predictive performance. The RF + NN model produces the highest accuracy at 96.81%, with precise accuracy at 90.48% and accurate precision at 70.08%. Nevertheless, the accuracy of a slightly lower XGBoost + NN model of 96.75% showed better actual capability of identifying true positives than false positives, with 73.54% recall. From our results it is evident that the best model in terms of precision was the Autoencoder + RF model, with a precision of 91.36%; it was however the worst in recall, with only 66.22%. Accordingly, these findings imply that for the same level of predictive accuracy, the hybrid models are better in handling imbalanced problems and provide directions for better healthcare predictive systems in the future. Full article
Show Figures

Figure 1

17 pages, 4006 KB  
Article
A Simple, Rapid, and Contamination-Free Ultra-Sensitive Cronobacter sakazakii Visual Diagnostic Platform Based on RPA Combined with CRISPR/Cas12a
by Yan Liu, Yu Xie, Zhangli Wang, Zuoqi Gai, Xu Zhang, Jiahong Chen, Hongtao Lei, Zhenlin Xu and Xing Shen
Foods 2025, 14(17), 3120; https://doi.org/10.3390/foods14173120 - 6 Sep 2025
Cited by 1 | Viewed by 880
Abstract
CRISPR/Cas systems have made significant progress in the field of molecular diagnostics in recent years. To overcome the aerosol contamination problem brought on by amplicon transfer in the common two-step procedure, the “one-pot method” has become a major research hotspot in this field. [...] Read more.
CRISPR/Cas systems have made significant progress in the field of molecular diagnostics in recent years. To overcome the aerosol contamination problem brought on by amplicon transfer in the common two-step procedure, the “one-pot method” has become a major research hotspot in this field. However, these methods usually rely on specially designed devices or additional chemical modifications. In this study, a novel “one-pot” strategy was developed to detect the foodborne pathogen Cronobacter sakazakii (C. sakazakii). A specific sequence was screened out from the virulence gene ompA of C. sakazakii as the detection target. Combining with the recombinase polymerase amplification (RPA), a rapid detection platform for C. sakazakii based on the CRISPR/Cas12a system was established for the first time. The sensitivity of this method was determined from three different levels, which are 10−4 ng/μL for genomic DNA (gDNA), 1.43 copies/μL for target DNA, and 6 CFU/mL for pure bacterial culture. Without any microbial enrichment, the detection limits for artificially contaminated cow and goat milk powder samples were 4.65 CFU/mL and 4.35 CFU/mL, respectively. To address the problem brought on by aerosol contamination in the common RPA-CRISPR/Cas12a two-step method, a novel pipette tip-in-tube (PTIT) method for simple and sensitive one-pot nucleic acid detection was further developed under the inspiration of the capillary principle. The RPA and CRISPR/Cas systems were isolated from each other by the force balance of the solution in a pipette tip before amplification. The detection limits of the PTIT method in pure bacterial culture and the spiked samples were exactly the same as that of the two-step method, but with no false positive cases caused by aerosol contamination at all. Compared with other existing one-pot methods, the PTIT method requires no additional or specially designed devices, or any chemical modifications on crRNA and nucleic acid probes. Therefore, the PTIT method developed in this study provides a novel strategy for realizing one-pot CRISPR/Cas detection easily and holds significant potential for the rapid point-on-care testing (POCT) application. Full article
(This article belongs to the Special Issue Food Safety Detection Analysis and Sensors)
Show Figures

Figure 1

16 pages, 2108 KB  
Article
High-Throughput, High-Quality: Benchmarking GNINA and AutoDock Vina for Precision Virtual Screening Workflow
by Rocco Buccheri and Antonio Rescifina
Molecules 2025, 30(16), 3361; https://doi.org/10.3390/molecules30163361 - 13 Aug 2025
Cited by 2 | Viewed by 4290
Abstract
Drug discovery is an intricate and resource-intensive process in which computational approaches, such as molecular docking, are essential, particularly in the early stages, to identify potential hits. However, docking still has many drawbacks, including problems in managing protein flexibility and the reliability of [...] Read more.
Drug discovery is an intricate and resource-intensive process in which computational approaches, such as molecular docking, are essential, particularly in the early stages, to identify potential hits. However, docking still has many drawbacks, including problems in managing protein flexibility and the reliability of scoring functions. In this paper, we systematically compared the performance of AutoDock Vina, one of the most widely used open-source docking tools, with GNINA. This advanced evolution integrates convolutional neural networks (CNNs) for pose scoring. The comparison was conducted on ten heterogeneous protein targets, including metalloenzymes, kinases, and G-protein-coupled receptors (GPCRs). With the ability to accurately replicate binding poses and their energy values, GNINA showed outstanding performance in both virtual screening (VS) of active ligands and re-docking steps of co-crystallized ligands. GNINA’s enhanced ability to accurately distinguish between true positives and false positives—a specificity not found with AutoDock Vina—is confirmed by ROC curves and Enrichment Factor (EF) results. Therefore, we propose an integrated GNINA-based workflow that can significantly enhance the quality and reliability of docking results, providing a valuable tool for optimizing the initial stages of drug discovery. Full article
Show Figures

Graphical abstract

17 pages, 1027 KB  
Article
AI-Driven Security for Blockchain-Based Smart Contracts: A GAN-Assisted Deep Learning Approach to Malware Detection
by Imad Bourian, Lahcen Hassine and Khalid Chougdali
J. Cybersecur. Priv. 2025, 5(3), 53; https://doi.org/10.3390/jcp5030053 - 1 Aug 2025
Viewed by 2783
Abstract
In the modern era, the use of blockchain technology has been growing rapidly, where Ethereum smart contracts play an important role in securing decentralized application systems. However, these smart contracts are also susceptible to a large number of vulnerabilities, which pose significant threats [...] Read more.
In the modern era, the use of blockchain technology has been growing rapidly, where Ethereum smart contracts play an important role in securing decentralized application systems. However, these smart contracts are also susceptible to a large number of vulnerabilities, which pose significant threats to intelligent systems and IoT applications, leading to data breaches and financial losses. Traditional detection techniques, such as manual analysis and static automated tools, suffer from high false positives and undetected security vulnerabilities. To address these problems, this paper proposes an Artificial Intelligence (AI)-based security framework that integrates Generative Adversarial Network (GAN)-based feature selection and deep learning techniques to classify and detect malware attacks on smart contract execution in the blockchain decentralized network. After an exhaustive pre-processing phase yielding a dataset of 40,000 malware and benign samples, the proposed model is evaluated and compared with related studies on the basis of a number of performance metrics including training accuracy, training loss, and classification metrics (accuracy, precision, recall, and F1-score). Our combined approach achieved a remarkable accuracy of 97.6%, demonstrating its effectiveness in detecting malware and protecting blockchain systems. Full article
Show Figures

Figure 1

18 pages, 2466 KB  
Article
An Anti-Range-Deception-Jamming Method for Networked Moving Radar Based on Trajectory Optimization
by Xiaofei Han, Huafeng He, Chuan He, Qi Zhang, Liyuan Wang, Tao Zhou and Xin Zhang
Sensors 2025, 25(15), 4675; https://doi.org/10.3390/s25154675 - 29 Jul 2025
Viewed by 917
Abstract
Aiming at the problem that the anti-range-deception-jamming effect of a networked moving radar system is severely affected by the spatial distribution of each radar, an anti-range-deception-jamming method for networked moving radar based on trajectory optimization is proposed. Firstly, the anti-jamming method of networked [...] Read more.
Aiming at the problem that the anti-range-deception-jamming effect of a networked moving radar system is severely affected by the spatial distribution of each radar, an anti-range-deception-jamming method for networked moving radar based on trajectory optimization is proposed. Firstly, the anti-jamming method of networked moving radar considering the radar position error (RPE) is proposed. Then, the theoretical expression for the false target (FT) misjudgment probability of networked moving radar is deduced. Based on the theoretical expression, a trajectory optimization model is formulated to minimize FT misjudgment probability. Simulation experiments validate both the correctness of the derived probability expression and the significant influence of the radar spatial distribution position on the FT misjudgment probability. Moreover, the simulation results verify that the proposed anti-jamming method can effectively reduce the FT misjudgment probability of networked moving radar under the condition of a high discrimination probability of the physical target (PT). Full article
(This article belongs to the Section Radar Sensors)
Show Figures

Figure 1

16 pages, 764 KB  
Review
Biotin Supplementation—The Cause of Hypersensitivity and Significant Interference in Allergy Diagnostics
by Kinga Lis
Nutrients 2025, 17(15), 2423; https://doi.org/10.3390/nu17152423 - 24 Jul 2025
Viewed by 5484
Abstract
Biotin (vitamin B7) is a common, naturally occurring water-soluble vitamin. It belongs to the broad group of B vitamins. It is a common ingredient in dietary supplements, cosmetics, medicines, and parapharmaceutical preparations administered orally or applied topically (to the skin, hair, nails). The [...] Read more.
Biotin (vitamin B7) is a common, naturally occurring water-soluble vitamin. It belongs to the broad group of B vitamins. It is a common ingredient in dietary supplements, cosmetics, medicines, and parapharmaceutical preparations administered orally or applied topically (to the skin, hair, nails). The problem of the relationship between vitamin B supplementation and sensitivity seems to be multi-threaded. There is little literature data that would confirm that oral vitamin B supplementation or local exposure to biotin is a significant sensitizing factor. Moreover, it seems that allergy to vitamin B7 is very rare. It is possible, however, that the relationship between biotin and hypersensitivity is not limited to its direct action, but results from its essential metabolic function. Vitamin B7, as a cofactor of five carboxylases, affects the main pathways of cellular metabolism. Both deficiency and excess of biotin can result in metabolic disorders, which can have a significant impact on the homeostasis of the entire organism, including the efficient functioning of the immune system. Dysregulation of immune systems leads to its dysfunctional functioning, which can also lead to sensitization to various environmental antigens (allergens). Biotin is also used as an element of some methodological models in immunochemical tests (in vitro diagnostics), including methods used to measure the concentration of immunoglobulin E (IgE), both total (tIgE) and allergen-specific (sIgE). For this reason, vitamin B7 supplementation can be a significant interfering factor in some immunochemical tests, which can lead to false laboratory test results, both false positive and false negative, depending on the test format. This situation can have a direct impact on the quality and effectiveness of diagnostics in various clinical situations, including allergy diagnostics. This review focuses on the role of biotin in allergic reactions, both as a causative factor (allergen/hapten), a factor predisposing to the development of sensitization to various allergens, and an interfering factor in immunochemical methods used in laboratory diagnosis of hypersensitivity reactions and how it can be prevented. Full article
Show Figures

Figure 1

Back to TopTop