Sign in to use this feature.

Years

Between: -

Subjects

remove_circle_outline
remove_circle_outline
remove_circle_outline
remove_circle_outline
remove_circle_outline
remove_circle_outline

Journals

Article Types

Countries / Regions

Search Results (32)

Search Parameters:
Keywords = diphenolase

Order results
Result details
Results per page
Select all
Export citation of selected articles as:
17 pages, 1869 KB  
Article
Study of the Effects of Novel Analogs of Calebin-A on Melanogenesis
by Shilpi Goenka, Kalyanam Nagabhushanam and Muhammed Majeed
Drugs Drug Candidates 2024, 3(3), 471-487; https://doi.org/10.3390/ddc3030028 - 15 Jul 2024
Cited by 1 | Viewed by 1508
Abstract
In our previous study, we documented the anti-melanogenic efficacy of calebin-A (CBA), which is a curcuminoid analog. The effects of its newly synthesized analogs, i.e., bisdemethoxy calebin (BD), demethoxycalebin-1 (DA1), demethoxycalebin-2 (DA2), and tetrahydrocalebin-A (THCBA), on melanogenesis have not been examined yet. Herein, [...] Read more.
In our previous study, we documented the anti-melanogenic efficacy of calebin-A (CBA), which is a curcuminoid analog. The effects of its newly synthesized analogs, i.e., bisdemethoxy calebin (BD), demethoxycalebin-1 (DA1), demethoxycalebin-2 (DA2), and tetrahydrocalebin-A (THCBA), on melanogenesis have not been examined yet. Herein, we evaluated these four CBA analogs to determine their impacts on the enzymatic activity of mushroom tyrosinase. Additionally, we examined their effects on melanogenesis and the tyrosinase activity in B16F10 mouse and MNT-1 human melanoma cells. The antioxidant activity of the analogs was also assessed. Our results revealed that BD was ineffective, while DA1 and DA2 showed similar antioxidant activities, with THCBA exhibiting the greatest antioxidant activity. Next, the diphenolase activity assay results revealed that DA1 showed the most excellent inhibitory efficacy, DA2 and BD showed similar inhibition profiles, and THCBA was ineffective. In addition, the results of the monophenolase activity showed a similar pattern, except that THCBA suppressed the activity. The four analogs were evaluated for any cytotoxicity over a 48 h duration in B16F10 and HaCaT keratinocytes, where DA1 exerted cytotoxicity at the concentration of 50 µM. Based on this, the analogs were evaluated over a 10–50 µM concentration range, while DA1 was evaluated over 10–35 µM. BD showed the greatest efficacy at multiple concentrations in significantly diminishing melanogenesis in hormone-stimulated B16F10 cells, while DA1 and DA2 suppressed melanin at 35 and 50 µM, respectively, and THCBA stimulated melanogenesis at 50 µM. In addition, BD and DA1 suppressed tyrosinase activity in B16F10 cells, with no effect in the case of DA2 and THCBA analogs. However, in MNT-1 cells, only DA1 showed efficacy in suppressing melanin production while the other three analogs were ineffective. Interestingly, BD and DA1 suppressed MNT-1 cell tyrosinase activity. Collectively, our results indicate that of the four analogs, DA1 merits further investigation as a potential compound for hyperpigmentation skin disorders. Additional research is necessary to delineate the molecular mechanisms underlying the melanogenesis-inhibitory effect of CBA analogs and examine their efficacy in diminishing melanogenesis in normal human melanocytes. Full article
(This article belongs to the Section Preclinical Research)
Show Figures

Figure 1

19 pages, 4938 KB  
Article
Anti-Melanogenic Effects of Takifugu flavidus Muscle Hydrolysate in B16F10 Melanoma Cells and Zebrafish
by Jinjin Hu, Bei Chen, Shuaijie Qu, Shuji Liu, Xiaoyu Yang, Kun Qiao, Yongchang Su, Zhihui Liu, Xiaoe Chen, Zhiyu Liu and Qin Wang
Mar. Drugs 2024, 22(5), 206; https://doi.org/10.3390/md22050206 - 29 Apr 2024
Cited by 7 | Viewed by 2834
Abstract
Abnormal melanogenesis can lead to hyperpigmentation. Tyrosinase (TYR), a key rate-limiting enzyme in melanin production, is an important therapeutic target for these disorders. We investigated the TYR inhibitory activity of hydrolysates extracted from the muscle tissue of Takifugu flavidus (TFMH). We used computer-aided [...] Read more.
Abnormal melanogenesis can lead to hyperpigmentation. Tyrosinase (TYR), a key rate-limiting enzyme in melanin production, is an important therapeutic target for these disorders. We investigated the TYR inhibitory activity of hydrolysates extracted from the muscle tissue of Takifugu flavidus (TFMH). We used computer-aided virtual screening to identify a novel peptide that potently inhibited melanin synthesis, simulated its binding mode to TYR, and evaluated functional efficacy in vitro and in vivo. TFMH inhibited the diphenolase activities of mTYR, reducing TYR substrate binding activity and effectively inhibiting melanin synthesis. TFMH indirectly reduced cAMP response element-binding protein phosphorylation in vitro by downregulating melanocortin 1 receptor expression, thereby inhibiting expression of the microphthalmia-associated transcription factor, further decreasing TYR, tyrosinase related protein 1, and dopachrome tautomerase expression and ultimately impeding melanin synthesis. In zebrafish, TFMH significantly reduced black spot formation. TFMH (200 μg/mL) decreased zebrafish TYR activity by 43% and melanin content by 52%. Molecular dynamics simulations over 100 ns revealed that the FGFRSP (T-6) peptide stably binds mushroom TYR via hydrogen bonds and ionic interactions. T-6 (400 μmol/L) reduced melanin content in B16F10 melanoma cells by 71% and TYR activity by 79%. In zebrafish, T-6 (200 μmol/L) inhibited melanin production by 64%. TFMH and T-6 exhibit good potential for the development of natural skin-whitening cosmetic products. Full article
(This article belongs to the Special Issue Bioactive Compounds from Marine Fish)
Show Figures

Graphical abstract

17 pages, 4233 KB  
Article
Patchouli Alcohol: A Potent Tyrosinase Inhibitor Derived from Patchouli Essential Oil with Potential in the Development of a Skin-Lightening Agent
by K. J. Senthil Kumar, M. Gokila Vani, Muthusamy Chinnasamy, Wan-Teng Lin and Sheng-Yang Wang
Cosmetics 2024, 11(2), 38; https://doi.org/10.3390/cosmetics11020038 - 5 Mar 2024
Cited by 6 | Viewed by 6172
Abstract
The inhibitory effects of Pogostemon cablin essential oil (patchouli essential oil, PEO) and its primary bioactive compound, patchouli alcohol (PA), on tyrosinase and melanin were investigated in vitro and ex vivo. Treatment with PEO and PA significantly, as well as dose-dependently, reduced forskolin [...] Read more.
The inhibitory effects of Pogostemon cablin essential oil (patchouli essential oil, PEO) and its primary bioactive compound, patchouli alcohol (PA), on tyrosinase and melanin were investigated in vitro and ex vivo. Treatment with PEO and PA significantly, as well as dose-dependently, reduced forskolin (FRK)-induced melanin biosynthesis, cellular tyrosinase activity, and tyrosinase (TYR) protein expression. However, the transcriptional levels of TYR and tyrosinase-related proteins (TRP-1 and TRP-2) remained unaffected. These results suggest that PEO and PA may directly interrupt tyrosinase enzyme activity, leading to a reduction in melanin biosynthesis. Further experiments supported this notion, revealing that both PEO and PA significantly and dose-dependently inhibited mushroom tyrosinase activity in both the monophenolase and diphenolase phases. Additionally, an in silico molecular docking analysis was performed, utilizing a homology model of human tyrosinase. In conclusion, these findings strongly suggest that patchouli essential oil and its primary bioactive component, patchouli alcohol, hold promise as potential treatments for hyperpigmentary skin conditions and in the development of cosmetic products designed to lighten the skin. Full article
Show Figures

Figure 1

14 pages, 1618 KB  
Article
Insights on Juniperus phoenicea Essential Oil as Potential Anti-Proliferative, Anti-Tyrosinase, and Antioxidant Candidate
by Rim Ben Mansour, Hanen Wasli, Soumaya Bourgou, Saber Khamessi, Riadh Ksouri, Wided Megdiche-Ksouri and Susana M. Cardoso
Molecules 2023, 28(22), 7547; https://doi.org/10.3390/molecules28227547 - 11 Nov 2023
Cited by 13 | Viewed by 3871
Abstract
In this study, the anti-cancer, anti-tyrosinase, and antioxidant activities of essential oils (EOs) of berries and leaves of Juniperus phoenicea grown wild in North of Tunisia were investigated. The EO yields from leaves and berries were 1.69% and 0.45%, respectively. GC-MS analysis revealed [...] Read more.
In this study, the anti-cancer, anti-tyrosinase, and antioxidant activities of essential oils (EOs) of berries and leaves of Juniperus phoenicea grown wild in North of Tunisia were investigated. The EO yields from leaves and berries were 1.69% and 0.45%, respectively. GC-MS analysis revealed that α-pinene is the predominant component in both EOs (44.17 and 83.56%, respectively). Leaves essential oil presented high levels of β-phellandrene (18%) and camphene (15%). The EOs displayed cytotoxic effects against MCF-7 breast cancer cell, HT-29 colon cancer, and the normal cells H9C2 cardiomyoblasts. Leaves oil strongly inhibited colon cell line proliferation (IC50 of 38 µg/mL), while berries essential oil was more potent against breast cancerous cells MCF-7 (IC50 of 60 µg/mL). Interestingly, berries essential oil exhibited high ability to inhibit melanin synthesis by inhibiting enzyme mono and diphenolase activities. Overall, the results suggested that the two oils are significant sources of healthy natural chemicals. Full article
(This article belongs to the Special Issue Essential Oils in Human Health)
Show Figures

Figure 1

22 pages, 7026 KB  
Article
Anti-Browning Effect of 2-Mercaptobenzo[d]imidazole Analogs with Antioxidant Activity on Freshly-Cut Apple Slices and Their Highly Potent Tyrosinase Inhibitory Activity
by Jieun Lee, Hye Soo Park, Hee Jin Jung, Yu Jung Park, Min Kyung Kang, Hye Jin Kim, Dahye Yoon, Sultan Ullah, Dongwan Kang, Yujin Park, Pusoon Chun, Hae Young Chung and Hyung Ryong Moon
Antioxidants 2023, 12(10), 1814; https://doi.org/10.3390/antiox12101814 - 29 Sep 2023
Cited by 11 | Viewed by 2747
Abstract
Ten 2-mercaptobenzimidazole (2-MBI) analogs were synthesized as potential tyrosinase inhibitors because mercapto-containing compounds can bind to copper ions at the active site of tyrosinase to inhibit enzyme activity. Nine 2-MBI analogs showed sub-micromolar IC50 values for mushroom tyrosinase monophenolase activity; analog 4 [...] Read more.
Ten 2-mercaptobenzimidazole (2-MBI) analogs were synthesized as potential tyrosinase inhibitors because mercapto-containing compounds can bind to copper ions at the active site of tyrosinase to inhibit enzyme activity. Nine 2-MBI analogs showed sub-micromolar IC50 values for mushroom tyrosinase monophenolase activity; analog 4 was 280-fold more potent than kojic acid, and in diphenolase activity, 6 was 970-fold more potent than kojic acid. The inhibition mode of the 2-MBI analogs was investigated using kinetic studies supported by docking simulations. Benzimidazoles without the 2-mercapto substituent of the 2-MBI analogs lost their tyrosinase inhibitory activity, implying that the 2-mercapto substituent plays an important role in tyrosinase inhibition. The 2-MBI analogs exerted potent antioxidant effects against 2,2′-azino-bis(3-ethylbenzothiazoline-6-sulfonic acid (ABTS), 2,2-diphenyl-1-picrylhydrazyl (DPPH), and reactive oxygen species (ROS). The results obtained from apple slices and human embryonic kidney cells (HEK-293) suggest that most 2-MBI analogs are sufficiently safe candidates to delay the browning of apple slices effectively. Thus, these results support the potential use of 2-MBI analogs as anti-browning agents in foods such as mushrooms, vegetables, and fruits. Full article
Show Figures

Graphical abstract

18 pages, 2962 KB  
Article
Potent Antioxidant and Anti-Tyrosinase Activity of Butein and Homobutein Probed by Molecular Kinetic and Mechanistic Studies
by Wenkai Pan, Ilaria Giovanardi, Tomiris Sagynova, Alice Cariola, Veronica Bresciani, Matteo Masetti and Luca Valgimigli
Antioxidants 2023, 12(9), 1763; https://doi.org/10.3390/antiox12091763 - 14 Sep 2023
Cited by 6 | Viewed by 3146
Abstract
Butein (BU) and homobutein (HB) are bioactive polyhydroxylated chalcones widespread in dietary plants, whose antioxidant properties require mechanistic definition. They were investigated by inhibited autoxidation kinetic studies of methyl linoleate in Triton™ X-100 micelles at pH 7.4, 37 °C. Butein had kinh [...] Read more.
Butein (BU) and homobutein (HB) are bioactive polyhydroxylated chalcones widespread in dietary plants, whose antioxidant properties require mechanistic definition. They were investigated by inhibited autoxidation kinetic studies of methyl linoleate in Triton™ X-100 micelles at pH 7.4, 37 °C. Butein had kinh = (3.0 ± 0.9) × 104 M−1s−1 showing a chain-breaking mechanism with higher antioxidant activity than reference α-tocopherol (kinh = (2.2 ± 0.6) × 104 M−1s−1), particularly concerning the stoichiometry or peroxyl radical trapping n = 3.7 ± 1.1 vs. 2.0 for tocopherol. Homobutein had kinh = (2.8 ± 0.9) × 103 M−1s−1, pairing the relative BDEOH measured by radical equilibration EPR as 78.4 ± 0.2 kcal/mol for BU and estimated as 82.6 kcal/mol for HB. The inhibition of mushroom tyrosinase (mTYR) by HB and BU was also investigated. BU gives a reversible uncompetitive inhibition of monophenolase reaction with KI′ = 9.95 ± 2.69 µM and mixed-type diphenolase inhibition with KI = 3.30 ± 0.75 µM and KI′ = 18.75 ± 5.15 µM, while HB was nearly competitive toward both mono- and diphenolase with respective KI of 2.76 ± 0.70 µM and 2.50 ± 1.56 µM. IC50 values (monophenolase/diphenolase at 1 mM substrate) were 10.88 ± 2.19 µM/15.20 ± 1.25 µM, 14.78 ± 1.05 µM/12.36 ± 2.00 µM, and 33.14 ± 5.03 µM/18.27 ± 3.42 µM, respectively, for BU, HB, and reference kojic acid. Molecular docking studies confirmed the mechanism. Results indicate very potent antioxidant activity for BU and potent anti-tyrosinase activity for both chalcones, which is discussed in relation to bioactivity toward protection from skin disorders and food oxidative spoilage. Full article
(This article belongs to the Special Issue Phenolic Polymers and Redox-Active Films)
Show Figures

Figure 1

11 pages, 1693 KB  
Article
In Vitro and In Vivo Antimelanogenesis Effects of Leaf Essential Oil from Agathis dammara
by Yu-Tung Ho, I-Hsuan Liu, Shang-Tzen Chang, Sheng-Yang Wang and Hui-Ting Chang
Pharmaceutics 2023, 15(9), 2269; https://doi.org/10.3390/pharmaceutics15092269 - 2 Sep 2023
Cited by 6 | Viewed by 2978
Abstract
Agathis species are widely distributed around Southeast Asia, Australasia, South Pacific islands, and etc. Traditionally, Agathis species have been used as the folk medicines, the common ethnopharmacological uses of Agathis genus are the treatments of headache and myalgia. This study aims to investigate [...] Read more.
Agathis species are widely distributed around Southeast Asia, Australasia, South Pacific islands, and etc. Traditionally, Agathis species have been used as the folk medicines, the common ethnopharmacological uses of Agathis genus are the treatments of headache and myalgia. This study aims to investigate the chemical composition of Agathis dammara (Lamb.) Rich. leaf essential oil and to explore its antimelanogenesis effect. The chemical constituents of leaf essential oil are analyzed using gas chromatography-mass spectrometry (GC-MS), the major constituents of leaf essential oil are sesquiterpenoids. The major constituents are δ-cadinene (16.12%), followed by γ-gurjunene (15.57%), 16-kaurene (12.43%), β-caryophyllene (8.58%), germacrene D (8.53%), and γ-cadinene (5.33%). As for the in vitro antityrosinase activity, leaf essential oil inhibit the tyrosinase activity of mushroom when the substrate is 3,4-dihydroxyphenylalanine (L-DOPA). Leaf essential oil prevents tyrosinase from acting as diphenolase and catalyzing L-DOPA to dopaquinone, and converting into dark melanin pigments. A. dammara leaf essential oil also exhibits the in vivo antimelanogenesis effect, leaf essential oil reduces 43.48% of melanin formation in zebrafish embryos at the concentration of 50 μg/mL. Results reveal A. dammara leaf essential oil has the potential for developing the skin whitening drug and depigmentation ingredient for hyperpigmentary disorders. Full article
(This article belongs to the Topic Bioactive Phytochemicals from Plant Essential Oils)
Show Figures

Figure 1

14 pages, 5421 KB  
Article
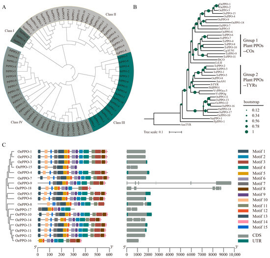
Genome-Wide Analysis of the Polyphenol Oxidase Gene Family in Olea europaea Provides Insights into the Mechanism of Enzymatic Browning in Olive Fruit
by Qingqing Liu, Chenhe Wang, Qizhen Cui, Yutong Fan, Jianguo Zhang and Guodong Rao
Antioxidants 2023, 12(9), 1661; https://doi.org/10.3390/antiox12091661 - 23 Aug 2023
Cited by 9 | Viewed by 3181
Abstract
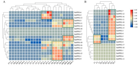
Browning of olive (Olea europaea L.) fruit reduces the sensory and nutritional qualities of olive oil, thereby increasing production costs. Polyphenol oxidases (PPOs) are the key enzymes that catalyze phenolic substance oxidation and mediate enzymatic browning in olive fruit, but the exact [...] Read more.
Browning of olive (Olea europaea L.) fruit reduces the sensory and nutritional qualities of olive oil, thereby increasing production costs. Polyphenol oxidases (PPOs) are the key enzymes that catalyze phenolic substance oxidation and mediate enzymatic browning in olive fruit, but the exact regulatory mechanism remains unclear. The main challenge is the lack of comprehensive information on OePPOs at the genome-wide level. In this study, 18 OePPO genes were identified. Subsequently, we performed a bioinformatic analysis on them. We also analyzed the expression patterns and determined the relationship among browning degree, PPO activity, and expression of OePPOs in the fruits of three olive varieties. Based on our analysis, we identified the four most conserved motifs. OePPOs were classified into two groups, with OePPOs from Group 1 showing only diphenolase activity and OePPOs from Group 2 exhibiting both mono-/diphenolase activities. Seven pairs of gene duplication events were identified, and purifying selection was found to have played a critical role in the evolution of the OePPO gene family. A positive correlation was observed between the browning degree of olive fruit and PPO activity across different olive varieties. Moreover, two important genes were found: OePPO-5 the main effector gene responsible for fruit browning, and OePPO-8, a key gene associated with specialized metabolite synthesis in the olive fruit. In short, our discoveries provide a basis for additional functional studies on OePPO genes and can help elucidate the mechanism of enzymatic browning in olive fruit in the future. Full article
(This article belongs to the Section ROS, RNS and RSS)
Show Figures

Figure 1

17 pages, 3468 KB  
Article
New Insights into the Inhibition of Hesperetin on Polyphenol Oxidase: Inhibitory Kinetics, Binding Characteristics, Conformational Change and Computational Simulation
by Xinyue Hong, Xiaoqiao Luo, Langhong Wang, Deming Gong and Guowen Zhang
Foods 2023, 12(4), 905; https://doi.org/10.3390/foods12040905 - 20 Feb 2023
Cited by 14 | Viewed by 3321
Abstract
The inhibitory activity of hesperetin on polyphenol oxidase (PPO) and their interaction characteristics were investigated using multiple spectroscopic methods and computational simulation. Hesperetin, a mixed inhibitor, reversibly inhibited PPO activity, and its half-maximum inhibitory concentration (IC50) values on monophenolase and diphenolase [...] Read more.
The inhibitory activity of hesperetin on polyphenol oxidase (PPO) and their interaction characteristics were investigated using multiple spectroscopic methods and computational simulation. Hesperetin, a mixed inhibitor, reversibly inhibited PPO activity, and its half-maximum inhibitory concentration (IC50) values on monophenolase and diphenolase were 80.8 ± 1.4 μM and 776.0 ± 15.5 μM, respectively. Multivariate curve resolution–alternate least squares (MCR–ALS) analysis suggested PPO interacted with hesperetin and formed PPO–hesperetin complex. Hesperetin statically quenched PPO’s endogenous fluorescence, and hydrophobic interactions mainly drove their binding. Hesperetin affected the polarity of the microenvironment around the Trp residues in PPO, but had no effect on that around Tyr residues. Circular dichroism (CD) results showed that hesperetin increased α-helix content and decreased β-fold and random coil contents, thus tightening PPO’s structure. Molecular docking showed that hesperetin entered the hydrophobic cavity of PPO, bound near the dinuclear copper active center, interacted with Val283, Phe264, His85, Asn260, Val248, and His263 via hydrophobic interactions, formed hydrogen bonds with Met280, His89, and His259 residues and also interacted with Phe292, His61, Phe90, Glu256, His244, Asn260, Phe264, and Gly281 via van der Waals forces. The molecular dynamics simulation results also demonstrated that the addition of hesperetin reduced the stability and hydrophobicity of PPO and increased PPO’s structural denseness. Thus, the inhibition of hesperetin on PPO may be because hesperetin bound near the active center of PPO, interacted with the surrounding residues, occupied the binding site for substrate, and induced the changes in PPO’s secondary structure, thus inhibiting the catalytic activity of PPO. This study may provide novel views for the inhibition of hesperetin on PPO and theoretical guidance for developing flavonoids as new and efficient PPO inhibitors. Full article
Show Figures

Graphical abstract

19 pages, 6017 KB  
Article
Olive Polyphenol Oxidase Gene Family
by Rosario Sánchez, Laura Arroyo, Pilar Luaces, Carlos Sanz and Ana G. Pérez
Int. J. Mol. Sci. 2023, 24(4), 3233; https://doi.org/10.3390/ijms24043233 - 6 Feb 2023
Cited by 10 | Viewed by 2986
Abstract
The phenolic compounds containing hydroxytyrosol are the minor components of virgin olive oil (VOO) with the greatest impact on its functional properties and health benefits. Olive breeding for improving the phenolic composition of VOO is strongly dependent on the identification of the key [...] Read more.
The phenolic compounds containing hydroxytyrosol are the minor components of virgin olive oil (VOO) with the greatest impact on its functional properties and health benefits. Olive breeding for improving the phenolic composition of VOO is strongly dependent on the identification of the key genes determining the biosynthesis of these compounds in the olive fruit and also their transformation during the oil extraction process. In this work, olive polyphenol oxidase (PPO) genes have been identified and fully characterized in order to evaluate their specific role in the metabolism of hydroxytyrosol-derived compounds by combining gene expression analysis and metabolomics data. Four PPO genes have been identified, synthesized, cloned and expressed in Escherichia coli, and the functional identity of the recombinant proteins has been verified using olive phenolic substrates. Among the characterized genes, two stand out: (i) OePPO2 with its diphenolase activity, which is very active in the oxidative degradation of phenols during oil extraction and also seems to be highly involved in the natural defense mechanism in response to biotic stress, and (ii) OePPO3, which codes for a tyrosinase protein, having diphenolase but also monophenolase activity, which catalyzes the hydroxylation of tyrosol to form hydroxytyrosol. Full article
(This article belongs to the Special Issue State-of-the-Art Molecular Plant Biology Research in Spain)
Show Figures

Figure 1

11 pages, 1259 KB  
Article
Extracts from European Propolises as Potent Tyrosinase Inhibitors
by Jarosław Widelski, Katarzyna Gaweł-Bęben, Karolina Czech, Emil Paluch, Olga Bortkiewicz, Solomiia Kozachok, Tomasz Mroczek and Piotr Okińczyc
Molecules 2023, 28(1), 55; https://doi.org/10.3390/molecules28010055 - 21 Dec 2022
Cited by 12 | Viewed by 4568
Abstract
Tyrosinase is a key enzyme in the melanogenesis pathway. Melanin, the product of this process, is the main pigment of the human skin and a major protection factor against harmful ultraviolet radiation (UVR). Increased melanin synthesis due to tyrosinase hyperactivity can cause hyperpigmentation [...] Read more.
Tyrosinase is a key enzyme in the melanogenesis pathway. Melanin, the product of this process, is the main pigment of the human skin and a major protection factor against harmful ultraviolet radiation (UVR). Increased melanin synthesis due to tyrosinase hyperactivity can cause hyperpigmentation disorders, which in consequence causes freckles, age spots, melasma, or postinflammatory hyperpigmentation. Tyrosinase overproduction and hyperactivity are triggered by the ageing processes and skin inflammation as a result of oxidative stress. Therefore, the control of tyrosinase activity is the main goal of the prevention and treatment of pigmentation disorders. Natural products, especially propolis, according to their phytochemical profile abundant in polyphenols, is a very rich resource of new potential tyrosinase inhibitors. Therefore, this study focused on the assessment of the tyrosinase inhibitory potential of six extracts obtained from the European propolis samples of various origins. The results showed the potent inhibitory activity of all tested propolis extracts towards commercially available mushroom tyrosinase. The four most active propolis extracts showed inhibitory activity in the range of 86.66–93.25%. Apart from the evaluation of the tyrosinase inhibition, the performed research included UHPLC–DAD–MS/MS (ultra high performance liquid chromatography coupled with diode array detection and tandem mass spectrometry) phytochemical profiling as well as antioxidant activity assessment using the 2,2-diphenyl-1-picrylhydrazyl (DPPH) and the 2,2”-azino-bis(3-ethylbenzothiazoline-6-sulfuric acid (ABTS) radical scavenging tests. Moreover, statistical analysis was used to correlate the tyrosinase inhibitory and antioxidant activities of propolis extracts with their phytochemical composition. To summarise, the results of our research showed that tested propolis extracts could be used for skin cosmeceutical and medical applications. Full article
(This article belongs to the Special Issue Propolis in Human and Bee Health)
Show Figures

Figure 1

28 pages, 15241 KB  
Article
A Novel Class of Potent Anti-Tyrosinase Compounds with Antioxidant Activity, 2-(Substituted phenyl)-5-(trifluoromethyl)benzo[d]thiazoles: In Vitro and In Silico Insights
by YeJi Hwang, Jieun Lee, Hee Jin Jung, Sultan Ullah, Jeongin Ko, Yeongmu Jeong, Yu Jung Park, Min Kyung Kang, Hwayoung Yun, Min-Soo Kim, Pusoon Chun, Hae Young Chung and Hyung Ryong Moon
Antioxidants 2022, 11(7), 1375; https://doi.org/10.3390/antiox11071375 - 15 Jul 2022
Cited by 10 | Viewed by 4324
Abstract
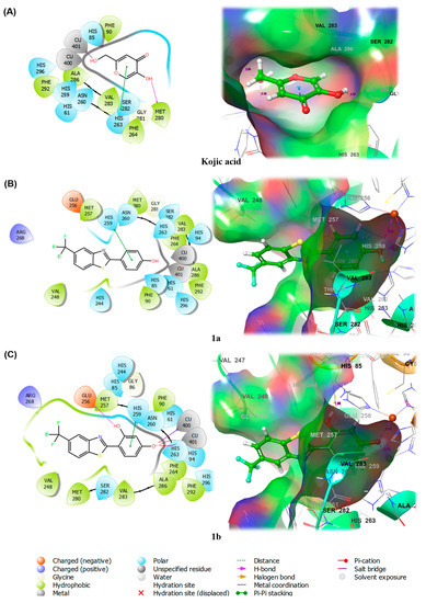
Sixteen compounds bearing a benzothiazole moiety were synthesized as potential tyrosinase inhibitors and evaluated for mushroom tyrosinase inhibitory activity. The compound 4-(5-(trifluoromethyl)benzo[d]thiazol-2-yl)benzene-1,3-diol (compound 1b) exhibited the highest tyrosinase activity inhibition, with an IC50 value of 0.2 ± 0.01 μM [...] Read more.
Sixteen compounds bearing a benzothiazole moiety were synthesized as potential tyrosinase inhibitors and evaluated for mushroom tyrosinase inhibitory activity. The compound 4-(5-(trifluoromethyl)benzo[d]thiazol-2-yl)benzene-1,3-diol (compound 1b) exhibited the highest tyrosinase activity inhibition, with an IC50 value of 0.2 ± 0.01 μM (a potency 55-fold greater than kojic acid). In silico results using mushroom tyrosinase and human tyrosinase showed that the 2,4-hydroxyl substituents on the phenyl ring of 1b played an important role in the inhibition of both tyrosinases. Kinetic studies on mushroom tyrosinase indicated that 1b is a competitive inhibitor of monophenolase and diphenolase, and this was supported by docking results. In B16F10 murine melanoma cells, 1a and 1b dose-dependently and significantly inhibited melanin production intracellularly, and melanin release into medium more strongly than kojic acid, and these effects were attributed to the inhibition of cellular tyrosinase. Furthermore, the inhibition of melanin production by 1b was found to be partially due to the inhibition of tyrosinase glycosylation and the suppression of melanogenesis-associated genes. Compound 1c, which has a catechol group, exhibited potent antioxidant activities against ROS, DPPH, and ABTS, and 1b also had strong ROS and ABTS radical scavenging activities. These results suggest that 5-(trifluoromethyl)benzothiazole derivatives are promising anti-tyrosinase lead compounds with potent antioxidant effects. Full article
(This article belongs to the Section Natural and Synthetic Antioxidants)
Show Figures

Graphical abstract

22 pages, 4830 KB  
Article
The Relationship between the IC50 Values and the Apparent Inhibition Constant in the Study of Inhibitors of Tyrosinase Diphenolase Activity Helps Confirm the Mechanism of Inhibition
by Pablo Garcia-Molina, Francisco Garcia-Molina, Jose Antonio Teruel-Puche, Jose Neptuno Rodriguez-Lopez, Francisco Garcia-Canovas and Jose Luis Muñoz-Muñoz
Molecules 2022, 27(10), 3141; https://doi.org/10.3390/molecules27103141 - 13 May 2022
Cited by 23 | Viewed by 7431
Abstract
Tyrosinase is the enzyme involved in melanization and is also responsible for the browning of fruits and vegetables. Control of its activity can be carried out using inhibitors, which is interesting in terms of quantitatively understanding the action of these regulators. In the [...] Read more.
Tyrosinase is the enzyme involved in melanization and is also responsible for the browning of fruits and vegetables. Control of its activity can be carried out using inhibitors, which is interesting in terms of quantitatively understanding the action of these regulators. In the study of the inhibition of the diphenolase activity of tyrosinase, it is intriguing to know the strength and type of inhibition. The strength is indicated by the value of the inhibition constant(s), and the type can be, in a first approximation: competitive, non-competitive, uncompetitive and mixed. In this work, it is proposed to calculate the degree of inhibition (iD), varying the concentration of inhibitor to a fixed concentration of substrate, L-dopa (D). The non-linear regression adjustment of iD with respect to the initial inhibitor concentration [I]0 allows for the calculation of the inhibitor concentration necessary to inhibit the activity by 50%, at a given substrate concentration (IC50), thus avoiding making interpolations between different values of iD. The analytical expression of the IC50, for the different types of inhibition, are related to the apparent inhibition constant (KIapp). Therefore, this parameter can be used: (a) To classify a series of inhibitors of an enzyme by their power. Determining these values at a fixed substrate concentration, the lower IC50, the more potent the inhibitor. (b) Checking an inhibitor for which the type and the inhibition constant have been determined (using the usual methods), must confirm the IC50 value according to the corresponding analytical expression. (c) The type and strength of an inhibitor can be analysed from the study of the variation in iD and IC50 with substrate concentration. The dependence of IC50 on the substrate concentration allows us to distinguish between non-competitive inhibition (iD does not depend on [D]0) and the rest. In the case of competitive inhibition, this dependence of iD on [D]0 leads to an ambiguity between competitive inhibition and type 1 mixed inhibition. This is solved by adjusting the data to the possible equations; in the case of a competitive inhibitor, the calculation of KI1app is carried out from the IC50 expression. The same occurs with uncompetitive inhibition and type 2 mixed inhibition. The representation of iD vs. n, with n=[D]0/KmD, allows us to distinguish between them. A hyperbolic iD vs. n representation that passes through the origin of coordinates is a characteristic of uncompetitive inhibition; the calculation of KI2app is immediate from the IC50 value. In the case of mixed inhibitors, the values of the apparent inhibition constant of meta-tyrosinase (Em) and oxy-tyrosinase (Eox), KI1app and the apparent inhibition constant of metatyrosinase/Dopa complexes (EmD) and oxytyrosinase/Dopa (EoxD), KI2app are obtained from the dependence of iD vs. n, and the results obtained must comply with the IC50 value. Full article
(This article belongs to the Special Issue Study on Enzyme Kinetics for Biochemistry)
Show Figures

Figure 1

14 pages, 2552 KB  
Article
Kojic Acid Showed Consistent Inhibitory Activity on Tyrosinase from Mushroom and in Cultured B16F10 Cells Compared with Arbutins
by Wei Wang, Ying Gao, Weiwei Wang, Jianyong Zhang, Junfeng Yin, Ting Le, Jinjin Xue, Ulrich H. Engelhardt and Heyuan Jiang
Antioxidants 2022, 11(3), 502; https://doi.org/10.3390/antiox11030502 - 4 Mar 2022
Cited by 61 | Viewed by 7974
Abstract
Kojic acid, β-arbutin, α-arbutin, and deoxyarbutin have been reported as tyrosinase inhibitors in many articles, but some contradictions exist in their differing results. In order to provide some explanations for these contradictions and to find the most suitable compound as a positive control [...] Read more.
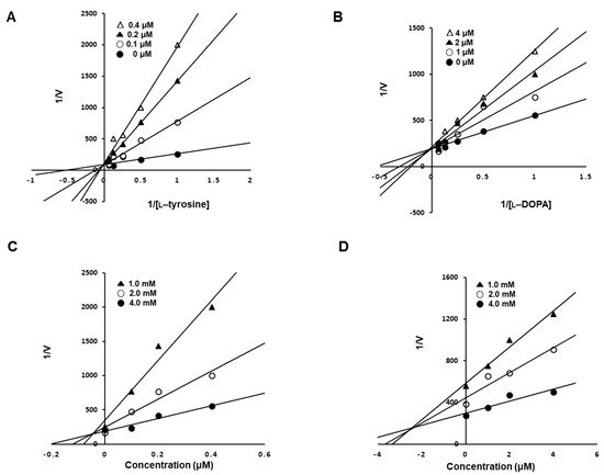
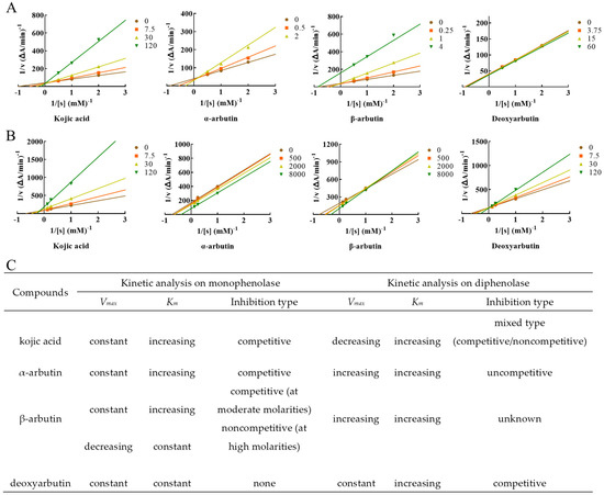
Kojic acid, β-arbutin, α-arbutin, and deoxyarbutin have been reported as tyrosinase inhibitors in many articles, but some contradictions exist in their differing results. In order to provide some explanations for these contradictions and to find the most suitable compound as a positive control for screening potential tyrosinase inhibitors, the activity and inhibition type of the aforementioned compounds on monophenolase and diphenolase of mushroom tyrosinase (MTYR) were studied. Their effects on B16F10 cells melanin content, tyrosinase (BTYR) activity, and cell viability were also exposed. Results indicated that α-arbutin competitively inhibited monophenolase activity, whereas they uncompetitively activated diphenolase activity of MTYR. β-arbutin noncompetitively and competitively inhibited monophenolase activity at high molarity (4000 µM) and moderate molarity (250–1000 µM) respectively, whereas it activated the diphenolase activity of MTYR. Deoxyarbutin competitively inhibited diphenolase activity, but could not inhibit monophenolase activity and only extended the lag time. Kojic acid competitively inhibited monophenolase activity and competitive–noncompetitive mixed-type inhibited diphenolase activity of MTYR. In a cellular experiment, deoxyarbutin effectively inhibited BTYR activity and reduced melanin content, but it also potently decreased cell viability. α-arbutin and β-arbutin dose-dependently inhibited BTYR activity, reduced melanin content, and increased cell viability. Kojic acid did not affect cell viability at 43.8–700 µM, but inhibited BTYR activity and reduced melanin content in a dose-dependent manner. Therefore, kojic acid was considered as the most suitable positive control among these four compounds, because it could inhibit both monophenolase and diphenolase activity of MTYR and reduce intercellular melanin content by inhibiting BTYR activity without cytotoxicity. Some explanations for the contradictions in the reported articles were provided. Full article
Show Figures

Figure 1

14 pages, 1392 KB  
Article
Pomegranate Fruit Quality and Seed Drying Method: Effect on the Chemical Composition and Bioactivities of the Extracted Oil
by Olaniyi Amos Fawole, Tafadzwa Kaseke and Umezuruike Linus Opara
Processes 2022, 10(1), 3; https://doi.org/10.3390/pr10010003 - 21 Dec 2021
Cited by 7 | Viewed by 4289
Abstract
The study presents a comparative investigation of the composition and bioactivity of oil extracted from pomegranate seeds of sun-burned fruit (SB) and healthy fruit (HF) for the value-adding potential of pomegranate fruit waste. Seeds from SB and HF were independently freeze dried, sun [...] Read more.
The study presents a comparative investigation of the composition and bioactivity of oil extracted from pomegranate seeds of sun-burned fruit (SB) and healthy fruit (HF) for the value-adding potential of pomegranate fruit waste. Seeds from SB and HF were independently freeze dried, sun dried, and oven dried before ultrasound-assisted oil extraction using petroleum ether. The extracted oil was analysed for yield, refractive index, ρ-anisidine value, total phenolic content (TPC), DPPH radical scavenging ability, antimicrobial activity, tyrosinase enzyme inhibition ability, and fatty acid composition. The results showed that oven dried seeds, regardless of fruit quality, yielded the highest oil (20.85–24.70%, dry weight). Regardless of the seed drying method, oil from the seeds of SB exhibited the highest TPC (1.48–2.84 mgGAE/g PSO) than oil from the seeds of HF. The oil from oven dried and freeze dried seeds of SB were more effective in scavenging the DPPH radicals with IC50 values of 34.77 and 39.97 µg/mL, respectively. All the oil samples showed good ability to inhibit tyrosinase enzyme regardless of fruit quality and seed drying method, with monophenolase and diphenolase IC50 ranging between 0.31 and 0.49 mg/mL and 0.64 and 2.43 mg/mL, respectively. Irrespective of the drying method, oil extracted from HF seeds exhibited greater antimicrobial potency against the tested bacteria. The fatty acid composition of the oil samples was neither affected by fruit quality and seed drying method. Generally, all oil samples exhibited high levels of punicic acid (81.21–82.68%) and low omega 6 to omega 3 ratios (0.19–0.37%), suggesting that the oil samples were healthy. Principal component analysis (PCA) established that freeze dried seeds of SB is an excellent source of oil with higher TPC, punicic acid, polyunsaturated fatty acids, and unsaturated fatty acid/saturated fatty acid ratio. It can be concluded that the seed from SB is a good raw material for oil that can be utilised in cosmetic products formulation. Full article
(This article belongs to the Section Food Process Engineering)
Show Figures

Figure 1

Back to TopTop