Sign in to use this feature.

Years

Between: -

Subjects

remove_circle_outline
remove_circle_outline
remove_circle_outline
remove_circle_outline
remove_circle_outline
remove_circle_outline
remove_circle_outline
remove_circle_outline
remove_circle_outline

Journals

Article Types

Countries / Regions

Search Results (32)

Search Parameters:
Keywords = data–physical fusion drive

Order results
Result details
Results per page
Select all
Export citation of selected articles as:
23 pages, 391 KB  
Review
A Survey on Vehicle Trajectory Prediction Procedures for Intelligent Driving
by Tingjing Wang, Daiquan Xiao, Xuecai Xu and Quan Yuan
Sensors 2025, 25(16), 5129; https://doi.org/10.3390/s25165129 - 19 Aug 2025
Viewed by 1997
Abstract
Aimed at vehicle trajectory prediction procedures, this survey provides a comprehensive review for intelligent driving from both theoretical and practical perspectives. Vehicle trajectory prediction procedures are explained in terms of the perception layer, core technology of trajectory prediction, decision-making layer, and scenario application. [...] Read more.
Aimed at vehicle trajectory prediction procedures, this survey provides a comprehensive review for intelligent driving from both theoretical and practical perspectives. Vehicle trajectory prediction procedures are explained in terms of the perception layer, core technology of trajectory prediction, decision-making layer, and scenario application. In the perception layer, various sensors, visual-based perception devices, and multimodal fusion perception devices are enumerated. Additionally, the visual-based multimodal perception and pure visual perception techniques employed in the top five intelligent vehicles in China are introduced. Regarding the core technology of trajectory prediction, the methods are categorized into short-term domain and long-term domains, in which the former includes physics-based and machine learning algorithms, whereas the latter involves deep-learning and driving intention-related algorithms. Identically, the core technologies adopted in the top five intelligent vehicles are summarized. As for the decision-making layer, three main categories are summarized theoretically and practically, decision-making and planning for cooperation, super-computing and closed-loop, and real-time and optimization. As for the scenario application, open scenarios and closed scenarios are discussed in theory and practice. Finally, the research outlook on vehicle trajectory prediction is presented from data collection, trajectory prediction methods, generalization and transferability, and real-world application. The results provide some potential insights for researchers and practitioners in the vehicle trajectory prediction field, and guides future advancements in this field. Full article
(This article belongs to the Section Vehicular Sensing)
Show Figures

Figure 1

29 pages, 901 KB  
Review
Research on World Models for Connected Automated Driving: Advances, Challenges, and Outlook
by Nuo Chen and Xiang Liu
Appl. Sci. 2025, 15(16), 8986; https://doi.org/10.3390/app15168986 - 14 Aug 2025
Viewed by 2156
Abstract
Connected Autonomous Vehicles (CAVs) technology holds immense potential for enhancing traffic safety and efficiency; however, its inherent complexity presents significant challenges for conventional autonomous driving. World Models (WMs), an advanced deep learning paradigm, offer an innovative approach to address these CAV challenges by [...] Read more.
Connected Autonomous Vehicles (CAVs) technology holds immense potential for enhancing traffic safety and efficiency; however, its inherent complexity presents significant challenges for conventional autonomous driving. World Models (WMs), an advanced deep learning paradigm, offer an innovative approach to address these CAV challenges by learning environmental dynamics and precisely predicting future states. This survey systematically reviews the advancements of WMs in connected automated driving, delving into the key methodologies and technological breakthroughs across six core application domains: cooperative perception, prediction, decision-making, control, human–machine collaboration, and scene generation. Furthermore, this paper critically analyzes the current limitations of WMs in CAV scenarios, particularly concerning multi-source heterogeneous data fusion, physical law mapping, long-term temporal memory, and cross-scenario generalization capabilities. Building upon this analysis, we prospectively outline future research directions aimed at fostering the development of more robust, efficient, and interpretable WMs. Ultimately, this work aims to provide a crucial reference for constructing safe, efficient, and sustainable connected automated driving systems. Full article
Show Figures

Figure 1

18 pages, 18060 KB  
Article
A Cross-Modal Multi-Layer Feature Fusion Meta-Learning Approach for Fault Diagnosis Under Class-Imbalanced Conditions
by Haoyu Luo, Mengyu Liu, Zihao Deng, Zhe Cheng, Yi Yang, Guoji Shen, Niaoqing Hu, Hongpeng Xiao and Zhitao Xing
Actuators 2025, 14(8), 398; https://doi.org/10.3390/act14080398 - 11 Aug 2025
Viewed by 724
Abstract
In practical applications, intelligent diagnostic methods for actuator-integrated gearboxes in industrial driving systems encounter challenges such as the scarcity of fault samples and variable operating conditions, which undermine diagnostic accuracy. This paper introduces a multi-layer feature fusion meta-learning (MLFFML) approach to address fault [...] Read more.
In practical applications, intelligent diagnostic methods for actuator-integrated gearboxes in industrial driving systems encounter challenges such as the scarcity of fault samples and variable operating conditions, which undermine diagnostic accuracy. This paper introduces a multi-layer feature fusion meta-learning (MLFFML) approach to address fault diagnosis problems in cross-condition scenarios with class imbalance. First, meta-training is performed to develop a mature fault diagnosis model on the source domain, obtaining cross-domain meta-knowledge; subsequently, meta-testing is conducted on the target domain, extracting meta-features from limited fault samples and abundant healthy samples to rapidly adjust model parameters. For data augmentation, this paper proposes a frequency-domain weighted mixing (FWM) method that preserves the physical plausibility of signals while enhancing sample diversity. Regarding the feature extractor, this paper integrates shallow and deep features by replacing the first layer of the feature extraction module with a dual-stream wavelet convolution block (DWCB), which transforms actuator vibration or acoustic signals into the time-frequency space to flexibly capture fault characteristics and fuses information from both amplitude and phase aspects; following the convolutional network, an encoder layer of the Transformer network is incorporated, containing multi-head self-attention mechanisms and feedforward neural networks to comprehensively consider dependencies among different channel features, thereby achieving a larger receptive field compared to other methods for actuation system monitoring. Furthermore, this paper experimentally investigates cross-modal scenarios where vibration signals exist in the source domain while only acoustic signals are available in the target domain, specifically validating the approach on industrial actuator assemblies. Full article
Show Figures

Figure 1

20 pages, 8231 KB  
Article
Comparative Assessment Using Different Topographic Change Detection Algorithms for Gravity Erosion Quantification Based on Multi-Source Remote Sensing Data
by Jinfei Hu, Haoyong Fu, Pengfei Li, Jinbo Wang and Lu Yan
Water 2025, 17(15), 2309; https://doi.org/10.3390/w17152309 - 3 Aug 2025
Viewed by 790
Abstract
Gravity erosion is one of the main physical processes of soil erosion and sediment sources in catchments, and its spatiotemporal patterns and driving mechanisms are seriously understudied, mainly due to the the great difficulties in monitoring and quantifying. This study obtained gravity erosion [...] Read more.
Gravity erosion is one of the main physical processes of soil erosion and sediment sources in catchments, and its spatiotemporal patterns and driving mechanisms are seriously understudied, mainly due to the the great difficulties in monitoring and quantifying. This study obtained gravity erosion amounts by runoff scouring experiments on the field slope of the hilly–gully region of the Chinese Loess Plateau. The terrain point cloud before and after gravity erosion was obtained based on the TLS, SfM and the fusion of single-scan TLS and SfM, and then the gravity erosion was estimated by four terrain change detection algorithms (DoD, C2C, C2M and M3C2). Results showed that the M3C2 algorithm plus fused data had the highest quantization accuracy among all the algorithms and data sources, with a relative error of 14.71%. The fused data combined with M3C2 algorithm performed much better than other algorithms and data sources for the different gravity erosion magnitudes (mean relative error < 17.00%). The DoD algorithm plus TLS data were preferable for collapse areas, while the M3C2 algorithm plus TLS was suitable for the alcove area. This study provides a useful reference for the monitor and quantitative research of gravity erosion in complex topographic areas. Full article
(This article belongs to the Special Issue Applications of Remote Sensing and GISs in River Basin Ecosystems)
Show Figures

Figure 1

20 pages, 2108 KB  
Review
Underwater Polarized Light Navigation: Current Progress, Key Challenges, and Future Perspectives
by Mingzhi Chen, Yuan Liu, Daqi Zhu, Wen Pang and Jianmin Zhu
Robotics 2025, 14(8), 104; https://doi.org/10.3390/robotics14080104 - 29 Jul 2025
Viewed by 1399
Abstract
Underwater navigation remains constrained by technological limitations, driving the exploration of alternative approaches such as polarized light-based systems. This review systematically examines advances in polarized navigation from three perspectives. First, the principles of atmospheric polarization navigation are analyzed, with their operational mechanisms, advantages, [...] Read more.
Underwater navigation remains constrained by technological limitations, driving the exploration of alternative approaches such as polarized light-based systems. This review systematically examines advances in polarized navigation from three perspectives. First, the principles of atmospheric polarization navigation are analyzed, with their operational mechanisms, advantages, and inherent constraints dissected. Second, innovations in bionic polarization multi-sensor fusion positioning are consolidated, highlighting progress beyond conventional heading-direction extraction. Third, emerging underwater polarization navigation techniques are critically evaluated, revealing that current methods predominantly adapt atmospheric frameworks enhanced by advanced filtering to mitigate underwater interference. A comprehensive synthesis of underwater polarization modeling methodologies is provided, categorizing physical, data-driven, and hybrid approaches. Through rigorous analysis of studies, three persistent barriers are identified: (1) inadequate polarization pattern modeling under dynamic cross-media conditions; (2) insufficient robustness against turbidity-induced noise; (3) immature integration of polarization vision with sonar/IMU (Inertial Measurement Unit) sensing. Targeted research directions are proposed, including adaptive deep learning models, multi-spectral polarization sensing, and bio-inspired sensor fusion architectures. These insights establish a roadmap for developing reliable underwater navigation systems that transcend current technological boundaries. Full article
(This article belongs to the Section Sensors and Control in Robotics)
Show Figures

Figure 1

26 pages, 5672 KB  
Review
Development Status and Trend of Mine Intelligent Mining Technology
by Zhuo Wang, Lin Bi, Jinbo Li, Zhaohao Wu and Ziyu Zhao
Mathematics 2025, 13(13), 2217; https://doi.org/10.3390/math13132217 - 7 Jul 2025
Cited by 3 | Viewed by 2342
Abstract
Intelligent mining technology, as the core driving force for the digital transformation of the mining industry, integrates cyber-physical systems, artificial intelligence, and industrial internet technologies to establish a “cloud–edge–end” collaborative system. In this paper, the development trajectory of intelligent mining technology has been [...] Read more.
Intelligent mining technology, as the core driving force for the digital transformation of the mining industry, integrates cyber-physical systems, artificial intelligence, and industrial internet technologies to establish a “cloud–edge–end” collaborative system. In this paper, the development trajectory of intelligent mining technology has been systematically reviewed, which has gone through four stages: stand-alone automation, integrated automation and informatization, digital and intelligent initial, and comprehensive intelligence. And the current development status of “cloud–edge–end” technologies has been reviewed: (i) The end layer achieves environmental state monitoring and precise control through a multi-source sensing network and intelligent equipment. (ii) The edge layer leverages 5G and edge computing to accomplish real-time data processing, 3D dynamic modeling, and safety early warning. (iii) The cloud layer realizes digital planning and intelligent decision-making, based on the industrial Internet platform. The three-layer collaboration forms a “perception–analysis–decision–execution” closed loop. Currently, there are still many challenges in the development of the technology, including the lack of a standardization system, the bottleneck of multi-source heterogeneous data fusion, the lack of a cross-process coordination of the equipment, and the shortage of interdisciplinary talents. Accordingly, this paper focuses on future development trends from four aspects, providing systematic solutions for a safe, efficient, and sustainable mining operation. Technological evolution will accelerate the formation of an intelligent ecosystem characterized by “standard-driven, data-empowered, equipment-autonomous, and human–machine collaboration”. Full article
(This article belongs to the Special Issue Mathematical Modeling and Analysis in Mining Engineering)
Show Figures

Figure 1

38 pages, 3580 KB  
Review
A Review of Unmanned Visual Target Detection in Adverse Weather
by Yifei Song and Yanfeng Lu
Electronics 2025, 14(13), 2582; https://doi.org/10.3390/electronics14132582 - 26 Jun 2025
Viewed by 1392
Abstract
Visual target detection under adverse weather conditions presents a fundamental challenge for autonomous driving, particularly in achieving all-weather operational capabilities. Unlike existing reviews that concentrate on individual technical domains such as image restoration or detection robustness, this review introduces an innovative “restoration–detection” collaborative [...] Read more.
Visual target detection under adverse weather conditions presents a fundamental challenge for autonomous driving, particularly in achieving all-weather operational capabilities. Unlike existing reviews that concentrate on individual technical domains such as image restoration or detection robustness, this review introduces an innovative “restoration–detection” collaborative framework. This paper systematically examines state-of-the-art methods for degraded image recovery and improvement of detection model robustness, encompassing from traditional, physically driven approaches as well as contemporary deep learning paradigms. A comprehensive overview and comparative analysis are provided to elucidate these advancements. Regarding the recovery of degraded images, traditional methods demonstrate advantages in interpretability within specific scenarios, such as those based on dark channel prior. In contrast, deep learning methods have achieved significant breakthroughs in modeling complex degradations and enhancing cross-domain generalization through a data-driven paradigm. In the field of enhancing detection robustness, traditional improvement techniques that utilize anisotropic filtering, alongside deep learning methods such as SSD, R-CNN, and the YOLO series, contribute to perceptual stability through feature optimization and end-to-end learning approaches, respectively. This paper summarizes 11 types of mainstream public datasets, examining their multimodal annotation system and addressing issues related to discrepancies. Furthermore, it provides an extensive evaluation of algorithm performance using PSNR, SSIM, mAP, among others. It has been identified that significant bottlenecks persist in dynamic weather coupling modeling, multimodal heterogeneous data fusion, and the efficiency of edge deployment. Future research should focus on establishing a physically guided hybrid learning architecture, developing techniques for dynamic and adaptive timing calibration, and designing a flexible multimodal fusion framework to overcome the limitations associated with complex environment perception. This paper serves as a systematic reference for both the theoretical development and practical implementation of automatic driving vision detection technology under severe weather conditions. Full article
(This article belongs to the Section Computer Science & Engineering)
Show Figures

Figure 1

18 pages, 963 KB  
Article
Linearized Power Flow Calculation of Flexible Interconnected Distribution Network Driven by Data–Physical Fusion
by Wanyuan Li, Yang You, Tianze Liu, Yuntao Ju and Yuxuan Ma
Processes 2025, 13(5), 1582; https://doi.org/10.3390/pr13051582 - 19 May 2025
Viewed by 889
Abstract
In a modern flexible interconnected distribution network, the dynamic coupling effect between the traditional AC network model and the power electronic converter significantly enhances the nonlinearity and non-convexity of power flow calculations. In particular, when a one-end converter station quits operating due to [...] Read more.
In a modern flexible interconnected distribution network, the dynamic coupling effect between the traditional AC network model and the power electronic converter significantly enhances the nonlinearity and non-convexity of power flow calculations. In particular, when a one-end converter station quits operating due to a fault, it is necessary to ensure that the remaining converter stations can continue to maintain the normal operation of the interconnected system, which leads to the convergence problem of the traditional physical-driven iterative method. Aiming to address this problem, this study discusses the data-driven linearization method of the current distribution network power flow in depth and proposes a linearized power flow calculation (LPFC) of a flexible interconnected distribution network based on a data–physical fusion drive. Based on the traditional linearization method based on physical characteristics and first-order Taylor expansion, the model uses the partial least squares method to compensate for the linearization error and can normally cope with the failure of the flexible interconnected system. The proposed model greatly improves the convergence and computational efficiency of the power flow model under the premise of ensuring the linearization accuracy and can adapt to different load levels to achieve accurate error compensation. In addition, based on an actual engineering example, this paper introduces the converter station model, constructs a flexible interconnected system, and verifies the applicability of the proposed model. Full article
(This article belongs to the Special Issue Applications of Smart Microgrids in Renewable Energy Development)
Show Figures

Figure 1

17 pages, 5707 KB  
Article
AI-Enabled Digital Twin Framework for Safe and Sustainable Intelligent Transportation
by Keke Long, Chengyuan Ma, Hangyu Li, Zheng Li, Heye Huang, Haotian Shi, Zilin Huang, Zihao Sheng, Lei Shi, Pei Li, Sikai Chen and Xiaopeng Li
Sustainability 2025, 17(10), 4391; https://doi.org/10.3390/su17104391 - 12 May 2025
Viewed by 2133
Abstract
This study proposes an AI-powered digital twin (DT) platform designed to support real-time traffic risk prediction, decision-making, and sustainable mobility in smart cities. The system integrates multi-source data—including static infrastructure maps, historical traffic records, telematics data, and camera feeds—into a unified cyber–physical platform. [...] Read more.
This study proposes an AI-powered digital twin (DT) platform designed to support real-time traffic risk prediction, decision-making, and sustainable mobility in smart cities. The system integrates multi-source data—including static infrastructure maps, historical traffic records, telematics data, and camera feeds—into a unified cyber–physical platform. AI models are employed for data fusion, anomaly detection, and predictive analytics. In particular, the platform incorporates telematics–video fusion for enhanced trajectory accuracy and LiDAR–camera fusion for high-definition work-zone mapping. These capabilities support dynamic safety heatmaps, congestion forecasts, and scenario-based decision support. A pilot deployment on Madison’s Flex Lane corridor demonstrates real-time data processing, traffic incident reconstruction, crash-risk forecasting, and eco-driving control using a validated Vehicle-in-the-Loop setup. The modular API design enables integration with existing Advanced Traffic Management Systems (ATMSs) and supports scalable implementation. By combining predictive analytics with real-world deployment, this research offers a practical approach to improving urban traffic safety, resilience, and sustainability. Full article
Show Figures

Figure 1

40 pages, 24863 KB  
Article
Digital Twin-Based Technical Research on Comprehensive Gear Fault Diagnosis and Structural Performance Evaluation
by Qiang Zhang, Zhe Wu, Boshuo An, Ruitian Sun and Yanping Cui
Sensors 2025, 25(9), 2775; https://doi.org/10.3390/s25092775 - 27 Apr 2025
Cited by 6 | Viewed by 1889
Abstract
In the operation process of modern industrial equipment, as the core transmission component, the operation state of the gearbox directly affects the overall performance and service life of the equipment. However, the current gear operation is still faced with problems such as poor [...] Read more.
In the operation process of modern industrial equipment, as the core transmission component, the operation state of the gearbox directly affects the overall performance and service life of the equipment. However, the current gear operation is still faced with problems such as poor monitoring, a single detection index, and low data utilization, which lead to incomplete evaluation results. In view of these challenges, this paper proposes a shape and property integrated gearbox monitoring system based on digital twin technology and artificial intelligence, which aims to realize real-time fault diagnosis, performance prediction, and the dynamic visualization of gear through virtual real mapping and data interaction, and lays the foundation for the follow-up predictive maintenance application. Taking the QPZZ-ii gearbox test bed as the physical entity, the research establishes a five-layer architecture: functional service layer, software support layer, model integration layer, data-driven layer, and digital twin layer, forming a closed-loop feedback mechanism. In terms of technical implementation, combined with HyperMesh 2023 refinement mesh generation, ABAQUS 2023 simulates the stress distribution of gear under thermal fluid solid coupling conditions, the Gaussian process regression (GPR) stress prediction model, and a fault diagnosis algorithm based on wavelet transform and the depth residual shrinkage network (DRSN), and analyzes the vibration signal and stress distribution of gear under normal, broken tooth, wear and pitting fault types. The experimental verification shows that the fault diagnosis accuracy of the system is more than 99%, the average value of the determination coefficient (R2) of the stress prediction model is 0.9339 (driving wheel) and 0.9497 (driven wheel), and supports the real-time display of three-dimensional cloud images. The advantage of the research lies in the interaction and visualization of fusion of multi-source data, but it is limited to the accuracy of finite element simulation and the difficulty of obtaining actual stress data. This achievement provides a new method for intelligent monitoring of industrial equipment and effectively promotes the application of digital twin technology in the field of predictive maintenance. Full article
(This article belongs to the Section Fault Diagnosis & Sensors)
Show Figures

Figure 1

12 pages, 2461 KB  
Proceeding Paper
Research on Damage Identification Method and Application for Key Aircraft Components Based on Digital Twin Technology
by Liang Chen, Fanxing Meng and Yuxuan Gu
Eng. Proc. 2024, 80(1), 44; https://doi.org/10.3390/engproc2024080044 - 9 Apr 2025
Viewed by 483
Abstract
According to high-precision damage identification of aircraft complex configuration fatigue key structures, a high-precision mathematical model of complex configuration structure is established with the use of digital twin technology to realize the real-time and accurate characterization of a physical entity from the macro [...] Read more.
According to high-precision damage identification of aircraft complex configuration fatigue key structures, a high-precision mathematical model of complex configuration structure is established with the use of digital twin technology to realize the real-time and accurate characterization of a physical entity from the macro to the micro state. Meanwhile, the damage identification information obtained by different sensor technologies and systems is used to deduce the exact state of the damage or crack. In other words, the advantage of a multi-source data drive is used to improve the effectiveness of the overall monitoring system and eliminate the limitations of single-sensor monitoring technology. Each sensor system directly transmits their filtered data information to the fusion center (digital twin system). There is no influence between each sensor; the digital twin carries out comprehensive processing and fusion analysis of each piece of information in an appropriate manner, according to the built-in algorithm and mechanism, and then outputs the final damage identification and fault diagnosis results. Full article
(This article belongs to the Proceedings of 2nd International Conference on Green Aviation (ICGA 2024))
Show Figures

Figure 1

25 pages, 1472 KB  
Review
A Comprehensive Review of Multiple Physical and Data-Driven Model Fusion Methods for Accurate Lithium-Ion Battery Inner State Factor Estimation
by Junjie Tao, Shunli Wang, Wen Cao, Carlos Fernandez and Frede Blaabjerg
Batteries 2024, 10(12), 442; https://doi.org/10.3390/batteries10120442 - 13 Dec 2024
Cited by 9 | Viewed by 4801
Abstract
With the rapid global growth in demand for renewable energy, the traditional energy structure is accelerating its transition to low-carbon, clean energy. Lithium-ion batteries, due to their high energy density, long cycle life, and high efficiency, have become a core technology driving this [...] Read more.
With the rapid global growth in demand for renewable energy, the traditional energy structure is accelerating its transition to low-carbon, clean energy. Lithium-ion batteries, due to their high energy density, long cycle life, and high efficiency, have become a core technology driving this transformation. In lithium-ion battery energy storage systems, precise state estimation, such as state of charge, state of health, and state of power, is crucial for ensuring system safety, extending battery lifespan, and improving energy efficiency. Although physics-based state estimation techniques have matured, challenges remain regarding accuracy and robustness in complex environments. With the advancement of hardware computational capabilities, data-driven algorithms are increasingly applied in battery management, and multi-model fusion approaches have emerged as a research hotspot. This paper reviews the fusion application between physics-based and data-driven models in lithium-ion battery management, critically analyzes the advantages, limitations, and applicability of fusion models, and evaluates their effectiveness in improving state estimation accuracy and robustness. Furthermore, the paper discusses future directions for improvement in computational efficiency, model adaptability, and performance under complex operating conditions, aiming to provide theoretical support and practical guidance for developing lithium-ion battery management technologies. Full article
(This article belongs to the Section Battery Modelling, Simulation, Management and Application)
Show Figures

Graphical abstract

52 pages, 18006 KB  
Review
A Survey of the Real-Time Metaverse: Challenges and Opportunities
by Mohsen Hatami, Qian Qu, Yu Chen, Hisham Kholidy, Erik Blasch and Erika Ardiles-Cruz
Future Internet 2024, 16(10), 379; https://doi.org/10.3390/fi16100379 - 18 Oct 2024
Cited by 46 | Viewed by 11815
Abstract
The metaverse concept has been evolving from static, pre-rendered virtual environments to a new frontier: the real-time metaverse. This survey paper explores the emerging field of real-time metaverse technologies, which enable the continuous integration of dynamic, real-world data into immersive virtual environments. We [...] Read more.
The metaverse concept has been evolving from static, pre-rendered virtual environments to a new frontier: the real-time metaverse. This survey paper explores the emerging field of real-time metaverse technologies, which enable the continuous integration of dynamic, real-world data into immersive virtual environments. We examine the key technologies driving this evolution, including advanced sensor systems (LiDAR, radar, cameras), artificial intelligence (AI) models for data interpretation, fast data fusion algorithms, and edge computing with 5G networks for low-latency data transmission. This paper reveals how these technologies are orchestrated to achieve near-instantaneous synchronization between physical and virtual worlds, a defining characteristic that distinguishes the real-time metaverse from its traditional counterparts. The survey provides a comprehensive insight into the technical challenges and discusses solutions to realize responsive dynamic virtual environments. The potential applications and impact of real-time metaverse technologies across various fields are considered, including live entertainment, remote collaboration, dynamic simulations, and urban planning with digital twins. By synthesizing current research and identifying future directions, this survey provides a foundation for understanding and advancing the rapidly evolving landscape of real-time metaverse technologies, contributing to the growing body of knowledge on immersive digital experiences and setting the stage for further innovations in the Metaverse transformative field. Full article
Show Figures

Figure 1

18 pages, 5504 KB  
Article
Fatigue Driving State Detection Based on Spatial Characteristics of EEG Signals
by Wenwen Chang, Wenchao Nie, Renjie Lv, Lei Zheng, Jialei Lu and Guanghui Yan
Electronics 2024, 13(18), 3742; https://doi.org/10.3390/electronics13183742 - 20 Sep 2024
Cited by 2 | Viewed by 6124
Abstract
Monitoring the driver’s physical and mental state based on wearable EEG acquisition equipment, especially the detection and early warning of fatigue, is a key issue in the research of the brain–computer interface in human–machine intelligent fusion driving. Comparing and analyzing the waking (alert) [...] Read more.
Monitoring the driver’s physical and mental state based on wearable EEG acquisition equipment, especially the detection and early warning of fatigue, is a key issue in the research of the brain–computer interface in human–machine intelligent fusion driving. Comparing and analyzing the waking (alert) state and fatigue state by simulating EEG data during simulated driving, this paper proposes a brain functional network construction method based on a phase locking value (PLV) and phase lag index (PLI), studies the relationship between brain regions, and quantitatively analyzes the network structure. The characteristic parameters of the brain functional network that have significant differences in fatigue status are screened out and constitute feature vectors, which are then combined with machine learning algorithms to complete classification and identification. The experimental results show that this method can effectively distinguish between alertness and fatigue states. The recognition accuracy rates of 52 subjects are all above 70%, with the highest recognition accuracy reaching 89.5%. Brain network topology analysis showed that the connectivity between brain regions was weakened under a fatigue state, especially under the PLV method, and the phase synchronization relationship between delta and theta frequency bands was significantly weakened. The research results provide a reference for understanding the interdependence of brain regions under fatigue conditions and the development of fatigue driving detection systems. Full article
(This article belongs to the Section Bioelectronics)
Show Figures

Figure 1

18 pages, 9423 KB  
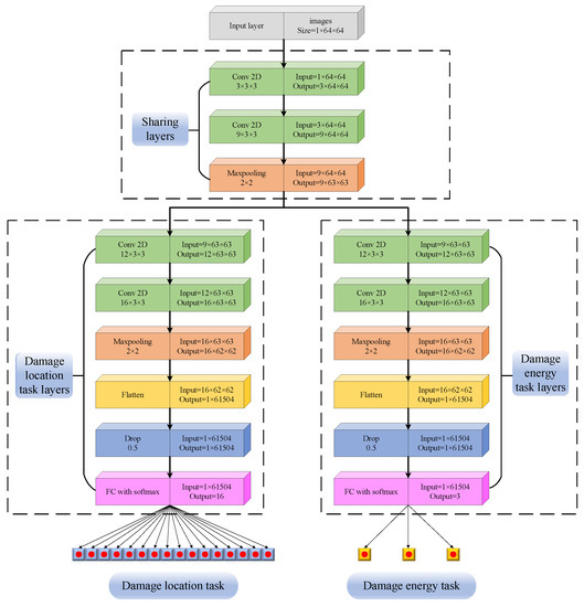
Article
An Improved Impact Damage Monitoring Method for High-Speed Trains Using Lamb Waves and Multi-Task Learning
by Jinsong Yang, Zhiqiang Gan, Xiaozhen Zhang, Tiantian Wang and Jingsong Xie
Appl. Sci. 2023, 13(18), 10235; https://doi.org/10.3390/app131810235 - 12 Sep 2023
Cited by 4 | Viewed by 1533
Abstract
High-speed trains may be subjected to various forms of physical impacts during long-term operation, causing structural damage and endangering driving safety. Therefore, impact damage monitoring remains a daunting challenge for the stable operation of high-speed train structures. The existing methods cannot simultaneously detect [...] Read more.
High-speed trains may be subjected to various forms of physical impacts during long-term operation, causing structural damage and endangering driving safety. Therefore, impact damage monitoring remains a daunting challenge for the stable operation of high-speed train structures. The existing methods cannot simultaneously detect the location and severity of impact damage, which poses challenges to structural integrity assessment and preventive maintenance. This article proposes an impact damage monitoring method based on multi-task 2D-CNN. Sensor data fusion is performed using a 2D image processing method to convert a 1D impact damage signal into a 2D grayscale image. The fused grayscale image contains information related to the location and severity of impact damage. A damage detection framework was established using multi-task 2D-CNN for feature extraction, impact location classification, and impact energy quantification. This model can learn the commonalities and characteristics of each task by sharing network structure and parameters and can effectively improve the accuracy of each task. Compared with single-task learning, multi-task learning performs better on the metrics of the impact location task recognizing the impact energy task and reduces the training time by 30.83%. With a reduced number of samples, the performance of multi-task learning is more stable and can still effectively identify the location and severity of impact damage. Full article
Show Figures

Figure 1

Back to TopTop