Sign in to use this feature.

Years

Between: -

Subjects

remove_circle_outline
remove_circle_outline
remove_circle_outline
remove_circle_outline
remove_circle_outline
remove_circle_outline
remove_circle_outline
remove_circle_outline
remove_circle_outline

Journals

Article Types

Countries / Regions

Search Results (56)

Search Parameters:
Keywords = cytochrome C oxidase I (CO1)

Order results
Result details
Results per page
Select all
Export citation of selected articles as:
12 pages, 969 KB  
Article
Novel Variants in Sperm Mitochondrial Cytochrome C Oxidase II (MT-CO2) Gene Associated with Asthenozoospermia in Jordan
by Mazhar Salim Al Zoubi, Razan N. AlQuraan, Asmaa Al-Smadi, Mohammad A. AlSmadi, Manal AbuAlArja, Almuthanna K. Alkaraki, Bahaa Al-Trad, Raed M. Al-Zoubi and Khalid Al-Batayneh
Curr. Issues Mol. Biol. 2025, 47(11), 901; https://doi.org/10.3390/cimb47110901 - 29 Oct 2025
Viewed by 464
Abstract
Background: Asthenozoospermia is defined as a condition in which the total motility of sperm in a semen sample is less than 40%. Due to impairing sperm motility, asthenozoospermia was linked to different mitochondrial DNA (mtDNA) alterations. The current study aimed to investigate the [...] Read more.
Background: Asthenozoospermia is defined as a condition in which the total motility of sperm in a semen sample is less than 40%. Due to impairing sperm motility, asthenozoospermia was linked to different mitochondrial DNA (mtDNA) alterations. The current study aimed to investigate the relationship between MT-CO2 gene variants and the development of asthenozoospermia and male infertility in the Jordanian population. Materials and Methods: Semen samples were collected from 196 men, including 119 asthenozoospermic (infertile) and 77 normozoospermia (control), from the Royal Jordanian Medical Services in vitro fertilization (IVF) unit. The isolated mitochondrial DNA (mtDNA) was subjected to a polymerase chain reaction to amplify the MT-CO2 gene. Genetic variants were screened using direct Sanger sequencing. Genotypes and allele frequencies between the case and control groups were compared by the chi-square test and Fisher’s exact test. Results: Three novel variants in the MT-CO2 gene were identified in nine asthenozoospermic cases, including two missense variants (m.8222T>A and m.7997G>A) and one synonymous variant (m.7846 A>G). In addition, the current study reported twenty-three known substitutions. In particular, the rs1556423316 T>C variant showed a significant association with asthenozoospermic infertile men in the studied population (p < 0.05). Conclusion: The detected missense variants in the MT-CO2 gene in asthenozoospermic infertile men underscore the important role of these variants in the development of asthenozoospermic male infertility. Full article
(This article belongs to the Special Issue Reproductive Biology and Germ Cell Development, 2nd Edition)
Show Figures

Figure 1

15 pages, 5787 KB  
Article
Island vs. Mainland: Genetic Divergence of Calotes versicolor (Daudin, 1802) (Squamata: Agamidae) in Thailand
by Bhuvadol Gomontean, Warayutt Pilap, Chavanut Jaroenchaiwattanachote, Panida Laotongsan, Pichit Pliankham, Jatupon Saijuntha, Wittaya Tawong, Chairat Tantrawatpan and Weerachai Saijuntha
Animals 2025, 15(20), 3028; https://doi.org/10.3390/ani15203028 - 19 Oct 2025
Viewed by 352
Abstract
Geographic isolation can shape genetic variation and structure, leading to divergence between island and mainland populations. The Oriental Garden lizard (Calotes versicolor Daudin, 1802) is a widespread agamid reptile in Asia, occurring across diverse habitats from continental Southeast Asia to offshore islands. [...] Read more.
Geographic isolation can shape genetic variation and structure, leading to divergence between island and mainland populations. The Oriental Garden lizard (Calotes versicolor Daudin, 1802) is a widespread agamid reptile in Asia, occurring across diverse habitats from continental Southeast Asia to offshore islands. We examined mitochondrial cytochrome c oxidase subunit I (CO1) sequence variation in 143 individuals from 23 localities across the Andaman Sea and Gulf of Thailand to assess genetic diversity and structure between insular and mainland populations. Forty-six haplotypes (Cve1–Cve46) were identified, with haplotype diversity (Hd) ranging from 0.500 to 1.000 and nucleotide diversity (π) from 0.0057 to 0.0265. AMOVA revealed low to moderate differentiation between island and mainland groups in the Andaman Sea (FCT = 0.075, p > 0.05) and negligible differentiation in the Gulf of Thailand (FCT = 0.009, p > 0.05). Haplotype networks and PCoA showed clustering of most island and mainland populations within regions, with some localized divergence. Divergence-time analysis indicated that lineages split within the last 0.5 million years ago (Ma), coinciding with late Pleistocene climatic oscillations and sea-level changes. Species delimitation analyses supported three major lineages, including a geographically restricted clade confined to Trat Province and Phuket Island. These results suggest that C. versicolor populations are structured more by regional geography than strict island–mainland separation, reflecting historical connectivity and contemporary gene flow. The findings contribute to understanding reptile biogeography in Southeast Asia and highlight populations of conservation value. Full article
(This article belongs to the Section Herpetology)
Show Figures

Figure 1

15 pages, 9995 KB  
Article
Unveiling Genetic Variation in the Seed Bug Spilostethus pandurus (Scopoli, 1763) (Hemiptera: Lygaeidae) in Thailand Using Mitochondrial CO1 Sequence
by Warayutt Pilap, Nakorn Pradit, Chavanut Jaroenchaiwattanachote, Jatupon Saijuntha, Watee Kongbuntad, Wittaya Tawong, Chairat Tantrawatpan and Weerachai Saijuntha
Biology 2025, 14(8), 1022; https://doi.org/10.3390/biology14081022 - 8 Aug 2025
Cited by 1 | Viewed by 821
Abstract
Spilostethus pandurus is a phytophagous insect widely distributed across Asia, Europe, and Africa, yet its genetic variation remains poorly understood. This study presents the first comprehensive analysis of the genetic diversity and structure of S. pandurus in Thailand using mitochondrial cytochrome c oxidase [...] Read more.
Spilostethus pandurus is a phytophagous insect widely distributed across Asia, Europe, and Africa, yet its genetic variation remains poorly understood. This study presents the first comprehensive analysis of the genetic diversity and structure of S. pandurus in Thailand using mitochondrial cytochrome c oxidase subunit 1 (CO1) sequences from 202 individuals across 27 localities. A total of 58 haplotypes were identified, with high haplotype and nucleotide diversity observed, suggesting substantial genetic variation. The haplotype network revealed a star-like topology, indicating recent population expansion or ongoing gene flow. Neutrality tests and mismatch distribution analyses showed no strong signal of recent demographic expansion. Phylogenetic analysis confirmed that all Thai specimens clustered within a well-supported S. pandurus clade along with sequences from India, Namibia, and Europe. Analysis of Molecular Variance (AMOVA) revealed significant genetic differentiation among four continental groups, indicating that geographic isolation and restricted gene flow have shaped genetic divergence at a broad biogeographic scale. Further research using highly polymorphic nuclear markers is recommended to better resolve the population structure and evolutionary history of S. pandurus in Thailand and beyond. Full article
(This article belongs to the Special Issue Genetic Variability within and between Populations)
Show Figures

Figure 1

21 pages, 5285 KB  
Article
Integrative Genomic and in Silico Analysis Reveals Mitochondrially Encoded Cytochrome C Oxidase III (MT—CO3) Overexpression and Potential Neem-Derived Inhibitors in Breast Cancer
by Oluwaseun E. Agboola, Samuel S. Agboola, Oluwatoyin M. Oyinloye, Abimbola E. Fadugba, Esther Y. Omolayo, Zainab A. Ayinla, Foluso O. Osunsanmi, Oluranti E. Olaiya, Folake O. Olojo, Basiru O. Ajiboye and Babatunji E. Oyinloye
Genes 2025, 16(5), 546; https://doi.org/10.3390/genes16050546 - 30 Apr 2025
Cited by 5 | Viewed by 1146
Abstract
Background: The increasing global incidence of breast cancer calls for the identification of new therapeutic targets and the assessment of possible neem-derived inhibitors by means of computational modeling and integrated genomic research. Methods: Originally looking at 59,424 genes throughout 42 samples, we investigated [...] Read more.
Background: The increasing global incidence of breast cancer calls for the identification of new therapeutic targets and the assessment of possible neem-derived inhibitors by means of computational modeling and integrated genomic research. Methods: Originally looking at 59,424 genes throughout 42 samples, we investigated gene expression data from The Cancer Genome Atlas—Breast Cancer (TCGA-BRCA) dataset. We chose 286 genes for thorough investigation following strict screening for consistent expression. R’s limma package was used in differential expression analysis. The leading candidate’s protein modeling was done with Swiss-ADME and Discovery Studio. Molecular docking studies, including 132 neem compounds, were conducted utilizing AutoDock Vina. Results: Among the 286 examined, mitochondrially encoded cytochrome C oxidase III (MT—CO3) turned out to be the most greatly overexpressed gene, showing consistent elevation across all breast cancer samples. Protein modeling revealed a substantial hydrophobic pocket (volume: 627.3 Å3) inside the structure of MT—CO3. Docking investigations showed five interesting neem-derived inhibitors: 7-benzoylnimbocinol, nimolicinol, melianodiol, isonimocinolide, and stigmasterol. Strong binding affinities ranging from −9.2 to −11.5 kcal/mol and diverse interactions with MT—CO3, mostly involving the residues Phe214, Arg221, and Trp58, these molecules displayed. With hydrophobic interactions dominant across all chemicals, fragment contribution analysis revealed that scaffold percentage greatly influences binding effectiveness. Stigmasterol revealed greater drug-likeness (QED = 0.79) despite minimal interaction variety, while 7-benzoylnimbocinol presented the best-balanced physicochemical profile. Conclusion: Connecting traditional medicine with current genomics and computational biology, this work proposes a methodology for structure-guided drug design and development using neem-derived chemicals and finds MT—CO3 as a potential therapeutic target for breast cancer. Full article
(This article belongs to the Section Human Genomics and Genetic Diseases)
Show Figures

Figure 1

14 pages, 1940 KB  
Article
Phytophthora inundata: A New Root Pathogen of Citrus in Europe and the Mediterranean Region
by Cristian Bua, Maria Catena Tambè, Sebastiano Conti Taguali, Mario Riolo, Alessandro Vitale, Antonella Pane and Santa Olga Cacciola
Plants 2025, 14(9), 1333; https://doi.org/10.3390/plants14091333 - 28 Apr 2025
Cited by 2 | Viewed by 1745
Abstract
Citruses are one of the major fruit crops globally. Among Mediterranean citrus producers, Sicily (southern Italy) is renowned for its high-quality fresh fruit production. Phytophthora diseases are a serious issue for citrus production worldwide and Phytophthora nicotianae is a prevalent causal agent of [...] Read more.
Citruses are one of the major fruit crops globally. Among Mediterranean citrus producers, Sicily (southern Italy) is renowned for its high-quality fresh fruit production. Phytophthora diseases are a serious issue for citrus production worldwide and Phytophthora nicotianae is a prevalent causal agent of root rot in most citrus growing areas globally and particularly in the Mediterranean region. This study reports the occurrence of Phytophthora inundata as a root pathogen of declining mature citrus trees in eastern Sicily in association with P. nicotianae. This is the first record of P. inundata on citrus in Europe and the Mediterranean region. The species was identified on the basis of a morphology and multi-gene phylogenetic analysis, which included the internal transcribed spacer, β-tubulin and cytochrome c oxidase subunit 1. Pathogenicity tests on citrus saplings showed P. inundata was a less aggressive pathogen than P. nicotianae. However, the co-inoculation of both species produced more severe symptoms than inoculation with a single species, indicating an additive effect of these two pathogens and suggesting that opportunistic secondary pathogens like P. inundata may have a crucial role in complex diseases. Full article
(This article belongs to the Collection Plant Disease Diagnostics and Surveillance in Plant Protection)
Show Figures

Figure 1

22 pages, 3496 KB  
Review
Carbon Monoxide and Prokaryotic Energy Metabolism
by Vitaliy B. Borisov and Elena Forte
Int. J. Mol. Sci. 2025, 26(6), 2809; https://doi.org/10.3390/ijms26062809 - 20 Mar 2025
Viewed by 2025
Abstract
Carbon monoxide (CO) plays a multifaceted role in both physiology and pathophysiology. At high levels, it is lethal to humans due to its tight binding to globins and cytochrome c oxidase. At low doses, CO can exhibit beneficial effects; it serves as an [...] Read more.
Carbon monoxide (CO) plays a multifaceted role in both physiology and pathophysiology. At high levels, it is lethal to humans due to its tight binding to globins and cytochrome c oxidase. At low doses, CO can exhibit beneficial effects; it serves as an endogenous signaling molecule and possesses antibacterial properties, which opens up possibilities for its use as an antimicrobial agent. For this purpose, research is in progress to develop metal-based CO-releasing molecules, metal-free organic CO prodrugs, and CO-generating hydrogel microspheres. The energy metabolism of prokaryotes is a key point that may be targeted by CO to kill invading pathogens. The cornerstone of prokaryotic energy metabolism is a series of membrane-bound enzyme complexes, which constitute a respiratory chain. Terminal oxidases, at the end of this chain, contain hemes and are therefore potential targets for CO. However, this research area is at its very early stage. The impact of CO on bacterial energy metabolism may also provide a basis for biotechnological applications in which this gas is present. This review discusses the molecular basis of the effects of CO on microbial growth and aerobic respiration supported by different terminal oxidases in light of recent findings. Full article
(This article belongs to the Special Issue Latest Review Papers in Biochemistry 2024)
Show Figures

Figure 1

15 pages, 5432 KB  
Article
Exploring the Genetic Diversity of the Jewel Beetles Sternocera aequisignata Saunders, 1866, and S. ruficornis Saunders, 1866 (Coleoptera: Buprestidae) in Thailand and Lao PDR
by Anisanee Thaenasa, Nakorn Pradit, Warayutt Pilap, Chavanut Jaroenchaiwattanachote, Komgrit Wongpakam, Khamla Inkhavilay, Jatupon Saijuntha, Wittaya Tawong, Warong Suksavate, Chairat Tantrawatpan and Weerachai Saijuntha
Insects 2025, 16(3), 322; https://doi.org/10.3390/insects16030322 - 19 Mar 2025
Cited by 2 | Viewed by 1595
Abstract
Jewel beetles of the genus Sternocera are widely distributed across tropical regions, including Thailand and Lao PDR, where the green-legged S. aequisignata Saunders, 1866, and red-legged S. ruficornis Saunders, 1866, are commonly found. These jewel beetles have significant economic importance, as they are [...] Read more.
Jewel beetles of the genus Sternocera are widely distributed across tropical regions, including Thailand and Lao PDR, where the green-legged S. aequisignata Saunders, 1866, and red-legged S. ruficornis Saunders, 1866, are commonly found. These jewel beetles have significant economic importance, as they are edible, and their iridescent wings are used to create jewelry, leading to high market demand and intensive harvesting. Additionally, their habitats are being rapidly destroyed, resulting in population decline. However, genetic information on these species remains limited. This study aims to investigate the genetic diversity of S. aequisignata and S. ruficornis from various localities in Thailand and Lao PDR using mitochondrial cytochrome c oxidase subunit 1 (CO1) and 16S ribosomal DNA (16S rDNA) sequences. High genetic diversity was observed, with 45 and 62 CO1 haplotypes and 35 and 28 16S rDNA haplotypes identified in S. aequisignata and S. ruficornis populations, respectively. Haplotype network and phylogenetic analyses clearly distinguish S. aequisignata from S. ruficornis. Based on CO1 sequences, S. aequisignata was divided into three distinct haplogroups (GG1–GG3). Haplogroup GG1 was the most widespread, occurring in both Thailand and Lao PDR, while haplogroups GG2 and GG3 were restricted to some localities in northern, western, and northeastern Thailand, as well as Lao PDR. These findings suggest the presence of cryptic diversity within S. aequisignata, with at least three genetically distinct groups. Further comprehensive studies on the biology, ecology, and genetic diversity of these jewel beetles across their distribution range are essential to better understand their evolutionary dynamics. Full article
(This article belongs to the Special Issue Genetic Diversity of Insects)
Show Figures

Figure 1

34 pages, 11960 KB  
Article
Taxonomic Revision of Ningshan Odd-Scaled Snake, Achalinus ningshanensis (Serpentes, Xenodermidae), with Description of a New Subspecies from Western China
by Yuhao Xu, Shun Ma, Bo Cai, Diancheng Yang, Tianyou Zhang, Tianxuan Gu, Fengcheng Zhu, Song Huang and Lifang Peng
Animals 2024, 14(23), 3425; https://doi.org/10.3390/ani14233425 - 27 Nov 2024
Cited by 2 | Viewed by 2324
Abstract
Achalinu ningshanensis (Yang, Huang, Jiang, Burbrink, and Huang, 2022) was first described in Ningshan County, Shaanxi Province, China in 2022, based on seven female specimens. In this study, based on phylogenetic analyses using mitochondrial 12S ribosomal RNA (12S), 16S ribosomal RNA [...] Read more.
Achalinu ningshanensis (Yang, Huang, Jiang, Burbrink, and Huang, 2022) was first described in Ningshan County, Shaanxi Province, China in 2022, based on seven female specimens. In this study, based on phylogenetic analyses using mitochondrial 12S ribosomal RNA (12S), 16S ribosomal RNA (16S), cytochrome c oxidase subunit 1 (CO1), cytochrome b (cyt b) gene fragments, and morphological examinations of specimens, we revise the taxonomic status of A. ningshanensis, and provide additional data on this species. The molecular phylogeny indicated that A. ningshanensis is nested in a highly supported monophyletic group, forming a sister taxon to A. spinalis, and is divided into two well-supported lineages, A and B, with an uncorrected p-distance between lineages from 3.6 to 4.3% for CO1. Therefore, we proposed that Lineage B from western Sichuan and southwestern Shaanxi is a new subspecies, Achalinus ningshanensis occidentalis ssp. nov., and Lineage A from southern Shaanxi and northeastern Sichuan is allocated as Achalinus ningshanensis ningshanensis. Morphologically, the new subspecies can be distinguished from its congeners, especially from Achalinus ningshanensis ningshanensis, by the following characteristics: (1) the tail is relatively short, with a TAL/TL ratio of 0.202–0.226 in males, and 0.155–0.178 in females; (2) there are two pairs of chin-shields; (3) there are 21–22 maxillary teeth; (4) the length of the suture between internasals is significantly shorter than that between prefrontals, with an LSBI/LSBP ratio of 0.502–0.773; (5) there are six supralabials, with the fourth and fifth in contact with the eye; (6) there are five to six infralabials, and the first to third or fourth touches the first pair of chin-shields; (7) there is one hexagonal loreal, with an LorH/LorL ratio of 0.612–1.040; (8) the two anterior temporals are in contact with the eye; (9) there are 155–160 ventrals in males, and 165–174 in females; (10) there are 60–65 subcaudals in males, and 49–53 in females, which are not paired; and (11) the dorsum is iridescent and uniformly charcoal black, lacks a longitudinal vertebral line, and has a dark brown or dark gray ventral area. Full article
(This article belongs to the Section Herpetology)
Show Figures

Figure 1

13 pages, 1477 KB  
Article
Ginsenoside-Enriched Extract from Black Ginseng Anti-Fatigue Effects by Improving Antioxidant Capacity and Mitochondrial Function
by Shunji Ge, Jiating Li, Xueyue Tai, Kuo Wang, Liyan Huang, Weixin Su, Guoqi Zhang, Bao Zhong and Fenglin Li
Life 2024, 14(11), 1467; https://doi.org/10.3390/life14111467 - 12 Nov 2024
Cited by 4 | Viewed by 3502
Abstract
In this study, we investigated the anti-fatigue effects of black ginseng ginsenosides using exercise performance tests, serum analyses, and gene expression profiling. No significant differences in dietary intake or body weight were observed between groups. The low-dose black ginseng (LBG) group showed no [...] Read more.
In this study, we investigated the anti-fatigue effects of black ginseng ginsenosides using exercise performance tests, serum analyses, and gene expression profiling. No significant differences in dietary intake or body weight were observed between groups. The low-dose black ginseng (LBG) group showed no significant improvements in swimming and rotating rod tests. In contrast, the medium (MBG)- and high-dose (HBG) groups showed notable increases in swimming time and significant improvements in the rotating rod test. All treatment groups exhibited longer running times, particularly the HBG group. Serum analysis revealed increased muscle and hepatic glycogen, catalase, and lactate dehydrogenase levels in the MBG and HBG groups, whereas lactate, lipid peroxide, and superoxide dismutase levels were decreased. Additionally, gene expression analysis showed significant upregulation of key antioxidant and mitochondrial function genes, including those encoding cationic amino acid transporter 2, stearoyl-CoA desaturase-2, nuclear respiratory factor 1, nuclear factor erythroid 2-related factor 2, mitochondrial transcription factor A, cytochrome c oxidase II, and NADH–ubiquinone oxidoreductase core subunit 1, particularly in the HBG group, indicating enhanced antioxidant capacity and improved mitochondrial function. These findings suggested that black ginseng ginsenosides effectively mitigated fatigue. Full article
Show Figures

Figure 1

15 pages, 4511 KB  
Article
Melatonin Maintains Postharvest Quality in Fresh Gastrodia elata Tuber by Regulating Antioxidant Ability and Phenylpropanoid and Energy Metabolism During Storage
by Boyu Dong, Chengyue Kuang, Yulong Chen, Fangfang Da, Qiuping Yao, Dequan Zhu and Xiaochun Ding
Int. J. Mol. Sci. 2024, 25(21), 11752; https://doi.org/10.3390/ijms252111752 - 1 Nov 2024
Cited by 4 | Viewed by 1387
Abstract
Melatonin treatment has been reported to effectively preserve and improve the postharvest quality of fruits and vegetables during storage. This research focused on examining the significance of melatonin on maintaining the quality of fresh Gastrodia elata tubers throughout the storage period. The findings [...] Read more.
Melatonin treatment has been reported to effectively preserve and improve the postharvest quality of fruits and vegetables during storage. This research focused on examining the significance of melatonin on maintaining the quality of fresh Gastrodia elata tubers throughout the storage period. The findings demonstrated that melatonin application effectively reduced the deterioration rate and inhibited the rise in respiratory rate, malondialdehyde content, and weight loss, while slowing down the decline in soluble solid content. Melatonin treatment led to a decrease in hydrogen peroxide production and a rise in non-enzymatic antioxidant concentrations, including ascorbic acid. Furthermore, it boosted both the activity and expression of indispensable antioxidant enzymes, like superoxide dismutase, catalase, and ascorbate peroxidase. Additionally, melatonin treatment promoted the accumulation of total phenols, flavonoids, and lignin in fresh G. elata, while enhancing both the activity and expression of critical enzymes in the phenylpropanoid pathway, including phenylalanine ammonia-lyase, cinnamate-4-hydroxylase, and 4-coumarate-CoA ligase. Moreover, melatonin treatment boosted the activity and expression of energy-associated enzymes including H+-ATPase, succinate dehydrogenase, Ca2+-ATPase, and cytochrome C oxidase, contributing to the improvement of energy levels in fresh G. elata. In summary, melatonin enhances the antioxidant potential and reduces oxidative damage in fresh G. elata by activating reactive oxygen species, phenylpropanoid metabolism, and energy metabolism, thereby maintaining its postharvest quality. Full article
(This article belongs to the Section Molecular Plant Sciences)
Show Figures

Figure 1

22 pages, 3089 KB  
Article
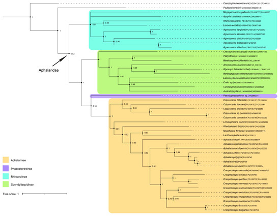
Unravelling the Molecular Identity of Bulgarian Jumping Plant Lice of the Family Aphalaridae (Hemiptera: Psylloidea)
by Monika Pramatarova, Daniel Burckhardt, Igor Malenovský, Ilia Gjonov, Hannes Schuler and Liliya Štarhová Serbina
Insects 2024, 15(9), 683; https://doi.org/10.3390/insects15090683 - 10 Sep 2024
Cited by 2 | Viewed by 1831
Abstract
Psyllids (Hemiptera: Psylloidea) are plant sap-sucking insects whose identification is often difficult for non-experts. Despite the rapid development of DNA barcoding techniques and their widespread use, only a limited number of sequences of psyllids are available in the public databases, and those that [...] Read more.
Psyllids (Hemiptera: Psylloidea) are plant sap-sucking insects whose identification is often difficult for non-experts. Despite the rapid development of DNA barcoding techniques and their widespread use, only a limited number of sequences of psyllids are available in the public databases, and those that are available are often misidentified. Here, we provide 80 sequences of two mitochondrial genes, cytochrome c oxidase I (COI) and cytochrome b (Cytb), for 25 species of Aphalaridae, mainly from Bulgaria. The DNA barcodes for 15 of these species are published for the first time. In cases where standard primers failed to amplify the target gene fragment, we designed new primers that can be used in future studies. The distance-based thresholds for the analysed species were between 0.0015 and 0.3415 for COI and 0.0771 and 0.4721 for Cytb, indicating that the Cytb gene has a higher interspecific divergence, compared to COI, and therefore allows for more accurate species identification. The species delimitation based on DNA barcodes is largely consistent with the differences resulting from morphological and host plant data, demonstrating that the use of DNA barcodes is suitable for successful identification of most aphalarid species studied. The phylogenetic reconstruction based on maximum likelihood and Bayesian inference analyses, while showing similar results at high taxonomic levels to previously published phylogenies, provides additional information on the placement of aphalarids at the species level. The following five species represent new records for Bulgaria: Agonoscena targionii, Aphalara affinis, Colposcenia aliena, Co. bidentata, and Craspedolepta malachitica. Craspedolepta conspersa is reported for the first time from the Czech Republic, while Agonoscena cisti is reported for the first time from Albania. Full article
(This article belongs to the Section Insect Systematics, Phylogeny and Evolution)
Show Figures

Figure 1

16 pages, 1749 KB  
Article
Low Genetic and Parasite Diversity of Invasive Pumpkinseed Lepomis gibbosus (Centrarchidae) Expanding in Türkiye
by Yuriy Kvach, Maria Yu. Tkachenko, Daniela Giannetto, Robert Míč, Veronika Bartáková, Sevan Ağdamar, Gülşah Saç, Müfit Özuluğ, Ali Serhan Tarkan and Markéta Ondračková
Diversity 2024, 16(5), 272; https://doi.org/10.3390/d16050272 - 1 May 2024
Cited by 2 | Viewed by 2422
Abstract
Multiple factors can facilitate invasion success, with the absence of natural enemies, such as predators and parasites, recognised as conferring a significant advantage on invasive over native species. Pumpkinseed Lepomis gibbosus (Centrarchidae) represents one of the most successful freshwater fish invaders in Europe. [...] Read more.
Multiple factors can facilitate invasion success, with the absence of natural enemies, such as predators and parasites, recognised as conferring a significant advantage on invasive over native species. Pumpkinseed Lepomis gibbosus (Centrarchidae) represents one of the most successful freshwater fish invaders in Europe. Previous research has highlighted genetic differences between pumpkinseed populations in Türkiye and those in other European regions, attributed to rapid adaptation to new environmental conditions. This study aimed to investigate whether these highly adapted pumpkinseed populations in Türkiye benefit from a potential release from parasites, as proposed by the enemy-release hypothesis. Genetic characterisation of pumpkinseed populations from both European and Asian parts of Türkiye revealed that they share the same cytochrome c oxidase I haplotype as European populations. Microsatellite analysis indicated low genetic diversity, with STRUCTURE analysis confirming the clustering of all Turkish populations, suggesting a common source. Consistent with the low genetic diversity indicative of a small founding population, we observed a limited number of co-introduced parasite species, including the myxozoan Myxobolus dechtiari, the monogenean Onchocleidus dispar, and the digenean Posthodiplostomum centrarchi. Parasite infection by local parasites acquired in Türkiye was rare. Parasite diversity, species richness, and equitability were low, with only nine parasite taxa identified in all four pumpkinseed populations. The most diverse parasite community was found in Değirmenköy Reservoir, located in the European part of Türkiye, where seven parasite taxa were identified. While our study did not uncover genetically distinct pumpkinseed populations in Türkiye, the fish demonstrated resilience against most local parasite species, potentially providing them with an advantage over native species, aligning with the enemy-release hypothesis. Full article
(This article belongs to the Special Issue Diversity, Taxonomy and Systematics of Fish Parasites)
Show Figures

Figure 1

20 pages, 3984 KB  
Article
Membrane-Bound Redox Enzyme Cytochrome bd-I Promotes Carbon Monoxide-Resistant Escherichia coli Growth and Respiration
by Martina R. Nastasi, Vitaliy B. Borisov and Elena Forte
Int. J. Mol. Sci. 2024, 25(2), 1277; https://doi.org/10.3390/ijms25021277 - 20 Jan 2024
Cited by 4 | Viewed by 2568
Abstract
The terminal oxidases of bacterial aerobic respiratory chains are redox-active electrogenic enzymes that catalyze the four-electron reduction of O2 to 2H2O taking out electrons from quinol or cytochrome c. Living bacteria often deal with carbon monoxide (CO) which can [...] Read more.
The terminal oxidases of bacterial aerobic respiratory chains are redox-active electrogenic enzymes that catalyze the four-electron reduction of O2 to 2H2O taking out electrons from quinol or cytochrome c. Living bacteria often deal with carbon monoxide (CO) which can act as both a signaling molecule and a poison. Bacterial terminal oxidases contain hemes; therefore, they are potential targets for CO. However, our knowledge of this issue is limited and contradictory. Here, we investigated the effect of CO on the cell growth and aerobic respiration of three different Escherichia coli mutants, each expressing only one terminal quinol oxidase: cytochrome bd-I, cytochrome bd-II, or cytochrome bo3. We found that following the addition of CO to bd-I-only cells, a minimal effect on growth was observed, whereas the growth of both bd-II-only and bo3-only strains was severely impaired. Consistently, the degree of resistance of aerobic respiration of bd-I-only cells to CO is high, as opposed to high CO sensitivity displayed by bd-II-only and bo3-only cells consuming O2. Such a difference between the oxidases in sensitivity to CO was also observed with isolated membranes of the mutants. Accordingly, O2 consumption of wild-type cells showed relatively low CO sensitivity under conditions favoring the expression of a bd-type oxidase. Full article
Show Figures

Graphical abstract

12 pages, 4218 KB  
Article
First Report of Anopheles annularis s.l., An. maculatus s.s., and An. culicifacies s.l. as Malaria Vectors and a New Occurrence Record for An. pseudowillmori and An. sawadwongporni in Alipurduar District Villages, West Bengal, India
by Jadab Rajkonwar, Varun Shende, Ananta Kumar Maji, Apoorva Pandey, Puran K. Sharma, Kasinathan Gunasekaran, Sarala K. Subbarao, Dibya Ranjan Bhattacharyya, Kamaraju Raghavendra, Rocky Pebam, Vijay Mayakrishnan, Phiroz Gogoi, Susmita Senapati, Pallabi Sarkar, Saurav Biswas, Daniel Debbarma, Tulika Nirmolia, Sasmita Rani Jena, Bahniman Bayan, Pinki Talukder, Ashwarya Kumari Sihag, Himadri Sankar Bharali, Anisha Verma, Kongkon Mahanta, Gonsalo Sumer, Ranjan Karmakar, Saurav Jyoti Patgiri, Supriya Chaudhuri, Sumit Ganguli, Harpreet Kaur, Tapas K. Bhattacharyya, Pyare Laal Joshi, Bidhan Goswami, Kalpana Baruah, Sanghamitra Pati, Kanwar Narain and Ipsita Pal Bhowmickadd Show full author list remove Hide full author list
Microorganisms 2024, 12(1), 95; https://doi.org/10.3390/microorganisms12010095 - 3 Jan 2024
Cited by 4 | Viewed by 3803
Abstract
A comprehensive entomological survey was undertaken in Alipurduar District, West Bengal, from 2018 to 2020 and in 2022. This study was prompted by reported malaria cases and conducted across nine villages, seven Sub-Centres, and three Primary Health Centres (PHCs). Mosquitoes were hand-collected with [...] Read more.
A comprehensive entomological survey was undertaken in Alipurduar District, West Bengal, from 2018 to 2020 and in 2022. This study was prompted by reported malaria cases and conducted across nine villages, seven Sub-Centres, and three Primary Health Centres (PHCs). Mosquitoes were hand-collected with aspirators and flashlights from human dwellings and cattle sheds during the daytime. Both morphological and molecular techniques were used for species identification. Additionally, mosquitoes were tested for Plasmodium parasites and human blood presence. Mosquito species such as An. barbirostris s.l., An. hyrcanus s.l., An. splendidus, and An. vagus were morphologically identified. For species like An. annularis s.l., An. minimus s.s., An. culicifacies s.l., and An. maculatus s.s., a combination of morphological and molecular techniques was essential. The mitochondrial cytochrome c oxidase gene subunit 1 (CO1) was sequenced for An. annularis s.l., An. maculatus s.s., An. culicifacies s.l., An. vagus, and some damaged samples, revealing the presence of An. pseudowillmori and An. fluviatilis. The major Anopheles species were An. annularis s.l., An. culicifacies s.l., and An. maculatus s.s., especially in Kumargram and Turturi PHCs. Plasmodium positivity was notably high in An. annularis s.l. and An. maculatus s.s. with significant human blood meal positivity across most species. Morphological, molecular, and phylogenetic analyses are crucial, especially for archived samples, to accurately identify the mosquito fauna of a region. Notably, this study confirms the first occurrence of An. pseudowillmori and An. sawadwongporni in West Bengal and implicates An. maculatus s.s., An. culicifacies s.l., and An. annularis s.l. as significant vectors in the Alipurduar region. Full article
(This article belongs to the Special Issue Advances in Vector-Borne Diseases)
Show Figures

Figure 1

16 pages, 9579 KB  
Article
Metabolic Pathway Engineering Improves Dendrobine Production in Dendrobium catenatum
by Meili Zhao, Yanchang Zhao, Zhenyu Yang, Feng Ming, Jian Li, Demin Kong, Yu Wang, Peng Chen, Meina Wang and Zhicai Wang
Int. J. Mol. Sci. 2024, 25(1), 397; https://doi.org/10.3390/ijms25010397 - 28 Dec 2023
Cited by 11 | Viewed by 3112
Abstract
The sesquiterpene alkaloid dendrobine, widely recognized as the main active compound and a quality control standard of medicinal orchids in the Chinese Pharmacopoeia, demonstrates diverse biological functions. In this study, we engineered Dendrobium catenatum as a chassis plant for the production of dendrobine [...] Read more.
The sesquiterpene alkaloid dendrobine, widely recognized as the main active compound and a quality control standard of medicinal orchids in the Chinese Pharmacopoeia, demonstrates diverse biological functions. In this study, we engineered Dendrobium catenatum as a chassis plant for the production of dendrobine through the screening and pyramiding of key biosynthesis genes. Initially, previously predicted upstream key genes in the methyl-D-erythritol 4-phosphate (MEP) pathway for dendrobine synthesis, including 4-(Cytidine 5′-Diphospho)-2-C-Methyl-d-Erythritol Kinase (CMK), 1-Deoxy-d-Xylulose 5-Phosphate Reductoisomerase (DXR), 2-C-Methyl-d-Erythritol 4-Phosphate Cytidylyltransferase (MCT), and Strictosidine Synthase 1 (STR1), and a few downstream post-modification genes, including Cytochrome P450 94C1 (CYP94C1), Branched-Chain-Amino-Acid Aminotransferase 2 (BCAT2), and Methyltransferase-like Protein 23 (METTL23), were chosen due to their deduced roles in enhancing dendrobine production. The seven genes (SG) were then stacked and transiently expressed in the leaves of D. catenatum, resulting in a dendrobine yield that was two-fold higher compared to that of the empty vector control (EV). Further, RNA-seq analysis identified Copper Methylamine Oxidase (CMEAO) as a strong candidate with predicted functions in the post-modification processes of alkaloid biosynthesis. Overexpression of CMEAO increased dendrobine content by two-fold. Additionally, co-expression analysis of the differentially expressed genes (DEGs) by weighted gene co-expression network analysis (WGCNA) retrieved one regulatory transcription factor gene MYB61. Overexpression of MYB61 increased dendrobine levels by more than two-fold in D. catenatum. In short, this work provides an efficient strategy and prospective candidates for the genetic engineering of D. catenatum to produce dendrobine, thereby improving its medicinal value. Full article
Show Figures

Figure 1

Back to TopTop