Sign in to use this feature.

Years

Between: -

Subjects

remove_circle_outline
remove_circle_outline
remove_circle_outline
remove_circle_outline
remove_circle_outline
remove_circle_outline

Journals

Article Types

Countries / Regions

Search Results (56)

Search Parameters:
Keywords = curved thin-walled structures

Order results
Result details
Results per page
Select all
Export citation of selected articles as:
32 pages, 2559 KB  
Article
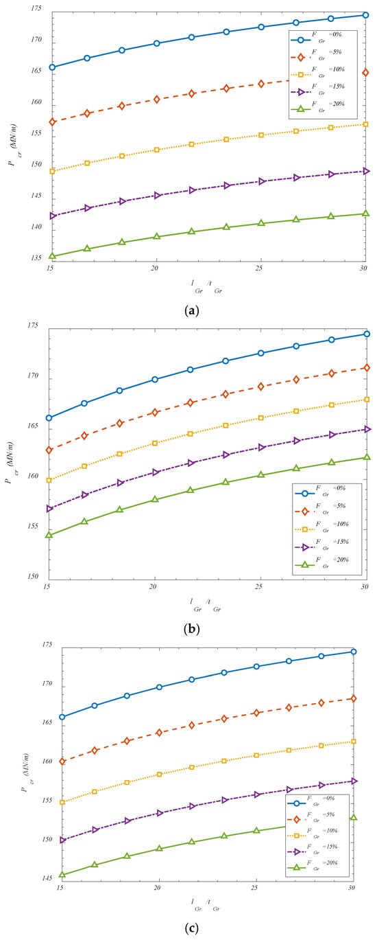
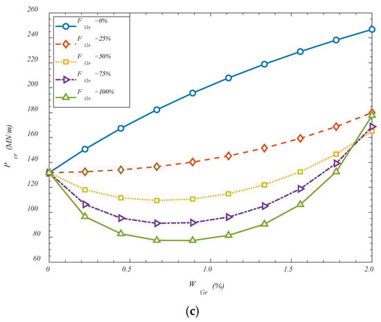
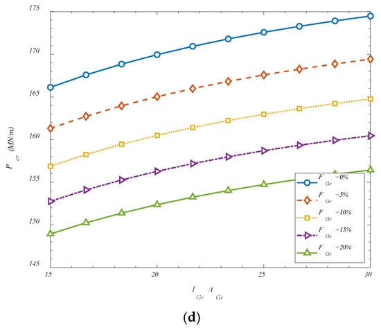
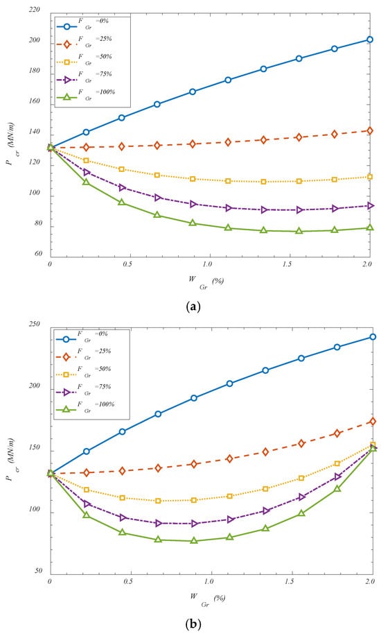
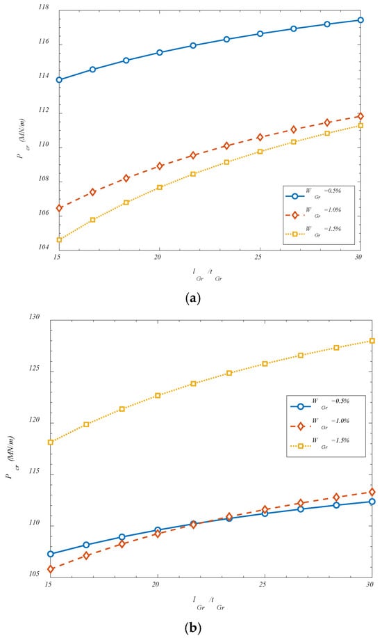
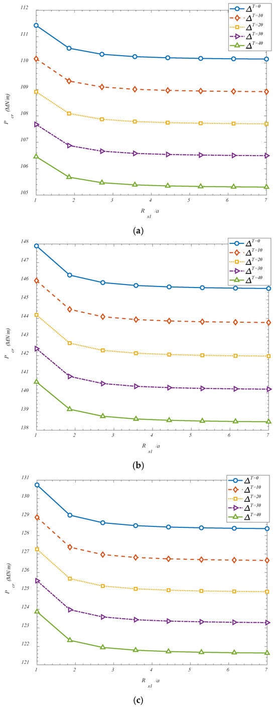
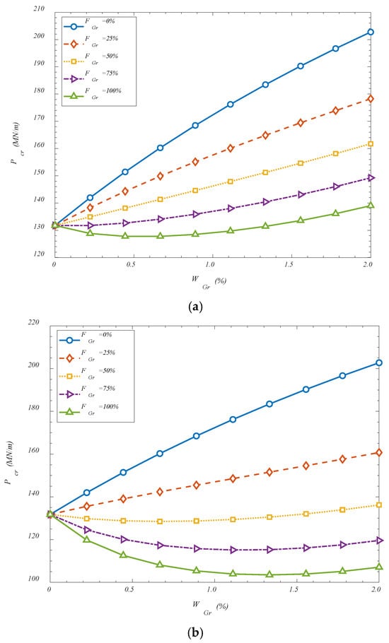
Thermomechanical Stability of Hyperbolic Shells Incorporating Graphene Origami Auxetic Metamaterials on Elastic Foundation: Applications in Lightweight Structures
by Ehsan Arshid
J. Compos. Sci. 2025, 9(11), 594; https://doi.org/10.3390/jcs9110594 (registering DOI) - 2 Nov 2025
Abstract
This study presents an analytical investigation of the thermomechanical stability of hyperbolic doubly curved shells reinforced with graphene origami auxetic metamaterials (GOAMs) and resting on a Pasternak elastic foundation. The proposed model integrates shell geometry, thermal–mechanical loading, and architected auxetic reinforcement to capture [...] Read more.
This study presents an analytical investigation of the thermomechanical stability of hyperbolic doubly curved shells reinforced with graphene origami auxetic metamaterials (GOAMs) and resting on a Pasternak elastic foundation. The proposed model integrates shell geometry, thermal–mechanical loading, and architected auxetic reinforcement to capture their coupled influence on buckling behavior. Stability equations are derived using the First-Order Shear Deformation Theory (FSDT) and the principle of virtual work, while the effective thermoelastic properties of the GOAM phase are obtained through micromechanical homogenization as functions of folding angle, mass fraction, and spatial distribution. Closed-form eigenvalue solutions are achieved with Navier’s method for simply supported boundaries. The results reveal that GOAM reinforcement enhances the critical buckling load at low folding angles, whereas higher folding induces compliance that diminishes stability. The Pasternak shear layer significantly improves buckling resistance up to about 46% with pronounced effects in asymmetrically graded configurations. Compared with conventional composite shells, the proposed GOAM-reinforced shells exhibit tunable, folding-dependent stability responses. These findings highlight the potential of origami-inspired graphene metamaterials for designing lightweight, thermally stable thin-walled structures in aerospace morphing skins and multifunctional mechanical systems. Full article
(This article belongs to the Special Issue Lattice Structures)
Show Figures

Figure 1

19 pages, 24401 KB  
Article
Effect of Crease-Weakening Schemes on the Structural Performance of Lightweight Foldable Columns Based on the Pillow Box Pattern
by Qingyun Zhang, Joseph M. Gattas and Jian Feng
Appl. Sci. 2025, 15(19), 10756; https://doi.org/10.3390/app151910756 - 6 Oct 2025
Viewed by 383
Abstract
Origami structures exhibit significant potential for rapid deployment in post-disaster response and temporary architecture due to their ability to quickly fold and deploy. Further development of these structures into modular components that can be assembled into large-scale architectural systems holds great importance for [...] Read more.
Origami structures exhibit significant potential for rapid deployment in post-disaster response and temporary architecture due to their ability to quickly fold and deploy. Further development of these structures into modular components that can be assembled into large-scale architectural systems holds great importance for the fields of architecture and civil engineering. In this study, a thin-walled foldable column was developed based on the “pillow box” origami pattern. This column maintains its three-dimensional configuration during folding, owing to its inherent self-locking characteristic. Two crease-weakening strategies (“dashed-line” and “slit-hole”) were proposed and experimentally validated. A systematic numerical study was conducted to investigate the axial compressive performance of pillow box columns with weakened curved creases. The results indicate that both weakening strategies effectively enable folding while preserving global integrity under compression. The pillow box column with “dashed-line” creases (OCC-D) demonstrated superior load-bearing capacity, with a load-to-weight ratio of up to 658.9, nearly twice that of the corresponding conventional square tube. Parametric analysis of the crease geometry further revealed that increasing the number of crease units enhances the load-bearing performance, and the optimal performance is achieved when the spacing between slit openings equals the slit length (lh=lc). These findings highlight the advantages of pillow box origami columns as thin-walled load-bearing components, offering new insights for the rapid construction and lightweight design of architectural structures. Full article
Show Figures

Figure 1

20 pages, 4557 KB  
Article
Experimental and Numerical Bearing Capacity Analysis of Locally Corroded K-Shaped Circular Joints
by Ying-Qiang Su, Shu-Jing Tong, Hai-Lou Jiang, Xiao-Dong Feng, Jian-Hua Li and Jian-Kun Xu
Buildings 2025, 15(17), 3111; https://doi.org/10.3390/buildings15173111 - 29 Aug 2025
Viewed by 436
Abstract
This study systematically investigates the influence of varying corrosion severity on the bearing capacity of K-shaped circular-section joints, with explicit consideration of weld line positioning. Four full-scale circular-section joint specimens with clearance gaps were designed to simulate localized corrosion through artificially introduced perforations, [...] Read more.
This study systematically investigates the influence of varying corrosion severity on the bearing capacity of K-shaped circular-section joints, with explicit consideration of weld line positioning. Four full-scale circular-section joint specimens with clearance gaps were designed to simulate localized corrosion through artificially introduced perforations, and axial static loading tests were performed to assess the degradation of structural performance. Experimental results indicate that the predominant failure mode of corroded K-joints manifests as brittle fracture in the weld-affected zone, attributable to the combined effects of material weakening and stress concentration. The enlargement of corrosion pit dimensions induces progressive deterioration in joint stiffness and ultimate bearing capacity, accompanied by increased displacement at failure. A refined finite element model was established using ABAQUS. The obtained load–displacement curve from the simulation was compared with the experimental data to verify the validity of the model. Subsequently, a parametric analysis was conducted to investigate the influence of multiple variables on the residual bearing capacity of the nodes. Numerical investigations indicate that the severity of corrosion exhibits a positive correlation with the reduction in bearing capacity, whereas web-chord members with smaller inclination angles demonstrate enhanced corrosion resistance, when θ is equal to 30 degrees, Ks decreases from approximately 0.983 to around 0.894. Thin-walled joints exhibit accelerated performance deterioration compared to thick-walled configurations under equivalent corrosion conditions. Furthermore, increased pipe diameter ratios exacerbate corrosion-induced reductions in structural efficiency, when the corrosion rate is 0.10, β = 0.4 corresponds to Ks = 0.98, and when β = 0.7, it is approximately 0.965. and distributed micro-pitting results in less severe capacity degradation than concentrated macro-pitting over the same corrosion areas. Full article
Show Figures

Figure 1

22 pages, 6240 KB  
Article
A Linear Interpolation Method for Five-Axis Machining Paths on Fan Blisk Surfaces with Constant Theoretical Machining Error
by Zhiwei Wang, Yingjian Tian, Shuanglong Mao, Zhanwang Shi and Hengdi Wang
Machines 2025, 13(9), 768; https://doi.org/10.3390/machines13090768 - 28 Aug 2025
Viewed by 675
Abstract
Blisks are complex thin-walled parts with specific structures that have narrow channels and a large degree of bowed-twisted blades. Five-axis machining technology critically influences blisk surface quality and production efficiency, as the toolpath determines machining accuracy for complex curved blades. A method of [...] Read more.
Blisks are complex thin-walled parts with specific structures that have narrow channels and a large degree of bowed-twisted blades. Five-axis machining technology critically influences blisk surface quality and production efficiency, as the toolpath determines machining accuracy for complex curved blades. A method of optimal cutter location calculation for linear interpolation path based on the constraint of equal theoretical machining error is proposed. Based on the kinematics model of the machine tool, the mapping relationship between the trajectory deviation of the five-axis of machine tool and the tool pose deviation in the workpiece coordinate system is established, and then the maximum overcut/undercut value under the coupling action of the tool tip deviation and the tool orientation deviation is estimated. Based on this, a method to estimate the upper limit of theoretical machining error caused during the movement of the tool along the linear path is proposed. And the algorithm for searching discrete cutter locations on the trajectory of cutting contacts is given to maximize the length of linear path based on the constraint of equal machining error. Experimental results demonstrate that the proposed method effectively reduces redundant cutter locations on linear paths and enhances blisk surface quality by replacing conventional constant chord error control with a more preblisk machining error constraint. Full article
(This article belongs to the Section Advanced Manufacturing)
Show Figures

Figure 1

13 pages, 324 KB  
Article
Investigation of the Durability Issue in the Bending of a Thin-Walled Rod with Multimodular Properties
by Mehman Hasanov, Subhan Namazov, Khagani Abdullayev and Sahib Piriev
J. Compos. Sci. 2025, 9(8), 437; https://doi.org/10.3390/jcs9080437 - 14 Aug 2025
Viewed by 576
Abstract
This article investigates the problem of bending failure in a rectilinear thin-walled rod consisting of a multimodular material exhibiting different elastic properties in tension and compression, with applications to the structural design of space satellites, unmanned aerial vehicles, aeronautical systems, and nano- and [...] Read more.
This article investigates the problem of bending failure in a rectilinear thin-walled rod consisting of a multimodular material exhibiting different elastic properties in tension and compression, with applications to the structural design of space satellites, unmanned aerial vehicles, aeronautical systems, and nano- and micro-class satellites. Nonlinear differential equations have been formulated to describe the propagation of the failure front under transverse loading. Formulas for determining the incubation period of the failure process have been derived, and the problem has been solved. Based on the developed model, new analytical expressions have been obtained for the displacement of the neutral axis, the stiffness of the rod, the distribution of maximum stresses, and the motion of the failure front. The influence of key parameters—such as the singularity coefficient of the damage nucleus and the ratio of the elastic moduli—on the service life and failure dynamics of the rod has been analyzed. Using the obtained results, the effect of the multimodular properties on the long-term strength of thin-walled rods under pure bending has been thoroughly studied. The analysis of the constructed curves shows that an increase in the “fading of memory” (memory-loss) parameter, which characterizes the material’s ability to quickly “forget” previous loadings and return to equilibrium, can, in certain cases, lead to a longer service life. Full article
(This article belongs to the Section Composites Modelling and Characterization)
Show Figures

Figure 1

20 pages, 5786 KB  
Article
Effect of Hole Diameter on Failure Load and Deformation Modes in Axially Compressed CFRP Laminates
by Pawel Wysmulski
Materials 2025, 18(15), 3452; https://doi.org/10.3390/ma18153452 - 23 Jul 2025
Viewed by 555
Abstract
This study presents a detailed analysis of the influence of hole presence and size on the behavior of CFRP composite plates subjected to axial compression. The plates were manufactured by an autoclave method from eight-ply laminate in a symmetrical fiber arrangement [45°/−45°/90°/0°2 [...] Read more.
This study presents a detailed analysis of the influence of hole presence and size on the behavior of CFRP composite plates subjected to axial compression. The plates were manufactured by an autoclave method from eight-ply laminate in a symmetrical fiber arrangement [45°/−45°/90°/0°2/90°/−45°/45°]. Four central hole plates of 0 mm (reference), 2 mm, 4 mm, and 8 mm in diameter were analyzed. Tests were conducted using a Cometech universal testing machine in combination with the ARAMIS digital image correlation (DIC) system, enabling the non-contact measurement of real-time displacements and local deformations in the region of interest. The novel feature of this work was its dual use of independent measurement methods—machine-based and DIC-based—allowing for the assessment of boundary condition effects and grip slippage on failure load accuracy. The experiments were carried out until complete structural failure, enabling a post-critical analysis of material behavior and failure modes for different geometric configurations. The study investigated load–deflection and load–shortening curves, failure mechanisms, and ultimate loads. The results showed that the presence of a hole leads to localized deformation, a change in the failure mode, and a nonlinear reduction in load-carrying capacity—by approximately 30% for the largest hole. These findings provide complementary data for the design of thin-walled composite components with technological openings and serve as a robust reference for numerical model validation. Full article
(This article belongs to the Section Advanced Composites)
Show Figures

Figure 1

11 pages, 1984 KB  
Article
High-Resolution DLP 3D Printing for Complex Curved and Thin-Walled Structures at Practical Scale: Archimedes Microscrew
by Chih-Lang Lin, Jun-Ting Liu and Chow-Shing Shin
Micromachines 2025, 16(7), 762; https://doi.org/10.3390/mi16070762 - 29 Jun 2025
Cited by 1 | Viewed by 886
Abstract
As three-dimensional (3D) printing becomes increasingly prevalent in microfluidic system fabrication, the demand for high precision has become critical. Among various 3D printing technologies, light-curing-based methods offer superior resolution and are particularly well suited for fabricating microfluidic channels and associated micron-scale components. Two-photon [...] Read more.
As three-dimensional (3D) printing becomes increasingly prevalent in microfluidic system fabrication, the demand for high precision has become critical. Among various 3D printing technologies, light-curing-based methods offer superior resolution and are particularly well suited for fabricating microfluidic channels and associated micron-scale components. Two-photon polymerization (TPP), one such method, can achieve ultra-high resolution at the submicron level. However, its severely limited printable volume and high operational costs significantly constrain its practicality for real-world applications. In contrast, digital light processing (DLP) 3D printing provides a more balanced alternative, offering operational convenience, lower cost, and print dimensions that are more compatible with practical microfluidic needs. Despite these advantages, most commercial DLP systems still struggle to fabricate intricate, high-resolution structures—particularly curve, thin-walled, or hollow ones—due to over-curing and interlayer adhesion issues. In this study, we developed a DLP-based projection micro-stereolithography (PμSL) system with a simple optical reconfiguration and fine-tuned its parameters to overcome limitations in printing precise and intricate structures. For demonstration, we selected an Archimedes microscrew as the target structure, as it serves as a key component in microfluidic micromixers. Based on our previous study, the most effective design was selected and fabricated in accordance with practical microfluidic dimensions. The PμSL system developed in this study, along with optimized parameters, provides a reference for applying DLP 3D printing in high-precision microfabrication and advancing microfluidic component development. Full article
(This article belongs to the Special Issue Recent Advances in Micro/Nanofabrication, 2nd Edition)
Show Figures

Figure 1

19 pages, 23150 KB  
Article
Numerical Analysis of the Load-Bearing Capacity of a Thin-Walled Perforated Beam Cooperating with Chipboard Panels in a Structural System
by Arkadiusz Denisiewicz, Tomasz Socha, Krzysztof Kula, Wojciech Błażejewski and Marek Wyjadłowski
Materials 2025, 18(10), 2208; https://doi.org/10.3390/ma18102208 - 10 May 2025
Viewed by 468
Abstract
This paper presents the results of numerical investigations focused on a structural assembly consisting of thin-walled perforated steel beams joined to a particleboard panel. The simulations were performed using the finite element method (FEM), incorporating both physical and geometric nonlinearities, along with detailed [...] Read more.
This paper presents the results of numerical investigations focused on a structural assembly consisting of thin-walled perforated steel beams joined to a particleboard panel. The simulations were performed using the finite element method (FEM), incorporating both physical and geometric nonlinearities, along with detailed modeling of contact interactions between the beams and panel elements. The primary objective was to establish load-capacity curves for the central beam in structural systems with spans ranging from 3 to 6 m, and to identify failure modes associated with different span lengths. To verify the reliability and accuracy of the numerical approach, laboratory tests were conducted on two representative configurations with spans of 3 and 6 m. Additionally, the mechanical properties of the beam materials were evaluated using samples extracted from the tested elements. The experimental findings confirmed the numerical model’s accuracy and its suitability for analyzing structural responses across the full span range considered. Full article
Show Figures

Figure 1

20 pages, 9326 KB  
Article
Vibroacoustic Response of a Disc-Type Underwater Glider During Its Entry into Water
by Zhaocheng Sun, Yanting Yu, Dong Li, Chuanlin He and Yue Zhang
J. Mar. Sci. Eng. 2025, 13(3), 544; https://doi.org/10.3390/jmse13030544 - 12 Mar 2025
Cited by 1 | Viewed by 765
Abstract
Underwater gliders are extensively employed in oceanographic observation and detection. The structural characteristics of thin-wall shells are more susceptible to vibrations from internal mechanical components; this noise emission becomes more complex with the presence of water surfaces. The finite element method (FEM) is [...] Read more.
Underwater gliders are extensively employed in oceanographic observation and detection. The structural characteristics of thin-wall shells are more susceptible to vibrations from internal mechanical components; this noise emission becomes more complex with the presence of water surfaces. The finite element method (FEM) is introduced to discuss the dynamic performance of cylindrical shells with different lengths. The acoustic-structure coupling, together with the effect of the water surface, is validated by comparisons with experimental or analytical solutions under three cases: half-filled, half-submerged, and partially submerged in fluid. Compared to the verification result, the relative error of the eigenfrequency derived from the numerical result is less than 3%, and then the mesh division and boundary conditions are adjusted to calculate the vibroacoustic response of a disc-type glider. During its water entry process, there are six distinct bright curves in frequency–depth spectra of sound pressure radiated from a partially immersed disc-type glider. The first curve is continuous, while the remaining five curves display discontinuities around a region where the geometric curvature changes gradually. As the submerged depth increases, this causes a shift in the resonance frequencies, evidenced by the curves transitioning from higher to lower frequencies. Full article
Show Figures

Figure 1

23 pages, 10901 KB  
Article
Deformation Control of TC4 Titanium Alloy in Thin-Walled Hyperbolic Structures During Hot Forming Processes
by Tao Zhang, Jianchao Xia, Xiuquan Han, Lihua Du, Lihua Chen, Yujie Han, Fengchao Cao, Duoduo Wang and Xiaochuan Liu
Materials 2024, 17(24), 6146; https://doi.org/10.3390/ma17246146 - 16 Dec 2024
Cited by 2 | Viewed by 1060
Abstract
The thin-walled hyperbolic structures made from titanium alloy primarily encompass two typical forms: hyperbolic convex and hyperbolic concave (saddle). This paper addresses the technical challenges associated with the forming processes that frequently result in ripples or wrinkles in these configurations. Specifically, it investigates [...] Read more.
The thin-walled hyperbolic structures made from titanium alloy primarily encompass two typical forms: hyperbolic convex and hyperbolic concave (saddle). This paper addresses the technical challenges associated with the forming processes that frequently result in ripples or wrinkles in these configurations. Specifically, it investigates precision control techniques for the hot forming process of thin-walled hyperbolic skins from TC4 titanium alloy. The present study examines the relationship between the instability characteristics and defect features of the thin-walled hyperbolic skins, establishing a constitutive model for TC4 titanium alloy and conducting uniaxial tensile tests. For the hyperbolic convex skin and the hyperbolic saddle skin, small-margin coupled hot pressing and curved edge forming processes are employed, respectively. Results are analyzed to identify the forms and distribution patterns of forming defects across different geometries. Furthermore, the surface accuracy following the forming processes is compared, culminating in a summary of the relationship between the ratio of the sum of chord heights to the sum of chord lengths and the occurrence of ripples and wrinkles. Full article
(This article belongs to the Special Issue Research on Performance Improvement of Advanced Alloys)
Show Figures

Figure 1

24 pages, 16596 KB  
Article
Experimental Study on Axial Compression of Bamboo Scrimber Cold-Formed Thin-Walled Steel Composite Special-Shaped Columns
by Chao Lei, Yuhao Wu, Bingyang Yang, Bingbing Wang, Jianqiang Han and Xiuyan Fu
Buildings 2024, 14(12), 3959; https://doi.org/10.3390/buildings14123959 - 13 Dec 2024
Cited by 2 | Viewed by 1166
Abstract
As one of the four key sectors for energy saving and emissions reduction, the construction industry faces ongoing high energy consumption and emissions. To support China’s sustainable development, urgent promotion of green construction and energy-saving measures is necessary. This led to the proposal [...] Read more.
As one of the four key sectors for energy saving and emissions reduction, the construction industry faces ongoing high energy consumption and emissions. To support China’s sustainable development, urgent promotion of green construction and energy-saving measures is necessary. This led to the proposal of nine specimens of L-shaped, T-shaped, and cross-shaped engineered bamboo, cold-formed thin-walled steel, and their combinations for axial compression tests to study the effect of bamboo–steel structures on axial compression performance. The results showed that the load-bearing capacity of the three bamboo–steel composite columns increased by 19.5–21.4% compared to the sum of steel composite and L-shaped bamboo composite columns, significantly enhancing overall stability and deformation capacity. The synergy between steel and engineered bamboo effectively addressed the instability issues of steel structures with large width-to-thickness ratios. Using Abaqus finite element software for simulation, the stress distribution at failure and load-displacement curves were closely aligned with experimental outcomes. The study presents a formula for calculating the axial compression capacity of cold-formed thin-walled steel-engineered bamboo composite columns, with theoretical and experimental discrepancies within 13.28%, offering a theoretical basis for the design of engineered bamboo–steel composite columns. Full article
Show Figures

Figure 1

23 pages, 17235 KB  
Article
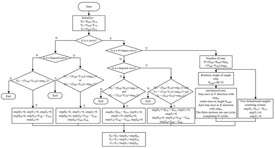
Three-Dimensional Active Magnetic Levitation Actuating and Control System for Curved Pipes
by Guancheng Liu, Meng Gao, Deshuai Sun, Renjun Jiang and Lei Fan
Appl. Sci. 2024, 14(23), 10871; https://doi.org/10.3390/app142310871 - 24 Nov 2024
Viewed by 1819
Abstract
A three-dimensional active maglev (magnetic levitation) actuating system based on force imbalance is proposed. By combining the principle of force imbalance control with the control algorithm, the stable levitation and controllable levitating motion of the magnetic ball can be realized. The four electromagnetic [...] Read more.
A three-dimensional active maglev (magnetic levitation) actuating system based on force imbalance is proposed. By combining the principle of force imbalance control with the control algorithm, the stable levitation and controllable levitating motion of the magnetic ball can be realized. The four electromagnetic actuating structures are used to stabilize the force of the controlled object, and the dual-hall sensor group and hardware differential method are used to improve control stability and accuracy. By combining the fine adjustment of the active maglev actuating system with the coarse adjustment of the mechanical arm, the three-dimensional levitation motion of the magnetic ball in curved pipes is realized. Experimental results show that the proposed control algorithm solves problems such as the increase of deviation between the controlled object and the steady-state operating point and the rapid deterioration of tracking performance in the model-based control method. In the vertical direction, the overshoot is within 0.418%, regardless of axis motion or non-axis motion. In the horizontal direction, the offset limits left and right of the axis are 4.590 mm and 3.536 mm, respectively. The fluctuation of vertical and horizontal motion is within the allowable range of ±0.2 mm. This can be applied to the non-destructive quality detection of the inner walls and the internal dredging of long and thin pipes in examinations and industrial fields. Full article
Show Figures

Figure 1

22 pages, 6102 KB  
Article
Thin Films of BaM Hexaferrite with an Inclined Orientation of the Easy Magnetization Axis: Crystal Structure and Magnetic Properties
by Boris Krichevtsov, Alexander Korovin, Vladimir Fedorov, Sergey Suturin, Aleksandr A. Levin, Andrey Telegin, Elena Balashova and Nikolai Sokolov
Nanomaterials 2024, 14(23), 1883; https://doi.org/10.3390/nano14231883 - 23 Nov 2024
Cited by 1 | Viewed by 1409
Abstract
Thin (~50 nm thick) BaM hexaferrite (BaFe12O19) films were grown on (1–102) and (0001) cut α-Al2O3 (sapphire) substrates via laser molecular beam epitaxy using a one- or two-stage growth protocol. The advantages of a two-stage protocol [...] Read more.
Thin (~50 nm thick) BaM hexaferrite (BaFe12O19) films were grown on (1–102) and (0001) cut α-Al2O3 (sapphire) substrates via laser molecular beam epitaxy using a one- or two-stage growth protocol. The advantages of a two-stage protocol are shown. The surface morphology, structural and magnetic properties of films were studied using atomic force microscopy, reflected high-energy electron diffraction, three-dimensional X-ray diffraction reciprocal space mapping, powder X-ray diffraction, magneto-optical, and magnetometric methods. Annealed BaFe12O19/Al2O3 (1–102) structures consist of close-packed islands epitaxially bonded to the substrate. The hexagonal crystallographic axis and the easy axis (EA) of the magnetization of the films are deflected from the normal to the film by an angle of φ~60°. The films exhibit magnetic hysteresis loops for both in-plane Hin-plane and out-of-plane Hout-of-plane magnetic fields. The shape of Mout-of-plane(Hin-plane) and Min-plane(Hin-plane) hysteresis loops strongly depends on the azimuth θ of the Hin plane, confirming the tilted orientation of the EA. The Mout-of-plane(Hout-of-plane) magnetization curves are caused by the reversible rotation of magnetization and irreversible magnetization jumps associated with the appearance and motion of domain walls. In the absence of a magnetic field, the magnetization is oriented at an angle close to φ. Full article
(This article belongs to the Special Issue Magnetization and Magnetic Disorder at the Nanoscale)
Show Figures

Figure 1

18 pages, 5718 KB  
Article
Deformation Control in Mesoscale Micro-Milling of Curved Thin-Walled Structures
by Jie Yi, Xinyao Wang, Yichen Zhu, Xurui Wang and Junfeng Xiang
Materials 2024, 17(20), 5071; https://doi.org/10.3390/ma17205071 - 17 Oct 2024
Cited by 2 | Viewed by 1437
Abstract
The micro-machining scale effect makes it challenging to forecast and control the process parameters of the micro-milling process, which makes the micro-flanking-milling of weak-rigidity micro-thin-walled parts prone to deformation. To determine the critical cutting parameters for chip formation in the micro-milling of curved [...] Read more.
The micro-machining scale effect makes it challenging to forecast and control the process parameters of the micro-milling process, which makes the micro-flanking-milling of weak-rigidity micro-thin-walled parts prone to deformation. To determine the critical cutting parameters for chip formation in the micro-milling of curved thin-walled parts at the mesoscale, the strain-softening effect of titanium alloy during high-speed milling and the scale effect of mesoscale cutting were comprehensively considered and a finite element prediction model for curved micro-thin-wall micro-milling was established to determine the critical milling parameters for effective material removal. Based on the determined milling parameters, an experimental design of response surface optimization was carried out. Based on the response surface methodology, a data-driven quantitative model with milling process parameters as design variables and deformation amounts as response variables was established to reveal the influence mechanism of multiple milling process parameters on machining accuracy. Based on the process requirements for deformation control in the micro-milling of curved thin-walled structures, dynamic optimization of the milling process parameters was performed using an improved NSGA-III algorithm to obtain non-dominated solutions. A visual ranking and a determination of the unique solution were conducted using the entropy weight–TOPSIS method. Finally, micro-milling validation experiments were carried out using the optimal parameter combination. The optimal solution for the process parameters of the arc-shaped micro-thin-wall micro-milling of titanium alloy established by the institute provides a relevant reference and guidance for mesoscale arc-shaped thin-wall micro-milling. Full article
Show Figures

Figure 1

18 pages, 4692 KB  
Article
Horizontal Hysteretic Behavior of Circular Concrete-Filled Steel Tubular Columns with Ultra-Large Diameter-to-Thickness Ratios
by Jun Wei, Bo Hu, Zhenshan Wang and Hao Meng
Buildings 2024, 14(8), 2313; https://doi.org/10.3390/buildings14082313 - 26 Jul 2024
Viewed by 1023
Abstract
Thin-walled concrete-filled steel tubes are efficient and economical with promising applications in civil and light industrial buildings. However, their local buckling resistance and deformation capacity are low, which adversely affects the seismic safety of structures. There are relatively few studies on thin-walled concrete-filled [...] Read more.
Thin-walled concrete-filled steel tubes are efficient and economical with promising applications in civil and light industrial buildings. However, their local buckling resistance and deformation capacity are low, which adversely affects the seismic safety of structures. There are relatively few studies on thin-walled concrete-filled steel tubular columns with ultra-large diameter-to-thickness ratios, and there is also a lack of relevant experimental research on them. In this study, horizontal hysteresis tests were conducted on concrete columns with a large diameter-to-thickness ratio. The seismic performances of regular and straight-ribbed specimens were analyzed and compared, including the analyses of load-displacement hysteresis curves, strain distribution, skeleton curves, ductility, and energy dissipation capacity. Using these results, a restoring force model for concrete columns with a large diameter-to-thickness ratio was established. The findings indicate that under horizontal loading, the ductility of concrete columns with a regular thin-walled steel tube is 3.9, with an equivalent viscous damping coefficient of 1.65. Meanwhile, the ultimate bearing capacity is 201 kN. After adding stiffening ribs, the ultimate bearing capacity reaches 266 kN and the ductility coefficient reaches 4.4, resulting in the stiffeners increasing the ultimate bearing capacity and ductility by >30% and 12.8%, respectively. However, they have a less pronounced effect on deformation and energy dissipation. Building on these research outcomes, we propose a dimensionless three-line skeleton curve model and a restoring force model. The calculation results from these models align well with the test results, offering valuable insights for the seismic safety analysis of real-world engineering structures. Full article
Show Figures

Figure 1

Back to TopTop