Sign in to use this feature.

Years

Between: -

Subjects

remove_circle_outline
remove_circle_outline
remove_circle_outline
remove_circle_outline
remove_circle_outline

Journals

Article Types

Countries / Regions

Search Results (72)

Search Parameters:
Keywords = cullin E3 ubiquitin ligase

Order results
Result details
Results per page
Select all
Export citation of selected articles as:
14 pages, 2329 KB  
Article
FBXO22 Suppresses Oxidative Stress-Induced ASK1 Activation and Cell Death via Ubiquitination-Dependent Degradation of TRIM48
by Naoki Kashiwabara, Keita Nagaoka, Kenshin Nakajima, Hiroki Tsukamoto, Yoshihisa Tomioka, Isao Naguro, Hidenori Ichijo, Takuya Noguchi, Yusuke Hirata and Atsushi Matsuzawa
Int. J. Mol. Sci. 2025, 26(19), 9472; https://doi.org/10.3390/ijms26199472 - 27 Sep 2025
Viewed by 693
Abstract
TRIM48 is a human-specific tripartite motif (TRIM) family protein with E3 ubiquitin ligase activity that plays a significant role in the oxidative stress response and tumor suppression. However, the mechanisms regulating TRIM48 expression remain unknown. In this study, we demonstrate that TRIM48 is [...] Read more.
TRIM48 is a human-specific tripartite motif (TRIM) family protein with E3 ubiquitin ligase activity that plays a significant role in the oxidative stress response and tumor suppression. However, the mechanisms regulating TRIM48 expression remain unknown. In this study, we demonstrate that TRIM48 is targeted for ubiquitination-dependent degradation by S-phase kinase-associated protein 1 (Skp1)-Cullin1 (Cul1)-F-box protein (SCF) ubiquitin ligase complex, containing F-box protein 22 (FBXO22) as a substrate recognition subunit. We found that TRIM48 is a rapid turnover protein, as evidenced by the fast and drastic decrease in its protein expression level in the presence of a protein synthesis inhibitor cycloheximide, which was suppressed by knocking down either Skp1, Cul1 or FBXO22. Exogenous FBXO22 expression promoted K48-linked polyubiquitination and degradation of TRIM48. FBXO22 deficiency accelerated oxidative stress-induced activation of apoptosis signal-regulating kinase 1 (ASK1) and cell death, which was reversed by additional TRIM48 knockdown. Collectively, our findings identify the FBXO22 SCF complex as a key negative regulator of TRIM48-driven ASK1-activation and cell death under oxidative stress. The dysregulation of this axis may underlie human-specific pathologies, such as tumorigenesis and oxidative stress-associated disorders, highlighting its potential as a target for novel therapeutic interventions. Full article
(This article belongs to the Special Issue Focus on Antioxidants and Human Diseases)
Show Figures

Figure 1

17 pages, 5000 KB  
Article
Biotinylation Interferes with Protein Ubiquitylation and Turnover in Arabidopsis—A Cautionary Insight for Proximity Labeling in Ubiquitylation Proteome Studies
by Yang Li, Peifeng Yu and Zhihua Hua
Int. J. Mol. Sci. 2025, 26(17), 8248; https://doi.org/10.3390/ijms26178248 - 25 Aug 2025
Viewed by 1353
Abstract
Nearly all eukaryotic proteins are turned over by the ubiquitin (Ub)-26S proteasome system (UPS). Despite its broad cellular roles, only a handful of UPS members, particularly the Ub E3 ligases that specifically recognize a protein for ubiquitylation, have been characterized in plants to [...] Read more.
Nearly all eukaryotic proteins are turned over by the ubiquitin (Ub)-26S proteasome system (UPS). Despite its broad cellular roles, only a handful of UPS members, particularly the Ub E3 ligases that specifically recognize a protein for ubiquitylation, have been characterized in plants to date. The challenge arises from the transient recognition and rapid degradation of ubiquitylation substrates by the UPS. To tackle this challenge, the emerging biotinylation-based proximity labeling (PL) offers an exciting tool for enriching transient interactors of Ub E3 ligases. In this study, we examined the efficacy of TurboID in identifying substrates of Arabidopsis Skp1-cullin1-F-box (SCF) ligases. We demonstrate that the Arabidopsis Skp1 Like (ASK)1-TurboID is not fully functioning in planta, which led us to discover a novel antagonism between biotinylation and ubiquitylation in regulating protein stability in vivo. This discovery lowers the effectiveness of PL in ubiquitylome studies. However, using one long-known SCF substrate, phytochrome A, we succeeded to apply its TurboID fusion for complementing the far-red-light response of the phyA-211 null mutant allele, suggesting an efficacy of PL in characterizing single ubiquitylation pathways. This study highlighted a limitation of PL in ubiquitylome studies, discovered a new antagonistic pathway of biotinylation, and developed a theoretical guidance for future PL-based characterization of ubiquitylation pathways. Full article
(This article belongs to the Special Issue New Insights into Ubiquitination and Deubiquitination in Plants)
Show Figures

Figure 1

11 pages, 711 KB  
Article
Cadmium Accumulation and Regulation in the Freshwater Mussel Anodonta woodiana
by Xiubao Chen, Chao Song, Jiazhen Jiang, Tao Jiang, Junren Xue, Ibrahim Bah, Mengying Gu, Meiyi Wang and Shunlong Meng
Toxics 2025, 13(8), 646; https://doi.org/10.3390/toxics13080646 - 30 Jul 2025
Cited by 1 | Viewed by 650
Abstract
Cadmium (Cd) pollution poses a serious threat to freshwater ecosystems. The freshwater mussel Anodonta woodiana is increasingly used as a bioindicator for monitoring Cd pollution in aquatic environments. However, the primary routes of Cd accumulation in A. woodiana remain unclear, and the molecular [...] Read more.
Cadmium (Cd) pollution poses a serious threat to freshwater ecosystems. The freshwater mussel Anodonta woodiana is increasingly used as a bioindicator for monitoring Cd pollution in aquatic environments. However, the primary routes of Cd accumulation in A. woodiana remain unclear, and the molecular regulatory mechanisms underlying Cd accumulation are poorly understood. To address these gaps, this study employed a novel stable isotope dual-tracer technique to trace Cd from water (waterborne 112Cd) and the green alga Chlorella vulgaris (dietary 113Cd) during the simultaneous exposure experiment. Comparative transcriptomic analysis was then conducted to characterize molecular responses in A. woodiana following Cd exposure. The results showed that although newly accumulated 112Cd and 113Cd increased with exposure concentration and duration, the relative importance of 112Cd (91.6 ± 2.8%) was significantly higher than that of 113Cd (8.4 ± 2.8%) (p < 0.05). Cd exposure induced differentially expressed genes primarily enriched in the metabolic processes, cellular processes, and/or the ubiquitin-mediated proteolysis pathway. Within the ubiquitin-mediated proteolysis pathway, TRIP12 (E3 ubiquitin-protein ligase TRIP12) and Cul5 (cullin-5) were significantly upregulated. The findings will provide critical insights for interpreting Cd biomonitoring data in freshwater environments using mussels as bioindicators. Full article
(This article belongs to the Special Issue The Impact of Heavy Metals on Aquatic Ecosystems)
Show Figures

Figure 1

25 pages, 4337 KB  
Article
Cullin-3 and Regulatory Biomolecules Profiling in Vitiligo: Integrated Docking, Clinical, and In Silico Insights
by Hidi A. A. Abdellatif, Mohamed Azab, Eman Hassan El-Sayed, Rwan M. M. M. Halim, Ahmad J. Milebary, Dhaifallah A. Alenizi, Manal S. Fawzy and Noha M. Abd El-Fadeal
Biomolecules 2025, 15(7), 1053; https://doi.org/10.3390/biom15071053 - 21 Jul 2025
Viewed by 940
Abstract
Background: Vitiligo, a chronic depigmentation disorder driven by oxidative stress and immune dysregulation, remains poorly understood mechanistically. The Keap1/NRF2/ARE pathway is critical for melanocyte protection against oxidative damage; however, the role of Cullin-3 (CUL3), a scaffold for E3 ubiquitin ligases that regulate NRF2 [...] Read more.
Background: Vitiligo, a chronic depigmentation disorder driven by oxidative stress and immune dysregulation, remains poorly understood mechanistically. The Keap1/NRF2/ARE pathway is critical for melanocyte protection against oxidative damage; however, the role of Cullin-3 (CUL3), a scaffold for E3 ubiquitin ligases that regulate NRF2 degradation, and its interplay with inflammatory mediators in vitiligo pathogenesis are underexplored. This study investigates CUL3, NRF2, and the associated regulatory networks in vitiligo, integrating clinical profiling and computational docking to identify therapeutic targets. Methods: A case-control study compared non-segmental vitiligo patients with age-/sex-matched controls. Lesional skin biopsies were analyzed by qRT-PCR for the expression of CUL3, NRF2, miRNA-146a, FOXP3, NF-κB, IL-6, TNF-α, and P53. Molecular docking was used to evaluate vitexin’s binding affinity to Keap1, validated by root mean square deviation (RMSD) calculations. Results: Patients with vitiligo exhibited significant downregulation of CUL3 (0.27 ± 0.03 vs. 1 ± 0.58; p = 0.013), NRF2 (0.37 ± 0.26 vs. 1 ± 0.8; p = 0.001), and FOXP3 (0.09 ± 0.2 vs. 1 ± 0.3; p = 0.001), alongside the upregulation of miRNA-146a (4.7 ± 1.9 vs. 1 ± 0.8; p = 0.001), NF-κB (4.7 ± 1.9 vs. 1 ± 0.5; p = 0.001), IL-6 (2.8 ± 1.5 vs. 1 ± 0.4; p = 0.001), and TNF-α (2.2 ± 1.1 vs. 1 ± 0.3; p = 0.001). P53 showed no differential expression (p > 0.05). Docking revealed a strong binding of vitexin to Keap1 (RMSD: 0.23 Å), mirroring the binding of the control ligand CDDO-Im. Conclusions: Dysregulation of the CUL3/Keap1/NRF2 axis and elevated miRNA-146a levels correlate with vitiligo progression, suggesting a role for oxidative stress and immune imbalance. Vitexin’s high-affinity docking to Keap1 positions it as a potential modulator of the NRF2 pathway, offering novel therapeutic avenues. This study highlights the translational potential of targeting the ubiquitin–proteasome and antioxidant pathways in the management of vitiligo. Full article
(This article belongs to the Special Issue Molecular and Cellular Mechanisms in Skin Disorders)
Show Figures

Figure 1

20 pages, 2553 KB  
Review
Cullin-RING Ubiquitin Ligases in Neurodevelopment and Neurodevelopmental Disorders
by Honoka Ashitomi, Tadashi Nakagawa, Makiko Nakagawa and Toru Hosoi
Biomedicines 2025, 13(4), 810; https://doi.org/10.3390/biomedicines13040810 - 28 Mar 2025
Viewed by 1966
Abstract
Ubiquitination is a dynamic and tightly regulated post-translational modification essential for modulating protein stability, trafficking, and function to preserve cellular homeostasis. This process is orchestrated through a hierarchical enzymatic cascade involving three key enzymes: the E1 ubiquitin-activating enzyme, the E2 ubiquitin-conjugating enzyme, and [...] Read more.
Ubiquitination is a dynamic and tightly regulated post-translational modification essential for modulating protein stability, trafficking, and function to preserve cellular homeostasis. This process is orchestrated through a hierarchical enzymatic cascade involving three key enzymes: the E1 ubiquitin-activating enzyme, the E2 ubiquitin-conjugating enzyme, and the E3 ubiquitin ligase. The final step of ubiquitination is catalyzed by the E3 ubiquitin ligase, which facilitates the transfer of ubiquitin from the E2 enzyme to the substrate, thereby dictating which proteins undergo ubiquitination. Emerging evidence underscores the critical roles of ubiquitin ligases in neurodevelopment, regulating fundamental processes such as neuronal polarization, axonal outgrowth, synaptogenesis, and synaptic function. Mutations in genes encoding ubiquitin ligases and the consequent dysregulation of these pathways have been increasingly implicated in a spectrum of neurodevelopmental disorders, including autism spectrum disorder, intellectual disability, and attention-deficit/hyperactivity disorder. This review synthesizes current knowledge on the molecular mechanisms underlying neurodevelopment regulated by Cullin-RING ubiquitin ligases—the largest subclass of ubiquitin ligases—and their involvement in the pathophysiology of neurodevelopmental disorders. A deeper understanding of these mechanisms holds significant promise for informing novel therapeutic strategies, ultimately advancing clinical outcomes for individuals affected by neurodevelopmental disorders. Full article
(This article belongs to the Special Issue Ubiquitylation and Deubiquitylation in Health and Diseases)
Show Figures

Figure 1

15 pages, 4025 KB  
Article
Cul2 Is Essential for the Drosophila IMD Signaling-Mediated Antimicrobial Immune Defense
by Renjie Duan, Baoyi Hu, Erwen Ding, Shikun Zhang, Mingfei Wu, Yiheng Jin, Umar Ali, Muhammad Abdul Rehman Saeed, Badar Raza, Muhammad Usama, Syeda Samia Batool, Qingshuang Cai and Shanming Ji
Int. J. Mol. Sci. 2025, 26(6), 2627; https://doi.org/10.3390/ijms26062627 - 14 Mar 2025
Cited by 2 | Viewed by 1165
Abstract
Cullin 2 (Cul2), a core component of the Cullin-RING E3 ubiquitin ligase complex, is integral to regulating distinct biological processes. However, its role in innate immune defenses remains poorly understood. In this study, we investigated the functional significance of Cul2 in the immune [...] Read more.
Cullin 2 (Cul2), a core component of the Cullin-RING E3 ubiquitin ligase complex, is integral to regulating distinct biological processes. However, its role in innate immune defenses remains poorly understood. In this study, we investigated the functional significance of Cul2 in the immune deficiency (IMD) signaling-mediated antimicrobial immune reactions in Drosophila melanogaster (fruit fly). We demonstrated that loss-of-function of Cul2 led to a marked reduction in antimicrobial peptide induction following bacterial infection, which was associated with increased fly mortality and bacterial load. The proteomic analysis further revealed that loss-of-function of Cul2 reduced the expression of Effete (Eff), a key E2 ubiquitin-conjugating enzyme during IMD signaling. Intriguingly, ectopic expression of eff effectively rescued the immune defects caused by loss of Cul2. Taken together, the results of our study underscore the critical role of Cul2 in ensuring robust IMD signaling activation, highlighting its importance in the innate immune defense against microbial infection in Drosophila. Full article
(This article belongs to the Special Issue Drosophila: A Versatile Model in Biology and Medicine—2nd Edition)
Show Figures

Figure 1

17 pages, 3385 KB  
Review
The Role of E3 Ubiquitin Ligase Gene FBK in Ubiquitination Modification of Protein and Its Potential Function in Plant Growth, Development, Secondary Metabolism, and Stress Response
by Yuting Wu, Yankang Zhang, Wanlin Ni, Qinghuang Li, Min Zhou and Zhou Li
Int. J. Mol. Sci. 2025, 26(2), 821; https://doi.org/10.3390/ijms26020821 - 19 Jan 2025
Cited by 3 | Viewed by 2519
Abstract
As a crucial post-translational modification (PTM), protein ubiquitination mediates the breakdown of particular proteins, which plays a pivotal role in a large number of biological processes including plant growth, development, and stress response. The ubiquitin-proteasome system (UPS) consists of ubiquitin (Ub), ubiquitinase, deubiquitinating [...] Read more.
As a crucial post-translational modification (PTM), protein ubiquitination mediates the breakdown of particular proteins, which plays a pivotal role in a large number of biological processes including plant growth, development, and stress response. The ubiquitin-proteasome system (UPS) consists of ubiquitin (Ub), ubiquitinase, deubiquitinating enzyme (DUB), and 26S proteasome mediates more than 80% of protein degradation for protein turnover in plants. For the ubiquitinases, including ubiquitin-activating enzyme (E1), ubiquitin-conjugating enzyme (E2), and ubiquitin ligase (E3), the FBK (F-box Kelch repeat protein) is an essential component of multi-subunit E3 ligase SCF (Skp1-Cullin 1-F-box) involved in the specific recognition of target proteins in the UPS. Many FBK genes have been identified in different plant species, which regulates plant growth and development through affecting endogenous phytohormones as well as plant tolerance to various biotic and abiotic stresses associated with changes in secondary metabolites such as phenylpropanoid, phenolic acid, flavonoid, lignin, wax, etc. The review summarizes the significance of the ubiquitination modification of protein, the role of UPS in protein degradation, and the possible function of FBK genes involved in plant growth, development, secondary metabolism, and stress response, which provides a systematic and comprehensive understanding of the mechanism of ubiquitination and potential function of FBKs in plant species. Full article
(This article belongs to the Special Issue New Insights into Environmental Stresses and Plants)
Show Figures

Figure 1

29 pages, 1904 KB  
Review
CUL4-Based Ubiquitin Ligases in Chromatin Regulation: An Evolutionary Perspective
by Makiko Nakagawa and Tadashi Nakagawa
Cells 2025, 14(2), 63; https://doi.org/10.3390/cells14020063 - 7 Jan 2025
Cited by 3 | Viewed by 2770
Abstract
Ubiquitylation is a post-translational modification that modulates protein function and stability. It is orchestrated by the concerted action of three types of enzymes, with substrate specificity governed by ubiquitin ligases (E3s), which may exist as single proteins or as part of multi-protein complexes. [...] Read more.
Ubiquitylation is a post-translational modification that modulates protein function and stability. It is orchestrated by the concerted action of three types of enzymes, with substrate specificity governed by ubiquitin ligases (E3s), which may exist as single proteins or as part of multi-protein complexes. Although Cullin (CUL) proteins lack intrinsic enzymatic activity, they participate in the formation of active ubiquitin ligase complexes, known as Cullin-Ring ubiquitin Ligases (CRLs), through their association with ROC1 or ROC2, along with substrate adaptor and receptor proteins. Mammalian genomes encode several CUL proteins (CUL1–9), each contributing to distinct CRLs. Among these CUL proteins, CUL1, CUL3, and CUL4 are believed to be the most ancient and evolutionarily conserved from yeast to mammals, with CUL4 uniquely duplicated in vertebrates. Genetic evidence strongly implicates CUL4-based ubiquitin ligases (CRL4s) in chromatin regulation across various species and suggests that, in vertebrates, CRL4s have also acquired a cytosolic role, which is facilitated by a cytosol-localizing paralog of CUL4. Substrates identified through biochemical studies have elucidated the molecular mechanisms by which CRL4s regulate chromatin and cytosolic processes. The substantial body of knowledge on CUL4 biology amassed over the past two decades provides a unique opportunity to explore the functional evolution of CRL4. In this review, we synthesize the available structural, genetic, and biochemical data on CRL4 from various model organisms and discuss the conserved and novel functions of CRL4s. Full article
Show Figures

Figure 1

14 pages, 11896 KB  
Article
Genome-Wide Identification and Functional Characterization of SKP1-like Gene Family Reveal Its Involvement in Response to Stress in Cotton
by Zhao Geng, Jianguang Liu, Guiyuan Zhao, Xiangli Geng, Xu Liu, Xingyu Liu, Hanshuang Zhang and Yongqiang Wang
Int. J. Mol. Sci. 2025, 26(1), 418; https://doi.org/10.3390/ijms26010418 - 6 Jan 2025
Cited by 1 | Viewed by 1545
Abstract
SKP1 constitutes the Skp1-Cullin-F-box ubiquitin E3 ligase (SCF), which plays a role in plant growth and development and biotic and abiotic stress in ubiquitination. However, the response of the SKP1-like gene family to abiotic and biotic stresses in cotton has not been well [...] Read more.
SKP1 constitutes the Skp1-Cullin-F-box ubiquitin E3 ligase (SCF), which plays a role in plant growth and development and biotic and abiotic stress in ubiquitination. However, the response of the SKP1-like gene family to abiotic and biotic stresses in cotton has not been well characterized. In this study, a total of 72 SKP1-like genes with the conserved domain of SKP1 were identified in four Gossypium species. Synteny and collinearity analyses revealed that segmental duplication played a major role in the expansion of the cotton SKP1-like gene family. All SKP1-like proteins were classified into three different subfamilies via phylogenetic analysis. Furthermore, we focused on a comprehensive analysis of SKP1-like genes in G. hirsutum. The cis-acting elements in the promoter site of the GhSKP1-like genes predict their involvement in multiple hormonal and defense stress responses. The expression patterns results indicated that 16 GhSKP1-like genes were expressed in response to biotic or abiotic stresses. To further validate the role of the GhSKP1-like genes in salt stress, four GhSKP1-like genes were randomly selected for gene silencing via VIGS. The results showed that the silencing of GhSKP1-like_7A resulted in the inhibition of plant growth under salt stress, suggesting that GhSKP1-like_7A was involved in the response to salt stress. In addition, yeast two-hybrid results revealed that GhSKP1-like proteins have different abilities to interact with F-box proteins. These results provide valuable information for elucidating the evolutionary relationships of the SKP1-like gene family and aiding further studies on the function of SKP1-like genes in cotton. Full article
(This article belongs to the Section Molecular Plant Sciences)
Show Figures

Figure 1

14 pages, 2491 KB  
Technical Note
A Bacterial Platform for Studying Ubiquitination Cascades Anchored by SCF-Type E3 Ubiquitin Ligases
by Zuo-Xian Pu, Jun-Li Wang, Yu-Yang Li, Luo-Yu Liang, Yi-Ting Tan, Ze-Hui Wang, Bao-Lin Li, Guang-Qin Guo, Li Wang and Lei Wu
Biomolecules 2024, 14(10), 1209; https://doi.org/10.3390/biom14101209 - 25 Sep 2024
Viewed by 2091
Abstract
Ubiquitination is one of the most important post-translational modifications in eukaryotes. The ubiquitination cascade includes ubiquitin-activating enzymes (E1), ubiquitin-conjugating enzymes (E2), and ubiquitin ligases (E3). The E3 ligases, responsible for substrate recognition, are the most abundant and varied proteins in the cascade and [...] Read more.
Ubiquitination is one of the most important post-translational modifications in eukaryotes. The ubiquitination cascade includes ubiquitin-activating enzymes (E1), ubiquitin-conjugating enzymes (E2), and ubiquitin ligases (E3). The E3 ligases, responsible for substrate recognition, are the most abundant and varied proteins in the cascade and the most studied. SKP1-CUL1-F-Box (SCF)-type E3 ubiquitin ligases are multi-subunit RING (Really Interesting New Gene) E3 ubiquitin ligases, composed of CUL1 (Cullin 1), RBX1 (RING BOX 1), SKP1 (S-phase Kinase-associated Protein 1), and F-box proteins. In vitro ubiquitination assays, used for studying the specific recognition of substrate proteins by E3 ubiquitin ligases, require the purification of all components involved in the cascade, and for assays with SCF-type E3 ligases, additional proteins (several SCF complex subunits). Here, the Duet expression system was used to co-express E1, E2, ubiquitin, ubiquitylation target (substrate), and the four subunits of a SCF-type E3 ligase in E. coli. When these proteins co-exist in bacterial cells, ubiquitination occurs and can be detected by Western Blot. The effectiveness of this bacterial system for detecting ubiquitination cascade activity was demonstrated by replicating both AtSCFTIR1-mediated and human SCFFBXO28-mediated ubiquitylation in bacteria. This system provides a basic but adaptable platform for the study of SCF-type E3 ubiquitin ligases. Full article
(This article belongs to the Section Biomacromolecules: Proteins, Nucleic Acids and Carbohydrates)
Show Figures

Figure 1

22 pages, 3805 KB  
Article
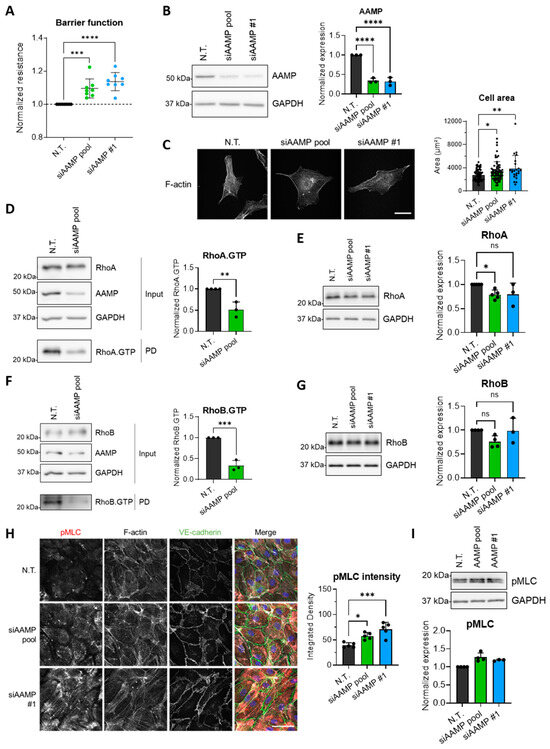
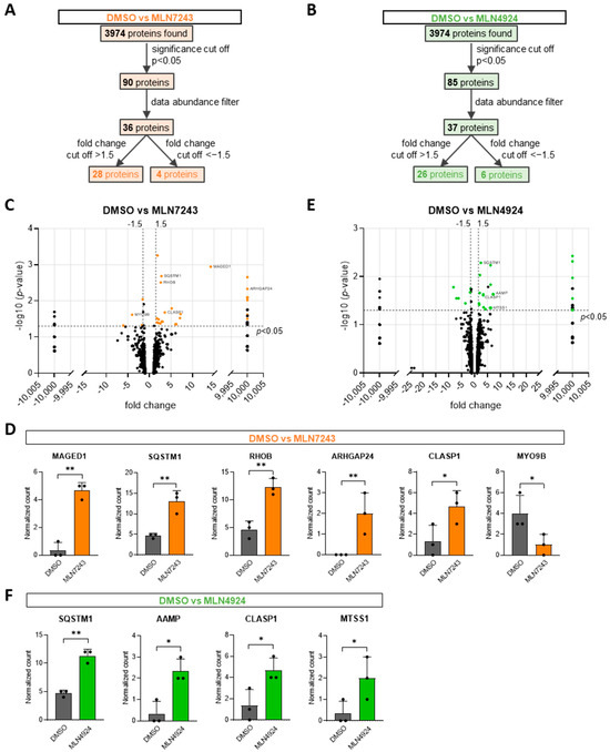
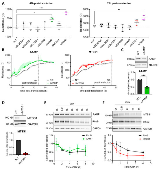
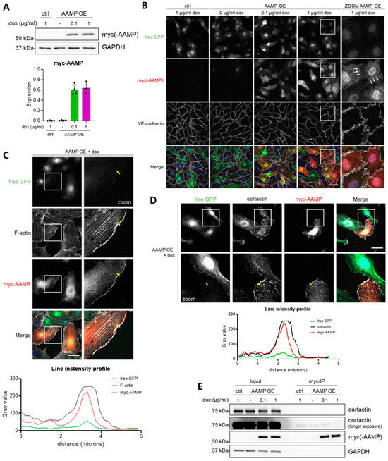
AAMP and MTSS1 Are Novel Negative Regulators of Endothelial Barrier Function Identified in a Proteomics Screen
by Fabienne Podieh, Max C. Overboom, Jaco C. Knol, Sander R. Piersma, Richard Goeij-de Haas, Thang V. Pham, Connie R. Jimenez and Peter L. Hordijk
Cells 2024, 13(19), 1609; https://doi.org/10.3390/cells13191609 - 25 Sep 2024
Cited by 1 | Viewed by 1447
Abstract
Cell–cell adhesion in endothelial monolayers is tightly controlled and crucial for vascular integrity. Recently, we reported on the importance of fast protein turnover for maintenance of endothelial barrier function. Specifically, continuous ubiquitination and degradation of the Rho GTPase RhoB is crucial to preserve [...] Read more.
Cell–cell adhesion in endothelial monolayers is tightly controlled and crucial for vascular integrity. Recently, we reported on the importance of fast protein turnover for maintenance of endothelial barrier function. Specifically, continuous ubiquitination and degradation of the Rho GTPase RhoB is crucial to preserve quiescent endothelial integrity. Here, we sought to identify other barrier regulators, which are characterized by a short half-life, using a proteomics approach. Following short-term inhibition of ubiquitination with E1 ligase inhibitor MLN7243 or Cullin E3 ligase inhibitor MLN4924 in primary human endothelial cells, we identified sixty significantly differentially expressed proteins. Intriguingly, our data showed that AAMP and MTSS1 are novel negative regulators of endothelial barrier function and that their turnover is tightly controlled by ubiquitination. Mechanistically, AAMP regulates the stability and activity of RhoA and RhoB, and colocalizes with F-actin and cortactin at membrane ruffles, possibly regulating F-actin dynamics. Taken together, these findings demonstrate the critical role of protein turnover of specific proteins in the regulation of endothelial barrier function, contributing to our options to target dysregulation of vascular permeability. Full article
(This article belongs to the Section Cells of the Cardiovascular System)
Show Figures

Figure 1

13 pages, 1827 KB  
Article
Ribosomal Protein S4 X-Linked as a Novel Modulator of MDM2 Stability by Suppressing MDM2 Auto-Ubiquitination and SCF Complex-Mediated Ubiquitination
by Satsuki Ryu, Hiroki Nakashima, Yuka Tanaka, Risa Mukai, Yasuhiro Ishihara, Takashi Tominaga and Takayuki Ohshima
Biomolecules 2024, 14(8), 885; https://doi.org/10.3390/biom14080885 - 23 Jul 2024
Cited by 3 | Viewed by 2137
Abstract
Mouse double minute 2 (MDM2) is an oncoprotein that is frequently overexpressed in tumors and enhances cellular transformation. Owing to the important role of MDM2 in modulating p53 function, it is crucial to understand the mechanism underlying the regulation of MDM2 levels. We [...] Read more.
Mouse double minute 2 (MDM2) is an oncoprotein that is frequently overexpressed in tumors and enhances cellular transformation. Owing to the important role of MDM2 in modulating p53 function, it is crucial to understand the mechanism underlying the regulation of MDM2 levels. We identified ribosomal protein S4X-linked (RPS4X) as a novel binding partner of MDM2 and showed that RPS4X promotes MDM2 stability. RPS4X suppressed polyubiquitination of MDM2 by suppressing homodimer formation and preventing auto-ubiquitination. Moreover, RPS4X inhibited the interaction between MDM2 and Cullin1, a scaffold protein of the Skp1-Cullin1-F-box protein (SCF) complex and an E3 ubiquitin ligase for MDM2. RPS4X expression in cells enhanced the steady-state level of MDM2 protein. RPS4X was associated not only with MDM2 but also with Cullin1 and then blocked the MDM2/Cullin1 interaction. This is the first report of an interaction between ribosomal proteins (RPs) and Cullin1. Our results contribute to the elucidation of the MDM2 stabilization mechanism in cancer cells, expanding our understanding of the new functions of RPs. Full article
(This article belongs to the Section Molecular Biology)
Show Figures

Graphical abstract

18 pages, 14260 KB  
Article
CCT and Cullin1 Regulate the TORC1 Pathway to Promote Dendritic Arborization in Health and Disease
by Erin N. Lottes, Feyza Ciger, Shatabdi Bhattacharjee, Emily A. Timmins, Benoit Tete, Tommy Tran, Jais Matta, Atit A. Patel and Daniel N. Cox
Cells 2024, 13(12), 1029; https://doi.org/10.3390/cells13121029 - 13 Jun 2024
Cited by 1 | Viewed by 2001
Abstract
The development of cell-type-specific dendritic arbors is integral to the proper functioning of neurons within their circuit networks. In this study, we examine the regulatory relationship between the cytosolic chaperonin CCT, key insulin pathway genes, and an E3 ubiquitin ligase (Cullin1) in dendritic [...] Read more.
The development of cell-type-specific dendritic arbors is integral to the proper functioning of neurons within their circuit networks. In this study, we examine the regulatory relationship between the cytosolic chaperonin CCT, key insulin pathway genes, and an E3 ubiquitin ligase (Cullin1) in dendritic development. CCT loss of function (LOF) results in dendritic hypotrophy in Drosophila Class IV (CIV) multi-dendritic larval sensory neurons, and CCT has recently been shown to fold components of the TOR (Target of Rapamycin) complex 1 (TORC1) in vitro. Through targeted genetic manipulations, we confirm that an LOF of CCT and the TORC1 pathway reduces dendritic complexity, while overexpression of key TORC1 pathway genes increases the dendritic complexity in CIV neurons. Furthermore, both CCT and TORC1 LOF significantly reduce microtubule (MT) stability. CCT has been previously implicated in regulating proteinopathic aggregation, thus, we examine CIV dendritic development in disease conditions as well. The expression of mutant Huntingtin leads to dendritic hypotrophy in a repeat-length-dependent manner, which can be rescued by Cullin1 LOF. Together, our data suggest that Cullin1 and CCT influence dendritic arborization through the regulation of TORC1 in both health and disease. Full article
(This article belongs to the Section Cells of the Nervous System)
Show Figures

Figure 1

21 pages, 7164 KB  
Article
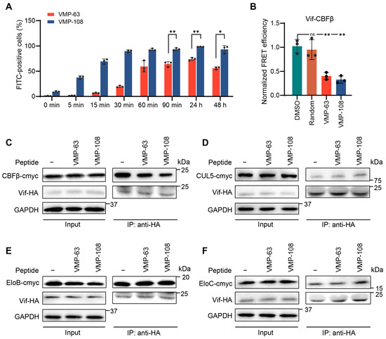
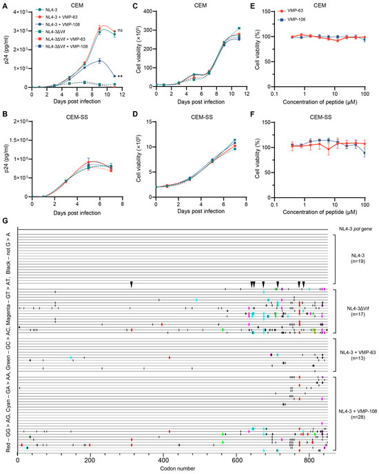
Design of Vif-Derived Peptide Inhibitors with Anti-HIV-1 Activity by Interrupting Vif-CBFβ Interaction
by Yanxin Gai, Sizhu Duan, Shiqi Wang, Kaifeng Liu, Xin Yu, Chumeng Yang, Guoqing Li, Yan Zhou, Bin Yu, Jiaxin Wu, Chu Wang and Xianghui Yu
Viruses 2024, 16(4), 490; https://doi.org/10.3390/v16040490 - 22 Mar 2024
Cited by 2 | Viewed by 2393
Abstract
One of the major functions of the accessory protein Vif of human immunodeficiency virus type 1 (HIV-1) is to induce the degradation of APOBEC3 (A3) family proteins by recruiting a Cullin5-ElonginB/C-CBFβ E3 ubiquitin ligase complex to facilitate viral replication. Therefore, the interactions between [...] Read more.
One of the major functions of the accessory protein Vif of human immunodeficiency virus type 1 (HIV-1) is to induce the degradation of APOBEC3 (A3) family proteins by recruiting a Cullin5-ElonginB/C-CBFβ E3 ubiquitin ligase complex to facilitate viral replication. Therefore, the interactions between Vif and the E3 complex proteins are promising targets for the development of novel anti-HIV-1 drugs. Here, peptides are designed for the Vif-CBFβ interaction based on the sequences of Vif mutants with higher affinity for CBFβ screened by a yeast surface display platform. We identified two peptides, VMP-63 and VMP-108, that could reduce the infectivity of HIV-1 produced from A3G-positive cells with IC50 values of 49.4 μM and 55.1 μM, respectively. They protected intracellular A3G from Vif-mediated degradation in HEK293T cells, consequently increasing A3G encapsulation into the progeny virions. The peptides could rapidly enter cells after addition to HEK293T cells and competitively inhibit the binding of Vif to CBFβ. Homology modeling analysis demonstrated the binding advantages of VMP-63 and VMP-108 with CBFβ over their corresponding wild-type peptides. However, only VMP-108 effectively restricted long-term HIV-1 replication and protected A3 functions in non-permissive T lymphocytes. Our findings suggest that competitive Vif-derived peptides targeting the Vif-CBFβ interaction are promising for the development of novel therapeutic strategies for acquired immune deficiency syndrome. Full article
(This article belongs to the Section Viral Immunology, Vaccines, and Antivirals)
Show Figures

Figure 1

17 pages, 3420 KB  
Review
Mezigdomide—A Novel Cereblon E3 Ligase Modulator under Investigation in Relapsed/Refractory Multiple Myeloma
by Monique A. Hartley-Brown, Clifton C. Mo, Omar Nadeem, Shonali Midha, Jacob P. Laubach and Paul G. Richardson
Cancers 2024, 16(6), 1166; https://doi.org/10.3390/cancers16061166 - 15 Mar 2024
Cited by 10 | Viewed by 6611
Abstract
Mezigomide is an oral cereblon E3 ligase modulator (CELMoD) that is under clinical investigation in patients with relapsed/refractory (RR) multiple myeloma (MM). Like other CELMoD compounds, mezigdomide acts by altering the conformation of cereblon within the cullin 4A ring ligase–cereblon (CRL4CRBN) E3 ubiquitin [...] Read more.
Mezigomide is an oral cereblon E3 ligase modulator (CELMoD) that is under clinical investigation in patients with relapsed/refractory (RR) multiple myeloma (MM). Like other CELMoD compounds, mezigdomide acts by altering the conformation of cereblon within the cullin 4A ring ligase–cereblon (CRL4CRBN) E3 ubiquitin ligase complex, thereby recruiting novel protein substrates for selective proteasomal degradation. These include two critical lymphoid transcription factors, Ikaros family zinc finger proteins 1 and 3 (IKZF1 and IKZF3), also known as Ikaros and Aiolos, which have important roles in the development and differentiation of hematopoietic cells, in MM pathobiology, and in suppressing the expression of interferon-stimulating genes and T-cell stimulation. Among the CELMoDs, mezigdomide has the greatest cereblon-binding potency, plus the greatest potency for the degradation of Ikaros and Aiolos and subsequent downstream antimyeloma effects. Preclinical studies of mezigdomide have demonstrated its anti-proliferative and apoptotic effects in MM, along with its immune-stimulatory effects and its synergistic activity with other antimyeloma agents, including in lenalidomide-/pomalidomide-resistant MM cell lines and mouse xenograft models. Early-phase clinical trial data indicate notable activity in heavily pretreated patients with RRMM, including those with triple-class-refractory disease, together with a tolerable and manageable safety profile. This review summarizes current preclinical and clinical findings with mezigdomide and its potential future roles in the treatment of MM. Full article
(This article belongs to the Section Cancer Therapy)
Show Figures

Figure 1

Back to TopTop