Sign in to use this feature.

Years

Between: -

Subjects

remove_circle_outline
remove_circle_outline
remove_circle_outline
remove_circle_outline
remove_circle_outline

Journals

Article Types

Countries / Regions

Search Results (33)

Search Parameters:
Keywords = cryptic binding site

Order results
Result details
Results per page
Select all
Export citation of selected articles as:
15 pages, 23341 KB  
Article
Discovery of Synergistic Broadly Neutralizing Antibodies Targeting Non-Dominant Epitopes on SARS-CoV-2 RBD and NTD
by Hualong Feng, Zuowei Wang, Ling Li, Yunjian Li, Maosheng Lu, Xixian Chen, Lin Hu, Yi Sun, Ruiping Du, Rongrong Qin, Xuanyi Chen, Liwei Jiang and Teng Zuo
Vaccines 2025, 13(6), 592; https://doi.org/10.3390/vaccines13060592 - 30 May 2025
Cited by 1 | Viewed by 1391
Abstract
Background/Objectives: Identification and characterization of broadly neutralizing monoclonal antibodies from individuals exposed to SARS-CoV-2, either by infection or vaccination, can inform the development of next-generation vaccines and antibody therapeutics with pan-SARS-CoV-2 protection. Methods: Through single B cell sorting and RT-PCR, monoclonal [...] Read more.
Background/Objectives: Identification and characterization of broadly neutralizing monoclonal antibodies from individuals exposed to SARS-CoV-2, either by infection or vaccination, can inform the development of next-generation vaccines and antibody therapeutics with pan-SARS-CoV-2 protection. Methods: Through single B cell sorting and RT-PCR, monoclonal antibodies (mAbs) were isolated from a donor who experienced a BA.5 or BF.7 breakthrough infection after three doses of inactivated vaccines. Their binding and neutralizing capacities were measured with ELISA and a pseudovirus-based neutralization assay, respectively. Their epitopes were mapped by competition ELISA and site-directed mutation. Results: Among a total of 67 spike-specific mAbs cloned from the donor, four mAbs (KXD643, KXD652, KXD681, and KXD686) can neutralize all tested SARS-CoV-2 variants from wild-type to KP.3. Moreover, KXD643, KXD652, and KXD681 belong to a clonotype encoded by IGHV5-51 and IGKV1-13 and recognize the cryptic and conserved RBD-8 epitope on the receptor-binding domain (RBD). In contrast, KXD686 is encoded by IGHV1-69 and IGKV3-20 and targets a conserved epitope (NTD Site iv) outside the antigenic supersite (NTD Site i) of the N-terminal domain (NTD). Notably, antibody cocktails containing these two groups of mAbs can neutralize SARS-CoV-2 more potently due to synergistic effects. In addition, bispecific antibodies derived from KXD643 and KXD686 demonstrate further improved neutralizing potency compared to antibody cocktails. Conclusions: These four mAbs can be developed as candidates of pan-SARS-CoV-2 antibody therapeutics through further antibody engineering. On the other hand, vaccines designed to simultaneously elicit neutralizing antibodies towards RBD-8 and NTD Site iv have the potential to provide pan-SARS-CoV-2 protection. Full article
Show Figures

Figure 1

15 pages, 2185 KB  
Article
CrypTothML: An Integrated Mixed-Solvent Molecular Dynamics Simulation and Machine Learning Approach for Cryptic Site Prediction
by Chie Motono, Keisuke Yanagisawa, Jun Koseki and Kenichiro Imai
Int. J. Mol. Sci. 2025, 26(10), 4710; https://doi.org/10.3390/ijms26104710 - 14 May 2025
Cited by 1 | Viewed by 2110
Abstract
Cryptic sites, which are transient binding sites that emerge through protein conformational changes upon ligand binding, are valuable targets for drug discovery, particularly for allosteric modulators. However, identifying these sites remains challenging because they are often discovered serendipitously when both ligand-binding (holo) and [...] Read more.
Cryptic sites, which are transient binding sites that emerge through protein conformational changes upon ligand binding, are valuable targets for drug discovery, particularly for allosteric modulators. However, identifying these sites remains challenging because they are often discovered serendipitously when both ligand-binding (holo) and ligand-free (apo) states are experimentally determined. Here, we introduce CrypTothML, a novel framework that integrates mixed-solvent molecular dynamics (MSMD) simulations and machine learning to predict cryptic sites accurately. CrypTothML first identifies hotspots through MSMD simulations using six chemically diverse probes (benzene, dimethyl-ether, phenol, methyl-imidazole, acetonitrile, and ethylene glycol). A machine learning model then ranks these hotspots based on their likelihood of being cryptic sites, incorporating both hotspot-derived and protein-specific features. Evaluation on a curated dataset demonstrated that CrypTothML outperforms recent machine learning-based methods, achieving an AUC-ROC of 0.88 and successfully identifying cryptic sites missed by other methods. Additionally, CrypTothML ranked cryptic sites as the top prediction more frequently than existing methods. This approach provides a powerful strategy for accelerating drug discovery and designing allosteric drugs. Full article
Show Figures

Graphical abstract

13 pages, 5938 KB  
Article
Profiling of Protein-Coding Missense Mutations in Mendelian Rare Diseases: Clues from Structural Bioinformatics
by Anna Visibelli, Rebecca Finetti, Piero Niccolai, Alfonso Trezza, Ottavia Spiga, Annalisa Santucci and Neri Niccolai
Int. J. Mol. Sci. 2025, 26(9), 4072; https://doi.org/10.3390/ijms26094072 - 25 Apr 2025
Viewed by 779
Abstract
The growing availability of protein structural data from experimental methods and accurate predictive models provides the opportunity to investigate the molecular origins of rare diseases (RDs) reviewed in the Orpha.net database. In this study, we analyzed the topology of 5728 missense mutation sites [...] Read more.
The growing availability of protein structural data from experimental methods and accurate predictive models provides the opportunity to investigate the molecular origins of rare diseases (RDs) reviewed in the Orpha.net database. In this study, we analyzed the topology of 5728 missense mutation sites involved in Mendelian RDs (MRDs), forming the basis of our structural bioinformatics investigation. Each mutation site was characterized by side-chain position within the overall 3D protein structure and side-chain orientation. Atom depth quantitation, achieved by using SADIC v2.0, allowed the classification of all the mutation sites listed in our database. Particular attention was given to mutations where smaller amino acids replaced bulky, outward-oriented residues in the outer structural layers. Our findings reveal that structural features that could lead to the formation of void spaces in the outer protein region are very frequent. Notably, we identified 722 cases where MRD-associated mutations could generate new surface pockets with the potential to accommodate pharmaceutical ligands. Molecular dynamics (MD) simulations further supported the prevalence of cryptic pocket formation in a subset of drug-binding protein candidates, underscoring their potential for structure-based drug discovery in RDs. Full article
(This article belongs to the Special Issue Molecular Dynamics Simulations of Protein Structures)
Show Figures

Graphical abstract

17 pages, 3611 KB  
Article
Characterization of Nanobody Binding to Distinct Regions of the SARS-CoV-2 Spike Protein by Flow Virometry
by Mariam Maltseva, Martin A. Rossotti, Jamshid Tanha and Marc-André Langlois
Viruses 2025, 17(4), 571; https://doi.org/10.3390/v17040571 - 15 Apr 2025
Viewed by 1373
Abstract
Nanobodies, or single-domain antibodies (VHHs) from camelid heavy-chain-only antibodies, offer significant advantages in therapeutic and diagnostic applications due to their small size and ability to bind cryptic protein epitopes inaccessible to conventional antibodies. In this study, we examined nanobodies specific to [...] Read more.
Nanobodies, or single-domain antibodies (VHHs) from camelid heavy-chain-only antibodies, offer significant advantages in therapeutic and diagnostic applications due to their small size and ability to bind cryptic protein epitopes inaccessible to conventional antibodies. In this study, we examined nanobodies specific to regions of the SARS-CoV-2 spike glycoprotein, including the receptor-binding domain (RBD), N-terminal domain (NTD), and subunit 2 (S2). Using flow virometry, a high-throughput technique for viral quantification, we achieved the efficient detection of pseudotyped viruses expressing the spike glycoprotein. RBD-targeting nanobodies showed the most effective staining, followed by NTD-targeting ones, while S2-specific nanobodies exhibited limited resolution. The simple genetic structure of nanobodies enables the creation of multimeric formats, improving binding specificity and avidity. Bivalent VHH-Fc constructs (VHHs fused to the Fc region of human IgG) outperformed monovalent formats in resolving viral particles from background noise. However, S2-specific monovalent VHHs demonstrated improved staining efficiency, suggesting their smaller size better accesses restricted antigenic sites. Furthermore, direct staining of cell supernatants was possible without virus purification. This versatile nanobody platform, initially developed for antiviral therapy against SARS-CoV-2, can be readily adapted for flow virometry applications and other diagnostic assays. Full article
(This article belongs to the Special Issue Flow Virometry: A New Tool for Studying Viruses)
Show Figures

Graphical abstract

13 pages, 1279 KB  
Review
Circular RNA Formation and Degradation Are Not Directed by Universal Pathways
by Arvind Srinivasan, Emilia Mroczko-Młotek and Marzena Wojciechowska
Int. J. Mol. Sci. 2025, 26(2), 726; https://doi.org/10.3390/ijms26020726 - 16 Jan 2025
Cited by 6 | Viewed by 2404
Abstract
Circular RNAs (circRNAs) are a class of unique transcripts characterized by a covalently closed loop structure, which differentiates them from conventional linear RNAs. The formation of circRNAs occurs co-transcriptionally and post-transcriptionally through a distinct type of splicing known as back-splicing, which involves the [...] Read more.
Circular RNAs (circRNAs) are a class of unique transcripts characterized by a covalently closed loop structure, which differentiates them from conventional linear RNAs. The formation of circRNAs occurs co-transcriptionally and post-transcriptionally through a distinct type of splicing known as back-splicing, which involves the formation of a head-to-tail splice junction between a 5′ splice donor and an upstream 3′ splice acceptor. This process, along with exon skipping, intron retention, cryptic splice site utilization, and lariat-driven intron processing, results in the generation of three main types of circRNAs (exonic, intronic, and exonic–intronic) and their isoforms. The intricate biogenesis of circRNAs is regulated by the interplay of cis-regulatory elements and trans-acting factors, with intronic Alu repeats and RNA-binding proteins playing pivotal roles, at least in the formation of exonic circRNAs. Various hypotheses regarding pathways of circRNA turnover are forwarded, including endonucleolytic cleavage and exonuclease-mediated degradation; however, similarly to the inconclusive nature of circRNA biogenesis, the process of their degradation and the factors involved remain largely unclear. There is a knowledge gap regarding whether these processes are guided by universal pathways or whether each category of circRNAs requires special tools and particular mechanisms for their life cycles. Understanding these factors is pivotal for fully comprehending the biological significance of circRNAs. This review provides an overview of the various pathways involved in the biogenesis and degradation of different types of circRNAs and explores key factors that have beneficial or adverse effects on the formation and stability of these unique transcripts in higher eukaryotes. Full article
(This article belongs to the Section Molecular Biology)
Show Figures

Figure 1

17 pages, 2761 KB  
Article
Generation of Transcript Length Variants and Reprogramming of mRNA Splicing During Atherosclerosis Progression in ApoE-Deficient Mice
by Miguel Hueso, Adrián Mallén and Estanis Navarro
Biomedicines 2024, 12(12), 2703; https://doi.org/10.3390/biomedicines12122703 - 26 Nov 2024
Viewed by 1255
Abstract
Background. Variant 3′UTRs provide mRNAs with different binding sites for miRNAs or RNA-binding proteins (RBPs) allowing the establishment of new regulatory environments. Regulation of 3′UTR length impacts on the control of gene expression by regulating accessibility of miRNAs or RBPs to homologous sequences [...] Read more.
Background. Variant 3′UTRs provide mRNAs with different binding sites for miRNAs or RNA-binding proteins (RBPs) allowing the establishment of new regulatory environments. Regulation of 3′UTR length impacts on the control of gene expression by regulating accessibility of miRNAs or RBPs to homologous sequences in mRNAs. Objective. Studying the dynamics of mRNA length variations in atherosclerosis (ATS) progression and reversion in ApoE-deficient mice exposed to a high-fat diet and treated with an αCD40-specific siRNA or with a sequence-scrambled siRNA as control. Methods. We gathered microarray mRNA expression data from the aortas of mice after 2 or 16 weeks of treatments, and used these data in a Bioinformatics analysis. Results. Here, we report the lengthening of the 5′UTR/3′UTRs and the shortening of the CDS in downregulated mRNAs during ATS progression. Furthermore, treatment with the αCD40-specific siRNA resulted in the partial reversion of the 3′UTR lengthening. Exon analysis showed that these length variations were actually due to changes in the number of exons embedded in mRNAs, and the further examination of transcripts co-expressed at weeks 2 and 16 in mice treated with the control siRNA revealed a process of mRNA isoform switching in which transcript variants differed in the patterns of alternative splicing or activated latent/cryptic splice sites. Conclusion. We document length variations in the 5′UTR/3′UTR and CDS of mRNAs downregulated during atherosclerosis progression and suggest a role for mRNA splicing reprogramming and transcript isoform switching in the generation of disease-related mRNA sequence diversity and variability. Full article
(This article belongs to the Special Issue Impact of 3'UTR Variants on mRNA Stability)
Show Figures

Figure 1

16 pages, 1065 KB  
Review
Moonlighting Crypto-Enzymes and Domains as Ancient and Versatile Signaling Devices
by Ilona Turek, Aloysius Wong, Guido Domingo, Candida Vannini, Marcella Bracale, Helen Irving and Chris Gehring
Int. J. Mol. Sci. 2024, 25(17), 9535; https://doi.org/10.3390/ijms25179535 - 2 Sep 2024
Cited by 2 | Viewed by 1697
Abstract
Increasing numbers of reports have revealed novel catalytically active cryptic guanylate cyclases (GCs) and adenylate cyclases (ACs) operating within complex proteins in prokaryotes and eukaryotes. Here we review the structural and functional aspects of some of these cyclases and provide examples that illustrate [...] Read more.
Increasing numbers of reports have revealed novel catalytically active cryptic guanylate cyclases (GCs) and adenylate cyclases (ACs) operating within complex proteins in prokaryotes and eukaryotes. Here we review the structural and functional aspects of some of these cyclases and provide examples that illustrate their roles in the regulation of the intramolecular functions of complex proteins, such as the phytosulfokine receptor (PSKR), and reassess their contribution to signal generation and tuning. Another multidomain protein, Arabidopsis thaliana K+ uptake permease (AtKUP5), also harbors multiple catalytically active sites including an N-terminal AC and C-terminal phosphodiesterase (PDE) with an abscisic acid-binding site. We argue that this architecture may enable the fine-tuning and/or sensing of K+ flux and integrate hormone responses to cAMP homeostasis. We also discuss how searches with motifs based on conserved amino acids in catalytic centers led to the discovery of GCs and ACs and propose how this approach can be applied to discover hitherto masked active sites in bacterial, fungal, and animal proteomes. Finally, we show that motif searches are a promising approach to discover ancient biological functions such as hormone or gas binding. Full article
(This article belongs to the Special Issue Advances in Protein Dynamics)
Show Figures

Figure 1

31 pages, 6806 KB  
Article
Exploring Binding Pockets in the Conformational States of the SARS-CoV-2 Spike Trimers for the Screening of Allosteric Inhibitors Using Molecular Simulations and Ensemble-Based Ligand Docking
by Grace Gupta and Gennady Verkhivker
Int. J. Mol. Sci. 2024, 25(9), 4955; https://doi.org/10.3390/ijms25094955 - 1 May 2024
Cited by 4 | Viewed by 3260
Abstract
Understanding mechanisms of allosteric regulation remains elusive for the SARS-CoV-2 spike protein, despite the increasing interest and effort in discovering allosteric inhibitors of the viral activity and interactions with the host receptor ACE2. The challenges of discovering allosteric modulators of the SARS-CoV-2 spike [...] Read more.
Understanding mechanisms of allosteric regulation remains elusive for the SARS-CoV-2 spike protein, despite the increasing interest and effort in discovering allosteric inhibitors of the viral activity and interactions with the host receptor ACE2. The challenges of discovering allosteric modulators of the SARS-CoV-2 spike proteins are associated with the diversity of cryptic allosteric sites and complex molecular mechanisms that can be employed by allosteric ligands, including the alteration of the conformational equilibrium of spike protein and preferential stabilization of specific functional states. In the current study, we combine conformational dynamics analysis of distinct forms of the full-length spike protein trimers and machine-learning-based binding pocket detection with the ensemble-based ligand docking and binding free energy analysis to characterize the potential allosteric binding sites and determine structural and energetic determinants of allosteric inhibition for a series of experimentally validated allosteric molecules. The results demonstrate a good agreement between computational and experimental binding affinities, providing support to the predicted binding modes and suggesting key interactions formed by the allosteric ligands to elicit the experimentally observed inhibition. We establish structural and energetic determinants of allosteric binding for the experimentally known allosteric molecules, indicating a potential mechanism of allosteric modulation by targeting the hinges of the inter-protomer movements and blocking conformational changes between the closed and open spike trimer forms. The results of this study demonstrate that combining ensemble-based ligand docking with conformational states of spike protein and rigorous binding energy analysis enables robust characterization of the ligand binding modes, the identification of allosteric binding hotspots, and the prediction of binding affinities for validated allosteric modulators, which is consistent with the experimental data. This study suggested that the conformational adaptability of the protein allosteric sites and the diversity of ligand bound conformations are both in play to enable efficient targeting of allosteric binding sites and interfere with the conformational changes. Full article
(This article belongs to the Special Issue Computational Pharmacology in Drug Discovery)
Show Figures

Graphical abstract

19 pages, 2328 KB  
Article
Genome-Wide Identification of Cotton MicroRNAs Predicted for Targeting Cotton Leaf Curl Kokhran Virus-Lucknow
by Muhammad Aleem Ashraf, Judith K. Brown, Muhammad Shahzad Iqbal and Naitong Yu
Microbiol. Res. 2024, 15(1), 1-19; https://doi.org/10.3390/microbiolres15010001 - 19 Dec 2023
Cited by 4 | Viewed by 2405
Abstract
Cotton leaf curl Kokhran virus (CLCuKoV) (genus, Begomovirus; family, Geminiviridae) is one of several plant virus pathogens of cotton (Gossypium hirsutum L.) that cause cotton leaf curl disease in Pakistan. Begomoviruses are transmitted by the whitefly Bemisia tabaci cryptic species [...] Read more.
Cotton leaf curl Kokhran virus (CLCuKoV) (genus, Begomovirus; family, Geminiviridae) is one of several plant virus pathogens of cotton (Gossypium hirsutum L.) that cause cotton leaf curl disease in Pakistan. Begomoviruses are transmitted by the whitefly Bemisia tabaci cryptic species group and cause economic losses in cotton and other crops worldwide. The CLCuKoV strain, referred to as CLCuKoV-Bur, emerged in the vicinity of Burewala, Pakistan, and was the primary causal virus associated with the second CLCuD epidemic in Pakistan. The monopartite ssDNA genome of (2.7 Kb) contains six open reading frames that encode four predicted proteins. RNA interference (RNAi)-mediated antiviral immunity is a sequence-specific biological process in plants and animals that has evolved to combat virus infection. The objective of this study was to design cotton locus-derived microRNA (ghr-miRNA) molecules to target strains of CLCuKoV, with CLCuKoV-Lu, as a typical CLCuD-begomovirus genome, predicted by four algorithms, miRanda, RNA22, psRNATarget, and RNA hybrid. Mature ghr-miRNA sequences (n = 80) from upland cotton (2n = 4x = 52) were selected from miRBase and aligned with available CLCuKoV-Lu genome sequences. Among the 80 cotton locus-derived ghr-miRNAs analyzed, ghr-miR2950 was identified as the most optimal, effective ghr-miRNA for targeting the CLCuKoV-Lu genome (nucleotide 82 onward), respectively, based on stringent criteria. The miRNA targeting relies on the base pairing of miRNA–mRNA targets. Conservation and potential base pairing of binding sites with the ghr-miR2950 were validated by multiple sequence alignment with all available CLCuKoV sequences. A regulatory interaction network was constructed to evaluate potential miRNA–mRNA interactions with the predicted targets. The efficacy of miRNA targeting of CLCuKoV was evaluated in silico by RNAi-mediated mRNA cleavage. This predicted targets for the development of CLCuD-resistant cotton plants. Full article
Show Figures

Figure 1

38 pages, 8890 KB  
Article
Comparative Analysis of Conformational Dynamics and Systematic Characterization of Cryptic Pockets in the SARS-CoV-2 Omicron BA.2, BA.2.75 and XBB.1 Spike Complexes with the ACE2 Host Receptor: Confluence of Binding and Structural Plasticity in Mediating Networks of Conserved Allosteric Sites
by Mohammed Alshahrani, Grace Gupta, Sian Xiao, Peng Tao and Gennady Verkhivker
Viruses 2023, 15(10), 2073; https://doi.org/10.3390/v15102073 - 10 Oct 2023
Cited by 5 | Viewed by 2637
Abstract
In the current study, we explore coarse-grained simulations and atomistic molecular dynamics together with binding energetics scanning and cryptic pocket detection in a comparative examination of conformational landscapes and systematic characterization of allosteric binding sites in the SARS-CoV-2 Omicron BA.2, BA.2.75 and XBB.1 [...] Read more.
In the current study, we explore coarse-grained simulations and atomistic molecular dynamics together with binding energetics scanning and cryptic pocket detection in a comparative examination of conformational landscapes and systematic characterization of allosteric binding sites in the SARS-CoV-2 Omicron BA.2, BA.2.75 and XBB.1 spike full-length trimer complexes with the host receptor ACE2. Microsecond simulations, Markov state models and mutational scanning of binding energies of the SARS-CoV-2 BA.2 and BA.2.75 receptor binding domain complexes revealed the increased thermodynamic stabilization of the BA.2.75 variant and significant dynamic differences between these Omicron variants. Molecular simulations of the SARS-CoV-2 Omicron spike full-length trimer complexes with the ACE2 receptor complemented atomistic studies and enabled an in-depth analysis of mutational and binding effects on conformational dynamic and functional adaptability of the Omicron variants. Despite considerable structural similarities, Omicron variants BA.2, BA.2.75 and XBB.1 can induce unique conformational dynamic signatures and specific distributions of the conformational states. Using conformational ensembles of the SARS-CoV-2 Omicron spike trimer complexes with ACE2, we conducted a comprehensive cryptic pocket screening to examine the role of Omicron mutations and ACE2 binding on the distribution and functional mechanisms of the emerging allosteric binding sites. This analysis captured all experimentally known allosteric sites and discovered networks of inter-connected and functionally relevant allosteric sites that are governed by variant-sensitive conformational adaptability of the SARS-CoV-2 spike structures. The results detailed how ACE2 binding and Omicron mutations in the BA.2, BA.2.75 and XBB.1 spike complexes modulate the distribution of conserved and druggable allosteric pockets harboring functionally important regions. The results are significant for understanding the functional roles of druggable cryptic pockets that can be used for allostery-mediated therapeutic intervention targeting conformational states of the Omicron variants. Full article
(This article belongs to the Special Issue Recombinant Variants of SARS-CoV-2)
Show Figures

Figure 1

35 pages, 9912 KB  
Article
Exploring Conformational Landscapes and Cryptic Binding Pockets in Distinct Functional States of the SARS-CoV-2 Omicron BA.1 and BA.2 Trimers: Mutation-Induced Modulation of Protein Dynamics and Network-Guided Prediction of Variant-Specific Allosteric Binding Sites
by Gennady Verkhivker, Mohammed Alshahrani and Grace Gupta
Viruses 2023, 15(10), 2009; https://doi.org/10.3390/v15102009 - 27 Sep 2023
Cited by 4 | Viewed by 2834
Abstract
A significant body of experimental structures of SARS-CoV-2 spike trimers for the BA.1 and BA.2 variants revealed a considerable plasticity of the spike protein and the emergence of druggable binding pockets. Understanding the interplay of conformational dynamics changes induced by the Omicron variants [...] Read more.
A significant body of experimental structures of SARS-CoV-2 spike trimers for the BA.1 and BA.2 variants revealed a considerable plasticity of the spike protein and the emergence of druggable binding pockets. Understanding the interplay of conformational dynamics changes induced by the Omicron variants and the identification of cryptic dynamic binding pockets in the S protein is of paramount importance as exploring broad-spectrum antiviral agents to combat the emerging variants is imperative. In the current study, we explore conformational landscapes and characterize the universe of binding pockets in multiple open and closed functional spike states of the BA.1 and BA.2 Omicron variants. By using a combination of atomistic simulations, a dynamics network analysis, and an allostery-guided network screening of binding pockets in the conformational ensembles of the BA.1 and BA.2 spike conformations, we identified all experimentally known allosteric sites and discovered significant variant-specific differences in the distribution of binding sites in the BA.1 and BA.2 trimers. This study provided a structural characterization of the predicted cryptic pockets and captured the experimentally known allosteric sites, revealing the critical role of conformational plasticity in modulating the distribution and cross-talk between functional binding sites. We found that mutational and dynamic changes in the BA.1 variant can induce the remodeling and stabilization of a known druggable pocket in the N-terminal domain, while this pocket is drastically altered and may no longer be available for ligand binding in the BA.2 variant. Our results predicted the experimentally known allosteric site in the receptor-binding domain that remains stable and ranks as the most favorable site in the conformational ensembles of the BA.2 variant but could become fragmented and less probable in BA.1 conformations. We also uncovered several cryptic pockets formed at the inter-domain and inter-protomer interface, including functional regions of the S2 subunit and stem helix region, which are consistent with the known role of pocket residues in modulating conformational transitions and antibody recognition. The results of this study are particularly significant for understanding the dynamic and network features of the universe of available binding pockets in spike proteins, as well as the effects of the Omicron-variant-specific modulation of preferential druggable pockets. The exploration of predicted druggable sites can present a new and previously underappreciated opportunity for therapeutic interventions for Omicron variants through the conformation-selective and variant-specific targeting of functional sites involved in allosteric changes. Full article
(This article belongs to the Collection SARS-CoV-2 and COVID-19)
Show Figures

Figure 1

19 pages, 5001 KB  
Article
Docking and Molecular Dynamics Simulations Clarify Binding Sites for Interactions of Novel Marine Sulfated Glycans with SARS-CoV-2 Spike Glycoprotein
by Priyanka Samanta, Sushil K. Mishra, Vitor H. Pomin and Robert J. Doerksen
Molecules 2023, 28(17), 6413; https://doi.org/10.3390/molecules28176413 - 3 Sep 2023
Cited by 6 | Viewed by 3603
Abstract
The entry of SARS-CoV-2 into the host cell is mediated by its S-glycoprotein (SGP). Sulfated glycans bind to the SGP receptor-binding domain (RBD), which forms a ternary complex with its receptor angiotensin converting enzyme 2. Here, we have conducted a thorough and systematic [...] Read more.
The entry of SARS-CoV-2 into the host cell is mediated by its S-glycoprotein (SGP). Sulfated glycans bind to the SGP receptor-binding domain (RBD), which forms a ternary complex with its receptor angiotensin converting enzyme 2. Here, we have conducted a thorough and systematic computational study of the binding of four oligosaccharide building blocks from novel marine sulfated glycans (isolated from Pentacta pygmaea and Isostichopus badionotus) to the non-glycosylated and glycosylated RBD. Blind docking studies using three docking programs identified five potential cryptic binding sites. Extensive site-targeted docking and molecular dynamics simulations using two force fields confirmed only two binding sites (Sites 1 and 5) for these novel, highly charged sulfated glycans, which were also confirmed by previously published reports. This work showed the structural features and key interactions driving ligand binding. A previous study predicted Site 2 to be a potential binding site, which was not observed here. The use of several molecular modeling approaches gave a comprehensive assessment. The detailed comparative study utilizing multiple modeling approaches is the first of its kind for novel glycan–SGP interaction characterization. This study provided insights into the key structural features of these novel glycans as they are considered for development as potential therapeutics. Full article
(This article belongs to the Section Medicinal Chemistry)
Show Figures

Graphical abstract

14 pages, 3800 KB  
Article
Novel Inhibitory Role of Fenofibric Acid by Targeting Cryptic Site on the RBD of SARS-CoV-2
by Jianxiang Huang, Kevin C. Chan and Ruhong Zhou
Biomolecules 2023, 13(2), 359; https://doi.org/10.3390/biom13020359 - 14 Feb 2023
Cited by 2 | Viewed by 3187
Abstract
The emergence of the recent pandemic causing severe acute respiratory syndrome coronavirus 2 (SARS-CoV-2) has created an alarming situation worldwide. It also prompted extensive research on drug repurposing to find a potential treatment for SARS-CoV-2 infection. An active metabolite of the hyperlipidemic drug [...] Read more.
The emergence of the recent pandemic causing severe acute respiratory syndrome coronavirus 2 (SARS-CoV-2) has created an alarming situation worldwide. It also prompted extensive research on drug repurposing to find a potential treatment for SARS-CoV-2 infection. An active metabolite of the hyperlipidemic drug fenofibrate (also called fenofibric acid or FA) was found to destabilize the receptor-binding domain (RBD) of the viral spike protein and therefore inhibit its binding to human angiotensin-converting enzyme 2 (hACE2) receptor. Despite being considered as a potential drug candidate for SARS-CoV-2, FA’s inhibitory mechanism remains to be elucidated. We used molecular dynamics (MD) simulations to investigate the binding of FA to the RBD of the SARS-CoV-2 spike protein and revealed a potential cryptic FA binding site. Free energy calculations were performed for different FA-bound RBD complexes. The results suggest that the interaction of FA with the cryptic binding site of RBD alters the conformation of the binding loop of RBD and effectively reduces its binding affinity towards ACE2. Our study provides new insights for the design of SARS-CoV-2 inhibitors targeting cryptic sites on the RBD of SARS-CoV-2. Full article
Show Figures

Figure 1

16 pages, 1956 KB  
Article
In Silico Identification of Cassava Genome-Encoded MicroRNAs with Predicted Potential for Targeting the ICMV-Kerala Begomoviral Pathogen of Cassava
by Muhammad Aleem Ashraf, Babar Ali, Judith K. Brown, Imran Shahid and Naitong Yu
Viruses 2023, 15(2), 486; https://doi.org/10.3390/v15020486 - 9 Feb 2023
Cited by 13 | Viewed by 3780
Abstract
Cassava mosaic disease (CMD) is caused by several divergent species belonging to the genus Begomovirus (Geminiviridae) transmitted by the whitefly Bemisia tabaci cryptic species group. In India and other parts of Asia, the Indian cassava mosaic virus-Kerala (ICMV-Ker) is an emergent [...] Read more.
Cassava mosaic disease (CMD) is caused by several divergent species belonging to the genus Begomovirus (Geminiviridae) transmitted by the whitefly Bemisia tabaci cryptic species group. In India and other parts of Asia, the Indian cassava mosaic virus-Kerala (ICMV-Ker) is an emergent begomovirus of cassava causing damage that results in reduced yield loss and tuber quality. Double-stranded RNA-mediated interference (RNAi) is an evolutionary conserved mechanism in eukaryotes and highly effective, innate defense system to inhibit plant viral replication and/or translation. The objective of this study was to identify and characterize cassava genome-encoded microRNAs (mes-miRNA) that are predicted to target ICMV-Ker ssDNA-encoded mRNAs, based on four in silico algorithms: miRanda, RNA22, Tapirhybrid, and psRNA. The goal is to deploy the predicted miRNAs to trigger RNAi and develop cassava plants with resistance to ICMV-Ker. Experimentally validated mature cassava miRNA sequences (n = 175) were downloaded from the miRBase biological database and aligned with the ICMV-Ker genome. The miRNAs were evaluated for base-pairing with the cassava miRNA seed regions and to complementary binding sites within target viral mRNAs. Among the 175 locus-derived mes-miRNAs evaluated, one cassava miRNA homolog, mes-miR1446a, was identified to have a predicted miRNA target binding site, at position 2053 of the ICMV-Ker genome. To predict whether the cassava miRNA might bind predicted ICMV-Ker mRNA target(s) that could disrupt viral infection of cassava plants, a cassava locus-derived miRNA–mRNA regulatory network was constructed using Circos software. The in silico-predicted cassava locus-derived mes-miRNA-mRNA network corroborated interactions between cassava mature miRNAs and the ICMV-Ker genome that warrant in vivo analysis, which could lead to the development of ICMV-Ker resistant cassava plants. Full article
(This article belongs to the Section Viruses of Plants, Fungi and Protozoa)
Show Figures

Figure 1

23 pages, 3013 KB  
Article
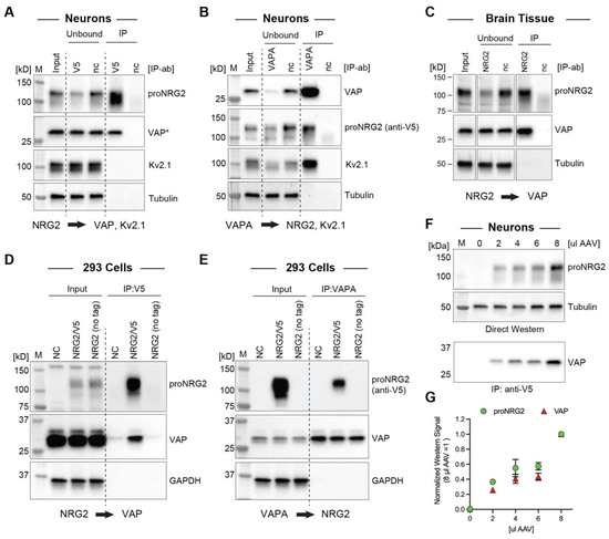
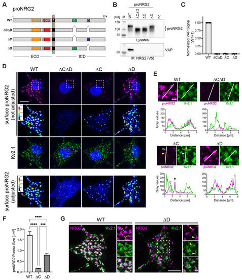
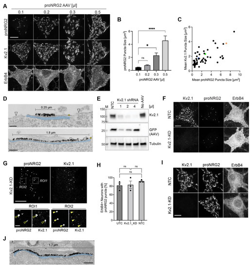
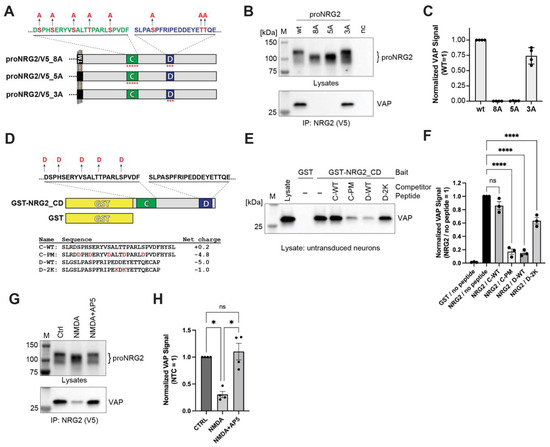
ER-PM Junctions on GABAergic Interneurons Are Organized by Neuregulin 2/VAP Interactions and Regulated by NMDA Receptors
by Detlef Vullhorst, Mara S. Bloom, Neha Akella and Andres Buonanno
Int. J. Mol. Sci. 2023, 24(3), 2908; https://doi.org/10.3390/ijms24032908 - 2 Feb 2023
Cited by 4 | Viewed by 3141
Abstract
Neuregulins (NRGs) signal via ErbB receptors to regulate neural development, excitability, synaptic and network activity, and behaviors relevant to psychiatric disorders. Bidirectional signaling between NRG2/ErbB4 and NMDA receptors is thought to homeostatically regulate GABAergic interneurons in response to increased excitatory neurotransmission or elevated [...] Read more.
Neuregulins (NRGs) signal via ErbB receptors to regulate neural development, excitability, synaptic and network activity, and behaviors relevant to psychiatric disorders. Bidirectional signaling between NRG2/ErbB4 and NMDA receptors is thought to homeostatically regulate GABAergic interneurons in response to increased excitatory neurotransmission or elevated extracellular glutamate levels. Unprocessed proNRG2 forms discrete clusters on cell bodies and proximal dendrites that colocalize with the potassium channel Kv2.1 at specialized endoplasmic reticulum-plasma membrane (ER-PM) junctions, and NMDA receptor activation triggers rapid dissociation from ER-PM junctions and ectodomain shedding by ADAM10. Here, we elucidate the mechanistic basis of proNRG2 clustering at ER-PM junctions and its regulation by NMDA receptors. Importantly, we demonstrate that proNRG2 promotes the formation of ER-PM junctions by directly binding the ER-resident membrane tether VAP, like Kv2.1. The proNRG2 intracellular domain harbors two non-canonical, low-affinity sites that cooperatively mediate VAP binding. One of these is a cryptic and phosphorylation-dependent VAP binding motif that is dephosphorylated following NMDA receptor activation, thus revealing how excitatory neurotransmission promotes the dissociation of proNRG2 from ER-PM junctions. Therefore, proNRG2 and Kv2.1 can independently function as VAP-dependent organizers of neuronal ER-PM junctions. Based on these and prior studies, we propose that proNRG2 and Kv2.1 serve as co-regulated downstream effectors of NMDA receptors to homeostatically regulate GABAergic interneurons. Full article
(This article belongs to the Section Molecular Neurobiology)
Show Figures

Figure 1

Back to TopTop