You are currently viewing a new version of our website. To view the old version click .

1,989 Results Found

  • Article
  • Open Access
14 Citations
4,996 Views
17 Pages

24 August 2022

The aim of this paper is to determine the level of knowledge of the categories of sustainable development and consumers’ attitudes towards concept, assumptions, and principles of sustainable development in Polish society. The article also attem...

  • Article
  • Open Access
8 Citations
4,937 Views
12 Pages

How Information on Superfoods Changes Consumers’ Attitudes: An Explorative Survey Study

  • Bárbara Franco Lucas,
  • Jorge Alberto Vieira Costa and
  • Thomas A. Brunner

24 June 2022

Increasing interest in healthy habits has created the market for what is commonly called “superfoods.” The goal of this study was to explore Swiss consumers’ initial and final attitudes toward superfoods as well as their change in a...

  • Article
  • Open Access
31 Citations
5,146 Views
17 Pages

Consumers’ Attitudes for Sustainable Mountain Cheese

  • Chiara Mazzocchi,
  • Luigi Orsi and
  • Guido Sali

5 February 2021

The shift towards more sustainable consumptions and habits have had tangible impacts on food markets, which have accepted this challenge by offering a variety of certification systems to pull consumers aside. However, food purchasing choices are also...

  • Review
  • Open Access
68 Citations
26,615 Views
13 Pages

Rabbit Meat—Production, Consumption and Consumers’ Attitudes and Behavior

  • Shahida Anusha Siddiqui,
  • Francesca Gerini,
  • Ali Ikram,
  • Farhan Saeed,
  • Xi Feng and
  • Yanping Chen

20 January 2023

Rabbit meat could play an important role in health, the rural economy, and sustainable development. Rabbit meat has excellent nutritional features, such as high protein content, low-fat content, and a high percentage of unsaturated fatty acids, low c...

  • Article
  • Open Access
35 Citations
6,616 Views
20 Pages

12 February 2021

The subject literature around the world puts a strong emphasis on the discrepancy between the positive attitude towards the idea of sustainability and consumer behaviour. These issues are the subject matter of this paper, which aims at both the ident...

  • Article
  • Open Access
26 Citations
4,916 Views
20 Pages

Consumers’ Attitudes to Support Green Energy: A Case Study in Shanghai

  • Behrang Vand,
  • Aira Hast,
  • Sanaz Bozorg,
  • Zelin Li,
  • Sanna Syri and
  • Shuai Deng

20 June 2019

Residents’ willingness to use green energy products is a major concern for different stakeholders and policymakers due to the reformed Chinese electricity market since 2015. This study focused on the Chinese consumer’s willingness to opt...

  • Article
  • Open Access
19 Citations
5,507 Views
20 Pages

Which Values Matter Most to Romanian Consumers? Exploring the Impact of Green Attitudes and Communication on Buying Behavior

  • Răzvan-Andrei Corboș,
  • Ovidiu-Iulian Bunea,
  • Monica Triculescu and
  • Sorina Ioana Mișu

The increasing commitment to sustainable consumption has intensified the scholarly focus on the determinants of environmentally friendly consumer behavior. This investigation provides an insight into the intricate interplay between green consumer val...

  • Article
  • Open Access
1 Citations
1,513 Views
19 Pages

6 February 2025

Romania has a framework legislation for the reduction of food waste, a framework focused more on the prevention of food waste. Food waste education can be provided by higher education institutions that have an important impact on training and prepari...

  • Systematic Review
  • Open Access
40 Citations
8,242 Views
23 Pages

Planetary and human health depend on Westerners’ ability to reduce meat consumption. Meat production degrades the environment while excessive meat intake is associated with cancer and cardiovascular disease, among others. Effective reasons and...

  • Proceeding Paper
  • Open Access
1 Citations
618 Views
5 Pages

Consumers’ Attitudes Towards Novel Products: The Case of Cereal Bars with Sea Buckthorn

  • Stefanos A. Nastis,
  • Anastasios Michailidis,
  • Chrysanthi Charatsari,
  • Evgenia Karamouzi,
  • Dimitra Lazaridou,
  • Evagelos D. Lioutas,
  • Efstratios Loizou,
  • Fotios Chatzitheodoridis,
  • Maria Loizou and
  • Anna Michailidou
  • + 5 authors

Hippophae (sea buckthorn) is a plant valued for its berries in food manufacturing and medicinal properties. Despite growing research on its benefits, consumer perceptions of sea buckthorn-based products remain underexplored. This study examines Greek...

  • Article
  • Open Access
9 Citations
4,722 Views
18 Pages

11 February 2023

Civilisation changes affect the attitudes and behaviour of consumers related to food waste. Most food is wasted by households. The purpose of this study was to assess the behaviour and attitudes of Polish students related to food waste and to determi...

  • Review
  • Open Access
74 Citations
10,974 Views
16 Pages

19 October 2019

The food industry is constantly challenged to find new ideas to satisfy the increasingly specific consumer demand. However, innovative food products do not always become part of consumption habits or create a market. One of the major sources of resis...

  • Article
  • Open Access
5 Citations
4,505 Views
16 Pages

The swift advancement of wireless communication technology has resulted in the gradual permeation of mobile social media into everyday lives, proffering unparalleled prospects for the dissemination of information and supporting networking. Despite se...

  • Article
  • Open Access
22 Citations
11,095 Views
19 Pages

Digital fashion may instill transformative power into the fashion industry as it can simultaneously deliver fashionability and sustainability. Renowned for their innovativeness and creativity, luxury brands embrace digital fashion and achieve market...

  • Article
  • Open Access
27 Citations
3,988 Views
14 Pages

Exploring Consumers’ Attitudes towards Food Products Derived by New Plant Breeding Techniques

  • Gabriella Vindigni,
  • Iuri Peri,
  • Federica Consentino,
  • Roberta Selvaggi and
  • Daniela Spina

15 May 2022

New plant breeding techniques (NPBTs) are seen as promising and innovative tools to achieve food security and food safety. Biotechnological innovations have great potential to address sustainable food development, and they are expected in the near fu...

  • Article
  • Open Access
1,954 Views
21 Pages

16 December 2024

The aim of this study was to establish models of attitudes and behaviours of senior consumers towards functional foods. Due to the ageing societies in modern Europe, it is crucial to identify opportunities to ensure the well-being of seniors. This is...

  • Article
  • Open Access
5 Citations
2,951 Views
13 Pages

5 April 2023

Recently, meat scientists have developed an innovative amino acid-based alternative meat curing system (AAACS). However, consumer skepticism toward novel foods presents challenges regarding the acceptance of food innovations like the AAACS. Effective...

  • Article
  • Open Access
38 Citations
8,888 Views
28 Pages

Segmentation of Food Consumers Based on Their Sustainable Attitude

  • Michał Gazdecki,
  • Elżbieta Goryńska-Goldmann,
  • Marietta Kiss and
  • Zoltán Szakály

29 May 2021

The proposed study aims to segment consumers based on a sustainable approach to the consumption of food. The shift in consumers’ attitudes towards more balanced food consumption can be one of the sustainability drivers for entire food chains and may...

  • Article
  • Open Access
8 Citations
8,379 Views
12 Pages

16 August 2024

This study investigated the impact of consumer values and attitudes to consuming plant-based alternatives (PBAs), using the value–attitude–behavior framework. The research model and hypotheses were tested using a two-step approach to stru...

  • Article
  • Open Access
15 Citations
9,157 Views
27 Pages

27 December 2019

As a result of the digital revolution, new business models are emerging, and one of the most dynamic is the sharing economy. In many cases, the strategic communication of sharing economy firms is linked to current socio-economic trends, such as digit...

  • Article
  • Open Access
1 Citations
1,504 Views
16 Pages

Investigating Consumer Attitudes About Game Meat: A Market Segmentation Approach

  • Marina Tomić Maksan,
  • Francesca Gerini and
  • Nikica Šprem

2 April 2025

Game meat is recognized as a high-quality food known for its unique sensory properties and numerous health benefits. Nevertheless, the consumption of game meat is still significantly lower compared to other types of meat. The aim of this study was to...

  • Article
  • Open Access
9 Citations
12,091 Views
15 Pages

20 November 2022

Sponsorship is very important for the sustainable development of sports, and the motivation of sponsors will have an impact on consumers’ willingness to buy the products of sports sponsors. This paper takes China’s CBA sports sponsors, TC...

  • Article
  • Open Access
9 Citations
4,799 Views
28 Pages

15 December 2023

The widespread commercialization of cultured meat, produced from animal stem cells grown in vitro, faces significant challenges related to technical, regulatory, and social acceptability constraints. Despite advancements in knowledge, the acceptance...

  • Article
  • Open Access
50 Citations
28,938 Views
25 Pages

Consumer Attitudes toward Sustainable Development and Risk to Brand Loyalty

  • Daniel G. J. Kuchinka,
  • Szilvia Balazs,
  • Marius Dan Gavriletea and
  • Borivoje-Boris Djokic

28 March 2018

The present study reveals the importance of understanding how business decisions focused on sustainability can impact companies, due to the risks associated with brand loyalty. The relationship between brand loyalty and consumers’ environmental viewp...

  • Article
  • Open Access
14 Citations
7,930 Views
12 Pages

Consumer Behaviour and Attitude towards the Purchase of Organic Products in Riobamba, Ecuador

  • Víctor Dante Ayaviri-Nina,
  • Nataly Sthefania Jaramillo-Quinzo,
  • Gabith Miriam Quispe-Fernández,
  • Ilias Mahmud,
  • Ibrahim Alasqah,
  • Talal Ali F Alharbi,
  • Nada Alqarawi,
  • Conrado Carrascosa,
  • Ariana Saraiva and
  • Hani A. Alfheeaid
  • + 1 author

14 September 2022

The development of organic agriculture has been promoted worldwide to improve the nutritional health of families, and Ecuador is no exception. The aim of this research was to identify the behaviour and attitudes of consumers toward the commercializat...

  • Article
  • Open Access
68 Citations
29,294 Views
14 Pages

An Exploratory Study of Consumer Attitudes toward Green Cosmetics in the UK Market

  • Yifeng Lin,
  • Shaohua Yang,
  • Haniruzila Hanifah and
  • Qaisar Iqbal

19 November 2018

People’s health awareness has extended from the food industry to the personal beauty industry. Consumers have increased their interest in natural ingredients, sustainable packaging, and other green elements of cosmetics. This research explores...

  • Feature Paper
  • Article
  • Open Access
32 Citations
5,760 Views
17 Pages

Consumer Attitudes toward Consumption of Meat Products Containing Offal and Offal Extracts

  • Mar Llauger,
  • Anna Claret,
  • Ricard Bou,
  • Laura López-Mas and
  • Luis Guerrero

23 June 2021

The development of food products containing offal and offal extracts could be part of the solution to the upcoming demand for animal protein. This study aimed to determine Spanish consumers’ attitudes toward offal and the development of meat products...

  • Article
  • Open Access
9 Citations
9,326 Views
24 Pages

13 December 2023

This study investigates the sustainable clothing consumer attitude–behaviour link and identifies the role of social norms in this relationship. A total of 218 responses were collected in an online survey in one small European country. Findings...

  • Article
  • Open Access
12 Citations
3,159 Views
15 Pages

European Consumers Attitudes toward Ethnic Foods: Case of Date Fruits

  • Fatima El Hadad-Gauthier,
  • Bleoussi Bernardin Monhoussou,
  • Abdelhakim Hammoudi and
  • Maria Angela Perito

23 July 2022

This study focuses on the perception of ethnic foods by European consumers. The aim of this work is to enrich the literature on the analysis of consumer perception of ethnic foods by focusing on the socio-demographic characteristics of consumers, the...

  • Article
  • Open Access
37 Citations
8,999 Views
13 Pages

Consumer Awareness, Attitudes and Preferences Towards Heritage Cereals

  • Karin Wendin,
  • Arwa Mustafa,
  • Tove Ortman and
  • Karin Gerhardt

4 June 2020

Interest in heritage cereals is increasing among consumers, bakeries and farmers, and the trends point towards the local production of crops and connect to sustainability. The most known variety is spelt, which has opened up for old landraces such as...

  • Article
  • Open Access
18 Citations
5,745 Views
17 Pages

4 December 2019

Consumer interest towards healthy food is driving the growth of the organic food market because consumers perceive organic food products to improve their personal health. Berries have well-known health benefits and show increasing market shares in Eu...

  • Review
  • Open Access
25 Citations
7,568 Views
23 Pages

Sustainability Labels on Olive Oil: A Review on Consumer Attitudes and Behavior

  • Yamna Erraach,
  • Fatma Jaafer,
  • Ivana Radić and
  • Mechthild Donner

8 November 2021

Product labeling is a way to inform consumers and increase their awareness about sustainability attributes of products. It guarantees the use of specific production conditions, promotes market incentives and highlights environmental, social and/or et...

  • Article
  • Open Access
3,732 Views
18 Pages

Despite the growing importance of firm-generated content (FGC) on social platforms, the effect of its relevance to products on consumer brand attitudes remains underexplored. As digital platforms increasingly influence consumer decision-making, this...

  • Article
  • Open Access
7,257 Views
26 Pages

16 October 2025

While the capability of generative AI to generate high-quality content is well-recognized, there is still a lack of in-depth research on its actual impact on marketing effectiveness within real-world marketing environments. This study addresses this...

  • Article
  • Open Access
24 Citations
9,334 Views
25 Pages

Enhancing Consumer Experience through Development of Implicit Attitudes Using Food Delivery Applications

  • Daniel Adrian Gârdan,
  • Gheorghe Epuran,
  • Carmen Adina Paștiu,
  • Iuliana Petronela Gârdan,
  • Daniel Constantin Jiroveanu,
  • Alina Simona Tecău and
  • Diana Magdalena Prihoancă

In the context created by the COVID-19 pandemic, the aim of the research in this article is to highlight how the consumer experience is constructed, starting from the consumer’s attitudes—which we consider to be implicitly positive—and from the forma...

  • Article
  • Open Access
6 Citations
3,388 Views
11 Pages

10 June 2022

The digital transformation of core marketing activities substantially impacts relations between consumers and companies. Novel technologies are usually complex, making their underlying functionality as well as the desirable and undesirable implicatio...

  • Article
  • Open Access
39 Citations
12,400 Views
20 Pages

Perception of Advertisements for Healthy Food on Social Media: Effect of Attitude on Consumers’ Response

  • Pedro Cuesta-Valiño,
  • Pablo Gutiérrez Rodríguez and
  • Estela Núñez-Barriopedro

The growing concern for health is currently a global trend, so promoting healthy products is an opportunity that companies can exploit to differentiate their products in highly competitive markets. The purpose of this research is to examine the antec...

  • Article
  • Open Access
5 Citations
4,451 Views
16 Pages

23 May 2022

The COVID-19 outbreak caused huge losses for the catering industry. The outbreak’s influence on consumers’ risk perception and risk attitude was an important factor for these heavy losses. The aim of this study was to investigate the chan...

  • Article
  • Open Access
122 Citations
136,581 Views
23 Pages

4 February 2021

This paper attempts to provide an up-to-date depiction and analysis of the consumer’s attitude towards sustainability of fast fashion products in the UK. Four related strands of literature are reviewed to establish a tri-component model of attitude (...

  • Article
  • Open Access
27 Citations
4,237 Views
14 Pages

Consumer Attitudes towards Industrial CO2 Capture and Storage Products and Technologies

  • Valentina Kashintseva,
  • Wadim Strielkowski,
  • Justas Streimikis and
  • Tatiana Veynbender

17 October 2018

This paper discusses and elicits consumer attitudes towards industrial carbon dioxide (CO2) capture and storage (ICCS) products and technologies. It presents a comprehensive review of the relevant research literature on consumer attitudes towards ICC...

  • Article
  • Open Access
41 Citations
9,349 Views
18 Pages

23 November 2020

The rising trend of people dining out has made food waste in restaurants become a significant issue because of sustainability. Consumers’ attitudes toward food waste in restaurants are still undergoing scrutiny. The main purpose of this study w...

  • Article
  • Open Access
7 Citations
3,132 Views
16 Pages

2 February 2022

This study empirically investigated the effectiveness of the characteristics of sports sharing economy services that has been highlighted recently. The study used consumers’ attitude and trust as parameters of the association between the charac...

  • Article
  • Open Access
1,733 Views
20 Pages

A Case Study of Consumer’s Attitudes towards Agro-Food Markets in Danube Microregion in COVID-19 Pandemic

  • Dario Iljkić,
  • Olgica Klepač,
  • Dubravka Užar,
  • Ionel Samfira,
  • Dušan Dunđerski,
  • Daniel Haman,
  • Catalin Zoican,
  • Ivana Majić and
  • Ivana Varga

15 March 2024

The COVID-19 pandemic affected many aspects of human life including consumer behavior. The main aim of this paper was to identify basic patterns of changes in consumer attitudes towards agri-food products under the influence of the 2020 pandemic and...

  • Article
  • Open Access
4 Citations
3,949 Views
23 Pages

AI is considered a key driver of industrial transformation and a strategic technology that will shape future development. With AI services continuing to permeate various sectors, concerns have emerged about the ethics of AI. This study investigates t...

  • Article
  • Open Access
3 Citations
7,865 Views
19 Pages

Consumer’s Attitude towards Display Google Ads

  • Mohammad Al Khasawneh,
  • Abdel-Aziz Ahmad Sharabati,
  • Shafig Al-Haddad,
  • Rania Al-Daher,
  • Sarah Hammouri and
  • Sima Shaqman

The context of Display Google ads and its components has significant importance to previous studies. However, the full understanding of the variables that influence both Display Google ads avoidance and intention to click has not been thoroughly ackn...

  • Article
  • Open Access
11 Citations
3,560 Views
18 Pages

A conscious approach to the issue of food traceability on the part of consumers is essential for making rational food purchases, which in turn contributes to sustainable consumption and globally, is an element of sustainable development. The study ai...

  • Article
  • Open Access
66 Citations
10,681 Views
24 Pages

Consumer Knowledge, Attitudes and Salt-Related Behavior in the Middle-East: The Case of Lebanon

  • Lara Nasreddine,
  • Christelle Akl,
  • Laila Al-Shaar,
  • Mohamad M. Almedawar and
  • Hussain Isma'eel

13 November 2014

Sodium intake is high in Lebanon, a country of the Middle East region where rates of cardiovascular diseases are amongst the highest in the world. This study examines salt-related knowledge, attitude and self-reported behaviors amongst adult Lebanese...

  • Review
  • Open Access
439 Citations
41,254 Views
37 Pages

Meat consumption is a major contributor to global warming. Given the worldwide growing demand of meat, and the severe impact of meat production on the planet, reducing animal protein consumption is a matter of food security and public health. Changin...

  • Article
  • Open Access
2 Citations
7,059 Views
20 Pages

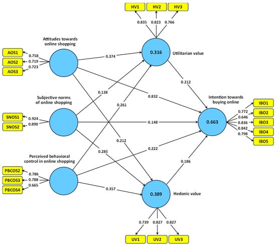
Examining Consumers’ Attitudes toward Gmarket Online Shopping

  • Ronald Baganzi,
  • Geon-Cheol Shin and
  • Shali Wu

16 August 2019

In this study, we examine the consumers’ attitudes toward Gmarket online shopping in Korea. We use a model to explain that consumers’ attitudes toward online shopping are influenced by psychological, personal, and technological characteri...

  • Article
  • Open Access
3,810 Views
19 Pages

There has been increasing interest in the health and environmental benefits of the growth of local food, especially since the COVID-19 pandemic. In the United States, local food and labels have many implications and attributes, such as organic, non-G...

of 40