Sign in to use this feature.

Years

Between: -

Subjects

remove_circle_outline
remove_circle_outline
remove_circle_outline
remove_circle_outline
remove_circle_outline
remove_circle_outline
remove_circle_outline
remove_circle_outline
remove_circle_outline

Journals

Article Types

Countries / Regions

remove_circle_outline
remove_circle_outline
remove_circle_outline
remove_circle_outline
remove_circle_outline
remove_circle_outline
remove_circle_outline

Search Results (134)

Search Parameters:
Keywords = construction procurement methods

Order results
Result details
Results per page
Select all
Export citation of selected articles as:
26 pages, 759 KB  
Article
From Price to Value: Implementing Best Value Procurement in the Czech Public Sector—A Case Study with Survey Insights
by Petr Marvan and Vít Hromádka
Buildings 2025, 15(21), 3981; https://doi.org/10.3390/buildings15213981 - 4 Nov 2025
Viewed by 549
Abstract
This paper explores the implementation of the Best Value Approach in public procurement, particularly in construction projects, with a focus on its application at Brno University of Technology. This study addresses the need for qualitative evaluation criteria in supplier selection to improve project [...] Read more.
This paper explores the implementation of the Best Value Approach in public procurement, particularly in construction projects, with a focus on its application at Brno University of Technology. This study addresses the need for qualitative evaluation criteria in supplier selection to improve project outcomes and mitigate risks. The key problem addressed in this paper is the use of qualitative methods in selecting suitable contractors for public contracts. As the main methods, a descriptive mixed-methods study that includes a narrative overview and two descriptive cross-sectional surveys were adopted. Drawing on theoretical foundations such as Information Measurement Theory and the Kashiwagi Solution Model, this paper outlines the principles and processes of BVA, including its emphasis on transparency, expert-driven decision-making, and risk management. The results show that BVA enhances procurement quality by reducing reliance on lowest-price criteria, encouraging realistic pricing, and fostering deeper bidder engagement. The surveys reveal growing interest in qualitative methods but also highlight limited awareness and experience with BVA in the Czech Republic. Pilot projects confirmed the method’s effectiveness and informed procedural refinements. This paper concludes that successful BVA implementation requires a paradigm shift, leadership support, education, and continuous improvement. BVA principles offer tools for cultivating transparency, efficiency, and quality in public procurement. Full article
(This article belongs to the Section Construction Management, and Computers & Digitization)
Show Figures

Figure 1

32 pages, 1727 KB  
Article
Client-Oriented Highway Construction Cost Estimation Models Using Machine Learning
by Fani Antoniou and Konstantinos Konstantinidis
Appl. Sci. 2025, 15(18), 10237; https://doi.org/10.3390/app151810237 - 19 Sep 2025
Viewed by 1092
Abstract
Accurate cost estimation during the conceptual and feasibility phase of highway projects is essential for informed decision making by public contracting authorities. Existing approaches often rely on pavement cross-section descriptors, general project classifications, or quantity estimates of major work categories that are not [...] Read more.
Accurate cost estimation during the conceptual and feasibility phase of highway projects is essential for informed decision making by public contracting authorities. Existing approaches often rely on pavement cross-section descriptors, general project classifications, or quantity estimates of major work categories that are not reliably available at the early planning stage, while focusing on one or more key asset categories such as roadworks, bridges or tunnels. This study makes a novel contribution to both scientific literature and practice by proposing the first early-stage highway construction cost estimation model that explicitly incorporates roadworks, interchanges, tunnels and bridges, using only readily available or easily derived geometric characteristics. A comprehensive and practical approach was adopted by developing and comparing models across multiple machine learning (ML) methods, including Multilayer Perceptron-Artificial Neural Network (MLP-ANN), Radial Basis Function-Artificial Neural Network (RBF-ANN), Multiple Linear Regression (MLR), Random Forests (RF), Support Vector Regression (SVR), XGBoost Technique, and K-Nearest Neighbors (KNN). Results demonstrate that the MLR model based on six independent variables—mainline length, service road length, number of interchanges, total area of structures, tunnel length, and number of culverts—consistently outperformed more complex alternatives. The full MLR model, including its coefficients and standardized parameters, is provided, enabling direct replication and immediate use by contracting authorities, hence supporting more informed decisions on project funding and procurement. Full article
Show Figures

Graphical abstract

27 pages, 2622 KB  
Article
The Role and Potential of Timber in Construction for Achieving Climate Neutrality Objectives in Latvia
by Edgars Pudzis, Antra Kundziņa and Pēteris Druķis
Sustainability 2025, 17(18), 8247; https://doi.org/10.3390/su17188247 - 13 Sep 2025
Viewed by 1036
Abstract
Low-carbon development is closely linked to the concept of sustainability, which focuses on both economic growth and the targeted reduction of greenhouse gas (GHG) emissions, facilitating the transition to climate neutrality. This process involves the efficient use of resources and necessitates systemic transformations [...] Read more.
Low-carbon development is closely linked to the concept of sustainability, which focuses on both economic growth and the targeted reduction of greenhouse gas (GHG) emissions, facilitating the transition to climate neutrality. This process involves the efficient use of resources and necessitates systemic transformations across various sectors of the economy. For Latvia to achieve its climate neutrality objectives, it is essential to adhere to the principles of the bioeconomy, with a particular emphasis on the use of timber in construction. This approach combines opportunities for economic development with environmental protection, as timber is a renewable resource that contributes to carbon sequestration. The utilisation of timber in construction enables carbon storage within buildings and substitutes traditional materials such as concrete and steel, the production of which is highly energy-intensive and generates substantial CO2 emissions. Consequently, timber use also reduces indirect emissions associated with the construction sector. The objective of this study is to identify the main barriers hindering the broader application of timber construction materials in Latvia’s building sector and to propose solutions to overcome these obstacles. The research tasks include an analysis of climate neutrality and construction targets within the EU and Latvia; an examination of the current situation and influencing factors regarding Latvia’s forest resources, their harvesting, processing, use in construction, and trade balance; and the identification of critical problem areas and the delineation of possible solutions. For theoretical and situational analyses, the authors employ methods such as scientific literature review, policy content analysis, descriptive methodology, statistical data analysis, and interpretation of quantitative and qualitative data. The results are synthesised using PESTEL analysis, which serves as a continuation and elaboration of the initial SWOT analysis assessment and is visualised through graphical representation. The authors of this study participated in a national-level expert group whose members represented the Parliament of the Republic of Latvia, responsible ministries, forest managers, construction companies, wood product manufacturers, and representatives from higher education and research institutions. The following hypotheses are proposed and substantiated in this article: (1) Latvia possesses sufficient forest resources to increase the share of timber used in construction, (2) increasing the use of timber in construction would significantly contribute to both Latvia’s economic development and the achievement of climate neutrality targets, and (3) the expansion of timber use in the construction sector depends on a restructuring of national policy across multiple sectors. Suggested solutions include the improvement of regulatory frameworks for timber harvesting, processing, and utilisation in related sectors—agriculture and forestry, wood processing, and construction. The key challenges for policymakers include addressing the identified deficiencies in Latvia’s progress toward achieving its CO2 targets, introducing qualitative changes in timber harvesting conditions, and amending regulations governing the forest management cycle accordingly. For timber processing companies, it is crucial to ensure stable conditions for their commercial activity. Promoting the use of timber in construction requires a broad set of changes in safety and financial regulations and procurement requirements. Timber construction is relevant not only in the building sector but also in civil engineering, and modifications and additions to educational programmes are necessary. The promotion of timber use among the wider public is of great importance. At all stages of timber processing—from harvesting to integration in buildings—access to financial resources should be facilitated. As numerous sectors of the national economy (agriculture, forestry, wood processing, construction, logistics, etc.) are involved in timber processing, interdisciplinary research is required to address complex challenges that demand expertise from multiple fields. Full article
Show Figures

Figure 1

41 pages, 4345 KB  
Review
Structuring Multi-Criteria Decision Approaches for Public Procurement: Methods, Standards and Applications
by Debora Anelli, Pierluigi Morano, Tiziana Acquafredda and Francesco Tajani
Systems 2025, 13(9), 777; https://doi.org/10.3390/systems13090777 - 4 Sep 2025
Viewed by 1020
Abstract
The selection of the most economically advantageous tender (MEAT) in public procurement procedures requires transparent evaluation systems capable of integrating heterogeneous criteria, including qualitative ones, to reconcile quality and cost. This systematic review analyzes 74 studies published between 1998 and 2023 to explore [...] Read more.
The selection of the most economically advantageous tender (MEAT) in public procurement procedures requires transparent evaluation systems capable of integrating heterogeneous criteria, including qualitative ones, to reconcile quality and cost. This systematic review analyzes 74 studies published between 1998 and 2023 to explore the application of multi-criteria decision analysis (MCDA) methods in public construction procurement. The vast majority of MCDA applications focus on the award phase, with constant growth over the last 10 years. However, applications in the prequalification and verification phases are much less frequent and remain under-represented. Geographically, Europe is the most active area in terms of publications, followed by China and some countries in the Asia-Pacific area. In these regions, MCDA has been employed more systematically over time, while in other areas (e.g., Africa, Latin America), applications are sporadic or absent. Analytic Hierarchy Process (AHP) is confirmed as the most widely used technique. Emerging techniques (such as BWM, MABAC, EDAS, VIKOR, advanced TOPSIS) show greater computational rigor and in some cases better theoretical properties, but are less used due to complexity, less practical familiarity and the lack of accessible software tools. The operationalization of environmental and social criteria is still poorly standardized: clear indications on metrics, measurement scales and data sources are often lacking. In most cases, the criteria are treated in a generic or qualitative way, without common standards. Furthermore, the use of sensitivity analyses and procedures for aggregating judgments between evaluators is limited, with a consequent risk of poor robustness and transparency in the evaluation. In order to consider proposing a framework or guidelines based on the review findings, a six-step operational framework that connects selection of criteria and their operationalization, choice of method based on the context, robustness checks and standard minimum reporting, with clear assignment of roles and deliverables, is provided. The framework summarizes and makes the review evidence applicable. Full article
Show Figures

Figure 1

25 pages, 1663 KB  
Article
Research on the Value-Added Pathways of Government-Invested EPC Projects Based on DEMATEL–TAISM–MICMAC
by Shikang Liu, Lei Wang and Shenghong Wu
Buildings 2025, 15(17), 3134; https://doi.org/10.3390/buildings15173134 - 1 Sep 2025
Viewed by 509
Abstract
Government-invested Engineering, Procurement, and Construction (EPC) projects often encounter challenges, such as ambiguous value-added pathways and undefined key driving mechanisms, which impede efficiency improvements during implementation. To systematically elucidate the value-added pathways and core driving mechanisms in these projects, this study identified and [...] Read more.
Government-invested Engineering, Procurement, and Construction (EPC) projects often encounter challenges, such as ambiguous value-added pathways and undefined key driving mechanisms, which impede efficiency improvements during implementation. To systematically elucidate the value-added pathways and core driving mechanisms in these projects, this study identified and distilled 20 critical influencing factors across four dimensions—contract cost, organization, technology, and environment—through a combination of a literature review, case analysis, and a questionnaire survey yielding 68 valid responses. Employing a DEMATEL–TAISM–MICMAC hybrid model, the research conducted an in-depth analysis: the DEMATEL method quantified the interdependencies among factors and identified key causal elements; a TAISM-directed topological hierarchy diagram was constructed to clearly delineate the hierarchical transmission pathways; and the MICMAC model was utilized for driver–dependency analysis, classifying factor roles and providing cross-validation from three analytical perspectives. The results indicate that S12 (collaborative participation in early planning and design phases) exhibits the highest causal influence and serves as the core driving factor, while S1 (detailed and explicit contractual clauses) and S12 are positioned at the root level of the hierarchical model, functioning as foundational independent factors that regulate the entire system. The value-added pathways are characterized by a hierarchical transmission logic of “root level → transitional level → direct level”. Based on these findings, the study proposes a system optimization strategy of “strengthening the root level, optimizing the transitional level, and safeguarding the direct level”, thereby offering both theoretical insights and practical guidance for enhancing the value-added efficiency of government-invested EPC projects. Full article
(This article belongs to the Section Construction Management, and Computers & Digitization)
Show Figures

Figure 1

28 pages, 3025 KB  
Article
Safety Risk Management in China’s Power Engineering Construction: Insights and Countermeasures from the 14th Five-Year Plan
by Xiaoli Zhu, Jingyi Zhao, Yi Xiang, Chen Li and Fan Hu
Processes 2025, 13(9), 2789; https://doi.org/10.3390/pr13092789 - 31 Aug 2025
Viewed by 1196
Abstract
Power engineering construction serves as the cornerstone of modern social development. Against the backdrop of new power system development, this study employs field investigations, case analysis, and expert discussions to conduct an in-depth analysis of the current status, existing problems, and characteristics of [...] Read more.
Power engineering construction serves as the cornerstone of modern social development. Against the backdrop of new power system development, this study employs field investigations, case analysis, and expert discussions to conduct an in-depth analysis of the current status, existing problems, and characteristics of safety risk control in China’s power engineering construction during the 14th Five-Year Plan period. Through systematic analysis of 59 accident cases, 66 distinct causes are identified across 14 categories. Chi-squared testing quantitatively determines the top three risk factors: hollowing out of construction units’ own workforce (χ2 = 10.22), deficiencies in risk classification and hierarchical implementation (χ2 = 9.0), and inadequate hazard identification (χ2 = 6.25). Through brainstorming and expert discussions, 11 critical risks in China’s power engineering construction have been identified, and a set of countermeasures has been formulated. These include nine enterprise-level initiatives such as deepening engineering procurement construction management, improving training systems, optimizing bidding methods, and implementing management principles, along with four regulatory measures targeting the National Energy Administration of China and its regulatory agencies. This study innovates by combining quantitative chi-squared analysis with expert-derived countermeasures, offering a model for transitioning economies. While the sample size imposes limitations on generalizability, this research can significantly improve the intrinsic safety management level of power construction enterprises in China and provides valuable reference experience for similar transitioning countries developing energy infrastructure. Full article
Show Figures

Figure 1

25 pages, 1826 KB  
Article
System Mapping of Farm-to-School Partnerships to Enhance Student Access to Healthy, Local Foods
by Melissa Guillen and Katherine E. Soule
Int. J. Environ. Res. Public Health 2025, 22(9), 1342; https://doi.org/10.3390/ijerph22091342 - 27 Aug 2025
Viewed by 2616
Abstract
Farm-to-school (F2S) partnerships connect schools with local producers to enhance student access to healthy, local foods and support regional food systems. Despite widespread implementation, few studies have examined the system-level structures that facilitate effective and sustainable F2S efforts across diverse community contexts. This [...] Read more.
Farm-to-school (F2S) partnerships connect schools with local producers to enhance student access to healthy, local foods and support regional food systems. Despite widespread implementation, few studies have examined the system-level structures that facilitate effective and sustainable F2S efforts across diverse community contexts. This study utilized a mixed-methods system mapping approach to analyze four F2S systems on California’s Central Coast. Data sources included public data sources, in-person site observations, and local expert resources. The researchers hypothesized that successful F2S systems would share core features that support implementation and long-term sustainability, including aligned values among stakeholders, the presence of identified champions, and multi-directional pathways for food procurement and communication. They constructed system maps and compared them in order to identify both common structural features and context-specific adaptations. Findings support the hypothesis and highlight the critical role of community-based organizations and distributors and/or aggregators in brokering relationships, coordinating resources, and reducing administrative burdens. Institutionalization through wellness policy integration and district-level support further distinguished higher-functioning systems. Identified barriers included inequities in procurement infrastructure, limited funder engagement, and uneven access to local food sources. System mapping offers a valuable tool to understand, strengthen, and scale equitable F2S implementation. Full article
(This article belongs to the Special Issue Healthy Diet and Nutrition during Childhood and Adolescence)
Show Figures

Figure 1

28 pages, 3313 KB  
Article
Assessing Drivers, Barriers and Policy Interventions for Implementing Digitalization in the Construction Industry of Pakistan
by Waqas Arshad Tanoli
Buildings 2025, 15(15), 2798; https://doi.org/10.3390/buildings15152798 - 7 Aug 2025
Viewed by 913
Abstract
Digitalization is rapidly reshaping the global construction industry; however, its adoption in developing countries, such as Pakistan, remains limited and uneven. Hence, this study investigates and evaluates the current status of digital technology integration in Pakistan’s construction industry, with a primary focus on [...] Read more.
Digitalization is rapidly reshaping the global construction industry; however, its adoption in developing countries, such as Pakistan, remains limited and uneven. Hence, this study investigates and evaluates the current status of digital technology integration in Pakistan’s construction industry, with a primary focus on key tools, implementation challenges, and necessary policy interventions. Using a three-phase mixed-method approach involving a literature review, expert interviews, and a nationwide survey, this research identifies Building Information Modeling, Geographic Information Systems, and E-Procurement as essential technologies with strong potential to improve transparency, efficiency, and collaboration. However, adoption is hindered by a lack of awareness, limited technical expertise, and the absence of a cohesive national policy. This study also highlights that the private sector shows greater readiness compared to the public sector; however, systemic barriers persist across both sectors. Based on stakeholder insights, a three-part policy strategy was also proposed. This includes establishing a national regulatory framework, investing in capacity-building programs, and providing financial or institutional incentives to encourage the adoption of these measures. The findings emphasize that digitalization is not just a technical upgrade; it represents a pathway to improved governance and more efficient infrastructure delivery. With timely and coordinated policy action, the construction industry in Pakistan can align itself with global innovation trends and move toward a more sustainable and digitally empowered future. Full article
(This article belongs to the Section Construction Management, and Computers & Digitization)
Show Figures

Figure 1

21 pages, 741 KB  
Article
Partnering Contracts and Conflict Levels in Norwegian Construction Projects
by Omar K. Sabri and Haakon Nygaard Kristiansen
Buildings 2025, 15(15), 2676; https://doi.org/10.3390/buildings15152676 - 29 Jul 2025
Cited by 1 | Viewed by 903
Abstract
The Norwegian construction sector has long struggled with conflict, particularly in large-scale and complex projects, where adversarial practices, rigid procurement systems, and insufficient early collaboration are common. This study explores how partnering contracts, which are collaborative delivery models designed to align stakeholder interests, [...] Read more.
The Norwegian construction sector has long struggled with conflict, particularly in large-scale and complex projects, where adversarial practices, rigid procurement systems, and insufficient early collaboration are common. This study explores how partnering contracts, which are collaborative delivery models designed to align stakeholder interests, affect conflict dynamics in real-world settings. Employing a mixed-methods approach, it combines semi-structured interviews with 21 experienced Norwegian construction professionals and a structured survey of 33 industry experts. The findings reveal that partnering can foster trust, improve communication, and reduce adversarial behavior through mechanisms such as early contractor involvement, joint goal setting, and open dialogue. However, participants also identified critical risks: superficial collaboration rituals, ambiguous roles, and unresolved structural inequalities that can exacerbate tensions. Importantly, the study emphasizes that partnering success depends less on the contract itself and more on cultural alignment, stakeholder competence, and long-term relational commitment. These insights contribute to a more nuanced understanding of how collaborative contracting influences conflict mitigation in the Norwegian construction sector. Full article
(This article belongs to the Section Construction Management, and Computers & Digitization)
Show Figures

Figure 1

33 pages, 2352 KB  
Article
A Hybrid Approach for Battery Selection Based on Green Criteria in Electric Vehicles: DEMATEL-QFD-Interval Type-2 Fuzzy VIKOR
by Müslüm Öztürk
Sustainability 2025, 17(14), 6277; https://doi.org/10.3390/su17146277 - 9 Jul 2025
Viewed by 549
Abstract
Production involves processes such as raw material extraction, energy consumption, and waste management, which can lead to significant environmental consequences. Therefore, supplier selection based not only on technical performance but also on environmental sustainability criteria has become a fundamental component of eco-friendly manufacturing [...] Read more.
Production involves processes such as raw material extraction, energy consumption, and waste management, which can lead to significant environmental consequences. Therefore, supplier selection based not only on technical performance but also on environmental sustainability criteria has become a fundamental component of eco-friendly manufacturing strategies. Moreover, in the selection of electric vehicle batteries, it is essential to consider customer demands alongside environmental factors. Accordingly, selected suppliers should fulfill company expectations while also reflecting the “voice” of the customer. The objective of this study is to propose an integrated approach for green supplier selection by taking into account various environmental performance requirements and criteria. The proposed approach evaluates battery suppliers with respect to both customer requirements and green criteria. To construct the relational structure, the DEMATEL method was employed to analyze the interrelationships among customer requirements (CRs). Subsequently, the Quality Function Deployment (QFD) model was used to establish a central relational matrix that captures the degree of correlation between each pair of supplier selection criteria and CRs. Finally, to evaluate and rank alternative suppliers, the Interval Type-2 Fuzzy VIKOR (IT2 F-VIKOR) method was applied. The hybrid approach proposed by us, integrating DEMATEL, QFD, and IT2 F-VIKOR, offers significant improvements over traditional methods. Unlike previous approaches that focus independently on customer preferences or supplier criteria, our model provides a unified evaluation by considering both dimensions simultaneously. Furthermore, the use of Interval Type-2 Fuzzy Logic enables the model to better manage uncertainty and ambiguity in expert judgments, yielding more reliable results compared to conventional fuzzy approaches. Additionally, the applicability of the model has been demonstrated through a real-world case study, confirming its practical relevance and robustness in the selection of green suppliers for electric vehicle battery procurement. Full article
Show Figures

Figure 1

17 pages, 454 KB  
Article
Quantifying the Impact of Lean Construction Practices on Sustainability Performance in Chinese EPC Projects: A PLS-SEM Approach
by Dewu Zhu, Mohd Nizam Ab Rahman and Nor Kamaliana Khamis
Sustainability 2025, 17(12), 5665; https://doi.org/10.3390/su17125665 - 19 Jun 2025
Viewed by 1731
Abstract
This study assesses the performance impact of lean construction practices in Engineering, Procurement, and Construction (EPC) projects in China. While lean methods have demonstrated substantial benefits in conventional construction, their implementation in the EPC context—characterized by higher complexity and integration—remains underexplored, particularly within [...] Read more.
This study assesses the performance impact of lean construction practices in Engineering, Procurement, and Construction (EPC) projects in China. While lean methods have demonstrated substantial benefits in conventional construction, their implementation in the EPC context—characterized by higher complexity and integration—remains underexplored, particularly within the Chinese infrastructure sector. This research develops a structured framework that classifies lean practices into five functional categories: planning and scheduling (PS), process and workflow optimization (PWO), quality and safety enhancement (QSE), resource and maintenance (RM), and visualization and communication (VC). This study evaluates the influence of these practices on four key performance indicators: efficiency and resource management, quality and safety, stakeholder satisfaction, and organizational and market impact. Data were collected from 456 EPC stakeholders via a structured questionnaire and analyzed using Partial Least Squares Structural Equation Modeling (PLS-SEM). The findings reveal that PS, PWO, and QSE exert the strongest positive effects on performance, while RM and VC contribute in more context-specific ways. The results highlight the value of lean practices for improving operational performance, stakeholder engagement, and sustainability in complex project delivery systems and underscore the need for policy support and digital integration to enhance lean adoption in Chinese EPC sector. Full article
Show Figures

Figure 1

19 pages, 1137 KB  
Article
Quantitative Evaluation of Sustainable Construction and Demolition Waste Management System Performance in South Africa
by Ademilade Olubambi, Opeoluwa Akinradewo, Clinton Aigbavboa and Bolanle Ikotun
Infrastructures 2025, 10(6), 150; https://doi.org/10.3390/infrastructures10060150 - 18 Jun 2025
Cited by 2 | Viewed by 1210
Abstract
In South Africa, inefficient resource utilization in waste management results in a preference for disposal and landfilling as the lowest tier within the waste management hierarchy. Through a methodical approach to waste management system performance evaluation, using sustainability indicators, this study assists the [...] Read more.
In South Africa, inefficient resource utilization in waste management results in a preference for disposal and landfilling as the lowest tier within the waste management hierarchy. Through a methodical approach to waste management system performance evaluation, using sustainability indicators, this study assists the construction industry to precisely define the current state of its waste management practice. This study conducted a comprehensive literature analysis to choose metrics that meet sustainability standards. To illustrate sustainability considerations across all lifetime dimensions, a table with twenty-two indicators was created. To enable sustainable measurement utilizing the triple-line dimension, a model-material flow system with a life-cycle mapping was modified. Exploratory factor analysis (EFA) was used to extract data. At each phase of the building lifespan, the sustainability performance measurement was carried out and validated. The findings indicate that sustainability was quantified at 0.5150 during the planning and design phase, with 0.4125 interpreted as below-average performance score during the initiation and feasibility testing phase, and with 0.500 during procurement, 0.5137 during construction and execution phases, 0.5250 during performance monitoring, 0.5350 during post-construction, and 0.5050 during renovation all having an average performance score. The waste management systems’ overall cumulative sustainability performance was determined to be 0.5009. The overall performance of the current waste management systems is satisfactory, but require improvement. Therefore, the government can use this sustainability appraisal to adopt a top-level policy for a sustainable waste industry in South Africa as part of its growing pursuit of sustainable development. Full article
Show Figures

Figure 1

29 pages, 1514 KB  
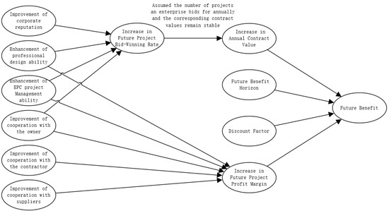
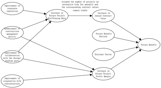
Article
A Modified Shapley Value Model for Equitable Benefit Distribution in Design-Led EPC Consortia
by Jiangtao Lao and Zhongfu Qin
Buildings 2025, 15(12), 2024; https://doi.org/10.3390/buildings15122024 - 12 Jun 2025
Cited by 1 | Viewed by 1044
Abstract
The Engineering, Procurement, and Construction (EPC) model—particularly the design-led consortium structure—has proven effective in enhancing design quality, improving construction feasibility, and reducing project costs. Nonetheless, its broader application remains constrained by difficulties in quantifying consortium members’ future benefits and establishing an equitable benefit [...] Read more.
The Engineering, Procurement, and Construction (EPC) model—particularly the design-led consortium structure—has proven effective in enhancing design quality, improving construction feasibility, and reducing project costs. Nonetheless, its broader application remains constrained by difficulties in quantifying consortium members’ future benefits and establishing an equitable benefit distribution mechanism. These issues often undermine cooperation and limit the scalability of the model. To address these challenges, this study proposes a benefit distribution model that incorporates two quantifiable indicators of members’ future benefits: the bid-winning rate and the profit margin of future projects. The model further enhances fairness by modifying the classical Shapley value method. It introduces a cost compensation factor and a benefit entitlement influence factor to account for differences in both resource input and initial contractual entitlements. Results from a case study of a national highway reconstruction project in Hangzhou, China, demonstrate that the proposed model produces distribution outcomes more closely aligned with actual contractual benchmarks and improves fairness and acceptance among consortium members. Full article
(This article belongs to the Section Construction Management, and Computers & Digitization)
Show Figures

Figure 1

17 pages, 898 KB  
Article
Building a Sustainable Future: Tackling Carbon Challenges in Jordan’s Multi-Family Apartments
by Zayed F. Zeadat
Sustainability 2025, 17(12), 5411; https://doi.org/10.3390/su17125411 - 12 Jun 2025
Viewed by 1119
Abstract
Focusing on issues related to SDG 11 (Sustainable Cities and Communities) and SDG 13 (Climate Action), this study aligns with the framework of the 2030 Agenda for Sustainable Development. This study explores the barriers unique to the industry that obstruct the adoption of [...] Read more.
Focusing on issues related to SDG 11 (Sustainable Cities and Communities) and SDG 13 (Climate Action), this study aligns with the framework of the 2030 Agenda for Sustainable Development. This study explores the barriers unique to the industry that obstruct the adoption of low-carbon emission solutions in Jordan’s multi-family residential buildings. Multi-family apartments constitute 73% of the total housing stock and account for over 80% of all residential structures. A total of eight main barriers that are preventing the implementation of low-carbon emission techniques were evaluated. The Fuzzy Delphi Method was utilized to gather insights from the Consultancy Council members of the Jordan Housing Investors Association. The results suggest that a major obstacle is the insufficient knowledge among end-users regarding environmental concerns, along with financial limitations, resulting in a lack of enthusiasm for low-carbon multi-family apartments. Moreover, insufficient cooperation between consultants and contractors leads to subpar constructability, which is worsened by the prevailing conventional procurement method that prioritizes cost and schedule above environmental consequences. To further investigate, it is advisable to examine the utilization of contemporary procurement methods, such as Design–Build and Construction Management and modern family contracts such as NEC4 in the housing industry of Jordan. These alternative methods have the potential to solve the current difficulties by promoting more effective and environmentally friendly building practices. Full article
(This article belongs to the Special Issue Green Innovations for Sustainable Development Goals Achievement)
Show Figures

Figure 1

27 pages, 1398 KB  
Article
Improving Material Tracking for Sustainable Construction: A Standard Operating Procedure (SOP) Framework for Resource Efficiency
by Dema Munef Ahmad, László Gáspár, Hummam Mohammed Shaheen, Talal Ahmad Al-Shihabi, Rana Ahmad Maya and Francisco Silva Pinto
Buildings 2025, 15(11), 1941; https://doi.org/10.3390/buildings15111941 - 4 Jun 2025
Cited by 1 | Viewed by 1715
Abstract
Inefficient material tracking continues to be a major challenge in sustainable construction, often leading to unnecessary waste, budget overruns, and project delays. While many digital tools have been introduced in recent years, there is still a lack of practical, field-tested frameworks that combine [...] Read more.
Inefficient material tracking continues to be a major challenge in sustainable construction, often leading to unnecessary waste, budget overruns, and project delays. While many digital tools have been introduced in recent years, there is still a lack of practical, field-tested frameworks that combine these technologies with clear, structured procedures, especially in resource-constrained environments. This study introduces a Standard Operating Procedure (SOP) framework designed to improve materials tracking systems (MTSs) by integrating QR codes, GPS tracking, and cloud-based dashboards. Together, these tools support more accurate planning, smoother coordination, and real-time monitoring from the early design stages to on-site implementation. A mixed-methods approach was used, combining surveys with construction professionals and focus group discussions with engineers, IT specialists, and logistics staff. The findings highlight procurement and implementation as the phases most prone to inefficiencies, particularly around material receiving, quality checks, and on-site placement. The validated SOP framework shows strong potential to improve tracking accuracy, reduce material waste, and streamline construction workflows. It offers a flexible, easy-to-use system for integrating sustainability into everyday project practices. Looking ahead, this study also points to future opportunities for applying AI-based tools—such as predictive tracking and automated quality checks—to further improve decision-making and resource efficiency in construction projects. Full article
(This article belongs to the Section Building Materials, and Repair & Renovation)
Show Figures

Figure 1

Back to TopTop