Sign in to use this feature.

Years

Between: -

Subjects

remove_circle_outline
remove_circle_outline
remove_circle_outline
remove_circle_outline
remove_circle_outline
remove_circle_outline
remove_circle_outline
remove_circle_outline
remove_circle_outline

Journals

remove_circle_outline
remove_circle_outline
remove_circle_outline
remove_circle_outline
remove_circle_outline
remove_circle_outline
remove_circle_outline
remove_circle_outline
remove_circle_outline
remove_circle_outline
remove_circle_outline
remove_circle_outline
remove_circle_outline

Article Types

Countries / Regions

remove_circle_outline
remove_circle_outline
remove_circle_outline
remove_circle_outline
remove_circle_outline
remove_circle_outline
remove_circle_outline

Search Results (1,855)

Search Parameters:
Keywords = biostimulation

Order results
Result details
Results per page
Select all
Export citation of selected articles as:
20 pages, 3757 KB  
Article
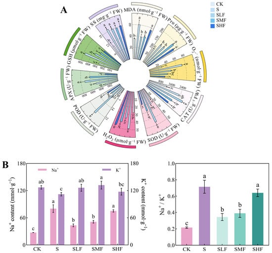
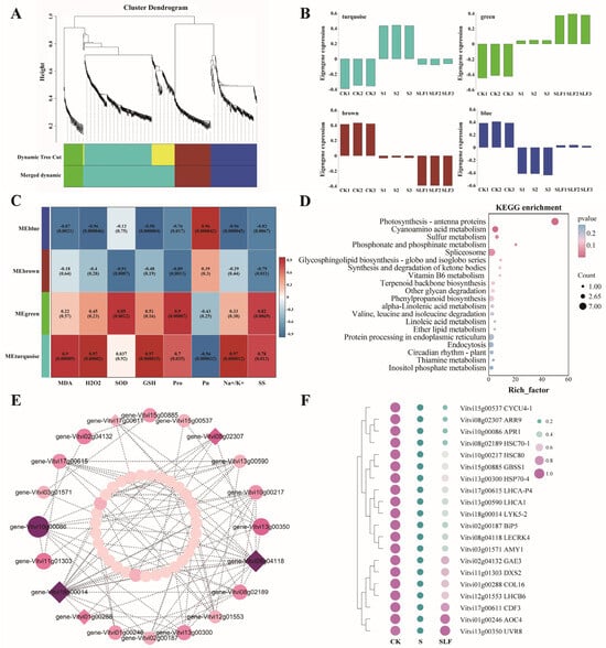
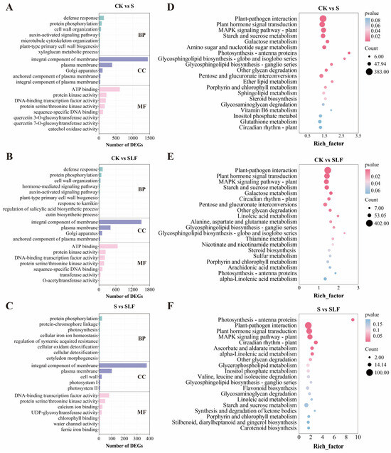
Physiological, Biochemical and Transcriptomic Mechanisms Underlying the Mitigation of Salt Stress in Cabernet Sauvignon Grapevine Seedlings by Foliar Application of a Seaweed-Based Biostimulant (Jinmei Extract)
by Junhong Dang, Lei Ma, Guojie Nai, Ping Sun, Jingrong Zhang, Zhilong Li, Yanni Liu, Xiaoyu Song, Liting Feng, Sheng Li and Shaoyin Ma
Agriculture 2026, 16(6), 636; https://doi.org/10.3390/agriculture16060636 - 10 Mar 2026
Abstract
Salt stress is one of the major abiotic constraints limiting the growth of grapevine (Vitis vinifera L.). Although seaweed-based biostimulants have been widely reported to enhance plant stress tolerance, the physiological and molecular mechanisms underlying their foliar application-mediated alleviation of salt stress [...] Read more.
Salt stress is one of the major abiotic constraints limiting the growth of grapevine (Vitis vinifera L.). Although seaweed-based biostimulants have been widely reported to enhance plant stress tolerance, the physiological and molecular mechanisms underlying their foliar application-mediated alleviation of salt stress in grapevine remain poorly understood. In this study, 1-year-old grapevine (‘Cabernet Sauvignon’) seedlings were grown to the 15–20 leaf stage prior to treatment. The seedlings were then exposed to 200 mmol·L−1 NaCl with foliar spraying of three doses of seaweed-based biostimulant: low (SLF, 1:1200 dilution), medium (SMF, 1:800 dilution), and high (SHF, 1:500 dilution) concentrations of a seaweed-based biostimulant via foliar spraying. Physiological and biochemical parameters were determined, and transcriptomic analysis was performed to elucidate the regulatory mechanisms involved. The results showed that the low-concentration treatment exhibited the most pronounced mitigating effect, significantly reducing malondialdehyde and hydrogen peroxide contents by 35.47% and 27.53%, respectively, while markedly enhancing the activities of superoxide dismutase, catalase, and ascorbate peroxidase. In addition, SLF treatment effectively maintained Na+/K+ ionic homeostasis and preserved the normal functioning of the photosynthetic system under salt stress. Transcriptomic analysis revealed that 1482 differentially expressed genes (DEGs) were identified between the SLF and salt-stressed groups, including 593 upregulated and 869 downregulated genes. These DEGs were significantly enriched in pathways related to photosynthesis, hormone signal transduction, and antioxidant detoxification, indicating their active involvement in salt stress responses. Furthermore, weighted gene co-expression network analysis identified several candidate genes closely associated with these physiological processes, including VvAOC4, VvGBSS1, and VvARR9, suggesting a strong linkage between transcriptional regulation and physiological alleviation effects. Overall, this study provides novel insights into the coordinated physiological and molecular mechanisms by which foliar application of a seaweed-based biostimulant enhances salt stress tolerance in grapevine seedlings. Full article
(This article belongs to the Special Issue Abiotic Stress Responses in Horticultural Crops—2nd Edition)
Show Figures

Figure 1

15 pages, 2156 KB  
Article
Impact of Silicon-Based Biostimulant on Improving Growth and Morpho-Physiological Traits of Sweet Basil (Ocimum basilicum L.) in a Glasshouse Production System
by Zoia Arshad Awan, Michael T. Gaffney and Lael Walsh
Plants 2026, 15(6), 859; https://doi.org/10.3390/plants15060859 - 10 Mar 2026
Abstract
Silicon-based biostimulants are gaining increasing interest for their ability to enhance plant performance and stress tolerance. In protected cultivation, where environmental conditions are already carefully managed, it remains unclear whether adding biostimulants provides meaningful benefits and how they should be used. This study [...] Read more.
Silicon-based biostimulants are gaining increasing interest for their ability to enhance plant performance and stress tolerance. In protected cultivation, where environmental conditions are already carefully managed, it remains unclear whether adding biostimulants provides meaningful benefits and how they should be used. This study examines whether silicon (Si) biostimulants can enhance the growth and morpho-physiological traits of sweet basil (Ocimum basilicum L.) in glasshouse production and which application rates are most effective. Two Si-based products with similar silicon content and different formulations were applied as soil drenches at four rates (10 mL, 100 mL, 1 L, and 2 L per hectare). Plant growth, biomass, photosynthetic performance, and physiological traits including membrane stability and electrolyte leakage were measured. Overall, silicon treatments improved most traits compared with untreated plants. Basil receiving Si showed longer shoots and roots, greater fresh and dry weight, and healthier leaves with better photosynthetic activity, as reflected by higher SPAD values and chlorophyll content. The response often depended on the dose: lower rates (10 mL and 100 mL h−1) of the silicic acid tetraethyl ester (21% Si) led to clear improvements in 7 of 12 measured traits, while higher rates (especially 2 L ha−1) reduced leaf size and morphology. However, root length: shoot length ratios were low across all treatments with the second biostimulant product: SiO2 with chelated iron (T5–T9). Certain results are paradoxical, suggesting a trade-off in growth and defense. In some instances, low doses promote growth but potentially worsen some physiological indicators, while high doses inhibit growth but improve stress resistance indicators. The conclusion indicates that silicon-based biostimulants are valuable to include in single-harvest basil production systems, when applied at a suitable rate. Choosing the correct formulation and dose requires testing and optimization to the crop and growing system. Full article
(This article belongs to the Special Issue Advances in Biostimulant Use on Horticultural Crops—Second Edition)
Show Figures

Figure 1

39 pages, 4820 KB  
Article
Evaluation of Effective Microorganisms (EMs) as a Biostimulation Tool for Enhancing Potato Health and Resistance Against Soil-Borne Pathogens
by Piotr Barbaś, Barbara Sawicka, Dominika Skiba, Hakiye Aslan, Barbara Krochmal-Marczak and Piotr Pszczółkowski
Agronomy 2026, 16(5), 591; https://doi.org/10.3390/agronomy16050591 - 9 Mar 2026
Abstract
Modern agriculture is undergoing a paradigm shift toward eco-friendly methodologies that enhance seed material quality while minimizing chemical inputs. This study evaluates the impact of Effective Microorganism (EM) exposure (variants E1 and E2) on the morpho-physiological parameters and phytosanitary health of potato tubers. [...] Read more.
Modern agriculture is undergoing a paradigm shift toward eco-friendly methodologies that enhance seed material quality while minimizing chemical inputs. This study evaluates the impact of Effective Microorganism (EM) exposure (variants E1 and E2) on the morpho-physiological parameters and phytosanitary health of potato tubers. The primary objective was to determine the efficacy of microbial priming in suppressing the infection rates of Streptomyces scabies (common scab) and Rhizoctonia solani (black scurf) across 14 genetically diverse cultivars. A three-year field experiment (2019–2021) was conducted using a split-plot design with three replications. The study analyzed the interaction between EM exposure times and the genetic resistance potential of the selected cultivars. Statistical analysis confirmed that pre-planting microbial treatments significantly inhibited pathogen development. EM applications (E1 and E2) reduced the infection rates of both S. scabies and R. solani through an “escape mechanism,” whereby treated tubers exhibited accelerated biomass accumulation and reached physiological maturity before peak pathogen pressure. Furthermore, treatments optimized the physiological state and vigor of the tubers, establishing a robust physiological barrier against soil-borne infections. The application of EMs proves to be a highly effective, non-invasive biostimulation method. A significant difference was observed in the responding varieties between EM treatments and the cultivars innate genetic resistance, particularly in cultivars with higher baseline resistance. The use of EM biostimulants significantly modifies the health of tubers, and the direction of these changes is strictly determined by the variety factors. The results suggest that microbial priming not only enhances plant growth kinetics but also induces systemic resistance, offering a viable ecological alternative to traditional chemical seed dressings in sustainable potato production. Full article
Show Figures

Figure 1

22 pages, 762 KB  
Article
Upcycling Residues from Salvia rosmarinus Distillation and Agroforestry Processes into a Dual-Function Bioagrochemical with Biostimulant and Antifungal Properties
by Gonzalo Ortiz de Elguea-Culebras, Tamara Ferrando-Beneyto, Enrique Melero-Bravo and Raúl Sánchez-Vioque
Agriculture 2026, 16(5), 628; https://doi.org/10.3390/agriculture16050628 - 9 Mar 2026
Abstract
There is a growing demand for sustainable crop strategies that reduce the use of agrochemicals while improving productivity. This study investigates distillation residues of Salvia rosmarinus to develop a novel biostimulant with enhanced antifungal activity, together with natural additives that ensure homogeneity and [...] Read more.
There is a growing demand for sustainable crop strategies that reduce the use of agrochemicals while improving productivity. This study investigates distillation residues of Salvia rosmarinus to develop a novel biostimulant with enhanced antifungal activity, together with natural additives that ensure homogeneity and water dispersibility. Accordingly, several residual by-products released from agroforestry processes and regarded as “plant protection products” were evaluated in phytotoxicity tests in seeds of Lactuca sativa and Lolium perenne. The tested substances included solvents (ethanol, glycerol, propylene glycol, and DMSO) and adjuvants (soy lecithin, polysorbate-20, acetic acid, and ascorbic acid). Those showing the lowest adverse effects were combined with the extract following a 32 factorial design. Most formulations exhibited good water dispersibility and significantly enhanced the germination index of Lactuca sativa, while simultaneously reducing the growth of Lolium perenne and the fungus Aspergillus flavus, all in a clear dose–response manner, as suggested by the four-parameter log-logistic (log10(x)) models. These results indicate that both stimulatory and inhibitory effects were strongly influenced by concentrations, highlighting the importance of optimizing application doses. Among the evaluated carriers, the one lacking glycerol and containing high ratios of polysorbate-20 and soy lecithin demonstrated the most balanced overall performance in terms of physical stability, dispersibility, and biological activity, a response that can be attributed to the combined contribution of the extract and the selected carrier components. Overall, this study demonstrates that bioagrochemicals derived from agroforestry by-products can provide dual-function agricultural applications (biostimulant/antifungal or herbicide/antifungal), while supporting the framework of the circular bioeconomy. Full article
Show Figures

Figure 1

21 pages, 653 KB  
Review
Nitric Oxide-Based Signaling During Abiotic Stress Responses in Plants: Mechanisms of Tolerance and Applicability in Sustainable Horticultural Crop Management
by Tiba Nazar Ibrahim Al Azzawi, Murtaza Khan and Yong Ha Rhie
Plants 2026, 15(5), 825; https://doi.org/10.3390/plants15050825 - 7 Mar 2026
Viewed by 164
Abstract
Abiotic stresses severely constrain the growth, yield, and quality of horticultural plants, collectively posing major challenges to sustainable production under changing climatic conditions. Nitric oxide (NO) is a key signaling molecule that modulates plant responses to abiotic stress by integrating with redox regulation [...] Read more.
Abiotic stresses severely constrain the growth, yield, and quality of horticultural plants, collectively posing major challenges to sustainable production under changing climatic conditions. Nitric oxide (NO) is a key signaling molecule that modulates plant responses to abiotic stress by integrating with redox regulation systems, hormonal crosstalk pathways, ion homeostasis mechanisms, and transcriptional control networks. Rather than functioning as an isolated regulator, NO participates in dynamic signaling frameworks whose outcomes depend on concentration, timing, cellular redox status, and interaction with other signaling molecules. This review synthesizes current knowledge on NO-mediated mechanisms contributing to abiotic stress tolerance and examines their relevance to sustainable horticultural crop management. After outlining the historical recognition of NO as a plant signaling molecule, we discuss stress-responsive NO-dependent processes, including S-nitrosylation-based post-translational modification, NO–reactive oxygen species (ROS) interactions, and the modulation of stress-responsive transcriptional programs. The roles of NO in tolerance to drought, salinity, extreme temperature, and heavy metal stress are analyzed with emphasis on experimentally supported physiological and molecular responses. We further evaluate evidence from fruit, vegetable, ornamental, and medicinal crops, highlighting how NO-associated signaling correlates with yield stability, quality-related traits, and post-harvest performance under stress conditions. Finally, NO-based strategies such as priming, donor application, and integration with biostimulants are critically assessed in the context of climate-resilient and sustainable horticulture, with attention to translational constraints and field-level feasibility. By connecting mechanistic insights with applied considerations, this review provides a structured framework for evaluating the potential and limitations of NO-based approaches in abiotic stress management of horticultural crops. Full article
Show Figures

Figure 1

16 pages, 3231 KB  
Article
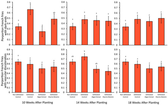
Using Plant Growth-Promoting Products to Lessen the Impact of Defoliation in Potatoes
by Joseph A. St Louis and Jonathan A. D. Neilson
Agronomy 2026, 16(5), 574; https://doi.org/10.3390/agronomy16050574 - 6 Mar 2026
Viewed by 174
Abstract
In Alberta, extreme weather events, such as hailstorms, have negative impacts on agriculture. Previous studies have found that potato crop yield and quality losses from hail are dependent on both the severity and the timing of the event. It has also been demonstrated [...] Read more.
In Alberta, extreme weather events, such as hailstorms, have negative impacts on agriculture. Previous studies have found that potato crop yield and quality losses from hail are dependent on both the severity and the timing of the event. It has also been demonstrated that biostimulant products can positively impact crop yields by increasing plant growth and stress resistance. In the current study, we examined whether the application of biostimulants lessens the negative impacts of simulated hailstorms on potato growth. Potato plants were defoliated at three timepoints during the growing season. Tuber yield was reduced by ~25–40%, depending on at which timepoint the plants were defoliated, and specific gravity declined for plants defoliated later in the growing season. The overall fry color increased for plants defoliated earlier in the growing season, as did the incidence of sugar ends. The application of biostimulant products prior to defoliation lessened the impact of defoliation in terms of both overall yield and tuber processing quality. Tuber yields for defoliated plants treated with biostimulants were ~12–60% higher, depending on the defoliated/treatment timepoint, compared to defoliated control plants. Specific gravity was increased for defoliated plants treated with biostimulants at later timepoints. The overall fry color and incidence of dark ends decreased for defoliated plants treated with biostimulants at early timepoints. Defoliation early in the growing season, around tuber initiation, had the most negative impact on both tuber quality and yield, and treatment with biostimulants had the greatest impact on reducing yield and quality losses when applied at this timepoint. Full article
(This article belongs to the Section Horticultural and Floricultural Crops)
Show Figures

Figure 1

26 pages, 2229 KB  
Article
Enhanced Neocollagenesis and Clinical Efficacy of a Novel Regenerative Diluent for Calcium Hydroxyapatite for Facial Rejuvenation: A 90-Day Clinical Trial
by Valéria Dal Col, Cassiano Marchi, Fábio Fernandes Ribas, Bárbara Barquette Silva da Rosa, Delcio Eustaquio de Paula Júnior, Maria Auxiliadora Dinalli Marchi, Maria Claudia Ferreira Cavalcanti Santos, Tarita Moioli Martins Abdala, Danielle Campos Ito Palhari, Maracelle do Nascimento Arruda, Natalia Magalhães Ferreira, Isabella Comério Fiorio, Fernanda Ferreira Dias, Laiza Grecco, Frederico Thiago Pereira Ramos Neves, Alexandre Todorovic Fabro, Andrea Jazel Rodríguez Herrera, Beatriz Domenici de Oliveira and Renata Viana
Cosmetics 2026, 13(2), 60; https://doi.org/10.3390/cosmetics13020060 - 6 Mar 2026
Viewed by 197
Abstract
Facial aging is primarily characterized by the loss and disorganization of the dermal extracellular matrix (ECM), particularly collagen. Injectable biostimulators, such as calcium hydroxyapatite (CaHA), represent a vital non-surgical strategy to counteract these changes by inducing neocollagenesis. This 90-day clinical trial was designed [...] Read more.
Facial aging is primarily characterized by the loss and disorganization of the dermal extracellular matrix (ECM), particularly collagen. Injectable biostimulators, such as calcium hydroxyapatite (CaHA), represent a vital non-surgical strategy to counteract these changes by inducing neocollagenesis. This 90-day clinical trial was designed to comparatively evaluate the efficacy of a novel regenerative solution (RS) diluent, formulated to potentially enhance the biostimulatory effects of standard CaHA (STIIM product), against a conventional diluent (control) for the treatment of facial laxity. Twenty-one subjects (N = 21) were randomized to receive CaHA diluted with either RS or control formulation. Efficacy was assessed using histological analysis (collagen I area percentage), ultrasound (US) for dermal density, and clinical laxity scoring. Histological analysis, although limited by a small subsample size (N = 3), showed qualitative and exploratory evidence of collagen remodeling in both groups. However, the RS group showed enhanced dermal thickening via US (15% increase vs. 5% control, p-value = 0.012), and improvement in clinical laxity. Furthermore, histological findings, including Picrosirius red staining, indicated that the RS group resulted in qualitatively greater ECM organization and more robust type I collagen fibers compared to the control. The novel regenerative solution is safe and demonstrates enhanced neocollagenesis and clinical efficacy over the conventional formulation, validating its potential as a diluent for CaHA for optimized facial rejuvenation. Full article
(This article belongs to the Section Cosmetic Dermatology)
Show Figures

Figure 1

18 pages, 261 KB  
Article
Yield Formation and Stability of Maize Under Monoculture in Response to Biological Amendments, Weather Variability and Cultivar Maturity
by Katarzyna Rymuza, Elżbieta Radzka, Krzysztof Kapela and Marek Gugała
Sustainability 2026, 18(5), 2542; https://doi.org/10.3390/su18052542 - 5 Mar 2026
Viewed by 124
Abstract
Contemporary agriculture faces the challenge of sustaining crop productivity amid increasing climatic pressures and simplified agronomic practices, such as monoculture. A field experiment conducted from 2022 to 2024 aimed to determine the effects of meteorological conditions and biological amendments on grain yield and [...] Read more.
Contemporary agriculture faces the challenge of sustaining crop productivity amid increasing climatic pressures and simplified agronomic practices, such as monoculture. A field experiment conducted from 2022 to 2024 aimed to determine the effects of meteorological conditions and biological amendments on grain yield and yield structure in three maturity groups of continuous maize (Zea mays L.; FAO 200, 230 and 260). The split-plot experiment included applications of the biological amendments Neosol, Bactim Gleba and UGmax. Deteriorating agrometeorological conditions over the years studied led to a progressive decline in mean grain yield, reaching the lowest value in 2024 (5.06 Mg ha−1). The cultivar belonging to the FAO 260 maturity group exhibited the highest yield potential. Application of all biological amendments resulted in a significant increase in grain yield and thousand-grain weight compared with the untreated control. The most effective treatment was UGmax which increased mean grain yield by approximately 14% and thousand-grain weight by 19% compared with the control. Path analysis revealed hierarchical relationships among components of ear structure and grain yield. The primary direct effect on yield increase was the number of kernels per ear, with thousand-grain weight also contributing significantly depending on maturity group. In later-maturing cultivars, kernel number per ear played the dominant role, whereas thousand-grain weight was more influential in earlier-maturing ones. The economic analysis demonstrated that all of the applied biological amendments generated a positive net profit, with the highest additional revenue obtained following the application of UGmax (160 USD·ha−1). These results confirm that biostimulant application affected grain yield formation, and reduced yield losses under stress conditions. Full article
(This article belongs to the Special Issue Soil Fertility and Plant Nutrition for Sustainable Cropping Systems)
26 pages, 960 KB  
Review
Protein Hydrolyzate-Based Biostimulants in Fruit Crops: Mechanisms, Agronomic Effects, and Practical Applications
by Ivan Dlačić, Theocharis Chatzistathis, Simone Bernobić, Marija Polić Pasković, Dean Ban, Marko Petek, Ljiljana Popović and Igor Pasković
Crops 2026, 6(2), 30; https://doi.org/10.3390/crops6020030 - 5 Mar 2026
Viewed by 115
Abstract
This review summarizes current scientific knowledge on the use of protein hydrolyzate-based biostimulants in fruit production through evidence mapping, cross-species comparison, and evaluation of protocol-dependent responses within an agronomic framework, centered on foliar applications and their role in sustainable production systems. Research across [...] Read more.
This review summarizes current scientific knowledge on the use of protein hydrolyzate-based biostimulants in fruit production through evidence mapping, cross-species comparison, and evaluation of protocol-dependent responses within an agronomic framework, centered on foliar applications and their role in sustainable production systems. Research across a broad range of fruit species reports that protein hydrolyzates can significantly enhance yield, improve fruit quality, and mitigate the adverse effects of abiotic stresses such as drought and high temperatures. Treated plants often exhibit improved nutrient uptake, increased photosynthetic efficiency, and enhanced morphological traits, including better root development and vegetative growth. However, the effectiveness of these biostimulants varies depending on the fruit species, developmental stage, and application frequency, indicating the need for more tailored and crop-specific protocols. In conclusion, the literature confirms the functional role of protein hydrolyzates in enhancing resilience and productivity in fruit crops, while highlighting the need for further research to optimize their use under diverse agroecological conditions. Protocol harmonization and robust field validation will be essential for improving the reliability, interpretability, and practical relevance of future research on protein hydrolyzates in fruit production. Full article
Show Figures

Figure 1

21 pages, 2055 KB  
Article
Microalgae-Based Biostimulants Improve Biomass Production and Root-Linked Performance Stability in Pelargonium: A Three-Year Greenhouse Study
by Attila Németh, Wogene Kabato, Nándor Horváth, Norbert Fehér and Zoltán Molnár
Plants 2026, 15(5), 803; https://doi.org/10.3390/plants15050803 - 5 Mar 2026
Viewed by 212
Abstract
Microalgae-based biostimulants may help reduce inputs in protected ornamental production, yet evidence across multiple growing seasons remains limited. We conducted a three-year polytunnel trial with six Pelargonium cultivars and applied two strains from the Mosonmagyaróvár Algal Culture Collection (MACC-612, Nostoc piscinale; MACC-922, [...] Read more.
Microalgae-based biostimulants may help reduce inputs in protected ornamental production, yet evidence across multiple growing seasons remains limited. We conducted a three-year polytunnel trial with six Pelargonium cultivars and applied two strains from the Mosonmagyaróvár Algal Culture Collection (MACC-612, Nostoc piscinale; MACC-922, Chlorella vulgaris). Using a factorial general linear model, we detected significant treatment effects on total dry mass, root mass, plant height, and root-collar diameter (all p < 0.001). Relative to the control, dry mass increased by 19.2% with MACC-612 and 33.1% with MACC-922, while root mass increased by >22% under both treatments. Root-collar diameter was strongly associated with overall plant size (R2 = 0.89). Treatment × year interactions were not significant (p > 0.05), providing no statistical evidence of season-specific treatment effects within the three-year trial. Cultivars differed mainly in response magnitude rather than direction. Overall, microalgae applications improved biomass accumulation and root-linked structural traits associated with plant vigor under this production system. Full article
Show Figures

Figure 1

16 pages, 1788 KB  
Article
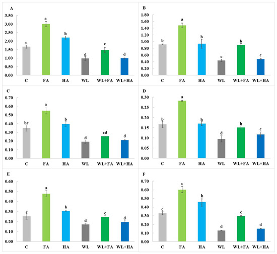
Humic Substances Enhance Waterlogging Tolerance in Cabbage Seedling via Antioxidant Activation and Hormonal Reprogramming
by Melek Ekinci, Selda Ors Cirik, Ertan Yildirim, Metin Turan, Murat Aydin, Esma Yigider and Aslı Cangönül
Horticulturae 2026, 12(3), 310; https://doi.org/10.3390/horticulturae12030310 - 5 Mar 2026
Viewed by 170
Abstract
As climate change continues to alter rainfall patterns and precipitation regimes across the globe, waterlogging is emerging as a widespread and pressing issue that threatens agricultural productivity and food security. In this study, we investigated the potential of humic substances to mitigate waterlogging [...] Read more.
As climate change continues to alter rainfall patterns and precipitation regimes across the globe, waterlogging is emerging as a widespread and pressing issue that threatens agricultural productivity and food security. In this study, we investigated the potential of humic substances to mitigate waterlogging stress in cabbage (Brassica oleracea L.) seedlings. Specifically, humic acid and fulvic acid solutions were applied to the growth medium at weekly intervals both before and after a 10-day waterlogging period. The effects of humic acid and fulvic acid applications on waterlogging-induced stress were evaluated through various physiological and biochemical parameters, including shoot fresh weight, root fresh weight, shoot dry weight, root dry weight, plant height, stem diameter, chlorophyll a, chlorophyll b, total chlorophyll, proline, malondialdehyde, hydrogen peroxide, indole acetic acid, gibberellic acid, abscisic acid, and antioxidant enzyme activities including catalase, peroxidase, and superoxide dismutase. The results indicated that waterlogging stress significantly impaired plant growth parameters, but these adverse effects were mitigated by humic acid and fulvic acid applications. The humic substances contributed to stress tolerance by modulating key biochemical responses, including a shift in proline, hydrogen peroxide, malondialdehyde, abscisic acid, and antioxidant enzyme activity levels, which otherwise increased under stress conditions. Furthermore, the decline in indole acetic acid and gibberellic acid content due to waterlogging was alleviated by humic acid and fulvic acid treatments. Overall, the findings suggest that humic acid and fulvic acid can effectively reduce the detrimental effects of waterlogging stress in cabbage seedlings, demonstrating their potential as biostimulants with comparable protective effects. Full article
(This article belongs to the Section Biotic and Abiotic Stress)
Show Figures

Figure 1

17 pages, 1598 KB  
Article
Chitosan and Microalgae Nanoparticles: Synergistic Role in Enhancing Drought Stress Tolerance in Wheat Seedlings
by Fatemeh Gholizadeh, Agampodi Gihan S. D. De Silva, Asish Samuel, Zoltán Molnár and Tibor Janda
Plants 2026, 15(5), 792; https://doi.org/10.3390/plants15050792 - 4 Mar 2026
Viewed by 219
Abstract
Drought stress is one of the most severe abiotic constraints limiting wheat productivity worldwide, particularly during early developmental stages that determine crop establishment and yield potential. Sustainable, biologically based strategies that enhance drought tolerance without environmental cost are therefore urgently needed. In this [...] Read more.
Drought stress is one of the most severe abiotic constraints limiting wheat productivity worldwide, particularly during early developmental stages that determine crop establishment and yield potential. Sustainable, biologically based strategies that enhance drought tolerance without environmental cost are therefore urgently needed. In this study, we evaluated the individual and combined effects of chitosan (Cs), microalgae (Ma) (Nostoc linckia, MACC-612), and a chitosan–microalgae nanoparticle formulation (Cs-Ma) on germination performance, early seedling growth, and molecular stress responses in two wheat (Mehregan and MV Nádor) cultivars with contrasting drought sensitivity under polyethylene glycol (PEG)-induced osmotic stress (−2 and −4 MPa). Drought stress significantly reduced germination percentage, germination rate, and radicle and coleoptile development in both cultivars, especially at −4 MPa. Application of Cs and microalgae individually partially alleviated these negative effects; however, the combined Cs-Ma treatment consistently produced the strongest improvements in seedling vigor and biomass accumulation under both moderate and severe drought stress. Evaluation of drought tolerance using tolerance index (TOL), stress tolerance index (STI), and stress intensity (SI) demonstrated that Cs-Ma markedly increased STI and reduced SI across most germination traits, indicating enhanced drought tolerance and lower stress sensitivity, particularly in MV Nádor. These physiological responses were supported by transcriptional reprogramming in radicle tissues, including upregulation of genes involved in polyamine biosynthesis (TaSPDS, TaSAMDC), phenylpropanoid metabolism (TaPAL), and protein protection (TaHSP70), along with moderated induction of polyamine catabolism (TaPXPAO). Overall, the results reveal a synergistic interaction between chitosan nanoparticles and microalgae biomass, highlighting Cs-Ma as an effective, eco-friendly biostimulant for improving early-stage drought tolerance in wheat. Full article
Show Figures

Graphical abstract

10 pages, 1057 KB  
Brief Report
A Novel Biostimulant for Enhancing Biomass and Therapeutic Compounds in Cannabis sativa
by Carlos Armas-Díaz, David Montesinos-Pereira, Lázaro Grisales, Maria Corujo, José Luis Vázquez-Gutiérrez, Daniel Blandón-Granada, Eduardo Hernández-Bolaños, Andrés Acosta-Pérez, Violeta Sánchez-Retuerta, Beatriz Porras, Laura Cuyas and Luis Matías-Hernández
Int. J. Plant Biol. 2026, 17(3), 18; https://doi.org/10.3390/ijpb17030018 - 3 Mar 2026
Viewed by 310
Abstract
Biostimulants represent a sustainable strategy to enhance the therapeutic potential of medicinal plants, which often exhibit low and variable levels of bioactive compounds. Cannabis sativa, a medicinally important species, produces diverse cannabinoids, such as THC, CBD, CBG, and CBC, whose profiles depend [...] Read more.
Biostimulants represent a sustainable strategy to enhance the therapeutic potential of medicinal plants, which often exhibit low and variable levels of bioactive compounds. Cannabis sativa, a medicinally important species, produces diverse cannabinoids, such as THC, CBD, CBG, and CBC, whose profiles depend on plant chemotype and determine pharmacological activity. We developed a novel plant-based biostimulant, Tricostimulant™, to optimize cannabinoid production in Cannabis sativa. Field trials demonstrated increased biomass and selective enhancement of cannabinoid content. In high-CBD chemotypes, Tricostimulant™ was associated with higher CBD and CBG without relevant changes in THC levels, whereas in high-THC chemotypes, higher THC values were observed without evident variation in CBD. The most pronounced differences were observed when the biostimulant was applied during the vegetative stage, highlighting the importance of application timing. These results indicate the potential of Tricostimulant™ to modulate cannabinoid profiles, contributing to improved optimization and standardization of cannabis-based therapeutics. Further research is required to confirm these findings and elucidate the underlying mechanisms of biostimulant action. Full article
Show Figures

Graphical abstract

22 pages, 3009 KB  
Article
Seed Nanopriming with Spirulina-Derived Carbon Dots Enhances Rice (Oryza sativa L.) Germination, Crop Establishment, and Seedling Metabolic Performance
by Luana Vanessa Peretti Minello, Cesar Aguzzoli, Aline Nunes, Eva Regina Oliveira, Marcelo Maraschin, Roberta Pena da Paschoa, Vanildo Silveira and Raul Antonio Sperotto
Plants 2026, 15(5), 770; https://doi.org/10.3390/plants15050770 - 3 Mar 2026
Viewed by 277
Abstract
Biogenic carbon dots (CDs) are emerging as promising plant biostimulants, yet their effects during early crop establishment remain underexplored. Here, we synthesized and characterized Spirulina-derived CDs and evaluated their efficacy as seed nanopriming agents in rice (Oryza sativa L.). CDs exhibited nanoscale [...] Read more.
Biogenic carbon dots (CDs) are emerging as promising plant biostimulants, yet their effects during early crop establishment remain underexplored. Here, we synthesized and characterized Spirulina-derived CDs and evaluated their efficacy as seed nanopriming agents in rice (Oryza sativa L.). CDs exhibited nanoscale size, abundant surface functionalities, and a highly negative ζ-potential, indicative of stable aqueous dispersions. Spectroscopic characterization (Raman and FTIR) confirmed a graphitic–amorphous carbon structure. Near-infrared spectroscopy coupled to principal component analysis revealed time-dependent metabolic changes during imbibition, identifying 8–12 h as the optimal priming window. Nanopriming with Spirulina CDs (0.2 mg mL−1 for 12 h) increased the seed germination rate (25%), the germination speed index (17%), vigor index I (22%), and root length (37%) compared to hydropriming. Biochemically, the nanoprimed seedlings accumulated higher levels of starch (24%), total carbohydrates (8%), and total phenolics (20%), without evidence of oxidative imbalance, based on antioxidant capacity measurements and proteomic profiling. Proteomic analysis revealed coordinated metabolic reprogramming, characterized by increased abundance of proteins involved in translation, energy metabolism, and ion/nutrient homeostasis, alongside reduced abundance of proteins associated with defense and catabolic processes. This shift from stress-preparation to growth-oriented metabolism supports improved seedling establishment. Overall, Spirulina-derived CDs function as effective nanobiostimulants that promote early metabolic activation and resource mobilization, offering a sustainable strategy to enhance rice seedling establishment. Full article
(This article belongs to the Special Issue Molecular Regulation of Seed Development and Germination)
Show Figures

Figure 1

15 pages, 1753 KB  
Article
Automated Irrigation Enhances Water Use Efficiency, Yield, and Fruit Quality of Strawberry Plants Grown with Biostimulants in a Soilless System
by Samuel Zottis Dal Magro, José Luís Trevizan Chiomento, Francisco Wilson Reichert Junior, Luciane Maria Colla, Willingthon Pavan, Edson Campanhola Bortoluzzi and Mateus Possebon Bortoluzzi
AgriEngineering 2026, 8(3), 83; https://doi.org/10.3390/agriengineering8030083 - 1 Mar 2026
Viewed by 214
Abstract
This study aimed to develop an automated irrigation system for substrate-grown strawberry plants and to evaluate whether irrigation and biostimulation levels influence yield and fruit quality. The system comprised two Arduino Pro Mini devices equipped with LoRa transceivers, substrate moisture sensors, and servomotors [...] Read more.
This study aimed to develop an automated irrigation system for substrate-grown strawberry plants and to evaluate whether irrigation and biostimulation levels influence yield and fruit quality. The system comprised two Arduino Pro Mini devices equipped with LoRa transceivers, substrate moisture sensors, and servomotors for valve control. Six biostimulants were assessed [control (without biostimulation), microalga Spirulina platensis (SP), mycorrhiza Scutellospora heterogama (SH), a mycorrhizal community (SJ CS), SP + SH, and SP + SJ CS] under four irrigation levels [reference tension of 5 kPa (moderate water deficit), 10% above the reference tension (severe water deficit), 10% below the reference tension (mild water deficit), and standard irrigation without restriction] defined by substrate water tension. Data were collected in real time and analyzed using the InfluxDB (version 3 Core) and Grafana (version 12.3.2) platforms. The automated system-controlled valve activation was based on moisture sensor readings, enabling the establishment of irrigation levels supported by energy-efficient technologies. Under standard irrigation, fruits exhibited lower acidity and improved flavor compared to those from plants under water deficit. Plants subjected to mild water deficit or standard irrigation achieved higher yields than those exposed to moderate or severe deficit. Fruits produced by plants treated with S. heterogama showed higher phytochemical concentrations. Overall, the findings support the use of automated irrigation and biostimulation as sustainable management strategies to enhance water use efficiency, productivity, and fruit quality in soilless strawberry cultivation. Full article
(This article belongs to the Section Agricultural Irrigation Systems)
Show Figures

Figure 1

Back to TopTop