Sign in to use this feature.

Years

Between: -

Subjects

remove_circle_outline
remove_circle_outline
remove_circle_outline
remove_circle_outline
remove_circle_outline
remove_circle_outline
remove_circle_outline
remove_circle_outline
remove_circle_outline

Journals

Article Types

Countries / Regions

Search Results (49)

Search Parameters:
Keywords = baby greens

Order results
Result details
Results per page
Select all
Export citation of selected articles as:
18 pages, 822 KB  
Article
Salinity and Nitrogen Availability Affect Growth, Oxalate Metabolism, and Nutritional Quality in Red Orache Baby Greens
by Martina Puccinelli, Simone Cuccagna, Rita Maggini, Giulia Carmassi, Alberto Pardossi and Alice Trivellini
Plants 2025, 14(21), 3292; https://doi.org/10.3390/plants14213292 - 28 Oct 2025
Viewed by 443
Abstract
As freshwater resources become increasingly scarce, seawater and brackish water represent alternative sources for crop irrigation, particularly in systems such as saltwater aquaponics. Red orache (Atriplex hortensis var. rubra) is a halophyte with high antioxidant content but also accumulates antinutrients like [...] Read more.
As freshwater resources become increasingly scarce, seawater and brackish water represent alternative sources for crop irrigation, particularly in systems such as saltwater aquaponics. Red orache (Atriplex hortensis var. rubra) is a halophyte with high antioxidant content but also accumulates antinutrients like nitrate (NO3) and oxalate. Oxalate helps plants cope with salinity stress but can cause health issues in humans. This study examined the growth of red orache baby greens in saline and nitrogen-limited hydroponic solutions to assess its adaptability and nutritional quality, focusing on the impact of salinity and reduced nitrogen on antinutrient levels. Four nutrient solutions differing in NaCl (0 or 428 mM) and NO3 (10 or 1 mM) were tested. Salinity significantly reduced red orache yield (by 75.5%), pigment levels, antioxidants, and nutrient uptake, while increasing leaf Na and oxalate concentration, ethylene production, and succulence. Salinity decreased NO3 concentration and oxalate oxidase (OxO) activity but boosted total ascorbic acid and oxalate accumulation. Low NO3 mildly reduced yield (by 25.7%), leaf area, and NO3 concentration in leaves, but had no effect on leaf moisture content, succulence, antioxidant capacity, and the concentration of antioxidants, pigments, and total oxalate. In addition, low NO3 increased OxO activity, only under non-saline conditions. The high salinity typical of aquaculture effluents strongly reduced red orache baby greens yield and quality to a greater extent than low NO3 levels. Both salinity and low NO3 reduced NO3 concentration in leaves, while salinity increased oxalate concentration, probably due to the reduced activity of OxO. Full article
(This article belongs to the Special Issue Plant Functioning Under Abiotic Stress)
Show Figures

Figure 1

21 pages, 1190 KB  
Article
Intergenerational Differences in the Perception of the Assumptions of Individual Organizational Management Models in the Context of Sustainable Development
by Inessa Sytnik, Eryk Franke and Artem Stopochkin
Sustainability 2025, 17(15), 6776; https://doi.org/10.3390/su17156776 - 25 Jul 2025
Viewed by 1341
Abstract
The concept of sustainable development requires a more human-centered approach to management. Frederic Laloux’s organizational management models—green and teal organizations—offer a response to this challenge. Generational cohorts currently active in the labor market (Baby Boomers, Generation X, Generation Y, and Generation Z) differ [...] Read more.
The concept of sustainable development requires a more human-centered approach to management. Frederic Laloux’s organizational management models—green and teal organizations—offer a response to this challenge. Generational cohorts currently active in the labor market (Baby Boomers, Generation X, Generation Y, and Generation Z) differ in values, beliefs, and preferences, which may influence their acceptance of various organizational management models. This study aimed to examine how representatives of these generations perceive organizational management styles in the context of sustainable development. A qualitative study was conducted using a questionnaire completed by 263 respondents. The survey focused on teal, green, orange, amber, and red organizational models, and the results were analyzed statistically. The analysis showed that respondents’ work experiences with specific organizational management models are not dependent on generational affiliation. The highest levels of acceptance were observed for models aligned with sustainable development—green and teal organizations. Acceptance of these models is higher among younger generations, with the teal organizational model showing a statistically significant generational dependency. As Generation Z enters the labor market, some traditional management practices are becoming obsolete. The green organizational model demonstrates strong potential for current labor market conditions, while the teal organizational model shows high future implementation potential. The forecast suggests that acceptance of the teal organizational model among Generation Alpha may exceed 90%. Full article
(This article belongs to the Section Sustainable Management)
Show Figures

Figure 1

19 pages, 1575 KB  
Article
Looking for New P Fertilizers: Comparative Study of Mineral-, Organomineral- and Organic-Based Fertilizers for Lettuce (Lactuca sativa L.)
by Lucía Valverde-Vozmediano, Silvia Sánchez-Méndez, Luciano Orden, Miguel A. Mira-Urios, Francisco Javier Andreu, Jose A. Sáez, Encarnación Martínez-Sabater, María Ángeles Bustamante, Javier Martín-Pozuelo and Raúl Moral
Agronomy 2025, 15(7), 1661; https://doi.org/10.3390/agronomy15071661 - 9 Jul 2025
Cited by 1 | Viewed by 1598
Abstract
In this study several phosphorus fertilizers were evaluated under controlled production conditions using Lactuca sativa var. baby leaf and a clay-loam soil of pH 6.5 as a plant–soil model system. Various inorganic (phosphate rock, monoammonium phosphate, struvite), organic (bone meal and bone meal [...] Read more.
In this study several phosphorus fertilizers were evaluated under controlled production conditions using Lactuca sativa var. baby leaf and a clay-loam soil of pH 6.5 as a plant–soil model system. Various inorganic (phosphate rock, monoammonium phosphate, struvite), organic (bone meal and bone meal pelletized with compost) and organomineral fertilizers (phosphate rock, monoammonium phosphate, struvite pelletized with compost) were compared. The soil properties, crop yield, morphological aspects and metabolomics of the plants were analyzed. After 45 days of the growing cycle, the organomineral fertilizers (OMFs) composed of compost and monoammonium phosphate (OMF2(MAP+C)) or struvite (OMF3(STR+C)) exhibited the best yield results: 101.37 g and 83.21 g, respectively. These treatments also exhibited the best phosphorus use efficiency (PUE) results: 7.40% and 8.33%, respectively. The yield of plants treated with MAP was 56.01 g, and its PUE was 5.33%. The yield of plants treated with STR was 62.10 g and the PUE was 4.67%. Accordingly, the development of OMFs with compost had a positive effect regarding MAP and STR fertilization. Lettuce fertilized with organic bone meal fertilizers had the lowest yield and nutrient use efficiency. The non-targeted metabolic study of green tissue revealed an overactivation of the TriCarboxylic Acids-TCA cycle and amino acid biosynthesis in plants fertilized with bone meal and phosphate rock treatments, likely as a plant stress response. The overall conclusion of this work is that the development of OMFs with compost is a good strategy to increase soil P availability and, accordingly, plant P uptake and %PUE. Full article
(This article belongs to the Section Soil and Plant Nutrition)
Show Figures

Figure 1

17 pages, 2361 KB  
Article
A Modified Extraction and Saponification Method for the Determination of Carotenoids in the Fruit of Capsicum annuum
by Hung Trieu Hong, Rimjhim Agarwal, Tatsuyoshi Takagi, Michael E. Netzel, Stephen M. Harper and Tim J. O’Hare
Agriculture 2025, 15(6), 646; https://doi.org/10.3390/agriculture15060646 - 18 Mar 2025
Cited by 1 | Viewed by 2813
Abstract
Quantification of free and bound carotenoids in pigmented fruit and vegetable matrices has previously been challenging due to carotenoid instability, degradation during extraction, and the prevalence of predominant carotenoid esters. The aim of the present study was to develop an optimized extraction procedure [...] Read more.
Quantification of free and bound carotenoids in pigmented fruit and vegetable matrices has previously been challenging due to carotenoid instability, degradation during extraction, and the prevalence of predominant carotenoid esters. The aim of the present study was to develop an optimized extraction procedure that minimises the loss of free and bound carotenoids by utilising a combination of extraction solutions, followed by an improved saponification process. A mixture of hexane, dichloromethane, ethanol and water achieved the highest extraction efficiency (>97%) from the chili/capsicum matrix. The study also addressed the previously unexplained loss of carotenoids during saponification by adding phosphate buffer to the sample–extract mixture, which prevented soap micelle formation. Additionally, the duration and temperature of the saponification procedure and pH of the final extraction solution were further optimised to achieve a higher total carotenoid recovery. A total of 48 free and bound carotenoids were identified in the capsicum fruit samples using UHPLC-DAD-MS/MS. The total carotenoid content within six bell pepper and chili fruits ranged between 1.63 (green bell capsicum) and 32.08 mg/100 g fresh weight (sweet red baby capsicum). The current methodology potentially could be used in a broad range of different carotenoid-containing matrices and commodities. Full article
(This article belongs to the Section Agricultural Product Quality and Safety)
Show Figures

Figure 1

15 pages, 2006 KB  
Article
Pre-Harvest Strategy for Improving Harvest and Post-Harvest Performance of Kale and Chicory Baby Leaves
by Anna Bonasia, Corrado Lazzizera, Antonio Elia and Giulia Conversa
Plants 2025, 14(6), 863; https://doi.org/10.3390/plants14060863 - 10 Mar 2025
Cited by 3 | Viewed by 1215
Abstract
A greenhouse trial was conducted in Southern Italy to examine the effects of foliar applications of two substances, methyl-jasmonate (MeJA) and a zeolite, on the harvest and post-harvest performance of two hydroponically grown baby leaf genotypes (leafy chicory ‘Cicoria costa rossa’; kale ‘Cavolo [...] Read more.
A greenhouse trial was conducted in Southern Italy to examine the effects of foliar applications of two substances, methyl-jasmonate (MeJA) and a zeolite, on the harvest and post-harvest performance of two hydroponically grown baby leaf genotypes (leafy chicory ‘Cicoria costa rossa’; kale ‘Cavolo nero’). MeJA is a phyto-hormone primarily studied for fruit and post-harvest applications, while zeolite is typically used for pest and disease biological control. MeJA (Sigma-Aldrich Merck KGaA, Darmstadt, Germany), and a commercial zeolite (Big-Zeo, Agricola Internazionale s.r.l., Pisa, Italy) (BigZeo) were sprayed twice at the second and fourth true leaf stages (BigZeo, 5 kg ha−1; MeJA, 250 µM). Bio-physiological (yield, dry matter DM, chlorophyll CHL, weight loss WL) and qualitative (nitrate, carotenoids, phenols, flavonoids, anthocyanins, antioxidant activity) traits were evaluated in both raw and fresh-cut (7 day-cold-stored) products. Treatments did not significantly affect yield (1.0 kg m−2), while plant responses to the substances concerning other traits were genotype-dependent. MeJA enhanced greenness (CHL), texture (DM), and antioxidant activity (by increasing carotenoids and flavonoids) in chicory. In contrast, zeolite improved greenness, texture, and antioxidant activity (by increasing carotenoids, anthocyanins, and phenols), and reduced nitrate in kale. Treatments did not affect weight loss (2.2 g 100 g−1 f.w., on average). After 7 days of storage, MeJA-treated chicory and zeolite-treated kale exhibited improved textural and nutritional quality. Full article
(This article belongs to the Section Crop Physiology and Crop Production)
Show Figures

Figure 1

14 pages, 1356 KB  
Article
Plant Factory in a Restaurant: Light Quality Effects on the Development, Physiology, and Quality of Three Baby-Leaf Vegetables
by Filippos Bantis, Nikolaos Simos and Athanasios Koukounaras
Plants 2025, 14(2), 153; https://doi.org/10.3390/plants14020153 - 7 Jan 2025
Viewed by 1440
Abstract
Plant factories with artificial lighting (PFALs) are a notable choice for urban agriculture due to the system’s benefits, where light can be manipulated to enhance the product’s yield and quality. Our objective was to test the effect of light spectra with different red-blue [...] Read more.
Plant factories with artificial lighting (PFALs) are a notable choice for urban agriculture due to the system’s benefits, where light can be manipulated to enhance the product’s yield and quality. Our objective was to test the effect of light spectra with different red-blue combinations and white light on the growth, physiology, and overall quality of three baby-leaf vegetables (green lettuce, kale, and pak choi) grown in a restaurant’s PFAL. Leaf mass per area was lower under the most blue-containing treatments in all species. The performance indices (PIabs and PItot) of the photosynthetic apparatus were lower under more red light with the exception of PIabs in pak choi. Total soluble solids accumulation was diminished under most of the blue-containing LEDs, while total phenolics and antioxidant activity were induced by red-blue environments rich in blue light. Moreover, chlorophyll and carotenoid accumulation was also enhanced under blue-rich light treatments. Nitrate content was the lowest under monochromatic blue in all species. Finally, the employees were asked about their views on the PFAL within the restaurant’s compounds and they expressed positive opinions. Overall, a light environment including red and blue wavelengths proved beneficial for baby leafy vegetable production in terms of yield and quality. Full article
Show Figures

Figure 1

26 pages, 2054 KB  
Article
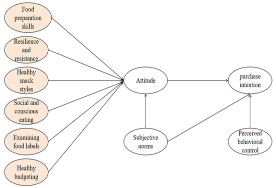
Investigating the Impact of the Theory of Planned Behavior and Food Literacy on Green Food Purchasing Intentions Among Chinese Baby Boomers, Generation X, and Generation Y
by Dangchen Sui, Jiaxin He, Ke Liu and Xinyan Lv
Sustainability 2024, 16(23), 10467; https://doi.org/10.3390/su162310467 - 29 Nov 2024
Cited by 2 | Viewed by 4115
Abstract
In the context of escalating environmental concerns and the imperative for sustainable consumption, this study meticulously examines the variations in food literacy and the propensity to purchase green food among Chinese consumers across three generational cohorts: baby boomers, generation X, and generation Y. [...] Read more.
In the context of escalating environmental concerns and the imperative for sustainable consumption, this study meticulously examines the variations in food literacy and the propensity to purchase green food among Chinese consumers across three generational cohorts: baby boomers, generation X, and generation Y. Utilizing the theory of planned behavior (TPB) as a conceptual framework, and employing SPSS and structural equation modeling (SEM) for rigorous data analysis, the research elucidates the influence of generational attributes on green food consumption patterns. The study’s importance is marked by its unique contributions: it identifies intergenerational discrepancies in food literacy and furnishes empirical support for the enhancement of green food literacy across all consumer demographics. Furthermore, the research constructs an innovative model of food literacy that integrates generational traits, establishing a theoretical scaffold for advancing consumers’ green food literacy. This comprehensive model synthesizes the determinants of generational variations, food literacy, and the intention to consume green food. Findings from a demographically stratified sample of 720 participants, with equal representation from each cohort and gender (240 participants per cohort), highlight the distinct profiles in food literacy and green food purchasing intentions. These findings are instrumental for stakeholders in formulating nuanced strategies that promote sustainable consumption practices, tailored to the specific characteristics of each generational group within the Chinese market. Full article
(This article belongs to the Section Sustainable Food)
Show Figures

Figure 1

12 pages, 1029 KB  
Article
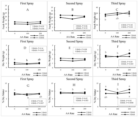
Nutrient Composition of Arugula Leafy Greens Following Application of Ascorbic Acid Foliar Sprays
by Shivani Kathi, He Liu, Haydee Laza, Leslie Thompson, Sukhbir Singh, Wei Li and Catherine R. Simpson
Horticulturae 2024, 10(11), 1126; https://doi.org/10.3390/horticulturae10111126 - 23 Oct 2024
Cited by 1 | Viewed by 2200
Abstract
Agronomic biofortification of vitamin C is a promising strategy to address vitamin C deficiencies in populations that lack access to diverse and nutritious diets. Different application methods can improve the vitamin C content in various crops; however, foliar application of ascorbic acid (AA) [...] Read more.
Agronomic biofortification of vitamin C is a promising strategy to address vitamin C deficiencies in populations that lack access to diverse and nutritious diets. Different application methods can improve the vitamin C content in various crops; however, foliar application of ascorbic acid (AA) solutions has been under-explored. To determine if spray concentration, number of applications, and day of harvest would affect vitamin C in arugula leafy greens, foliar sprays consisting of 100 ppm and 200 ppm of AA and deionized (DI) water control were applied. Treatment application was initiated during the baby-leaf stage and subjected to a total of three sprays over the course of the experiment, followed by harvest at two days and four days after spraying (DAS). The harvested plants were measured for fresh and dry biomass and analyzed for vitamin C content, mineral composition, chlorophyll levels, and carotenoid content. The results of this study demonstrated a notably elevated total vitamin C concentration (p = 0.0002) and AA content (p = 0.02) in arugula leaves treated with a 200 ppm AA spray following the third application and harvested at 4 DAS. Additionally, the AA application improved the fresh and dry weight of leafy greens but did not exhibit any significant variances regarding the mineral composition of P, K, Ca, Mg, S, B, Zn, Mn, and Fe. Alternatively, AA foliar sprays reduced Cu content in leaves suggesting that AA reduced Cu accumulation in arugula leafy greens. In summary, the findings of this study establish that the foliar application of 200 ppm AA is an effective approach for increasing the vitamin C content in arugula leafy greens while improving the plant’s biomass, mineral composition, and stress responses. These biofortified arugula leafy greens exhibit the potential to offer plant protection against environmental stresses and a more consistent supply of vitamin C to humans upon consumption. Full article
(This article belongs to the Section Vegetable Production Systems)
Show Figures

Figure 1

19 pages, 3499 KB  
Review
An Overview on the Use of Artificial Lighting for Sustainable Lettuce and Microgreens Production in an Indoor Vertical Farming System
by Noémi Budavári, Zoltán Pék, Lajos Helyes, Sándor Takács and Eszter Nemeskéri
Horticulturae 2024, 10(9), 938; https://doi.org/10.3390/horticulturae10090938 - 2 Sep 2024
Cited by 13 | Viewed by 9780
Abstract
With the global population projected to reach 8.6 billion by 2050 and urbanization on the rise, sustainable food production in cities becomes imperative. Vertical farming presents a promising solution to meet this challenge by utilizing space-efficient, controlled-environment agriculture techniques. In a vertical farming [...] Read more.
With the global population projected to reach 8.6 billion by 2050 and urbanization on the rise, sustainable food production in cities becomes imperative. Vertical farming presents a promising solution to meet this challenge by utilizing space-efficient, controlled-environment agriculture techniques. In a vertical farming system, high quality, high nutritional value products can be produced with minimum water consumption, using LEDs as energy-efficient light sources. Microgreens are a new market category of vegetables among sprouts and baby leaf greens. The most critical challenge in their cultivation is the choice of growing medium, lighting, and light spectrum, which affect photosynthesis, plant growth, and yield. This review explores various cultivation methods, including hydroponics, within the context of vertical farming. Using current research, it investigates the effect of LED lighting on the physiological properties and growth of microgreens and baby leaf lettuce, but further research is needed to determine the response of the varieties and the optimal light spectrum ratios to meet their needs. Full article
(This article belongs to the Section Vegetable Production Systems)
Show Figures

Figure 1

23 pages, 1795 KB  
Article
The Effects of Nitrogen Application and Varietal Variation on the Product Quality and In Vitro Bioaccessibility of Bioactive Compounds of Baby Spinach Varieties Grown in a Soilless Growth Medium
by Nhlanzeko Mbalenhle Bhengu, Sephora Mutombo Mianda, Martin Makgose Maboko and Dharini Sivakumar
Foods 2024, 13(17), 2667; https://doi.org/10.3390/foods13172667 - 24 Aug 2024
Cited by 8 | Viewed by 2062
Abstract
Baby spinach is becoming increasingly popular as a salad ingredient and needs high fertiliser rates to grow well and attain higher-quality leaves (dark green leaves). Chemical fertilisers, especially nitrogen (N), boost yields. There are many risks associated with nitrogen fertilisation. Additionally, spinach contains [...] Read more.
Baby spinach is becoming increasingly popular as a salad ingredient and needs high fertiliser rates to grow well and attain higher-quality leaves (dark green leaves). Chemical fertilisers, especially nitrogen (N), boost yields. There are many risks associated with nitrogen fertilisation. Additionally, spinach contains phenolic compounds and carotenoids. Nitrogen fertilisation affects growth, development, yield and metabolites. This study examined the impact of lower concentrations of N (0, 30, 60, 90, 120, 150 mg/L) on yield and colour properties [light intensity (L*) colour coordinates, unique for green colour (a*) and yellow colour (b*)], as well as the impact of varying N concentrations on the total phenolic content and p-coumaric acid, quercetin, ferulic acid, kaempferol, lutein, zeaxanthin, β-carotene and antioxidant activities in the baby spinach varieties ‘Acadia’, ‘Crosstrek’ and ‘Traverse’, and it was established that N fertilisation improves phytochemical bioaccessibility and antioxidant activity. In a split strip plot design, three baby spinach varieties were treated with different N concentrations, including 0, 30, 60, 90, 120 and 150 mg/L. For 40 days, three baby spinach varieties were grown on soilless Mikskaar Professional substrate 300. During both seasons, ’Crosstrek’ had the highest fresh mass (921.4 g/m2, 856.3 g/m2) at 120 mg/L N, while ‘Traverse’ had the highest fresh mass at 554.8 g/m2 and at 564.3 g/m2 at 90 mg/L N and did not differ significantly from 90 to 150 mg/L N during either season. During both seasons, ‘Acadia’ at 90 mg/L N increased fresh mass to 599 g/m2 and 557.9 g/m2. The variety × N supply interaction significantly affected the leaf colour; chlorophyll content across seasons; the levels of bioactive compounds, p-coumaric acid, quercetin, ferulic acid, kaempferol, lutein, zeaxanthin and β-carotene in spinach varieties; the in vitro bioaccessibility; and the antioxidant activity. Varietal differences influenced the bioaccessibility of phenolic compounds and carotenoid components. The appropriate N levels can be used during plant cultivation to optimise the bioaccessibility of this spinach variety. Thus, fertilising ‘Traverse’ with 90 mg/N mL increased the in vitro bioaccessibility of β-carotene (35.2%), p-coumaric acid (7.13%), quercetin (8.29%) and ferulic acid (1.92%) without compromising the yield. Full article
Show Figures

Figure 1

18 pages, 7178 KB  
Article
Multidrug-Resistance of Vibrio Species in Bivalve Mollusks from Southern Thailand: Isolation, Identification, Pathogenicity, and Their Sensitivity toward Chitooligosaccharide-Epigallocatechin-3-Gallate Conjugate
by Mruganxi Harshad Sharma, Suriya Palamae, Mingkwan Yingkajorn, Soottawat Benjakul, Avtar Singh and Jirayu Buatong
Foods 2024, 13(15), 2375; https://doi.org/10.3390/foods13152375 - 27 Jul 2024
Cited by 11 | Viewed by 2929
Abstract
Vibrio spp. is a Gram-negative bacteria known for its ability to cause foodborne infection in association with eating raw or undercooked seafood. The majority of these foodborne illnesses are caused by mollusks, especially bivalves. Thus, the prevalence of Vibrio spp. in blood clams [...] Read more.
Vibrio spp. is a Gram-negative bacteria known for its ability to cause foodborne infection in association with eating raw or undercooked seafood. The majority of these foodborne illnesses are caused by mollusks, especially bivalves. Thus, the prevalence of Vibrio spp. in blood clams (Tegillarca granosa), baby clams (Paphia undulata), and Asian green mussels (Perna viridis) from South Thailand was determined. A total of 649 Vibrio spp. isolates were subjected to pathogenicity analysis on blood agar plates, among which 21 isolates from blood clams (15 isolates), baby clams (2 isolates), and green mussels (4 isolates) showed positive β–hemolysis. Based on the biofilm formation index (BFI) of β–hemolysis-positive Vibrio strains, nine isolates exhibited a strong biofilm formation capacity, with a BFI in the range of 1.37 to 10.13. Among the 21 isolates, 6 isolates (BL18, BL82, BL84, BL85, BL90, and BL92) were tlh-positive, while trh and tdh genes were not detected in all strains. Out of 21 strains, 5 strains showed multidrug resistance (MDR) against amoxicillin/clavulanic acid, ampicillin/sulbactam, cefotaxime, cefuroxime, meropenem, and trimethoprim/sulfamethoxazole. A phylogenetic analysis of MDR Vibrio was performed based on 16s rDNA sequences using the neighbor-joining method. The five MDR isolates were identified to be Vibrio neocaledonicus (one isolate), Vibrio fluvialis (one isolate) and, Vibrio cidicii (three isolates). In addition, the antimicrobial activity of chitooligosaccharide–epigallocatechin gallate (COS-EGCG) conjugate against MDR Vibrio strains was determined. The minimum inhibitory concentration (MIC) and minimum bactericidal concentration (MBC) of COS-EGCG conjugate were in the range of 64–128 µg/mL. The antimicrobial activity of the conjugate was advocated by the cell lysis of MDR Vibrio strains, as elucidated by scanning electron microscopic images. Vibrio spp. isolated from blood clams, baby clams, and Asian green mussels were highly pathogenic, exhibiting the ability to produce biofilm and being resistant to antibiotics. However, the COS-EGCG conjugate could be used as a potential antimicrobial agent for controlling Vibrio in mollusks. Full article
(This article belongs to the Section Food Microbiology)
Show Figures

Figure 1

12 pages, 3138 KB  
Article
Synthesis of Up-Conversion CaTiO3: Er3+ Films on Titanium by Anodization and Hydrothermal Method for Biomedical Applications
by Nguyen Thi Thanh Tuyen, Ta Quoc Tuan, Le Van Toan, Le Thi Tam and Vuong-Hung Pham
Materials 2024, 17(13), 3376; https://doi.org/10.3390/ma17133376 - 8 Jul 2024
Cited by 3 | Viewed by 1657
Abstract
The present study investigates the effects of Er3+ doping content on the microstructure and up-conversion emission properties of CaTiO3: Er3+ phosphors as a potential material in biomedical applications. The CaTiO3: x%Er3+ (x = 0.5, [...] Read more.
The present study investigates the effects of Er3+ doping content on the microstructure and up-conversion emission properties of CaTiO3: Er3+ phosphors as a potential material in biomedical applications. The CaTiO3: x%Er3+ (x = 0.5, 1.0, 1.5, 2.0, 2.5, and 3.0%) films were synthesized on Ti substrates by a hydrothermal reaction at 200 °C for 24 h. The SEM image showed the formation of cubic nanorod CaTiO3: Er3+ films with a mean edge size value of (1–5) μm. When excited with 980 nm light, the CaTiO3: Er3+ films emitted a strong green band and a weak red band of Er3+ ions located at 543, 661, and 740 nm. The CaTiO3: Er3+ film exhibited excellent surface hydrophilicity with a contact angle of ~zero and good biocompatibility against baby hamster kidney (BHK) cells. CaTiO3: Er3+ films emerge as promising materials for different applications in the biomedical field. Full article
(This article belongs to the Section Thin Films and Interfaces)
Show Figures

Figure 1

21 pages, 1852 KB  
Article
Innovative Cultivation Practices for Reducing Nitrate Content in Baby Leaf Lettuce Grown in a Vertical Farm
by Orfeas Voutsinos-Frantzis, Dimitrios Savvas, Nikoleta Antoniadou, Ioannis Karavidas, Theodora Ntanasi, Leo Sabatino and Georgia Ntatsi
Horticulturae 2024, 10(4), 375; https://doi.org/10.3390/horticulturae10040375 - 8 Apr 2024
Cited by 8 | Viewed by 3037
Abstract
The aim of this research is to introduce innovative cultivation practices that result in reduced nitrate levels in baby leaf lettuce grown under vertical farming conditions while maintaining high productivity. For this reason, three experiments were conducted. The first experiment focused on the [...] Read more.
The aim of this research is to introduce innovative cultivation practices that result in reduced nitrate levels in baby leaf lettuce grown under vertical farming conditions while maintaining high productivity. For this reason, three experiments were conducted. The first experiment focused on the impact of two “white” light spectra with a blue:green:red:far-red ratio of 14:32:43:10 (BlowRhigh) and 21:34:36:7 (BhighRlow). The second experiment assessed the effects of two nitrogen supply conditions: sufficient total nitrogen (N15) and limited total nitrogen (N5), and foliar biostimulant application. In the third experiment, the impact of replacing the nutrient solution in the N15 treatment with tap water for an additional 24 h (TW24) on leaf nitrate content was examined. Results from the lighting experiment revealed no significant effects on agronomical parameters or nitrate content between the two light spectra. Reducing nitrogen content in the nutrient solution reduced leaf nitrate content but negatively influenced agronomical characteristics. Biostimulant application and replacing the nutrient solution with water reduced leaf nitrate content compared to the control and positively affected growth. The most favorable outcomes were observed in plants supplied with sufficient nitrogen and foliar biostimulant but also cultivated for an additional 24 h with tap water (Sp-N15-TW24). Full article
(This article belongs to the Special Issue Indoor Farming and Artificial Cultivation)
Show Figures

Figure 1

23 pages, 2170 KB  
Article
Effects of Anaerobic Soil Disinfestation for Soilborne Disease and Weed Management on Baby Leaf Lettuce Performance in a High Tunnel Organic Production System
by Isaac R. Vincent, Erin N. Rosskopf, Jeffrey K. Brecht, Nicholas S. Dufault, Germán Sandoya-Miranda and Xin Zhao
Agronomy 2024, 14(4), 764; https://doi.org/10.3390/agronomy14040764 - 8 Apr 2024
Cited by 4 | Viewed by 2023
Abstract
The use of high tunnels, which allows growers to extend their season and improve yields, is increasing in the Southeastern U.S., yet growers face challenges related to weed and disease management, particularly in organic systems. On-station experiments were conducted during fall 2021 and [...] Read more.
The use of high tunnels, which allows growers to extend their season and improve yields, is increasing in the Southeastern U.S., yet growers face challenges related to weed and disease management, particularly in organic systems. On-station experiments were conducted during fall 2021 and spring 2022 in a split-plot design to assess the efficacy of anaerobic soil disinfestation (ASD) in high tunnels for the organic production of direct-seeded baby leaf lettuce. Soil treatments (ASD, Compost, and Control) and lettuce types (romaine and oakleaf cultivars) were included in whole plots and subplots, respectively. The ASD-treated soils received molasses and granular organic fertilizer as carbon and nitrogen sources. The Compost treatment involved the application of yard waste-based compost and the same organic fertilizer, while the Control soils received organic fertilizer only. The ASD treatment period lasted 8 days rather than the typical 21-day period evaluated in Florida. Crop yield, biometrics (leafy dry matter content, specific leaf area, specific leaf weight), and lettuce quality attributes (leaf color, soluble solids content, total titratable acidity, ferric reducing antioxidant power, ascorbic acid content, total phenolics) were assessed following harvest. In both trials, numerical differences in lettuce fresh weight yield between soil treatments were evident, though not statistically significant. Differences in leaf quality attributes were driven by lettuce cultivar rather than soil treatments. Bottom rot incidence caused by Rhizoctonia solani was reduced by 93% and 87% in the ASD-treated plots compared with the Compost- and Control-treated soils during the spring 2022 trial. The ASD-treated soils had a reduced population density of broadleaf weeds in both baby leaf lettuce production trials. The current study presents novel evidence of the potential of integrating ASD into HT organic production systems without reducing the yield and quality attributes of direct-seeded baby leafy greens compared with common grower practices. Full article
Show Figures

Figure 1

14 pages, 3186 KB  
Article
Optimising Sowing Density for Microgreens Production in Rapini, Kale and Cress
by Angelo Signore, Annalisa Somma, Beniamino Leoni and Pietro Santamaria
Horticulturae 2024, 10(3), 274; https://doi.org/10.3390/horticulturae10030274 - 12 Mar 2024
Cited by 8 | Viewed by 3473
Abstract
Microgreens represent a valuable agrifoods niche. Their cropping cycle is shorter than that of baby leaf greens, but the sowing density is typically much higher, and this has important cost implications for the grower. The current research demonstrates that the choice of sowing [...] Read more.
Microgreens represent a valuable agrifoods niche. Their cropping cycle is shorter than that of baby leaf greens, but the sowing density is typically much higher, and this has important cost implications for the grower. The current research demonstrates that the choice of sowing density strongly influences yield, as well as developmental stage and other quality parameters. Results also depended on the choice of the species and landrace. Considering the cost of seed, the option of accessing locally available landraces becomes particularly intriguing, again with relevant implications in choosing seed density. Rapini (landraces Cima grande and Fasanese), kale (landraces Barese and Altamura), and commercial cress were grown in an indoor environment. The effects of the three sowing densities (from 3 to 5 seeds∙cm−2) and the growing cycle (earlier harvest, 11 days from sowing, or later harvest, 14 days from sowing) on the microgreen yield and quality were studied. Sowing density affected yield (+19% at highest vs. lowest density), dry matter (but only with a longer cycle, and variable by landrace, with Fasanese rapini landrace 7% more than the Cima grande landrace), developmental stage, and soil coverage. The effects of sowing density can be modulated by cycle duration. Crop heights were 25% and 44% greater for the longer cycle of the Cima grande and Fasanese rapini landraces, respectively. In conclusion, the choices of the species/landrace and seed density must be carefully evaluated given costs and outcomes, with potential for the production of different final products (e.g., microgreens at earlier or later stages, other characteristics) and also for control over costs. Full article
(This article belongs to the Section Vegetable Production Systems)
Show Figures

Figure 1

Back to TopTop