Sign in to use this feature.

Years

Between: -

Subjects

remove_circle_outline
remove_circle_outline
remove_circle_outline

Journals

Article Types

Countries / Regions

Search Results (1)

Search Parameters:
Keywords = axenic dietary restriction

Order results
Result details
Results per page
Select all
Export citation of selected articles as:
23 pages, 6450 KB  
Article
Axenic Culture of Caenorhabditis elegans Alters Lysosomal/Proteasomal Balance and Increases Neuropeptide Expression
by Huaihan Cai, Ping Wu, Lieselot Vandemeulebroucke, Ineke Dhondt, Madina Rasulova, Andy Vierstraete and Bart P. Braeckman
Int. J. Mol. Sci. 2022, 23(19), 11517; https://doi.org/10.3390/ijms231911517 - 29 Sep 2022
Cited by 4 | Viewed by 3128
Abstract
Axenically cultured C. elegans show many characteristic traits of worms subjected to dietary restriction, such as slowed development, reduced fertility, and increased stress resistance. Hence, the term axenic dietary restriction (ADR) is often applied. ADR dramatically extends the worm lifespan compared to other [...] Read more.
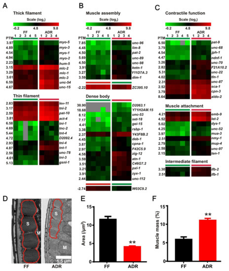
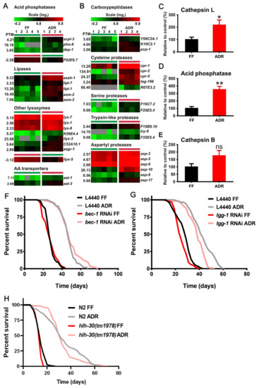
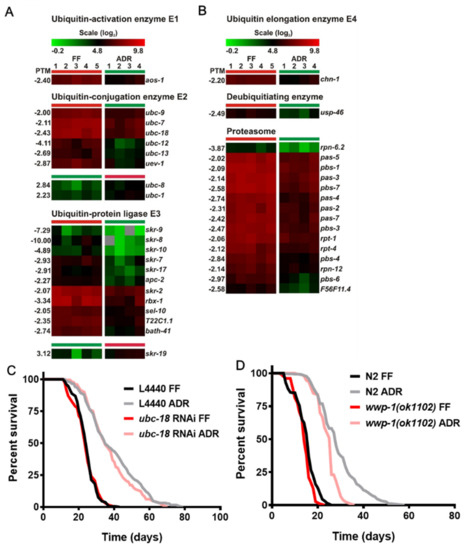
Axenically cultured C. elegans show many characteristic traits of worms subjected to dietary restriction, such as slowed development, reduced fertility, and increased stress resistance. Hence, the term axenic dietary restriction (ADR) is often applied. ADR dramatically extends the worm lifespan compared to other DR regimens such as bacterial dilution. However, the underlying molecular mechanisms still remain unclear. The primary goal of this study is to comprehensively investigate transcriptional alterations that occur when worms are subjected to ADR and to estimate the molecular and physiological changes that may underlie ADR-induced longevity. One of the most enriched clusters of up-regulated genes under ADR conditions is linked to lysosomal activity, while proteasomal genes are significantly down-regulated. The up-regulation of genes specifically involved in amino acid metabolism is likely a response to the high peptide levels found in axenic culture medium. Genes related to the integrity and function of muscles and the extracellular matrix are also up-regulated. Consistent down-regulation of genes involved in DNA replication and repair may reflect the reduced fertility phenotype of ADR worms. Neuropeptide genes are found to be largely up-regulated, suggesting a possible involvement of neuroendocrinal signaling in ADR-induced longevity. In conclusion, axenically cultured worms seem to rely on increased amino acid catabolism, relocate protein breakdown from the cytosol to the lysosomes, and do not invest in DNA maintenance but rather retain muscle integrity and the extracellular matrix. All these changes may be coordinated by peptidergic signaling. Full article
(This article belongs to the Section Molecular Neurobiology)
Show Figures

Figure 1

Back to TopTop