Sign in to use this feature.

Years

Between: -

Subjects

remove_circle_outline
remove_circle_outline
remove_circle_outline
remove_circle_outline
remove_circle_outline
remove_circle_outline
remove_circle_outline
remove_circle_outline
remove_circle_outline

Journals

remove_circle_outline
remove_circle_outline
remove_circle_outline
remove_circle_outline
remove_circle_outline
remove_circle_outline
remove_circle_outline
remove_circle_outline
remove_circle_outline
remove_circle_outline
remove_circle_outline

Article Types

Countries / Regions

remove_circle_outline
remove_circle_outline
remove_circle_outline

Search Results (350)

Search Parameters:
Keywords = awakening study

Order results
Result details
Results per page
Select all
Export citation of selected articles as:
11 pages, 232 KB  
Article
Seasonal Variations in Training Load, Sleep Parameters, and Hormonal Markers in Collegiate Male Rowers During the Off-Season
by Junta Iguchi, Masaki Takimoto, Kenji Kuzuhara, Tatsuya Hojo and Yoshihiko Fujisawa
Sports 2025, 13(11), 407; https://doi.org/10.3390/sports13110407 - 12 Nov 2025
Abstract
Background: Adequate sleep is essential for recovery and performance in athletes. Internal and external training loads closely relate to sleep, but few studies have examined their distinct off-season effects. This study investigated the relationships among training load, hormonal markers, and sleep parameters in [...] Read more.
Background: Adequate sleep is essential for recovery and performance in athletes. Internal and external training loads closely relate to sleep, but few studies have examined their distinct off-season effects. This study investigated the relationships among training load, hormonal markers, and sleep parameters in collegiate male rowers. Methods: Eleven rowers were monitored over 4 months (October 2022–January 2023). Internal load was assessed via session ratings of perceived exertion, external load by accelerometry-based indicators, sleep variables by actigraphy and the Pittsburgh Sleep Quality Index, and hormonal status via salivary cortisol and testosterone. Repeated-measures analysis of variance and correlation and regression analyses were applied. Results: Training load showed significant temporal variation (p < 0.01), with October having the highest intensity. Increased loads were associated with poorer sleep outcomes, including reduced total sleep time (p < 0.05), higher latency (p < 0.05), and decreased efficiency (p < 0.05). External load was linked to fragmentation indices (wake after sleep onset, awakenings; p < 0.05), whereas internal load correlated with improved efficiency in certain months (p < 0.05). Hormonal fluctuations, particularly cortisol and testosterone, also correlated with sleep parameters (p < 0.05). Conclusions: Internal and external loads exerted distinct influences on sleep, supporting the hypothesis that both must be monitored. Sleep duration and efficiency emerged as modifiable targets for optimizing recovery and performance in athletes. Full article
22 pages, 1054 KB  
Article
Clinical, Sleep, and Chronobiological Characteristics of Children with Smith–Magenis Syndrome Under Treatment for Sleep Disorders
by Marion Comajuan, Aurore Guyon, Véronique Raverot, Marie-Noelle Babinet, Julien Lioret, Lisa Brunel, Bruno Claustrat, Caroline Demily and Patricia Franco
Children 2025, 12(11), 1471; https://doi.org/10.3390/children12111471 - 31 Oct 2025
Viewed by 269
Abstract
Background/Objectives: Smith–Magenis Syndrome (SMS) is a rare neurodevelopmental disorder characterized by severe sleep disturbances and an advanced melatonin rhythm. Current treatments, mainly exogenous melatonin and β-blockers, have not been evaluated in children. This study aimed to characterize the clinical, sleep, and chronobiological profiles [...] Read more.
Background/Objectives: Smith–Magenis Syndrome (SMS) is a rare neurodevelopmental disorder characterized by severe sleep disturbances and an advanced melatonin rhythm. Current treatments, mainly exogenous melatonin and β-blockers, have not been evaluated in children. This study aimed to characterize the clinical, sleep, and chronobiological profiles of children with SMS under treatment and to assess the effects of melatonin and β-blockers. Methods: In this prospective, single-center study, 20 children with genetically confirmed SMS (aged 5–13 years; 55% female) underwent 15-day home actimetry and 48 h hospitalization, during which questionnaires, polysomnography (PSG), and salivary melatonin/cortisol profiling were performed. Melatonin and psychostimulants were discontinued 36 h before hospitalization. Results: Overall, 95% of children received melatonin and 20% β-blockers. Despite treatment, insomnia was reported in 90%, excessive daytime sleepiness in 65%, and learning problems in 90%. On actimetry, melatonin improved the mean nocturnal awakening duration (1.4 vs. 2.3 min, p = 0.040), wake-up time (06:50 vs. 06:11, p = 0.004), and longest continuous sleep episode (398 vs. 317 min, p = 0.040), but had little effect on the total sleep time, efficiency, and midpoint of sleep. Very high daytime salivary melatonin persisted (median peak 169.50 pg/mL) despite the last exogenous melatonin intake being more than 48 h prior to sampling, suggesting possible iatrogenic accumulation. The median peak in melatonin occurred at 11:57 and that in cortisol at 08:22. In children with β-blockers, there was a tendency toward an earlier melatonin peak but also toward delayed sleep onset, increased nocturnal awakenings, and reduced total sleep. Conclusions: Children with SMS showed persistent sleep difficulties and an advanced circadian phase despite sleep treatments. Exogenous melatonin provides partial benefit but may lead to daytime accumulation, while β-blockers may have adverse sleep effects despite beneficial effects on melatonin peak secretion, warranting further study. Full article
(This article belongs to the Section Pediatric Neurology & Neurodevelopmental Disorders)
Show Figures

Figure 1

16 pages, 628 KB  
Article
Chronotype, Night Shift Work, and Diurnal Salivary Cortisol Rhythms Among Healthcare Professionals
by Katalin Fusz, András Deák, Péter Závodi, Gergely Suszter, Katalin Böröcz, Dávid Szinger, Alain le Roux, Nóra Rozmann and Peter Laszlo Kanizsai
J. Clin. Med. 2025, 14(21), 7630; https://doi.org/10.3390/jcm14217630 - 28 Oct 2025
Viewed by 532
Abstract
Background: Chronotype is a determinant of tolerance to shift work; however, its physiological and psychological correlates remain insufficiently explored in healthcare workers. This study investigated associations between chronotype, perceived stress, sleep quality, and health behaviours in a large cohort of shift-working nurses [...] Read more.
Background: Chronotype is a determinant of tolerance to shift work; however, its physiological and psychological correlates remain insufficiently explored in healthcare workers. This study investigated associations between chronotype, perceived stress, sleep quality, and health behaviours in a large cohort of shift-working nurses and physicians. Additionally, diurnal salivary cortisol patterns were characterised in a physiological subsample. Methods: A cross-sectional study was conducted with 451 participants (77% female; mean age 42 ± 11 years) completing validated instruments, including the Perceived Stress Scale (PSS), Athens Insomnia Scale (AIS), Patient Health Questionnaire Somatic Symptom Scale (PHQ-15), and reduced Morningness–Eveningness Questionnaire (rMEQ). In addition, a prospective pilot substudy was performed in a physiological subsample of nurses (n = 40), in which salivary cortisol was measured at three time points during both day and night shifts. Results: Evening chronotype exhibited a higher prevalence of insomnia (70%) and elevated AIS scores (8.2 ± 4.2, p < 0.001). In the physiological subsample, evening types demonstrated a significantly attenuated cortisol awakening response (6.5 ± 5.1 nmol/L, p = 0.02) and a flatter diurnal cortisol slope during day shifts (p = 0.01). Logistic regression indicated that increased age, somatic symptom burden, and perceived stress were significant risk factors for insomnia, whereas morningness was protective (OR = 0.89, p = 0.003). Conclusions: Evening chronotype among healthcare professionals is associated with altered hypothalamic–pituitary–adrenal axis regulation and impaired sleep quality. These findings highlight the potential utility of chronotype-based scheduling and behavioural interventions targeting circadian misalignment to improve occupational health outcomes in shift-working populations. Full article
(This article belongs to the Section Endocrinology & Metabolism)
Show Figures

Figure 1

14 pages, 1473 KB  
Article
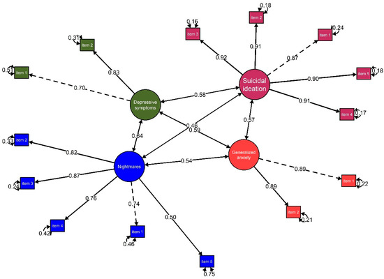
Spanish Translation and Psychometric Evidence of the Nightmare Disorder Index (NDI) in Adults from the General Population
by Jonatan Baños-Chaparro, Andrei Franco-Jimenez, Tomás Caycho-Rodríguez, Diego Valencia-Pecho, Esteban Sarmiento-Suarez, Dulce Bernabel-Tarazona and Gabriela Rivera-Álvarez
Eur. J. Investig. Health Psychol. Educ. 2025, 15(11), 220; https://doi.org/10.3390/ejihpe15110220 - 27 Oct 2025
Viewed by 355
Abstract
Background: Nightmares are a type of sleep disorder characterised by vivid and distressing dreams that cause abrupt awakenings, leading to significant discomfort. In adults, recurrent nightmares can negatively impact quality of life, daytime functioning, and overall mental health. In this context, it is [...] Read more.
Background: Nightmares are a type of sleep disorder characterised by vivid and distressing dreams that cause abrupt awakenings, leading to significant discomfort. In adults, recurrent nightmares can negatively impact quality of life, daytime functioning, and overall mental health. In this context, it is essential to have valid, reliable, and culturally appropriate psychological instruments that allow for an accurate assessment of this phenomenon. The aim of the present study was to translate and validate the Nightmare Disorder Index (NDI) into Spanish for use with Peruvian adults. Methods: A total of 507 adults (66.7% women) participated by completing a sociodemographic questionnaire and psychological instruments. Statistical analyses were conducted using structural equation modelling and item response theory. Results: The NDI demonstrated adequate content validity (V > 0.70), a unidimensional structure (CFI = 0.99, RMSEA = 0.06 [90% CI: 0.030, 0.102], SRMR = 0.03), and reliability (ω = 0.84, H = 0.94, rxx = 0.79). In addition, invariance was observed across sex, and significant associations were found with depressive symptoms, generalised anxiety, and suicidal ideation. Item 3 showed the highest discrimination and information, and the scale proved to be accurate at higher levels of nightmare severity. Conclusions: The NDI presents adequate psychometric properties for the inference and interpretation of scores in the assessment of nightmares. Its use is recommended in both professional practice and research with the adult general population. Full article
Show Figures

Figure 1

18 pages, 1858 KB  
Article
A Survey on Nocturnal Air Conditioner Adjustment Behavior and Subjective Sleep Quality in Summer
by Shimin Liang, Yueru Yan, Xiaohui Tian, Yujin Zhang, Cheng Chen, Hui Zhu and Songtao Hu
Buildings 2025, 15(20), 3738; https://doi.org/10.3390/buildings15203738 - 17 Oct 2025
Viewed by 319
Abstract
Sleep is a critical physiological process for the mental and physiological restoration of people. The air conditioning usually serves as a common approach to maintain or improve sleep quality. However, available data are still limited regarding the actual sleep quality under different air [...] Read more.
Sleep is a critical physiological process for the mental and physiological restoration of people. The air conditioning usually serves as a common approach to maintain or improve sleep quality. However, available data are still limited regarding the actual sleep quality under different air conditioning modes, which leads to insufficient evidence to support the optimization of the temperature control strategies of air conditioners. To address this gap, an online questionnaire survey was carried out to identify the adjustments of air conditioners during nocturnal sleep, as well as the subjective sleep quality of residents in the summer. A total of 571 valid responses were collected from participants across various age groups, genders, and climatic regions in China through the online surveys that considered several aspects of sleep and air conditioner usage. Pearson’s Chi-square test was used to detect the differences between items in surveys. The results indicated that 74.6% of respondents used air conditioners to regulate their sleep environments in summer, with a preferred temperature of approximately 26 °C. Gender difference had a limited contribution to the adjusting behaviors of air conditioners (χ2 = 3.83, p = 0.281), while age played a significant role (χ2 = 20.06, p = 0.018). On the contrary, sleep-related adjusting behaviors of the air conditioner were more influenced by subjective factors such as concerns about being awakened by cold or heat. Nonetheless, over 50% of respondents reported experiencing thermal disturbances during sleep, including awakenings by either cold or heat, regardless of the adjustments (χ2 = 20.3, p = 0.002). Furthermore, 68.7% of respondents reported their preference for dynamic temperature adjustments during sleep. Findings revealed that the age and subjective aspects were critical for the adjusting behaviors of air conditioners during sleep, and the dynamic air conditioning control was preferred more by users. This study provided empirical evidence to support the optimization of air conditioning modes and the development of adaptive, dynamical sleeping air conditioning systems. Full article
Show Figures

Figure 1

19 pages, 688 KB  
Systematic Review
A Systematic Review of Literature on the Association Among Sleep, Cortisol Level and Cardiovascular Health Within the Healthcare Shift Worker Population
by Aslah Nabilah Abdull Sukor, Norsham Juliana, Nazefah Abdul Hamid, Nur Islami Mohd Fahmi Teng, Muslimah Ithnin, Sahar Azmani and Sazzli Shahlan Kasim
Biomedicines 2025, 13(10), 2539; https://doi.org/10.3390/biomedicines13102539 - 17 Oct 2025
Viewed by 1340
Abstract
Shift workers are commonly associated with circadian misalignment due to irregular working hours, which often leads to poor sleep quality and is associated with HPA axis misalignment and changes in cardiovascular outcome. Background: This systematic review aimed to investigate the association between cortisol [...] Read more.
Shift workers are commonly associated with circadian misalignment due to irregular working hours, which often leads to poor sleep quality and is associated with HPA axis misalignment and changes in cardiovascular outcome. Background: This systematic review aimed to investigate the association between cortisol production and cardiovascular health with sleep quality in healthcare shift workers. Methods: A comprehensive search of PubMed, Web of Science, and Scopus was conducted for studies published between 2010 and 2025, according to PRISMA guidelines. Fourteen studies met the inclusion criteria. Results: Among the included studies, eight studies focused on the relationship between sleep quality and cortisol regulation, five studies investigated the link between sleep quality and cardiovascular health, and one study examined sleep quality, cortisol regulation, and cardiovascular outcome. A significant relationship between cortisol and sleep quality was observed, as lower cortisol levels upon awakening were associated with low sleep quality. Several studies reported that sleep disturbances were associated with adverse cardiovascular outcomes, including reduced heart rate variability (HRV) and increased risk of metabolic syndrome. Conclusions: This review highlights existing literature on the critical role of sleep quality as a key factor in cortisol level and cardiovascular health in shift workers, along with the factors influencing circadian rhythm. Full article
Show Figures

Graphical abstract

33 pages, 1786 KB  
Systematic Review
Management of Insomnia Associated with Chronic Stimulant Use: A Systematic Review of Pharmacological and Non-Pharmacological Interventions
by Stefania Chiappini, Pietro Domenico Gramuglia, Laura Palagini, Andrea Miuli, Marc Auriacombe and Giovanni Martinotti
Psychiatry Int. 2025, 6(4), 121; https://doi.org/10.3390/psychiatryint6040121 - 13 Oct 2025
Viewed by 1506
Abstract
Background: Insomnia is strongly associated with stimulant use across various populations and for a wide range of substances. It represents a significant clinical problem among individuals with stimulant use disorders, yet treatment guidelines for this specific population are limited. This gap underscores the [...] Read more.
Background: Insomnia is strongly associated with stimulant use across various populations and for a wide range of substances. It represents a significant clinical problem among individuals with stimulant use disorders, yet treatment guidelines for this specific population are limited. This gap underscores the need for a systematic review to analyze the pharmacological and non-pharmacological treatments for insomnia in individuals with stimulant use disorders. The aim of this review is to determine the efficacy, safety, and limitations of these approaches and their impact on psychiatric symptoms, stimulant use, and adverse events. Methodology: A systematic review was conducted through January–July 2025 using PubMed, Scopus, and Web of Science. The review focused on the management of chronic insomnia associated with stimulant use, including substances such as amphetamines, methylphenidate, nicotine, caffeine, and cocaine. The systematic review was structured in accordance with the PRISMA guidelines, and identified studies were assessed by title/abstract and full-text evaluation. Results: A total of twenty studies were included in the systematic review. Seven studies examined pharmacological interventions, including modafinil, naltrexone/buprenorphine-naloxone, varenicline, combination NRT, and ramelteon. Thirteen studies investigated non-pharmacological approaches, including Cognitive Behavioral Therapy (CBT), Repetitive Transcranial Magnetic Stimulation (rTMS), Electrical Vestibular Nerve Stimulation (VeNS), maximal strength training, electroacupuncture (EA), and probiotics. The majority of interventions demonstrated positive outcomes in reducing insomnia severity, with some participants achieving non-clinical levels. Commonly reported clinical symptoms related to insomnia included difficulty initiating or maintaining sleep, early morning awakening, and sleep dissatisfaction. Conclusions: Both pharmacological and non-pharmacological interventions showed promise. However, the lack of validated guidelines underscores the need for integrated therapeutic approaches that address the complex comorbidity of insomnia, stimulant use, and co-occurring psychiatric conditions. Full article
Show Figures

Figure 1

12 pages, 235 KB  
Article
Association of Allergic Conditions with Adolescent Sleep Duration: A National Survey
by Hyeseon Choi, Eunju Seo and Jinju Woo
Children 2025, 12(10), 1356; https://doi.org/10.3390/children12101356 - 9 Oct 2025
Viewed by 573
Abstract
Background: Allergic diseases, such as allergic rhinitis, eczema, and asthma, are prevalent among adolescents and are associated with various health concerns, including poor sleep quality and mental health problems. Although previous research has investigated the general association between allergic conditions and sleep disturbances, [...] Read more.
Background: Allergic diseases, such as allergic rhinitis, eczema, and asthma, are prevalent among adolescents and are associated with various health concerns, including poor sleep quality and mental health problems. Although previous research has investigated the general association between allergic conditions and sleep disturbances, few studies have examined how allergic diseases relate to sleep duration. Methods: We performed secondary analysis of the data obtained from the 19th Korea Youth Risk Behavior Survey (2023), which included 52,880 middle and high school students. Data was analyzed using complex sample design techniques, descriptive statistics, t-tests, and analyses of variance and covariance conducted to explore associations between allergic diseases and sleep duration on weekdays. Covariates included sex, school type, academic performance, socioeconomic status, and residential type. Results: The average weekday sleep duration among adolescents was 6.2 h, which was significantly shorter than that recommended by the U.S. Centers of Disease Control and Prevention (8–10 h). Among allergic conditions, allergic rhinitis was significantly associated with reduced sleep duration (p = 0.001), unlike asthma (p = 0.119) and eczema (p = 0.586). Additional differences in sleep duration were observed by sex, academic performance, socioeconomic status, and living arrangements. Conclusions: Managing allergic rhinitis may be crucial to promoting adequate sleep during adolescence. Furthermore, future research should incorporate physiological indicators to assess sleep quality, as self-reported measures may not capture sleep disturbances such as night-time awakenings. These findings can inform the development of integrated health strategies to enhance physical and psychological well-being of adolescents. Full article
18 pages, 775 KB  
Article
Seeking Something Beyond Themselves: A Concept Analysis of Spiritual Awakening Experiences at the End of Life
by Manuela Monteiro, Joel Vitorino, Marina G. Salvetti and Carlos Laranjeira
Nurs. Rep. 2025, 15(10), 358; https://doi.org/10.3390/nursrep15100358 - 8 Oct 2025
Cited by 1 | Viewed by 1041
Abstract
Background/Objectives: End-of-life (EoL) experiences are critically important for everyone involved, giving rise to a set of needs that extend far beyond bio-physiological aspects, to encompass the spiritual dimension as the core of human beings. Understanding the processes of spiritual awakening (SA) assists palliative [...] Read more.
Background/Objectives: End-of-life (EoL) experiences are critically important for everyone involved, giving rise to a set of needs that extend far beyond bio-physiological aspects, to encompass the spiritual dimension as the core of human beings. Understanding the processes of spiritual awakening (SA) assists palliative care professionals in enhancing the quality of care provided to individuals with life-threatening illnesses, as well as to their families. SA is a fundamental occurrence linked to the fulfilment of our spiritual needs when facing an existential crisis, such as the proximity of death. However, its conceptual boundaries need to be clarified to provide qualified and humanized palliative care. Therefore, this study aims to identify the key attributes, antecedents, consequents, and empirical referents of SA at EoL, as well as to clarify the concept’s existing ambiguities. Methods: Walker and Avant’s eight-step concept analysis was used. A literature search was conducted in May 2025 across three databases (PubMed, CINAHL and Scopus). Results: Following the review, 21 articles were included for analysis. The concept analysis revealed four main attribute domains: (1) sensory–perceptual domain; (2) affective/cognitive domain; (3) relational domain; and (4) transcendental domain. Moreover, spiritual consciousness and the existential matrix were antecedents to this concept; revaluation of beliefs, finding spiritual serenity and inner freedom, fostering spiritual growth, and the desire to leave a legacy were its consequences. Conclusions: The concept of SA at the EoL reveals itself to be a complex and multifactorial phenomenon, with a profound impact on a person’s confrontation with finitude. Recognizing and integrating SA into palliative care allows for a more comprehensive understanding of human consciousness. To deal with SA experiences in healthcare settings, a multifaceted approach is needed. This encompasses acknowledging spirituality as a determinant of health, including spiritual care in standard practice, and offering education and training on spiritual care competence for healthcare practitioners. Further transdisciplinary research should be undertaken to explore SA phenomenological variations, guide clinical interventions, and evaluate SA impacts on spiritual well-being and spiritual growth. Full article
Show Figures

Figure 1

23 pages, 3989 KB  
Article
Sequence Stratigraphy of the Volhynian (Late Middle Miocene) Deposits from the North Sector of Eastern Carpathian Foredeep
by Crina Miclӑuș, Anca Seserman, Sergiu Loghin and Viorel Ionesi
Geosciences 2025, 15(10), 379; https://doi.org/10.3390/geosciences15100379 - 1 Oct 2025
Viewed by 581
Abstract
An exposed sedimentary succession, ca 115 m of a total of 1000 m, from the Eastern Carpathian foredeep was, for the first time, analyzed using facies analysis and scale- and time-independent sequence stratigraphy methods to reveal the depositional environment and its cyclic sedimentation. [...] Read more.
An exposed sedimentary succession, ca 115 m of a total of 1000 m, from the Eastern Carpathian foredeep was, for the first time, analyzed using facies analysis and scale- and time-independent sequence stratigraphy methods to reveal the depositional environment and its cyclic sedimentation. The outcropping deposits, belonging to the Șomuz Formation, dated on the basis of molluscs, foraminifera, and ostracods, are uppermost Volhynian (upper Serravalian). The three recurrent facies associations we have distinguished indicate a storm-dominated shoreface–offshore transition environment. Five-decametre-thick high-frequency sequences (HFS1–5), at most of 4th order, bounded by maximum regressive surfaces, were defined in the studied interval. The maximum thickness of the Volhynian deposits in the area, known both from well sites and outcrops, allowed us to estimate the sedimentation rate at ca 1.5 m/kyr. The fossil content shows that the entire sedimentary succession was deposited in very shallow to shallow water during the whole Volhynian (12.65 - ca 12.01 Ma). The time interval we studied was estimated at ca 75 kyr, so the average time of one HFS is ca 15 kyr. At this scale, considering that both high subsidence and Eastern Paratethys sea-level rise added to accommodation, the sediment supply must have been the main control of cyclic sedimentation, which, in turn, must have been controlled by precession climatic changes in the source area. The estimated time of an HFS is shorter than a precession cycle, but better dating might support or refute this hypothesis. This paper may awaken the interest of the owners of better data, especially from subsurface (seismic, well logs), to complete the data from natural exposures. Full article
(This article belongs to the Section Sedimentology, Stratigraphy and Palaeontology)
Show Figures

Figure 1

14 pages, 910 KB  
Article
Collective Dynamics in the Awakening of Sleeping Beauty Patents: A BERTopic Approach
by Hee Jin Mun and Sanghoon Lee
Appl. Sci. 2025, 15(19), 10395; https://doi.org/10.3390/app151910395 - 25 Sep 2025
Viewed by 474
Abstract
Prior research has emphasized individual patent characteristics in identifying the awakening of sleeping beauty patents (SBPs) that remain unnoticed for long periods before suddenly attracting substantial attention. However, less attention has been paid to how collective dynamics shape these awakenings. This study examines [...] Read more.
Prior research has emphasized individual patent characteristics in identifying the awakening of sleeping beauty patents (SBPs) that remain unnoticed for long periods before suddenly attracting substantial attention. However, less attention has been paid to how collective dynamics shape these awakenings. This study examines whether field-level topic patterns—observable manifestations of collective perceptions and choices—are associated with SBP awakenings. We derived two indicators from U.S. patent abstracts by using BERTopic: Jensen–Shannon Divergence (JSD), which reflects temporal shifts in topic distributions, and topic entropy, which captures the breadth of technological exploration across topics. The logistic regression results showed that JSD is negatively associated with SBP awakenings, whereas entropy is positively associated with them. These findings suggest that SBPs are more likely to reemerge when technological exploration spans a broader range of topics while the topic structure remains relatively stable. In this way, the study contributes by demonstrating how outputs of collective dynamics are linked to the delayed recognition of SBPs. Full article
Show Figures

Figure 1

12 pages, 311 KB  
Article
Sleep Quality Assessment in Intensive Care Units: Comparing Actigraphy and the Richards Campbell Sleep Questionnaire—A Pilot Study in the Moroccan Context
by Abdelmajid Lkoul, Keltouma Oumbarek, Youssef Bouchriti, Asmaa Jniene and Tarek Dendane
Clocks & Sleep 2025, 7(3), 49; https://doi.org/10.3390/clockssleep7030049 - 16 Sep 2025
Viewed by 954
Abstract
Sleep in intensive care unit (ICU) patients is frequently disrupted, which may adversely affect their overall health and recovery. Despite the implementation of various strategies to promote sleep, accurately assessing its quality remains complex. This pilot study aimed to evaluate both the quality [...] Read more.
Sleep in intensive care unit (ICU) patients is frequently disrupted, which may adversely affect their overall health and recovery. Despite the implementation of various strategies to promote sleep, accurately assessing its quality remains complex. This pilot study aimed to evaluate both the quality and quantity of sleep in ICU patients using actigraphy (ACT) and the Richards–Campbell Sleep Questionnaire (RCSQ) and to compare the diagnostic performance of these two tools. We conducted a prospective observational study including 228 ICU patients. Sleep was assessed using both RCSQ and ACT. Receiver Operating Characteristic (ROC) curve analysis was used to evaluate the discriminative ability of each tool (Area Under the Curve [AUC], sensitivity, specificity), with optimal cut-off points determined using Youden’s Index. The Mann–Whitney U test was used to compare sleep parameters between patients classified as having good or poor sleep based on ACT measurements. The mean RCSQ score was 38.16 ± 17.09, indicating poor perceived sleep quality. Sleep onset latency (based on RCSQ) was 35.71 ± 21.44 min, with a mean of 40.32 ± 20.03 awakenings. According to ACT, sleep latency was 39.23 ± 22.09 min, and total sleep duration was 198.15 ± 128.42 min (approximately 3 h and 18 min), which is significantly below recommended levels. The average number of awakenings recorded was 24.85. In terms of diagnostic performance, the RCSQ demonstrated excellent discriminative ability (AUC = 1.00 for the total score), while ACT showed more variable results: total sleep duration had a good AUC of 0.91, while sleep latency showed a lower performance with an AUC of 0.50. The RCSQ proved to be more reliable than ACT in assessing sleep quality in ICU patients, providing consistent results across multiple parameters, including sleep depth, latency, and number of awakenings. Conversely, ACT yielded less consistent findings, particularly regarding sleep latency and nighttime interruptions. Further studies are warranted to refine objective tools for evaluating sleep in critically ill patients. Full article
(This article belongs to the Section Disorders)
Show Figures

Figure 1

13 pages, 1023 KB  
Article
Examining the Exercise Dose–Response Using Cardiac Autonomic Activity in Female University Ice Hockey Players
by Maggie L. Peterson, Patrick E. Monforton, Anthony R. Bain, Kevin J. Milne and Andrew S. Perrotta
Sports 2025, 13(9), 330; https://doi.org/10.3390/sports13090330 - 16 Sep 2025
Viewed by 736
Abstract
Female university ice hockey players experience elevated and sustained cardiovascular stress during training and competition. There remains limited research on the “exercise dose–response” in female ice hockey players. The purpose of this study was to examine daily and weekly changes in cardiac autonomic [...] Read more.
Female university ice hockey players experience elevated and sustained cardiovascular stress during training and competition. There remains limited research on the “exercise dose–response” in female ice hockey players. The purpose of this study was to examine daily and weekly changes in cardiac autonomic activity across a competitive season, and to examine its association with accumulated exercise stress. Twenty-one female ice hockey players wore chest strap heart rate monitors to quantify exercise heart rate dynamics into a training load (TL) metric and time (min) performing high-intensity activity (HIA) during training and competition. Cardiac autonomic activity was expressed as both resting heart rate (RHR) and the root mean squared of successive R-R intervals (rMSSD) and was recorded immediately upon awakening each morning. The association between HRV and both TL (r = −0.420, p = 0.058) and HIA (r = −0.420, p = 0.058) was observed. The association between RHR and both TL (r = 0.109, p = 0.638) and HIA (r = 0.150, p = 0.516) was observed. rMSSD fell below the typical error for ~50% of games. In conclusion, HRV demonstrated greater sensitivity to exercise stress than RHR for quantifying the dose–response to on-ice exercise stress. Full article
Show Figures

Figure 1

22 pages, 2885 KB  
Article
Parameter Control and Spatiotemporal Dynamics Analysis of the Chay Neuron Model Under Chemical Synapses
by Juanjuan Ma, Limei Qi, Hongqiang Dong, Ting Liu and Mei Zeng
Dynamics 2025, 5(3), 39; https://doi.org/10.3390/dynamics5030039 - 13 Sep 2025
Viewed by 450
Abstract
Chemical synaptic coupling is crucial in the nervous system. This paper establishes a chemical synaptic Chay neuronal coupling system using the Heaviside function and analyzes the equilibrium point’s type and stability based on the Jacobian matrix. Matcont simulation found that the Hopf bifurcation [...] Read more.
Chemical synaptic coupling is crucial in the nervous system. This paper establishes a chemical synaptic Chay neuronal coupling system using the Heaviside function and analyzes the equilibrium point’s type and stability based on the Jacobian matrix. Matcont simulation found that the Hopf bifurcation point transformed into a Bogdanov–Takens bifurcation point under the influence of chemical coupling strength, and a series of saddle-node bifurcation points are generated. The discharge time history of the system and the evolution of single-parameter bifurcation behavior were numerically simulated through a language and Matlab. The parameter matching results indicated that the chemical synaptic reversible potentials and synaptic thresholds were −15 mV and −35 mV, respectively. The bifurcation behavior and its changes under multi-parameter conditions were studied by using various numerical methods such as time series diagrams, bifurcation diagrams, and two-parameter diagrams. The similarity function identified key factors affecting synchrony in a chemical synaptic coupling system. Results indicate that synchrony primarily depends on chemical coupling strength, with other factors providing positive feedback to enhance it. The simulation of the spatiotemporal dynamics in a chemically synaptic coupled network of 2000 ring neurons revealed that altering the maximum conductance at local positions within the network can induce the generation of traveling waves. Strong coupling strengths ensure that the induced traveling waves propagate at greater velocities and can excite and awaken a larger number of neurons in a shorter time frame. The nonlinear properties of chemical synaptic neuronal system offer essential tools and foundations for studying neurobiology and brain dynamics. Full article
Show Figures

Figure 1

12 pages, 519 KB  
Article
The Role of Deep Neuromuscular Blockade and Sugammadex in Laparoscopic Hysterectomy: A Randomized Controlled Trial
by Corrado Terranova, Lorenzo Schiavoni, Francesco Plotti, Fabio Costa, Laura Feole, Stefania Rampello, Fernando Ficarola, Roberto Montera, Federica Guzzo, Daniela Luvero, Violante Di Donato, Alessia Mattei, Roberto Angioli and Carlo De Cicco Nardone
J. Clin. Med. 2025, 14(17), 6163; https://doi.org/10.3390/jcm14176163 - 31 Aug 2025
Viewed by 792
Abstract
Background/Objectives: Laparoscopic gynecologic surgery is widely utilized due to its minimally invasive nature. Postoperative discomfort, including intra-abdominal and referred shoulder pain, remains a challenge. This study evaluates the impact of deep neuromuscular blockade (NMB) reversed with sugammadex compared to moderate NMB reversed [...] Read more.
Background/Objectives: Laparoscopic gynecologic surgery is widely utilized due to its minimally invasive nature. Postoperative discomfort, including intra-abdominal and referred shoulder pain, remains a challenge. This study evaluates the impact of deep neuromuscular blockade (NMB) reversed with sugammadex compared to moderate NMB reversed with neostigmine on postoperative pain, recovery, and surgical conditions in patients undergoing laparoscopic hysterectomy. Methods: This double-blind, randomized controlled trial included 228 patients undergoing laparoscopic hysterectomy under standardized pneumoperitoneum pressure (12 mmHg). Participants were randomized into two groups: deep NMB with sugammadex (SUG) and moderate NMB with neostigmine (NEO). Primary outcomes included postoperative pain (NRS) and neuromuscular recovery time (TOF ratio ≥ 0.9). Secondary outcomes were surgical conditions, surgeon satisfaction, extubation and recovery times, incidence of postoperative nausea and vomiting (PONV), and analgesic consumption. Results: The SUG group exhibited lower pain scores up to 24 h compared to the NEO group (p < 0.05). Pain reductions remained statistically significant up to 6 h postoperatively after Bonferroni correction, while differences beyond this time were not significant after adjustment. Neuromuscular recovery was markedly faster in the SUG group (147.58 ± 82.26 s vs. 488.02 ± 223.07 s, p < 0.05). Patients in the SUG group had shorter extubation (ΔT1), awakening (ΔT2), and recovery room transfer times (ΔT3). PONV was significantly lower in the SUG group. Deep NMB did not contribute to the improvement of surgical workspace conditions. Conclusions: Deep NMB with sugammadex enhances postoperative pain control and accelerates neuromuscular recovery in laparoscopic hysterectomy. These findings support the adoption of deep NMB with sugammadex as a valid anesthetic approach in laparoscopic hysterectomy procedures. Full article
Show Figures

Figure 1

Back to TopTop