Sign in to use this feature.

Years

Between: -

Subjects

remove_circle_outline
remove_circle_outline
remove_circle_outline
remove_circle_outline
remove_circle_outline

Journals

Article Types

Countries / Regions

Search Results (18)

Search Parameters:
Keywords = albino-lethal

Order results
Result details
Results per page
Select all
Export citation of selected articles as:
17 pages, 3616 KB  
Article
Chloroplast-Localized Protein, OsAL7, with Two Elongation Factor Thermostable Domains Is Essential for Normal Chloroplast Development and Seedling Longevity in Oryza sativa
by Jingjing Zhang, Gaokun Chen, Guohua Guan, Yicai Huang, Yunlong Liu, Tingting Xu, Tong Chen and Zemin Zhang
Plants 2025, 14(11), 1634; https://doi.org/10.3390/plants14111634 - 27 May 2025
Viewed by 767
Abstract
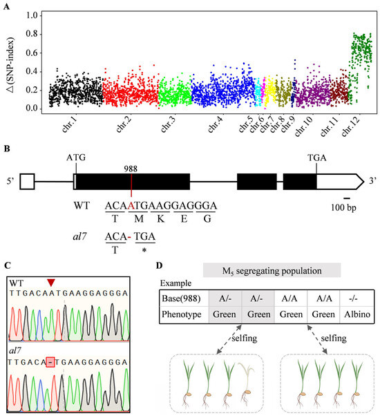
Chloroplast development is crucial for the growth and development of higher plants. In this study, we explored the role of a newly identified factor in this process by using the rice albino leaf 7 (al7) mutant, characterized by an albino phenotype [...] Read more.
Chloroplast development is crucial for the growth and development of higher plants. In this study, we explored the role of a newly identified factor in this process by using the rice albino leaf 7 (al7) mutant, characterized by an albino phenotype and lethality after the three-leaf stage. Phenotypic analysis indicated that the al7 mutant exhibited a decreased chlorophyll content and impaired chloroplast development. Using the MutMap+ method, complementation tests, and CRISPR–Cas9 gene editing, we identified that a mutation in the OsAL7 gene is responsible for the lethal albino phenotype. OsAL7 encodes a chloroplast-localized protein featuring two elongation factor thermostable (EF-Ts) domains and is expressed ubiquitously across various rice tissues. Deletion of the EF-Ts domains led to defective chloroplast development and albino lethality in seedlings. Moreover, the expression levels of nuclear and plastid genes related to chloroplast development were substantially altered in the al7 mutant. In conclusion, our findings highlight the key role played by OsAL7 in the development of chloroplasts and survival of rice seedlings. Full article
(This article belongs to the Section Plant Development and Morphogenesis)
Show Figures

Figure 1

18 pages, 7554 KB  
Article
OsRNE Encodes an RNase E/G-Type Endoribonuclease Required for Chloroplast Development and Seedling Growth in Rice
by Huimin Fang, Lili Song, Kangwei Liu, Yishu Gu, Yao Guo, Chao Zhang and Long Zhang
Int. J. Mol. Sci. 2025, 26(5), 2375; https://doi.org/10.3390/ijms26052375 - 6 Mar 2025
Viewed by 1141
Abstract
Chloroplast biogenesis is a crucial biological process in plants. Endoribonuclease E (RNase E) functions in the RNA metabolism of chloroplast and plays a vital role for chloroplast development in Arabidopsis. However, despite sharing 44.7% of its amino acid sequence identity with Arabidopsis [...] Read more.
Chloroplast biogenesis is a crucial biological process in plants. Endoribonuclease E (RNase E) functions in the RNA metabolism of chloroplast and plays a vital role for chloroplast development in Arabidopsis. However, despite sharing 44.7% of its amino acid sequence identity with Arabidopsis RNase E, the biological function of rice OsRNE (Oryza sativa RNase E) remains unknown. Here, we identified a white leaf and lethal 1 (wll1) mutant that displayed white leaves and died at the seedling stage. The causal gene OsRNE was isolated by MutMap+ method. CRISPR/Cas9-mediated knockout of OsRNE resulted in white leaves and seedling lethality, confirming OsRNE as the causal gene for the wll1 phenotype. The albino phenotype of osrne mutant was associated with decreased chlorophyll content and abnormal thylakoid morphology in the chloroplast. The absence of OsRNE led to a significant reduction in the Rubisco large subunit (RbcL), and the 23S and 16S chloroplast rRNAs were nearly undetectable in the osrne mutant. OsRNE transcripts were highly expressed in green tissues, and the protein was localized to chloroplasts, indicating its essential role in photosynthetic organs. Furthermore, transcriptome analysis showed that most of the genes associated with photosynthesis and carbohydrate metabolism pathways in the osrne mutant were significantly down-regulated compared with those in WT. Chlorophyll- and other pigment-related genes were also differentially expressed in the osrne mutant. Our findings demonstrated that OsRNE plays an important role in chloroplast development and chlorophyll biosynthesis in rice. Full article
(This article belongs to the Special Issue Genetic Regulation of Plant Growth and Protection)
Show Figures

Figure 1

15 pages, 7536 KB  
Article
RAS, a Pentatricopeptide Repeat Protein, Interacts with OsTRX z to Regulate Chloroplast Gene Transcription and RNA Processing
by Zhennan Qiu, Shiyong Wen, Peinan Sun, Dongdong Chen, Chunmiao Wang, Xiliang Song, Liying Xiao, Peiliang Zhang, Dongying Zhao, Cuiping Wen, Peiyan Guan, Xuechu Du, Yinghui Sun, Chenshan Xu and Jian Song
Plants 2025, 14(2), 247; https://doi.org/10.3390/plants14020247 - 16 Jan 2025
Viewed by 1370
Abstract
Thioredoxin z (TRX z) plays a significant role in chloroplast development by regulating the transcription of chloroplast genes. In this study, we identified a pentatricopeptide repeat (PPR) protein, rice albino seedling-lethal (RAS), that interacts with OsTRX z. This interaction was initially discovered by [...] Read more.
Thioredoxin z (TRX z) plays a significant role in chloroplast development by regulating the transcription of chloroplast genes. In this study, we identified a pentatricopeptide repeat (PPR) protein, rice albino seedling-lethal (RAS), that interacts with OsTRX z. This interaction was initially discovered by using a yeast two-hybrid (Y2H) screening technique and was further validated through Y2H and bimolecular fluorescence complementation (BiFC) experiments. RAS contains 16 PPR motifs and features a small MutS-related (SMR) domain at its C-terminus. CRISPR/Cas9-generated ras mutants exhibited an albino seedling-lethal phenotype characterized by abnormal chloroplast structures and a significantly reduced chlorophyll content. RAS localizes to the chloroplast and is predominantly expressed in young leaves. Mutations in RAS affect RNA editing at the rpl2, rps14, and ndhA sites, as well as RNA splicing at the rpl2, atpF, and ndhA transcripts within the chloroplast. Furthermore, the expression levels of genes associated with chloroplast formation are altered in the ras mutant. Both OsTRX z and RAS were found to interact with chloroplast signal recognition particle (cpSRP) proteins, indicating that their proper localization within the chloroplast may be dependent on the SRP pathway. Collectively, our findings highlight the critical role of RAS in chloroplast development, as it is involved in RNA processing and the regulation of chloroplast gene expression. Full article
Show Figures

Figure 1

24 pages, 12631 KB  
Article
Contrasting Disease Progression, Microglia Reactivity, Tolerance, and Resistance to Toxoplasma gondii Infection in Two Mouse Strains
by Daniel G. Diniz, Jhonnathan H. P. de Oliveira, Luma C. F. Guerreiro, Gabriel C. de Menezes, Alexa C. L. de Assis, Tainá Q. Duarte, Izabelly B. D. dos Santos, Flávia D. Maciel, Gabrielly L. da S. Soares, Sanderson C. Araújo, Felipe T. de C. Franco, Ediclei L. do Carmo, Rafaela dos A. B. Morais, Camila M. de Lima, Dora Brites, Daniel C. Anthony, José A. P. Diniz and Cristovam W. P. Diniz
Biomedicines 2024, 12(7), 1420; https://doi.org/10.3390/biomedicines12071420 - 26 Jun 2024
Cited by 2 | Viewed by 2463
Abstract
Our study investigated the innate immune response to Toxoplasma gondii infection by assessing microglial phenotypic changes and sickness behavior as inflammatory response markers post-ocular tachyzoite instillation. Disease progression in Swiss albino mice was compared with the previously documented outcomes in BALB/c mice using [...] Read more.
Our study investigated the innate immune response to Toxoplasma gondii infection by assessing microglial phenotypic changes and sickness behavior as inflammatory response markers post-ocular tachyzoite instillation. Disease progression in Swiss albino mice was compared with the previously documented outcomes in BALB/c mice using an identical ocular route and parasite burden (2 × 105 tachyzoites), with saline as the control. Contrary to expectations, the Swiss albino mice displayed rapid, lethal disease progression, marked by pronounced sickness behaviors and mortality within 11–12 days post-infection, while the survivors exhibited no apparent signs of infection. Comparative analysis revealed the T. gondii-infected BALB/c mice exhibited reduced avoidance of feline odors, while the infected Swiss albino mice showed enhanced avoidance responses. There was an important increase in microglial cells in the dentate gyrus molecular layer of the infected Swiss albino mice compared to the BALB/c mice and their respective controls. Hierarchical cluster and discriminant analyses identified three microglial morphological clusters, differentially affected by T. gondii infection across strains. The BALB/c mice exhibited increased microglial branching and complexity, while the Swiss albino mice showed reduced shrunken microglial arbors, diminishing their morphological complexity. These findings highlight strain-specific differences in disease progression and inflammatory regulation, indicating lineage-specific mechanisms in inflammatory responses, tolerance, and resistance. Understanding these elements is critical in devising control measures for toxoplasmosis. Full article
(This article belongs to the Section Neurobiology and Clinical Neuroscience)
Show Figures

Figure 1

17 pages, 5095 KB  
Article
Development and Efficacy of the Antivenom Specific to Severe Envenomations in Morocco and North Africa: Advancements in Scorpion Envenomation Management
by Bouchra Darkaoui, Ines Hilal, Soukaina Khourcha, Ayoub Lafnoune, Salma Chakir, Ayoub Aarab, Abdellah Moustaghfir, Ouafaa Aniq Filali and Naoual Oukkache
Toxins 2024, 16(5), 214; https://doi.org/10.3390/toxins16050214 - 4 May 2024
Cited by 4 | Viewed by 3971
Abstract
Scorpion envenomation poses a global public health issue, with an estimated 1,500,000 cases worldwide annually resulting in 2600 deaths. North Africa, particularly Morocco, experiences severe envenomations, mainly attributed to Androctonus mauretanicus and Buthus occitanus in Morocco, and Buthus occitanus and Androctonus australis hector [...] Read more.
Scorpion envenomation poses a global public health issue, with an estimated 1,500,000 cases worldwide annually resulting in 2600 deaths. North Africa, particularly Morocco, experiences severe envenomations, mainly attributed to Androctonus mauretanicus and Buthus occitanus in Morocco, and Buthus occitanus and Androctonus australis hector in Algeria and Tunisia, with case numbers often underestimated. Current treatment relies mainly on symptomatic approaches, except in Morocco, where management is limited to symptomatic treatment due to controversies regarding specific treatment. In Morocco, between 30,000 and 50,000 scorpion envenomation cases are reported annually, leading to hundreds of deaths, mainly among children. Controversies among clinicians persist regarding the appropriate course of action, often limiting treatments to symptomatic measures. The absence of a specific antivenom for the venoms of the most lethal scorpions further exacerbates the situation. This study aims to address this gap by developing a monovalent antivenom against the endemic and most dangerous scorpion, Androctonus mauretanicus. The antivenom was produced by immunizing albino rabbits with a mixture of Androctonus mauretanicus venom collected from high-risk areas in Morocco. Immunizations were performed by subcutaneous injections at multiple sites near the lymphatic system, following an immunization schedule. Production control of neutralizing antibody titers was conducted through immunodiffusion. Once a sufficient antibody titer was achieved, blood collection was performed, and the recovered plasma underwent affinity chromatography. The efficacy of purified IgG was evaluated by determining the ED50 in mice, complemented by histological and immunohistochemical studies on its ability to neutralize venom-induced tissue alterations and the neutralization of toxins bound to receptors in the studied organs. The monovalent antivenom demonstrated specificity against Androctonus mauretanicus venom and effective cross-protection against the venom of the scorpions Buthus occitanus and Androctonus australis hector, highly implicated in lethal envenomations in the Maghreb. This study shows that the developed monovalent antivenom exhibits notable efficacy against local scorpions and a surprising ability to neutralize the most lethal envenomations in North Africa. These results pave the way for a new, more specific, and promising therapeutic approach to countering severe scorpion envenomations, especially in Morocco, where specific treatment is lacking. Full article
Show Figures

Figure 1

13 pages, 3094 KB  
Article
OsALB3 Is Required for Chloroplast Development by Promoting the Accumulation of Light-Harvesting Chlorophyll-Binding Proteins in Rice
by Chao Zhang, Xinchen Mao, Xiaoxiao Feng, Yali Sun, Zirui Wang, Jiaqi Tang and Hengxiu Yu
Plants 2023, 12(23), 4003; https://doi.org/10.3390/plants12234003 - 28 Nov 2023
Cited by 5 | Viewed by 1791
Abstract
ALBINO3 (ALB3) protein functions in the insertion and assembly of thylakoid membrane protein complexes and plays a critical role for chloroplast development in Arabidopsis. However, the biological function of ALB3 homologs in rice, OsALB3, remains elusive. Here, we identified a rice mutant, [...] Read more.
ALBINO3 (ALB3) protein functions in the insertion and assembly of thylakoid membrane protein complexes and plays a critical role for chloroplast development in Arabidopsis. However, the biological function of ALB3 homologs in rice, OsALB3, remains elusive. Here, we identified a rice mutant, yellow leaf and lethal1 (yll1), that displayed yellow leaves and died at the seedling stage. The content of chlorophyll in yll1, compared with wild type, was significantly decreased. Transmission electron microscopy observation shows that the chloroplast of yll1 lacks thylakoid membranes. The causal mutation, which is located in OsALB3, was isolated by Mutmap+ combined with a simple mutation filtering process. Knockout of OsALB3 leads to yellow leaves and seedling lethality, mimicking the phenotype of yll1. OsALB3 is widely expressed and OsALB3 is chloroplast-localized. Moreover, the content of light-harvesting chlorophyll-binding proteins in yll1 is reduced. Together, our study demonstrated the essential role of OsALB3 in chloroplast development and provided clues to the possible conserved molecular function of ALB3 in rice. Full article
(This article belongs to the Special Issue Genetics, Genomics and Breeding of Cereals)
Show Figures

Figure 1

20 pages, 3893 KB  
Article
Synthesis, Molecular Docking, and Preclinical Evaluation of a New Succinimide Derivative for Cardioprotective, Hepatoprotective and Lipid-Lowering Effects
by Muhammad Imran Qayyum, Sami Ullah, Umer Rashid, Abdul Sadiq, Obaidullah, Mater H. Mahnashi, Osama M. Alshehri, Mohammed M. Jalal, Khalid J. Alzahrani and Ibrahim F. Halawani
Molecules 2022, 27(19), 6199; https://doi.org/10.3390/molecules27196199 - 21 Sep 2022
Cited by 8 | Viewed by 3309
Abstract
Cardiac and hepatotoxicities are major concerns in the development of new drugs. Better alternatives to other treatments are being sought to protect these vital organs from the toxicities of these pharmaceuticals. In this regard, a preclinical study is designed to investigate the histopathological [...] Read more.
Cardiac and hepatotoxicities are major concerns in the development of new drugs. Better alternatives to other treatments are being sought to protect these vital organs from the toxicities of these pharmaceuticals. In this regard, a preclinical study is designed to investigate the histopathological effects of a new succinimide derivative (Comp-1) on myocardial and liver tissues, and the biochemical effects on selected cardiac biomarkers, hepatic enzymes, and lipid profiles. For this, an initially lethal/toxic dose was determined, followed by a grouping of selected albino rats into five groups (each group had n = 6). The control group received daily oral saline for 8 days. The 5-FU (5-Fluorouracil) group received oral saline daily for 8 days, added with the administration of a single dose of 5-FU (150 mg/kg I.P.) on day 5 of the study. The atenolol group received oral atenolol (20 mg/kg) for 8 days and 5-FU (150 mg/kg I.P.) on day 5 of the protocol. Similarly, two groups of rats treated with test compound (Comp-1) were administered with 5 mg/kg I.P. and 10 mg/kg I.P. for 8 days, followed by 5-FU (150 mg/kg I.P.) on day 5. Toxicity induced by 5-FU was manifested by increases in the serum creatinine kinase myocardial band (CK-MB), troponin I (cTnI) and lactate dehydrogenase (LDH), lipid profile, and selected liver enzymes, including ALP (alkaline phosphatase), ALT (alanine transaminase), AST (aspartate aminotransferase), BT (bilirubin total), and BD (direct bilirubin). These biomarkers were highly significantly decreased after the administration of the mentioned doses of the test compound (5 mg/kg and 10 mg/kg). Similarly, histological examination revealed cardiac and hepatic tissue toxicity by 5-FU. However, those toxic effects were also significantly recovered/improved after the administration of Comp-1 at the said doses. This derivative showed dose-dependent effects and was most effective at a dose of 10 mg/kg body weight. Binding energy data computed via docking simulations revealed that our compound interacts toward the human beta2-adrenergic G protein-coupled receptor (S = −7.89 kcal/mol) with a slight stronger affinity than the calcium channel T-type (S = −7.07 kcal/mol). In conclusion, the histological and biochemical results showed that the test compound (Comp-1) had prominent cardioprotective, hepatoprotective, and lipolytic effects against 5-FU-induced toxicity in the subjected animal model. Full article
Show Figures

Figure 1

17 pages, 5257 KB  
Article
Plastid Deficient 1 Is Essential for the Accumulation of Plastid-Encoded RNA Polymerase Core Subunit β and Chloroplast Development in Arabidopsis
by Zhipan Yang, Mingxin Liu, Shunhua Ding, Yi Zhang, Huixia Yang, Xiaogang Wen, Wei Chi, Congming Lu and Qingtao Lu
Int. J. Mol. Sci. 2021, 22(24), 13648; https://doi.org/10.3390/ijms222413648 - 20 Dec 2021
Cited by 4 | Viewed by 3075
Abstract
Plastid-encoded RNA polymerase (PEP)-dependent transcription is an essential process for chloroplast development and plant growth. It is a complex event that is regulated by numerous nuclear-encoded proteins. In order to elucidate the complex regulation mechanism of PEP activity, identification and characterization of PEP [...] Read more.
Plastid-encoded RNA polymerase (PEP)-dependent transcription is an essential process for chloroplast development and plant growth. It is a complex event that is regulated by numerous nuclear-encoded proteins. In order to elucidate the complex regulation mechanism of PEP activity, identification and characterization of PEP activity regulation factors are needed. Here, we characterize Plastid Deficient 1 (PD1) as a novel regulator for PEP-dependent gene expression and chloroplast development in Arabidopsis. The PD1 gene encodes a protein that is conserved in photoautotrophic organisms. The Arabidopsis pd1 mutant showed albino and seedling-lethal phenotypes. The plastid development in the pd1 mutant was arrested. The PD1 protein localized in the chloroplasts, and it colocalized with nucleoid protein TRXz. RT-quantitative real-time PCR, northern blot, and run-on analyses indicated that the PEP-dependent transcription in the pd1 mutant was dramatically impaired, whereas the nuclear-encoded RNA polymerase-dependent transcription was up-regulated. The yeast two-hybrid assays and coimmunoprecipitation experiments showed that the PD1 protein interacts with PEP core subunit β (PEP-β), which has been verified to be essential for chloroplast development. The immunoblot analysis indicated that the accumulation of PEP-β was barely detected in the pd1 mutant, whereas the accumulation of the other essential components of the PEP complex, such as core subunits α and β′, were not affected in the pd1 mutant. These observations suggested that the PD1 protein is essential for the accumulation of PEP-β and chloroplast development in Arabidopsis, potentially by direct interaction with PEP-β. Full article
(This article belongs to the Special Issue Chloroplast and Stress Signaling)
Show Figures

Figure 1

19 pages, 4700 KB  
Article
PPR647 Protein Is Required for Chloroplast RNA Editing, Splicing and Chloroplast Development in Maize
by Yan Zhao, Wei Xu, Yongzhong Zhang, Shilei Sun, Lijing Wang, Shiyi Zhong, Xiangyu Zhao and Baoshen Liu
Int. J. Mol. Sci. 2021, 22(20), 11162; https://doi.org/10.3390/ijms222011162 - 16 Oct 2021
Cited by 9 | Viewed by 3037
Abstract
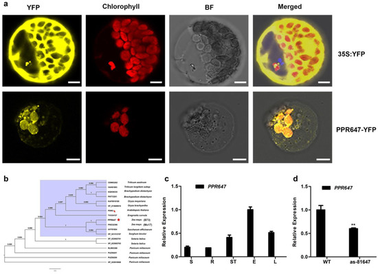
Chloroplasts play an essential role in plant growth and development. Any factors affecting chloroplast development will lead to abnormal plant growth. Here, we characterized a new maize mutant, albino seedling mutant 81647 (as-81647), which exhibits an entirely albino phenotype in leaves [...] Read more.
Chloroplasts play an essential role in plant growth and development. Any factors affecting chloroplast development will lead to abnormal plant growth. Here, we characterized a new maize mutant, albino seedling mutant 81647 (as-81647), which exhibits an entirely albino phenotype in leaves and eventually died before the three-leaf stage. Transmission electron microscopy (TEM) demonstrated that the chloroplast thylakoid membrane was impaired and the granum lamellae significantly decreased in as-81647. Map-based cloning and transgenic analysis confirmed that PPR647 encodes a new chloroplast protein consisting of 11 pentratricopeptide repeat domains. Quantitative real-time PCR (qRT-PCR) assays and transcriptome analysis (RNA-seq) showed that the PPR647 mutation significantly disrupted the expression of PEP-dependent plastid genes. In addition, RNA splicing and RNA editing of multiple chloroplast genes showed severe defects in as-81647. These results indicated that PPR647 is crucial for RNA editing, RNA splicing of chloroplast genes, and plays an essential role in chloroplast development. Full article
(This article belongs to the Section Molecular Biology)
Show Figures

Figure 1

17 pages, 29282 KB  
Article
A PPR Protein ACM1 Is Involved in Chloroplast Gene Expression and Early Plastid Development in Arabidopsis
by Xinwei Wang, Yaqi An, Ye Li and Jianwei Xiao
Int. J. Mol. Sci. 2021, 22(5), 2512; https://doi.org/10.3390/ijms22052512 - 3 Mar 2021
Cited by 10 | Viewed by 3371
Abstract
Chloroplasts cannot develop normally without the coordinated action of various proteins and signaling connections between the nucleus and the chloroplast genome. Many questions regarding these processes remain unanswered. Here, we report a novel P-type pentatricopeptide repeat (PPR) factor, named Albino Cotyledon Mutant1 (ACM1), [...] Read more.
Chloroplasts cannot develop normally without the coordinated action of various proteins and signaling connections between the nucleus and the chloroplast genome. Many questions regarding these processes remain unanswered. Here, we report a novel P-type pentatricopeptide repeat (PPR) factor, named Albino Cotyledon Mutant1 (ACM1), which is encoded by a nuclear gene and involved in chloroplast development. Knock-down of ACM1 transgenic plants displayed albino cotyledons but normal true leaves, while knock-out of the ACM1 gene in seedlings was lethal. Fluorescent protein analysis showed that ACM1 was specifically localized within chloroplasts. PEP-dependent plastid transcript levels and splicing efficiency of several group II introns were seriously affected in cotyledons in the RNAi line. Furthermore, denaturing gel electrophoresis and Western blot experiments showed that the accumulation of chloroplast ribosomes was probably damaged. Collectively, our results indicate ACM1 is indispensable in early chloroplast development in Arabidopsis cotyledons. Full article
(This article belongs to the Special Issue Organelle Genetics in Plants 2.0)
Show Figures

Figure 1

19 pages, 5878 KB  
Article
Evaluation of Dimer of Epicatechin from an Endophytic Fungus Curvularia australiensis FC2AP on Acute Toxicity Levels, Anti-Inflammatory and Anti-Cervical Cancer Activity in Animal Models
by Vellingiri Manon Mani, Arockiam Jeyasundar Parimala Gnana Soundari, Balamuralikrishnan Balasubramanian, Sungkwon Park, Utthapon Issara, Kathirvel Preethi and Wen-Chao Liu
Molecules 2021, 26(3), 654; https://doi.org/10.3390/molecules26030654 - 27 Jan 2021
Cited by 19 | Viewed by 4052
Abstract
Cervical cancer, as the most frequent cancer in women globally and accounts almost 14% in India. It can be prevented or treated with vaccines, radiation, chemotherapy, and brachytherapy. The chemotherapeutic agents cause adverse post effects by the destruction of the neighboring normal cells [...] Read more.
Cervical cancer, as the most frequent cancer in women globally and accounts almost 14% in India. It can be prevented or treated with vaccines, radiation, chemotherapy, and brachytherapy. The chemotherapeutic agents cause adverse post effects by the destruction of the neighboring normal cells or altering the properties of the cells. In order to reduce the severity of the side effects caused by the chemically synthesized therapeutic agents, the current research developed an anti-cancer agent dimer of epicatechin (DoE), a natural bioactive secondary metabolite (BSM) mediated from an endophytic fungus Curvularia australiensis FC2AP. The investigation has initiated with the evaluation of inhibiting the angiogenesis which is a main activity in metastasis, and it was assessed through Hen’s Egg Test on Chorio Allantoic Membrane (HET-CAM) test; the BSM inhibited the growth of blood vessels in the developing chick embryo. Further the DoE was evaluated for its acute toxicity levels in albino mice, whereas the survival dose was found to be 1250 mg/kg and the lethal dose was 1500 mg/kg body weight of albino mice; hematological, biochemical, and histopathological analyses were assessed. The anti-inflammatory responses of the DoE were evaluated in carrageenan induced Wistar rats and the reduction of inflammation occurred in a dose-dependent manner. By fixing the effective dose for anti-inflammation analysis, the DoE was taken for the anti-cervical cancer analysis in benzo (a) pyrene induced female Sprague-Dawley rats for 60 days trial. After the stipulated days, the rats were taken for hematological antioxidants, lipid peroxidation (LPO), member bound enzymes, cervical histopathological and carcinogenic markers analyses. The results specified that the DoE has the capability of reducing the tumor in an efficient way. This is the first report of flavonoid-DoE production from an endophytic fungus C. australiensis has the anticancer potentiality and it can be stated as anti-cancer drug. Full article
Show Figures

Figure 1

13 pages, 2465 KB  
Article
RETRACTED: A Novel Herbal Hydrogel Formulation of Moringa oleifera for Wound Healing
by Aaliya Ali, Prakrati Garg, Rohit Goyal, Gurjot Kaur, Xiangkai Li, Poonam Negi, Martin Valis, Kamil Kuca and Saurabh Kulshrestha
Plants 2021, 10(1), 25; https://doi.org/10.3390/plants10010025 - 24 Dec 2020
Cited by 40 | Viewed by 11969 | Retraction
Abstract
Treatment of wounds is essential as the wound can also be lethal at some point in time if not healed properly. Ethnomedicinal plants can treat wounds as they have no side effects, whereas, in the case of chemical drugs, the side effects are [...] Read more.
Treatment of wounds is essential as the wound can also be lethal at some point in time if not healed properly. Ethnomedicinal plants can treat wounds as they have no side effects, whereas, in the case of chemical drugs, the side effects are on the rise. In this study, seeds of Moringa oleifera which is the essential ethnomedicinal plant, were studied for wound healing efficacy. The study was planned for the assessment of in vitro (antioxidant and antimicrobial activities) and in vivo (excision and incision wound healing models) wound healing efficacy of n-hexane extract and hydrogels of Moringa oleifera seeds. The antioxidant and antimicrobial activities were assessed by DPPH free radical scavenging assay and Agar well diffusion method, respectively. In excision and incision wound models, Swiss albino mice were used for wound healing efficacy of hydrogels, i.e., 5% and 10% hexane extracts of Moringa oleifera seeds. The n-hexane extract showed antioxidant as well as antibacterial activities. Moreover, the hydrogels formulated using n-hexane extract of Moringa oleifera seeds showed significant wound healing activity compared to both control and standard until the end of the protocol in both the models. Furthermore, the histopathological investigation confirmed the findings of accelerated regeneration of tissue accompanied by a decrease in inflammatory cells and increased vascularity of the immediate skin. The results (both in vitro and in vivo) claimed conclusively that our n-hexane hydrogel formulation of Moringa oleifera seeds might serve as an alternative therapy in skin restoration during wound healing. Full article
Show Figures

Figure 1

16 pages, 3958 KB  
Article
Efficient CRISPR/Cas9-Mediated Knockout of an Endogenous PHYTOENE DESATURASE Gene in T1 Progeny of Apomictic Hieracium Enables New Strategies for Apomixis Gene Identification
by Sam W. Henderson, Steven T. Henderson, Marc Goetz and Anna M. G. Koltunow
Genes 2020, 11(9), 1064; https://doi.org/10.3390/genes11091064 - 10 Sep 2020
Cited by 7 | Viewed by 5966
Abstract
Most Hieracium subgenus Pilosella species are self-incompatible. Some undergo facultative apomixis where most seeds form asexually with a maternal genotype. Most embryo sacs develop by mitosis, without meiosis and seeds form without fertilization. Apomixis is controlled by dominant loci where recombination is suppressed. [...] Read more.
Most Hieracium subgenus Pilosella species are self-incompatible. Some undergo facultative apomixis where most seeds form asexually with a maternal genotype. Most embryo sacs develop by mitosis, without meiosis and seeds form without fertilization. Apomixis is controlled by dominant loci where recombination is suppressed. Loci deletion by γ-irradiation results in reversion to sexual reproduction. Targeted mutagenesis of genes at identified loci would facilitate causal gene identification. In this study, the efficacy of CRISPR/Cas9 editing was examined in apomictic Hieracium by targeting mutations in the endogenous PHYTOENE DESATURASE (PDS) gene using Agrobacterium-mediated leaf disk transformation. In three experiments, the expected albino dwarf-lethal phenotype, characteristic of PDS knockout, was evident in 11% of T0 plants, 31.4% were sectorial albino chimeras, and the remainder were green. The chimeric plants flowered. Germinated T1 seeds derived from apomictic reproduction in two chimeric plants were phenotyped and sequenced to identify PDS gene edits. Up to 86% of seeds produced albino seedlings with complete PDS knockout. This was attributed to continuing Cas9-mediated editing in chimeric plants during apomictic seed formation preventing Cas9 segregation from the PDS target. This successful demonstration of efficient CRISPR/Cas9 gene editing in apomictic Hieracium, enabled development of the discussed strategies for future identification of causal apomixis genes. Full article
(This article belongs to the Special Issue Molecular Basis of Apomixis in Plants)
Show Figures

Graphical abstract

19 pages, 4299 KB  
Article
OsCpn60β1 is Essential for Chloroplast Development in Rice (Oryza sativa L.)
by Qingfei Wu, Cheng Zhang, Yue Chen, Kaiyue Zhou, Yihua Zhan and Dean Jiang
Int. J. Mol. Sci. 2020, 21(11), 4023; https://doi.org/10.3390/ijms21114023 - 4 Jun 2020
Cited by 13 | Viewed by 4346
Abstract
The chaperonin 60 (Cpn60) protein is of great importance to plants due to its involvement in modulating the folding of numerous chloroplast protein polypeptides. In chloroplasts, Cpn60 is differentiated into two subunit types—Cpn60α and Cpn60β and the rice genome encodes three α and [...] Read more.
The chaperonin 60 (Cpn60) protein is of great importance to plants due to its involvement in modulating the folding of numerous chloroplast protein polypeptides. In chloroplasts, Cpn60 is differentiated into two subunit types—Cpn60α and Cpn60β and the rice genome encodes three α and three β plastid chaperonin subunits. However, the functions of Cpn60 family members in rice were poorly understood. In order to investigate the molecular mechanism of OsCpn60β1, we attempted to disrupt the OsCpn60β1 gene by CRISPR/Cas9-mediated targeted mutagenesis in this study. We succeeded in the production of homozygous OsCpn60β1 knockout rice plants. The OsCpn60β1 mutant displayed a striking albino leaf phenotype and was seedling lethal. Electron microscopy observation demonstrated that chloroplasts were severely disrupted in the OsCpn60β1 mutant. In addition, OsCpn60β1 was located in the chloroplast and OsCpn60β1 is constitutively expressed in various tissues particularly in the green tissues. The label-free qualitative proteomics showed that photosynthesis-related pathways and ribosomal pathways were significantly inhibited in OsCpn60β1 mutants. These results indicate that OsCpn60β1 is essential for chloroplast development in rice. Full article
(This article belongs to the Special Issue Chloroplast Development and Function)
Show Figures

Figure 1

14 pages, 1034 KB  
Article
Evaluation of the Immunoprotective Potential of Recombinant Paraflagellar Rod Proteins of Trypanosoma evansi in Mice
by Biswa Ranjan Maharana, Naduvanahalli Rajanna Sudhakar, Vijayakumar Jawalagatti, Buddhi Chandrasekaran Saravanan, Damer P Blake and Anup Kumar Tewari
Vaccines 2020, 8(1), 84; https://doi.org/10.3390/vaccines8010084 - 12 Feb 2020
Cited by 7 | Viewed by 4145
Abstract
Trypanosomosis, caused by Trypanosoma evansi, is an economically significant disease of livestock. Systematic antigenic variation by the parasite has undermined prospects for the development of a protective vaccine that targets the immunodominant surface antigens, encouraging exploration of alternatives. The paraflagellar rod (PFR), [...] Read more.
Trypanosomosis, caused by Trypanosoma evansi, is an economically significant disease of livestock. Systematic antigenic variation by the parasite has undermined prospects for the development of a protective vaccine that targets the immunodominant surface antigens, encouraging exploration of alternatives. The paraflagellar rod (PFR), constituent proteins of the flagellum, are prominent non-variable vaccine candidates for T. evansi owing to their strategic location. Two major PFR constituent proteins, PFR1 (1770bp) and PFR2 (1800bp), were expressed using Escherichia coli. Swiss albino mice were immunized with the purified recombinant TePFR1 (89KDa) and TePFR2 (88KDa) proteins, as well as with the mix of the combined proteins at equimolar concentrations, and subsequently challenged with virulent T. evansi. The PFR-specific humoral response was assessed by ELISA. Cytometric bead-based assay was used to measure the cytokine response and flow cytometry for quantification of the cytokines. The recombinant TePFR proteins induced specific humoral responses in mice, including IgG1 followed by IgG2a and IgG2b. A balanced cytokine response induced by rTePFR 1 and 2 protein vaccination associated with extended survival and improved control of parasitemia following lethal challenge. The observation confirms the immunoprophylactic potential of the covert antigens of T. evansi. Full article
Show Figures

Figure 1

Back to TopTop