Sign in to use this feature.

Years

Between: -

Subjects

remove_circle_outline
remove_circle_outline
remove_circle_outline
remove_circle_outline
remove_circle_outline
remove_circle_outline
remove_circle_outline
remove_circle_outline
remove_circle_outline

Journals

Article Types

Countries / Regions

Search Results (2)

Search Parameters:
Keywords = adipogensis

Order results
Result details
Results per page
Select all
Export citation of selected articles as:
1 pages, 153 KB  
Abstract
The Effects of Protopanaxadiol Enriched Extracts from Ginseng (Panax ginseng) on Lipid Uptake, GLUT4 and 79 Adipokines Responsible for Adipogensis in Adipocyte-Like 3T3-L1 Cells
by Wei Chen, Chia-Rou Yeo, Wei Bin Hui, Prabhu Balan and David G. Popovich
Proceedings 2019, 37(1), 33; https://doi.org/10.3390/proceedings2019037033 - 16 Dec 2019
Cited by 1 | Viewed by 1330
Abstract
Obesity is a serious health problem and known to cause a series of metabolic disorders. Ginseng
(Panax ginseng) is an important traditional Chinese herb and has been used for thousands of years
in Asia [...] Full article
(This article belongs to the Proceedings of 2019 Annual Meeting of the Nutrition Society of New Zealand)
15 pages, 2526 KB  
Article
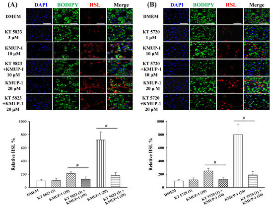
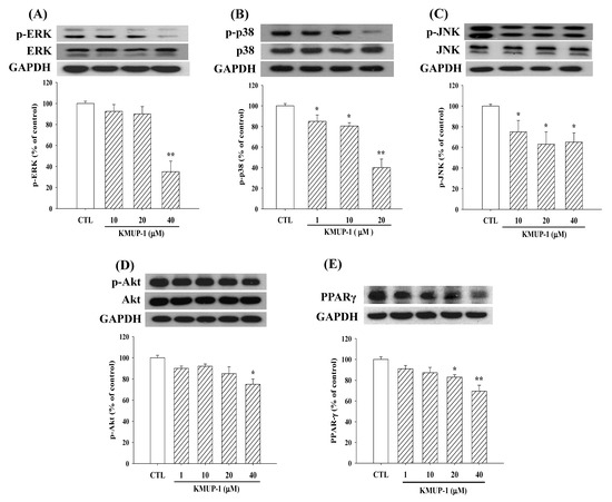
KMUP-1, a GPCR Modulator, Attenuates Triglyceride Accumulation Involved MAPKs/Akt/PPARγ and PKA/PKG/HSL Signaling in 3T3-L1 Preadipocytes
by Chung-Pin Liu, Pei-Chun Chau, Chain-Ting Chang, Li-Mei An, Jwu-Lai Yeh, Ing-Jun Chen and Bin-Nan Wu
Molecules 2018, 23(10), 2433; https://doi.org/10.3390/molecules23102433 - 23 Sep 2018
Cited by 10 | Viewed by 7129
Abstract
Xanthine-based KMUP-1 was shown to inhibit phosphodiesterases (PDEs) and modulate G-protein coupled receptors (GPCRs) to lower hyperlipidemia and body weight. This study further investigated whether KMUP-1 affects adipogenesis and lipolysis in 3T3-L1 preadipocytes. KMUP-1 (1–40 µM) concentration-dependently attenuated Oil Red O (ORO) staining [...] Read more.
Xanthine-based KMUP-1 was shown to inhibit phosphodiesterases (PDEs) and modulate G-protein coupled receptors (GPCRs) to lower hyperlipidemia and body weight. This study further investigated whether KMUP-1 affects adipogenesis and lipolysis in 3T3-L1 preadipocytes. KMUP-1 (1–40 µM) concentration-dependently attenuated Oil Red O (ORO) staining and decreased triglyceride (TG) accumulation, indicating adipogenesis inhibition in 3T3-L1 cells. In contrast, the β-agonist ractopamine increased ORO staining and TG accumulation and adipogenesis. KMUP-1 (1–40 µM) also reduced MAPKs/Akt/PPARγ expression, PPARγ1/PPARγ2 mRNA, and p-ERK immunoreactivity at the adipogenesis stage, but enhanced hormone sensitive lipase (HSL) immunoreactivity at the lipolysis stage. Addition of protein kinase A (PKA) or protein kinase G (PKG) antagonist (KT5720 or KT5728) to adipocytes did not affect HSL immunoreactivity. However, KMUP-1 did increase HSL immunoreactivity and the effect was reduced by PKA or PKG antagonist. Simvastatin, theophylline, caffeine, and sildenafil, like KMUP-1, also enhanced HSL immunoreactivity. Phosphorylated HSL (p-HSL) was enhanced by KMUP-1, indicating increased lipolysis in mature 3T3-L1 adipocytes. Decreases of MAPKs/Akt/PPARγ during adipogenesis contributed to inhibition of adipocyte differentiation, and increases of PKA/PKG at lipolysis contributed to HSL activation and TG hydrolysis. Taken together, the data suggest that KMUP-1 can inhibit hyperadiposity in 3T3-L1 adipocytes. Full article
(This article belongs to the Section Natural Products Chemistry)
Show Figures

Graphical abstract

Back to TopTop