Sign in to use this feature.

Years

Between: -

Subjects

remove_circle_outline
remove_circle_outline
remove_circle_outline
remove_circle_outline
remove_circle_outline
remove_circle_outline

Journals

Article Types

Countries / Regions

remove_circle_outline
remove_circle_outline
remove_circle_outline
remove_circle_outline

Search Results (424)

Search Parameters:
Keywords = Ulam stability

Order results
Result details
Results per page
Select all
Export citation of selected articles as:
12 pages, 267 KB  
Article
Approximate Bi-Affine Mappings
by Jae-Hyeong Bae and Won-Gil Park
Mathematics 2026, 14(6), 1056; https://doi.org/10.3390/math14061056 - 20 Mar 2026
Abstract
In this paper, we introduce a multi-variable bi-affine functional equation of the form [...] Read more.
In this paper, we introduce a multi-variable bi-affine functional equation of the form fi=1mαixi,j=1nβjyj=i=1mj=1nαiβjf(xi,yj), where m and n are integers and m,n2 and αi,βj are nonzero scalars. We investigate the Hyers–Ulam stability of this functional equation in Banach spaces using the direct method. The results obtained in this paper can be regarded as a generalization of stability results for the classical bi-Jensen functional equation and its multi-variable mean-type variants. Full article
(This article belongs to the Section C: Mathematical Analysis)
24 pages, 387 KB  
Article
Structural Analysis of Coupled ψ-Hilfer Pantograph Langevin Systems via Measure of Noncompactness
by Muath Awadalla and Dalal Alhwikem
Fractal Fract. 2026, 10(3), 201; https://doi.org/10.3390/fractalfract10030201 - 18 Mar 2026
Viewed by 33
Abstract
This paper investigates a class of coupled ψ-Hilfer fractional pantograph–Langevin equations with nonlocal integral boundary conditions. By reformulating the problem as an equivalent fixed point equation and employing Mönch’s fixed point theorem together with the Kuratowski measure of noncompactness, we establish sufficient [...] Read more.
This paper investigates a class of coupled ψ-Hilfer fractional pantograph–Langevin equations with nonlocal integral boundary conditions. By reformulating the problem as an equivalent fixed point equation and employing Mönch’s fixed point theorem together with the Kuratowski measure of noncompactness, we establish sufficient conditions for the existence of at least one solution. Under additional Lipschitz-type assumptions, we prove Ulam–Hyers stability on a suitable closed ball and derive explicit, computable stability constants. A concrete numerical example is presented in which all hypotheses are verified and the stability constants are explicitly computed (e.g., K13.811, K22.761), illustrating the applicability of the theoretical results. The study contributes additional qualitative results to the analysis of fractional pantograph–Langevin systems within the unified framework of ψ-Hilfer fractional derivatives. Full article
(This article belongs to the Special Issue Advances in Fractional Initial and Boundary Value Problems)
25 pages, 447 KB  
Article
Stability and Controllability of Coupled Neutral Impulsive ϱ-Fractional System with Mixed Delays
by F. Gassem, Mohammed Almalahi, Mohammed Rabih, Manal Y. A. Juma, Amira S. Awaad, Ali H. Tedjani and Khaled Aldwoah
Fractal Fract. 2026, 10(3), 192; https://doi.org/10.3390/fractalfract10030192 - 13 Mar 2026
Viewed by 231
Abstract
This study examines a comprehensive class of coupled nonlinear ϱ-Hilfer fractional neutral impulsive integro-differential systems with mixed delays and non-local initial conditions. The primary contribution of this study is the creation of a unified analytical framework that encompasses coupled interactions, neutral-type dependencies, [...] Read more.
This study examines a comprehensive class of coupled nonlinear ϱ-Hilfer fractional neutral impulsive integro-differential systems with mixed delays and non-local initial conditions. The primary contribution of this study is the creation of a unified analytical framework that encompasses coupled interactions, neutral-type dependencies, and impulsive disturbances, which have been studied separately by researchers. We utilize the Banach contraction principle and Krasnoselskii’s fixed-point theorem to provide suitable conditions for the existence and uniqueness of solutions within the product space of piecewise continuous weighted functions. In addition to existence, we examine Ulam–Hyers–Rassias (UHR) stability using a generalized Gronwall inequality, which guarantees the system’s robustness against functional perturbations. We also develop a controllability framework and a feedback control law that steer the system towards the desired terminal states. The theoretical results are supported by a numerical simulation using a complex kernel, implemented via a modified predictor-corrector algorithm, which validates the practical effectiveness of the proposed control and stability outcomes. Full article
(This article belongs to the Section Complexity)
24 pages, 913 KB  
Article
A Semi-Analytical and Topological Study of Fractional Dynamical Systems in Banach Spaces Endowed with the Compact-Open Topology: Applications to Wave Propagation Phenomena
by Hasan N. Zaidi, Amin Saif, Muntasir Suhail, Neama Haron, Amira S. Awaad, Khaled Aldwoah and Ali H. Tedjani
Fractal Fract. 2026, 10(3), 181; https://doi.org/10.3390/fractalfract10030181 - 11 Mar 2026
Viewed by 176
Abstract
This paper develops a functional operator-theoretic framework for nonlinear Erdelyi–Kober (EK) fractional dynamical systems formulated in Banach spaces endowed with the compact-open topology. Within this setting, sufficient conditions for existence, uniqueness, and Ulam–Hyers stability of solutions are established using the Banach and Schaefer [...] Read more.
This paper develops a functional operator-theoretic framework for nonlinear Erdelyi–Kober (EK) fractional dynamical systems formulated in Banach spaces endowed with the compact-open topology. Within this setting, sufficient conditions for existence, uniqueness, and Ulam–Hyers stability of solutions are established using the Banach and Schaefer fixed-point theorems. The continuity, boundedness, and Lipschitz properties of the associated nonlinear operators are analyzed to ensure well-posedness of the fractional system. As a constructive complement to the theoretical results, a power series iterative method (PSIM) is employed to obtain an explicit fractional series representation of the solution in the case 0<α<1. The applicability of the theoretical framework is illustrated through a nonlinear fractional dynamical Belousov–Zhabotinsky system (DBZS), where the assumptions of the main theorems are verified and the solution is constructed via the proposed series scheme. The results provide a coherent link between abstract fixed-point analysis and a constructive semi-analytical representation of solutions for EK fractional systems. Full article
Show Figures

Figure 1

17 pages, 776 KB  
Article
A Two-Stage Adversarial Training Method Based on Stability Contrastive Learning to Enhance Adversarial Robustness
by Wenjuan Ren, Zhanpeng Yang and Guangzuo Li
Appl. Sci. 2026, 16(5), 2597; https://doi.org/10.3390/app16052597 - 9 Mar 2026
Viewed by 199
Abstract
Neural network models are highly susceptible to adversarial sample attacks, causing significant differences in model predictions with even minor perturbations to the samples. Adversarial training is a kind of effective technique for resisting sample adversarial attacks. Traditional adversarial training methods are all single-stage [...] Read more.
Neural network models are highly susceptible to adversarial sample attacks, causing significant differences in model predictions with even minor perturbations to the samples. Adversarial training is a kind of effective technique for resisting sample adversarial attacks. Traditional adversarial training methods are all single-stage training, and in the middle and later stages of training, there is a serious issue of robust overfitting. The accuracy of the adversarial training model does not increase and may even experience severe degradation. For this issue, we propose a multi-stage stability contrastive adversarial training method based on Ulam stability, which performs adversarial training in an optimized space with stability constraints to improve the robustness accuracy and training stability of the model. In the first stage, a stability adversarial training strategy is adopted to enable the model to rapidly improve robust accuracy before overfitting. In the second stage, a stability contrastive learning strategy is employed, focusing on suppressing overfitting of the model and further enhancing robust accuracy. This two-stage adversarial training method can not only improve the robustness accuracy of the model, but also effectively suppress overfitting phenomena. This method has plug and play pendant coupling capability, which can be combined with existing multi-class models to further improve the robustness accuracy of the benchmark model. In addition, this method has the characteristic of stable convergence, which can reduce the dependence on early stopping conditions and make the model training more flexible. Comparative experiments on multiple datasets have also validated the effectiveness of the proposed method. Full article
Show Figures

Figure 1

30 pages, 1924 KB  
Article
A Liouville–Caputo Fractional Co-Infection Model: Theoretical Analysis, Ulam-Type Stability, and Numerical Simulation
by Ghaliah Alhamzi, Mona Bin-Asfour, Najat Almutairi, Mansoor Alsulami and Sayed Saber
Axioms 2026, 15(3), 187; https://doi.org/10.3390/axioms15030187 - 4 Mar 2026
Viewed by 277
Abstract
This paper investigates a fractional-order mathematical model for the co-infection dynamics of pneumonia and typhoid fever using the Liouville–Caputo derivative. We establish the existence, uniqueness, non-negativity, and boundedness of solutions using Banach’s fixed point theorem and fractional comparison principles. The Hyers–Ulam and generalized [...] Read more.
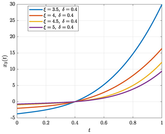
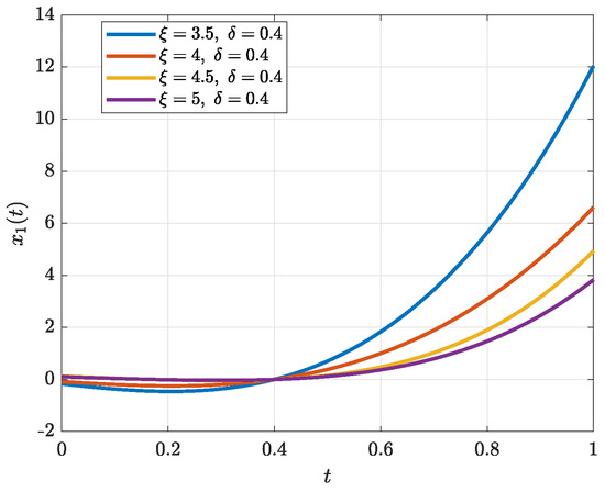
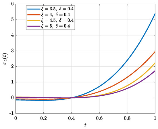
This paper investigates a fractional-order mathematical model for the co-infection dynamics of pneumonia and typhoid fever using the Liouville–Caputo derivative. We establish the existence, uniqueness, non-negativity, and boundedness of solutions using Banach’s fixed point theorem and fractional comparison principles. The Hyers–Ulam and generalized Ulam–Hyers–Rassias stability of the system are rigorously proved; this stability analysis is epidemiologically significant because it guarantees that small perturbations in initial conditions or model parameters—inevitable in real-world data collection—do not lead to unbounded deviations in disease trajectory predictions. To approximate solutions numerically, we develop a Laplace-Based Optimized Decomposition Method (LODM) and validate its convergence against a modified predictor–corrector scheme. The LODM provides a semi-analytical series solution, while the predictor–corrector method serves as a numerical benchmark; this dual approach ensures reliability of simulations. Numerical simulations illustrate the influence of the fractional order ξ on system dynamics. Quantitative comparison between ξ=1 (integer order) and ξ<1 (fractional order) demonstrates that fractional modeling reduces peak infection by 12–18% and delays epidemic peaks by 15–30 days, confirming that memory effects capture long-term epidemiological dependencies that integer-order models fail to reproduce. A biological interpretation links the fractional order to immune memory, pathogen persistence, and intervention latency. This study provides both theoretical and numerical evidence supporting the use of fractional calculus in epidemiological modeling. Full article
(This article belongs to the Special Issue Fractional Calculus—Theory and Applications, 4th Edition)
Show Figures

Figure 1

26 pages, 370 KB  
Article
Nonlinear Sequential Caputo Fractional Differential Systems: Existence and Hyers–Ulam Stability Under Coupled Mixed Boundary Constraints
by Manigandan Murugesan, Saud Fahad Aldosary and Hami Gündoğdu
Fractal Fract. 2026, 10(3), 165; https://doi.org/10.3390/fractalfract10030165 - 3 Mar 2026
Viewed by 223
Abstract
In this paper, we study a nonlinear system of sequential Caputo fractional differential equations equipped with coupled mixed multi-point boundary conditions. In particular, the boundary conditions involve the values of the unknown functions at the endpoints expressed as linear combinations of their values [...] Read more.
In this paper, we study a nonlinear system of sequential Caputo fractional differential equations equipped with coupled mixed multi-point boundary conditions. In particular, the boundary conditions involve the values of the unknown functions at the endpoints expressed as linear combinations of their values at several interior points, forming a closed system of relations. The existence of solutions is established by applying the Leray–Schauder alternative, while uniqueness is proved using Banach’s contraction principle. In addition, we investigate the Hyers–Ulam stability of the proposed system. Several examples are included to demonstrate the applicability of the theoretical results. Some special cases of the general problem are also discussed. Full article
13 pages, 271 KB  
Article
Generalized Hyers-Ulam Stability of an Additive–Quadratic–Cubic–Quartic Functional Equation
by Sun-Sook Jin and Yang-Hi Lee
Symmetry 2026, 18(3), 438; https://doi.org/10.3390/sym18030438 - 3 Mar 2026
Viewed by 222
Abstract
We will prove the generalized Hyers-Ulam stability of an additive–quadratic–cubic–quartic functional equation m=15(1)m1[1i1<<im5f(xi1+xi2++xim)]=0 in the spirit of Găvruţa. Full article
(This article belongs to the Section Mathematics)
20 pages, 373 KB  
Review
Survey on Ulam Stability with Respect to n-Norms and (n, β)-Norms
by El-sayed El-hady, Anna Bahyrycz and Janusz Brzdęk
Symmetry 2026, 18(3), 411; https://doi.org/10.3390/sym18030411 - 26 Feb 2026
Viewed by 261
Abstract
This article is a survey of the results published so far on Ulam stability of functional equations in n-normed spaces and (n, β)-normed spaces. We present and examine them, highlighting some traps they contain and outlining potential straightforward generalizations. We [...] Read more.
This article is a survey of the results published so far on Ulam stability of functional equations in n-normed spaces and (n, β)-normed spaces. We present and examine them, highlighting some traps they contain and outlining potential straightforward generalizations. We also draw attention to certain symmetries present in the results discussed. In this way, we complement two earlier surveys on Ulam stability in two-normed spaces. Full article
(This article belongs to the Special Issue Functional Equations and Inequalities: Topics and Applications)
34 pages, 1631 KB  
Article
Analytical and Numerical Study of Nonlinear Variable-Order Time Fractional Reaction-Diffusion Coupled Equations Arising in Biological and Chemical Processes
by Rahim Shah, Mahnoor Amjad, Mudasir Younis, Mahpeyker Öztürk and Abdurrahman Büyükkaya
Fractal Fract. 2026, 10(3), 151; https://doi.org/10.3390/fractalfract10030151 - 26 Feb 2026
Viewed by 204
Abstract
In this article, we analyze a category of time-fractional variable-order reaction-diffusion equations coupled in the Caputo sense that are created with the modeling of complicated biological and chemical processes. Furthermore, it is shown that the solutions exist and are unique, and then the [...] Read more.
In this article, we analyze a category of time-fractional variable-order reaction-diffusion equations coupled in the Caputo sense that are created with the modeling of complicated biological and chemical processes. Furthermore, it is shown that the solutions exist and are unique, and then the system is subjected to the Ulam-Hyers stability, which confirms the model’s reliability and robustness. An advanced solution method based on shifted second-kind Airfoil polynomials is proposed for the numerical solution, where the polynomials are used to derive an operational matrix for variable-order fractional derivatives that is then applied to the original system using the collocation method to convert it into an equivalent set of algebraic equations. The system created is solved in order to obtain very precise approximations of the unknown functions. The proposed method is illustrated through several numerical experiments that not only show its accuracy but also its efficiency. The results obtained prove that the method is superior to the currently existing numerical techniques for fractional reaction-diffusion systems. Full article
Show Figures

Figure 1

21 pages, 385 KB  
Article
Qualitative Analysis of Second-Order Atangana–Baleanu Fractional Delay Equations
by Amjad E. Hamza, Mohammed S. Abdo, Bakri Younis, Khaled Aldwoah, Osman Osman, Alawia Adam and Hicham Saber
Fractal Fract. 2026, 10(3), 150; https://doi.org/10.3390/fractalfract10030150 - 26 Feb 2026
Viewed by 222
Abstract
This paper investigates qualitative properties of fractional delay differential equations formulated in terms of the Atangana–Baleanu–Caputo (ABC) fractional derivative of order 1<ϱ<2. Three related problem settings are examined: equations with variable delay, the constant-delay case, and a multi-delay [...] Read more.
This paper investigates qualitative properties of fractional delay differential equations formulated in terms of the Atangana–Baleanu–Caputo (ABC) fractional derivative of order 1<ϱ<2. Three related problem settings are examined: equations with variable delay, the constant-delay case, and a multi-delay extension involving several discrete delay terms. For each formulation, sufficient conditions ensuring existence and uniqueness of solutions are established in both the supremum norm and an exponentially weighted Maksoud norm. The analysis is carried out using Banach’s fixed point theorem in conjunction with progressive contractions and suitable Lipschitz-type conditions. In addition, Ulam–Hyers (UH) and Ulam–Hyers–Rassias (UHR) stability results are derived, providing quantitative estimates on the sensitivity of solutions with respect to perturbations. To complement the theoretical findings, numerical examples are presented, one of which illustrates the behavior of approximate solutions for various fractional orders. Full article
(This article belongs to the Section General Mathematics, Analysis)
Show Figures

Figure 1

20 pages, 465 KB  
Article
Mathematical Analysis of Higher-Order m-Coupled System Differential Equations with Caputo–Fabrizio Derivatives
by Neama Haron, Ali H. Tedjani, Arshad Ali, Khaled Aldwoah, Faez A. Alqarni, Ria Egami and Mohammed Messaoudi
Symmetry 2026, 18(2), 379; https://doi.org/10.3390/sym18020379 - 20 Feb 2026
Viewed by 243
Abstract
This paper examines the existence and stability of an m-cyclic coupled system of higher-order fractional differential equations with non-singular kernels. Sufficient conditions for the existence and stability of solutions are obtained using fixed-point techniques. Two numerical examples involving coupled and triply coupled [...] Read more.
This paper examines the existence and stability of an m-cyclic coupled system of higher-order fractional differential equations with non-singular kernels. Sufficient conditions for the existence and stability of solutions are obtained using fixed-point techniques. Two numerical examples involving coupled and triply coupled systems are presented to validate the theoretical results, and simulations of the triply coupled case illustrate the influence of different fractional orders on the system dynamics. Full article
(This article belongs to the Section Mathematics)
Show Figures

Figure 1

11 pages, 275 KB  
Article
Nonlinear Fractional Boundary Value Problems: Lyapunov-Type Estimates Derived from a Generalized Gronwall Inequality
by Nadiyah Hussain Alharthi, Mehmet Zeki Sarıkaya and Rubayyi T. Alqahtani
Mathematics 2026, 14(4), 688; https://doi.org/10.3390/math14040688 - 15 Feb 2026
Viewed by 318
Abstract
In this paper, we investigate a class of nonlinear fractional boundary value problems involving the Caputo fractional derivative under two-point boundary conditions. By combining the Green function of the associated linear problem with a generalized Gronwall inequality, we derive pointwise estimates for solutions [...] Read more.
In this paper, we investigate a class of nonlinear fractional boundary value problems involving the Caputo fractional derivative under two-point boundary conditions. By combining the Green function of the associated linear problem with a generalized Gronwall inequality, we derive pointwise estimates for solutions expressed explicitly in terms of the Mittag–Leffler function. In contrast to existing Lyapunov-type inequalities, which are mainly restricted to linear equations and rely on global supremum norm estimates, our approach preserves the nonlinear structure of the problem and captures the local behavior of solutions. These pointwise estimates lead to a Lyapunov-type inequality for nonlinear fractional equations, extending the classical result of Jleli and Samet beyond the linear framework. Moreover, we show that the obtained Lyapunov condition serves not only as a necessary condition for the existence of nontrivial solutions, but also as a sufficient criterion ensuring Hyers–Ulam stability and uniqueness. An illustrative example is provided to demonstrate the applicability of the theoretical results. Full article
30 pages, 3250 KB  
Article
A Multidimensional Jacobi-Based Spectral Framework for 3D Time-Fractional Diffusion and Transport Equations
by Khadijeh Sadri, David Amilo, Evren Hinçal, Eid H. Doha and Mahmoud A. Zaky
Mathematics 2026, 14(4), 651; https://doi.org/10.3390/math14040651 - 12 Feb 2026
Viewed by 253
Abstract
This work presents a new and efficient numerical framework for solving three-dimensional time-fractional diffusion and mobile–immobile equations in the Caputo sense. The method is formulated using four-variable Jacobi polynomials, constructed systematically via the Kronecker product of one-dimensional Jacobi bases to accurately represent the [...] Read more.
This work presents a new and efficient numerical framework for solving three-dimensional time-fractional diffusion and mobile–immobile equations in the Caputo sense. The method is formulated using four-variable Jacobi polynomials, constructed systematically via the Kronecker product of one-dimensional Jacobi bases to accurately represent the multidimensional nature of the governing equations. Within a pseudo-operational collocation formulation, these polynomials enable a highly accurate and computationally efficient approximation of the fractional operators in both temporal and spatial directions. From the theoretical standpoint, the existence and uniqueness of the approximate solution are rigorously established through Schauder’s fixed-point theorem. Furthermore, the Ulam–Hyers stability of the numerical solution is verified, demonstrating the robustness of the method with respect to perturbations in the input data. To reinforce the reliability of the approach, an explicit error bound for the residual function is derived in a Jacobi-weighted Sobolev space, offering a firm analytical basis for assessing convergence. Numerical experiments confirm that the proposed approach achieves superior accuracy and efficiency, highlighting its potential as a powerful tool for high-dimensional fractional partial differential equations. Full article
(This article belongs to the Section E: Applied Mathematics)
Show Figures

Figure 1

35 pages, 492 KB  
Article
Analysis of Implicit Neutral-Tempered Caputo Fractional Volterra–Fredholm Integro-Differential Equations Involving Retarded and Advanced Arguments
by Abdulrahman A. Sharif and Muath Awadalla
Mathematics 2026, 14(3), 470; https://doi.org/10.3390/math14030470 - 29 Jan 2026
Viewed by 320
Abstract
This paper investigates a class of implicit neutral fractional integro-differential equations of Volterra–Fredholm type. The equations incorporate a tempered fractional derivative in the Caputo sense, along with both retarded (delay) and advanced arguments. The problem is formulated on a time domain segmented into [...] Read more.
This paper investigates a class of implicit neutral fractional integro-differential equations of Volterra–Fredholm type. The equations incorporate a tempered fractional derivative in the Caputo sense, along with both retarded (delay) and advanced arguments. The problem is formulated on a time domain segmented into past, present, and future intervals and includes nonlinear mixed integral operators. Using Banach’s contraction mapping principle and Schauder’s fixed point theorem, we establish sufficient conditions for the existence and uniqueness of solutions within the space of continuous functions. The study is then extended to general Banach spaces by employing Darbo’s fixed point theorem combined with the Kuratowski measure of noncompactness. Ulam–Hyers–Rassias stability is also analyzed under appropriate conditions. To demonstrate the practical applicability of the theoretical framework, explicit examples with specific nonlinear functions and integral kernels are provided. Furthermore, detailed numerical simulations are conducted using MATLAB-based specialized algorithms, illustrating solution convergence and behavior in both finite-dimensional and Banach space contexts. Full article
(This article belongs to the Special Issue Recent Developments in Theoretical and Applied Mathematics)
Show Figures

Figure 1

Back to TopTop