Sign in to use this feature.

Years

Between: -

Subjects

remove_circle_outline
remove_circle_outline
remove_circle_outline
remove_circle_outline

Journals

Article Types

Countries / Regions

Search Results (19)

Search Parameters:
Keywords = UBQLN1

Order results
Result details
Results per page
Select all
Export citation of selected articles as:
22 pages, 27347 KB  
Article
Chronic Oxidative Stress and Stress Granule Formation in UBQLN2 ALS Neurons: Insights into Neuronal Degeneration and Potential Therapeutic Targets
by Ao Gu, Yiti Zhang, Jianfeng He, Mingri Zhao, Lingjie Ding, Wanxi Liu, Jianing Xiao, Jiali Huang, Mujun Liu and Xionghao Liu
Int. J. Mol. Sci. 2024, 25(24), 13448; https://doi.org/10.3390/ijms252413448 - 15 Dec 2024
Cited by 1 | Viewed by 2066
Abstract
The pathogenesis of neurodegenerative diseases results from the interplay between genetic and environmental factors. Aging and chronic oxidative stress are critical contributors to neurodegeneration. UBQLN2, a ubiquitin-related protein, aids in protein degradation and protects against oxidative stress. In ALS neurons harboring UBQLN2 mutations, [...] Read more.
The pathogenesis of neurodegenerative diseases results from the interplay between genetic and environmental factors. Aging and chronic oxidative stress are critical contributors to neurodegeneration. UBQLN2, a ubiquitin-related protein, aids in protein degradation and protects against oxidative stress. In ALS neurons harboring UBQLN2 mutations, oxidative stress accelerates pathological changes, yet the precise mechanisms remain unclear. Using induced motor neurons (iMNs) derived from UBQLN2 P497H iPSCs, we observed ALS-like phenotypes, including TDP-43 mislocalization, increased cell death, and reduced viability. Sodium arsenite (SA)-induced oxidative stress triggered stress granule formation, while autophagy dysfunction exacerbated neuronal degeneration. CHX and bosutinib treatments reduced ubiquitinated protein accumulation and alleviated degeneration, highlighting potential therapeutic pathways. These findings emphasize the role of chronic oxidative stress and stress granule formation in UBQLN2 ALS, offering insights into novel therapeutic targets. Full article
(This article belongs to the Special Issue Molecular Research on the Neurodegenerative Diseases)
Show Figures

Figure 1

13 pages, 1326 KB  
Communication
Autophagy Markers Are Altered in Alzheimer’s Disease, Dementia with Lewy Bodies and Frontotemporal Dementia
by Antonio Longobardi, Marcella Catania, Andrea Geviti, Erika Salvi, Elena Rita Vecchi, Sonia Bellini, Claudia Saraceno, Roland Nicsanu, Rosanna Squitti, Giuliano Binetti, Giuseppe Di Fede and Roberta Ghidoni
Int. J. Mol. Sci. 2024, 25(2), 1125; https://doi.org/10.3390/ijms25021125 - 17 Jan 2024
Cited by 7 | Viewed by 3004
Abstract
The accumulation of protein aggregates defines distinct, yet overlapping pathologies such as Alzheimer’s disease (AD), dementia with Lewy bodies (DLB), and frontotemporal dementia (FTD). In this study, we investigated ATG5, UBQLN2, ULK1, and LC3 concentrations in 66 brain specimens and 120 plasma samples [...] Read more.
The accumulation of protein aggregates defines distinct, yet overlapping pathologies such as Alzheimer’s disease (AD), dementia with Lewy bodies (DLB), and frontotemporal dementia (FTD). In this study, we investigated ATG5, UBQLN2, ULK1, and LC3 concentrations in 66 brain specimens and 120 plasma samples from AD, DLB, FTD, and control subjects (CTRL). Protein concentration was measured with ELISA kits in temporal, frontal, and occipital cortex specimens of 32 AD, 10 DLB, 10 FTD, and 14 CTRL, and in plasma samples of 30 AD, 30 DLB, 30 FTD, and 30 CTRL. We found alterations in ATG5, UBQLN2, ULK1, and LC3 levels in patients; ATG5 and UBQLN2 levels were decreased in both brain specimens and plasma samples of patients compared to those of the CTRL, while LC3 levels were increased in the frontal cortex of DLB and FTD patients. In this study, we demonstrate alterations in different steps related to ATG5, UBQLN2, and LC3 autophagy pathways in DLB and FTD patients. Molecular alterations in the autophagic processes could play a role in a shared pathway involved in the pathogenesis of neurodegeneration, supporting the hypothesis of a common molecular mechanism underlying major neurodegenerative dementias and suggesting different potential therapeutic targets in the autophagy pathway for these disorders. Full article
(This article belongs to the Special Issue Molecular Research of Endocytic and Autophagic Pathways in Diseases)
Show Figures

Figure 1

12 pages, 1060 KB  
Article
Cancer Metastasis Prediction and Genomic Biomarker Identification through Machine Learning and eXplainable Artificial Intelligence in Breast Cancer Research
by Burak Yagin, Fatma Hilal Yagin, Cemil Colak, Feyza Inceoglu, Seifedine Kadry and Jungeun Kim
Diagnostics 2023, 13(21), 3314; https://doi.org/10.3390/diagnostics13213314 - 26 Oct 2023
Cited by 35 | Viewed by 4631
Abstract
Aim: Method: This research presents a model combining machine learning (ML) techniques and eXplainable artificial intelligence (XAI) to predict breast cancer (BC) metastasis and reveal important genomic biomarkers in metastasis patients. Method: A total of 98 primary BC samples was analyzed, comprising 34 [...] Read more.
Aim: Method: This research presents a model combining machine learning (ML) techniques and eXplainable artificial intelligence (XAI) to predict breast cancer (BC) metastasis and reveal important genomic biomarkers in metastasis patients. Method: A total of 98 primary BC samples was analyzed, comprising 34 samples from patients who developed distant metastases within a 5-year follow-up period and 44 samples from patients who remained disease-free for at least 5 years after diagnosis. Genomic data were then subjected to biostatistical analysis, followed by the application of the elastic net feature selection method. This technique identified a restricted number of genomic biomarkers associated with BC metastasis. A light gradient boosting machine (LightGBM), categorical boosting (CatBoost), Extreme Gradient Boosting (XGBoost), Gradient Boosting Trees (GBT), and Ada boosting (AdaBoost) algorithms were utilized for prediction. To assess the models’ predictive abilities, the accuracy, F1 score, precision, recall, area under the ROC curve (AUC), and Brier score were calculated as performance evaluation metrics. To promote interpretability and overcome the “black box” problem of ML models, a SHapley Additive exPlanations (SHAP) method was employed. Results: The LightGBM model outperformed other models, yielding remarkable accuracy of 96% and an AUC of 99.3%. In addition to biostatistical evaluation, in XAI-based SHAP results, increased expression levels of TSPYL5, ATP5E, CA9, NUP210, SLC37A1, ARIH1, PSMD7, UBQLN1, PRAME, and UBE2T (p ≤ 0.05) were found to be associated with an increased incidence of BC metastasis. Finally, decreased levels of expression of CACTIN, TGFB3, SCUBE2, ARL4D, OR1F1, ALDH4A1, PHF1, and CROCC (p ≤ 0.05) genes were also determined to increase the risk of metastasis in BC. Conclusion: The findings of this study may prevent disease progression and metastases and potentially improve clinical outcomes by recommending customized treatment approaches for BC patients. Full article
(This article belongs to the Section Machine Learning and Artificial Intelligence in Diagnostics)
Show Figures

Figure 1

16 pages, 4656 KB  
Article
UBQLN Family Members Regulate MYC in Lung Adenocarcinoma Cells
by Parag P. Shah and Levi J. Beverly
Cancers 2023, 15(13), 3389; https://doi.org/10.3390/cancers15133389 - 28 Jun 2023
Cited by 1 | Viewed by 1800
Abstract
The ubiquilin family (UBQLN) of proteins consists of five closely related members (UBQLN1, UBQLN2, UBQLN3, UBQLN4, and UBQLNL) that have a high degree of similarity at the level of both amino acid and domain structure. The role of UBQLN1 and UBQLN2 in regulating [...] Read more.
The ubiquilin family (UBQLN) of proteins consists of five closely related members (UBQLN1, UBQLN2, UBQLN3, UBQLN4, and UBQLNL) that have a high degree of similarity at the level of both amino acid and domain structure. The role of UBQLN1 and UBQLN2 in regulating processes involved in cancer progression and tumorigenesis is still not completely understood. MYC is an oncogene and is well known to play important roles in cancer progression and metastasis. Herein, we show that the loss of UBQLN1 and UBQLN2 causes increased cell viability, cell proliferation, cell migration, clonogenic potential, and cell cycle progression, which is associated with increased MYC expression. UBQLN1 and UBQLN2 interact with phosphorylated MYC and facilitate its degradation. The overexpression of UBQLN1 reverses the increased expression of MYC following the loss of UBQLN2. Further, we present evidence that decreasing MYC levels back to baseline can reverse phenotypes driven by the loss of UBQLN1 or UBQLN2. Finally, we show that loss of UBQLN1 drives tumorigenesis and lung metastasis in mice which are associated with an increase in the expression of MYC, proteins involved in cell cycle progression, and EMT. Taken together, our results suggest for the first time a novel role of UBQLN1 and UBQLN2 in regulating MYC in lung adenocarcinoma cells. Full article
(This article belongs to the Section Molecular Cancer Biology)
Show Figures

Figure 1

12 pages, 3047 KB  
Article
Knockdown of UBQLN1 Functions as a Strategy to Inhibit CRC Progression through the ERK-c-Myc Pathway
by Ruoxuan Ni, Jianwei Jiang, Mei Zhao, Shengkai Huang and Changzhi Huang
Cancers 2023, 15(12), 3088; https://doi.org/10.3390/cancers15123088 - 7 Jun 2023
Cited by 4 | Viewed by 1946
Abstract
Purpose: Colorectal cancer (CRC) is characterized by the absence of obvious symptoms in the early stage. Due to the high rate of late diagnosis of CRC patients, the mortality rate of CRC is higher than that of other malignant tumors. Accumulating evidence has [...] Read more.
Purpose: Colorectal cancer (CRC) is characterized by the absence of obvious symptoms in the early stage. Due to the high rate of late diagnosis of CRC patients, the mortality rate of CRC is higher than that of other malignant tumors. Accumulating evidence has demonstrated that UBQLN1 plays an important role in many biological processes. However, the role of UBQLN1 in CRC progression is still elusive. Methods and results: we found that UBQLN1 was significantly highly expressed in CRC tissues compared with normal tissues. Enhanced/reduced UBQLN1 promoted/inhibited CRC cell proliferation, colony formation, epithelial–mesenchymal transition (EMT) in vitro, and knockdown of UBQLN1 inhibited CRC cells’ tumorigenesis and metastasis in nude mice in vivo. Moreover, the knockdown of UBQLN1 reduced the expression of c-Myc by downregulating the ERK-MAPK pathway. Furthermore, the elevation of c-Myc in UBQLN1-deficient cells rescued proliferation caused by UBQLN1 silencing. Conclusions: Knockdown of UBQLN1 inhibits the progression of CRC through the ERK-c-Myc pathway, which provides new insights into the mechanism of CRC progression. UBQLN1 may be a potential prognostic biomarker and therapeutic target of CRC. Full article
(This article belongs to the Special Issue Molecular Biology of Colorectal Cancers)
Show Figures

Figure 1

13 pages, 1232 KB  
Article
Study of Ubiquitin Pathway Genes in a French Population with Amyotrophic Lateral Sclerosis: Focus on HECW1 Encoding the E3 Ligase NEDL1
by Shanez Haouari, Christian Robert Andres, Debora Lanznaster, Sylviane Marouillat, Céline Brulard, Audrey Dangoumau, Devina Ung, Charlotte Veyrat-Durebex, Frédéric Laumonnier, Hélène Blasco, Philippe Couratier, Philippe Corcia and Patrick Vourc’h
Int. J. Mol. Sci. 2023, 24(2), 1268; https://doi.org/10.3390/ijms24021268 - 9 Jan 2023
Cited by 3 | Viewed by 2594
Abstract
The ubiquitin pathway, one of the main actors regulating cell signaling processes and cellular protein homeostasis, is directly involved in the pathophysiology of amyotrophic lateral sclerosis (ALS). We first analyzed, by a next-generation sequencing (NGS) strategy, a series of genes of the ubiquitin [...] Read more.
The ubiquitin pathway, one of the main actors regulating cell signaling processes and cellular protein homeostasis, is directly involved in the pathophysiology of amyotrophic lateral sclerosis (ALS). We first analyzed, by a next-generation sequencing (NGS) strategy, a series of genes of the ubiquitin pathway in two cohorts of familial and sporadic ALS patients comprising 176 ALS patients. We identified several pathogenic variants in different genes of this ubiquitin pathway already described in ALS, such as FUS, CCNF and UBQLN2. Other variants of interest were discovered in new genes studied in this disease, in particular in the HECW1 gene. We have shown that the HECT E3 ligase called NEDL1, encoded by the HECW1 gene, is expressed in neurons, mainly in their somas. Its overexpression is associated with increased cell death in vitro and, very interestingly, with the cytoplasmic mislocalization of TDP-43, a major protein involved in ALS. These results give new support for the role of the ubiquitin pathway in ALS, and suggest further studies of the HECW1 gene and its protein NEDL1 in the pathophysiology of ALS. Full article
(This article belongs to the Special Issue Molecular Research on Amyotrophic Lateral Sclerosis 2.0)
Show Figures

Figure 1

16 pages, 5345 KB  
Article
Genomic Amplification of UBQLN4 Is a Prognostic and Treatment Resistance Factor
by Yuta Kobayashi, Matias A. Bustos, Yoshiaki Shoji, Ron D. Jachimowicz, Yosef Shiloh and Dave S. B. Hoon
Cells 2022, 11(20), 3311; https://doi.org/10.3390/cells11203311 - 21 Oct 2022
Cited by 3 | Viewed by 3403
Abstract
Ubiquilin-4 (UBQLN4) is a proteasomal shuttle factor that directly binds to ubiquitylated proteins and delivers its cargo to the 26S proteasome for degradation. We previously showed that upregulated UBQLN4 determines the DNA damage response (DDR) through the degradation of MRE11A. However, [...] Read more.
Ubiquilin-4 (UBQLN4) is a proteasomal shuttle factor that directly binds to ubiquitylated proteins and delivers its cargo to the 26S proteasome for degradation. We previously showed that upregulated UBQLN4 determines the DNA damage response (DDR) through the degradation of MRE11A. However, the regulatory mechanism at DNA level, transcriptionally and post-transcriptional levels that control UBQLN4 mRNA levels remains unknown. In this study, we screened 32 solid tumor types and validated our findings by immunohistochemistry analysis. UBQLN4 is upregulated at both mRNA and protein levels and the most significant values were observed in liver, breast, ovarian, lung, and esophageal cancers. Patients with high UBQLN4 mRNA levels had significantly poor prognoses in 20 of 32 cancer types. DNA amplification was identified as the main mechanism promoting UBQLN4 upregulation in multiple cancers, even in the early phases of tumor development. Using CRISPR screen datasets, UBQLN4 was identified as a common essential gene for tumor cell viability in 81.1% (860/1,060) of the solid tumor derived cell lines. Ovarian cancer cell lines with high UBQLN4 mRNA levels were platinum-based chemotherapy resistant, while they were more sensitive to poly (adenosine diphosphate-ribose) polymerase inhibitors (PARPi). Our findings highlight the utilities of UBQLN4 as a significant pan-cancer theranostic factor and a precision oncology biomarker for DDR-related drug resistance. Full article
(This article belongs to the Special Issue DNA Damage Response Regulation and Cancer)
Show Figures

Graphical abstract

15 pages, 8271 KB  
Article
Damaged DNA Is an Early Event of Neurodegeneration in Induced Pluripotent Stem Cell-Derived Motoneurons with UBQLN2P497H Mutation
by Yiti Zhang, Baitao Zeng, Ao Gu, Qinyu Kang, Mingri Zhao, Guangnan Peng, Miaojin Zhou, Wanxi Liu, Min Liu, Lingjie Ding, Desheng Liang, Xionghao Liu and Mujun Liu
Int. J. Mol. Sci. 2022, 23(19), 11333; https://doi.org/10.3390/ijms231911333 - 26 Sep 2022
Cited by 3 | Viewed by 2957
Abstract
Ubiquilin-2 (UBQLN2) mutations lead to familial amyotrophic lateral sclerosis (FALS)/and frontotemporal dementia (FTLD) through unknown mechanisms. The combination of iPSC technology and CRISPR-mediated genome editing technology can generate an iPSC-derived motor neuron (iPSC-MN) model with disease-relevant mutations, which results in increased opportunities for [...] Read more.
Ubiquilin-2 (UBQLN2) mutations lead to familial amyotrophic lateral sclerosis (FALS)/and frontotemporal dementia (FTLD) through unknown mechanisms. The combination of iPSC technology and CRISPR-mediated genome editing technology can generate an iPSC-derived motor neuron (iPSC-MN) model with disease-relevant mutations, which results in increased opportunities for disease mechanism research and drug screening. In this study, we introduced a UBQLN2-P497H mutation into a healthy control iPSC line using CRISPR/Cas9, and differentiated into MNs to study the pathology of UBQLN2-related ALS. Our in vitro MN model faithfully recapitulated specific aspects of the disease, including MN apoptosis. Under sodium arsenite (SA) treatment, we found differences in the number and the size of UBQLN2+ inclusions in UBQLN2P497H MNs and wild-type (WT) MNs. We also observed cytoplasmic TAR DNA-binding protein (TARDBP, also known as TDP-43) aggregates in UBQLN2P497H MNs, but not in WT MNs, as well as the recruitment of TDP-43 into stress granules (SGs) upon SA treatment. We noted that UBQLN2-P497H mutation induced MNs DNA damage, which is an early event in UBQLN2-ALS. Additionally, DNA damage led to an increase in compensation for FUS, whereas UBQLN2-P497H mutation impaired this function. Therefore, FUS may be involved in DNA damage repair signaling. Full article
(This article belongs to the Special Issue Stem Cell Activation in Adult Organism 2023)
Show Figures

Figure 1

20 pages, 2303 KB  
Article
GABAA Receptor-Stabilizing Protein Ubqln1 Affects Hyperexcitability and Epileptogenesis after Traumatic Brain Injury and in a Model of In Vitro Epilepsy in Mice
by Tabea Kürten, Natascha Ihbe, Timo Ueberbach, Ute Distler, Malte Sielaff, Stefan Tenzer and Thomas Mittmann
Int. J. Mol. Sci. 2022, 23(7), 3902; https://doi.org/10.3390/ijms23073902 - 31 Mar 2022
Cited by 5 | Viewed by 3267
Abstract
Posttraumatic epilepsy (PTE) is a major public health concern and strongly contributes to human epilepsy cases worldwide. However, an effective treatment and prevention remains a matter of intense research. The present study provides new insights into the gamma aminobutyric acid A (GABAA [...] Read more.
Posttraumatic epilepsy (PTE) is a major public health concern and strongly contributes to human epilepsy cases worldwide. However, an effective treatment and prevention remains a matter of intense research. The present study provides new insights into the gamma aminobutyric acid A (GABAA)-stabilizing protein ubiquilin-1 (ubqln1) and its regulation in mouse models of traumatic brain injury (TBI) and in vitro epilepsy. We performed label-free quantification on isolated cortical GABAergic interneurons from GAD67-GFP mice that received unilateral TBI and discovered reduced expression of ubqln1 24 h post-TBI. To investigate the link between this regulation and the development of epileptiform activity, we further studied ubqln1 expression in hippocampal and cortical slices. Epileptiform events were evoked pharmacologically in acute brain slices by administration of picrotoxin (PTX, 50 μM) and kainic acid (KA, 500 nM) and recorded in the hippocampal CA1 subfield using Multi-electrode Arrays (MEA). Interestingly, quantitative Western blots revealed significant decreases in ubqln1 expression 1–7 h after seizure induction that could be restored by application of the non-selective monoamine oxidase inhibitor nialamide (NM, 10 μM). In picrotoxin-dependent dose–response relationships, NM administration alleviated the frequency and peak amplitude of seizure-like events (SLEs). These findings indicate a role of the monoamine transmitter systems and ubqln1 for cortical network activity during posttraumatic epileptogenesis. Full article
(This article belongs to the Special Issue The Molecular Brain and Its Health)
Show Figures

Figure 1

21 pages, 1289 KB  
Review
Omics and Male Infertility: Highlighting the Application of Transcriptomic Data
by Temidayo S. Omolaoye, Victor A. Omolaoye, Richard K. Kandasamy, Mahmood Yaseen Hachim and Stefan S. Du Plessis
Life 2022, 12(2), 280; https://doi.org/10.3390/life12020280 - 14 Feb 2022
Cited by 33 | Viewed by 6835
Abstract
Male infertility is a multifaceted disorder affecting approximately 50% of male partners in infertile couples. Over the years, male infertility has been diagnosed mainly through semen analysis, hormone evaluations, medical records and physical examinations, which of course are fundamental, but yet inefficient, because [...] Read more.
Male infertility is a multifaceted disorder affecting approximately 50% of male partners in infertile couples. Over the years, male infertility has been diagnosed mainly through semen analysis, hormone evaluations, medical records and physical examinations, which of course are fundamental, but yet inefficient, because 30% of male infertility cases remain idiopathic. This dilemmatic status of the unknown needs to be addressed with more sophisticated and result-driven technologies and/or techniques. Genetic alterations have been linked with male infertility, thereby unveiling the practicality of investigating this disorder from the “omics” perspective. Omics aims at analyzing the structure and functions of a whole constituent of a given biological function at different levels, including the molecular gene level (genomics), transcript level (transcriptomics), protein level (proteomics) and metabolites level (metabolomics). In the current study, an overview of the four branches of omics and their roles in male infertility are briefly discussed; the potential usefulness of assessing transcriptomic data to understand this pathology is also elucidated. After assessing the publicly obtainable transcriptomic data for datasets on male infertility, a total of 1385 datasets were retrieved, of which 10 datasets met the inclusion criteria and were used for further analysis. These datasets were classified into groups according to the disease or cause of male infertility. The groups include non-obstructive azoospermia (NOA), obstructive azoospermia (OA), non-obstructive and obstructive azoospermia (NOA and OA), spermatogenic dysfunction, sperm dysfunction, and Y chromosome microdeletion. Findings revealed that 8 genes (LDHC, PDHA2, TNP1, TNP2, ODF1, ODF2, SPINK2, PCDHB3) were commonly differentially expressed between all disease groups. Likewise, 56 genes were common between NOA versus NOA and OA (ADAD1, BANF2, BCL2L14, C12orf50, C20orf173, C22orf23, C6orf99, C9orf131, C9orf24, CABS1, CAPZA3, CCDC187, CCDC54, CDKN3, CEP170, CFAP206, CRISP2, CT83, CXorf65, FAM209A, FAM71F1, FAM81B, GALNTL5, GTSF1, H1FNT, HEMGN, HMGB4, KIF2B, LDHC, LOC441601, LYZL2, ODF1, ODF2, PCDHB3, PDHA2, PGK2, PIH1D2, PLCZ1, PROCA1, RIMBP3, ROPN1L, SHCBP1L, SMCP, SPATA16, SPATA19, SPINK2, TEX33, TKTL2, TMCO2, TMCO5A, TNP1, TNP2, TSPAN16, TSSK1B, TTLL2, UBQLN3). These genes, particularly the above-mentioned 8 genes, are involved in diverse biological processes such as germ cell development, spermatid development, spermatid differentiation, regulation of proteolysis, spermatogenesis and metabolic processes. Owing to the stage-specific expression of these genes, any mal-expression can ultimately lead to male infertility. Therefore, currently available data on all branches of omics relating to male fertility can be used to identify biomarkers for diagnosing male infertility, which can potentially help in unravelling some idiopathic cases. Full article
(This article belongs to the Collection Male Infertility: Current Knowledge and Future Perspectives)
Show Figures

Figure 1

5 pages, 391 KB  
Case Report
Phenoconversion from Spastic Paraplegia to ALS/FTD Associated with CYP7B1 Compound Heterozygous Mutations
by Julian Theuriet, Antoine Pegat, Pascal Leblanc, Sandra Vukusic, Cécile Cazeneuve, Stéphanie Millecamps, Guillaume Banneau, Marine Guillaud-Bataille and Emilien Bernard
Genes 2021, 12(12), 1876; https://doi.org/10.3390/genes12121876 - 25 Nov 2021
Cited by 6 | Viewed by 2669
Abstract
Biallelic mutations in the CYP7B1 gene lead to spastic paraplegia-5 (SPG5). We report herein the case of a patient whose clinical symptoms began with progressive lower limb spasticity during childhood, and who secondly developed amyotrophic lateral sclerosis/frontotemporal dementia (ALS/FTD) at the age of [...] Read more.
Biallelic mutations in the CYP7B1 gene lead to spastic paraplegia-5 (SPG5). We report herein the case of a patient whose clinical symptoms began with progressive lower limb spasticity during childhood, and who secondly developed amyotrophic lateral sclerosis/frontotemporal dementia (ALS/FTD) at the age of 67 years. Hereditary spastic paraplegia (HSP) gene analysis identified the compound heterozygous mutations c.825T>A (pTyr275*) and c.1193C>T (pPro398Leu) in CYP7B1 gene. No other pathogenic variant in frequent ALS/FTD causative genes was found. The CYP7B1 gene seems, therefore, to be the third gene associated with the phenoconversion from HSP to ALS, after the recently described UBQLN2 and ERLIN2 genes. We therefore expand the phenotype associated with CYP7B1 biallelic mutations and make an assumption about a link between cholesterol dyshomeostasis and ALS/FTD. Full article
(This article belongs to the Special Issue Genetics of Motor Neuron Diseases)
Show Figures

Graphical abstract

12 pages, 2285 KB  
Article
Kinetic Constraints in the Specific Interaction between Phosphorylated Ubiquitin and Proteasomal Shuttle Factors
by Ling-Yun Qin, Zhou Gong, Kan Liu, Xu Dong and Chun Tang
Biomolecules 2021, 11(7), 1008; https://doi.org/10.3390/biom11071008 - 10 Jul 2021
Cited by 2 | Viewed by 2866
Abstract
Ubiquitin (Ub) specifically interacts with the Ub-associating domain (UBA) in a proteasomal shuttle factor, while the latter is involved in either proteasomal targeting or self-assembly coacervation. PINK1 phosphorylates Ub at S65 and makes Ub alternate between C-terminally relaxed (pUbRL [...] Read more.
Ubiquitin (Ub) specifically interacts with the Ub-associating domain (UBA) in a proteasomal shuttle factor, while the latter is involved in either proteasomal targeting or self-assembly coacervation. PINK1 phosphorylates Ub at S65 and makes Ub alternate between C-terminally relaxed (pUbRL) and retracted conformations (pUbRT). Using NMR spectroscopy, we show that pUbRL but not pUbRT preferentially interacts with the UBA from two proteasomal shuttle factors Ubqln2 and Rad23A. Yet discriminatorily, Ubqln2-UBA binds to pUb more tightly than Rad23A does and selectively enriches pUbRL upon complex formation. Further, we determine the solution structure of the complex between Ubqln2-UBA and pUbRL and uncover the thermodynamic basis for the stronger interaction. NMR kinetics analysis at different timescales further suggests an indued-fit binding mechanism for pUb-UBA interaction. Notably, at a relatively low saturation level, the dissociation rate of the UBA-pUbRL complex is comparable with the exchange rate between pUbRL and pUbRT. Thus, a kinetic constraint would dictate the interaction between Ub and UBA, thus fine-tuning the functional state of the proteasomal shuttle factors. Full article
(This article belongs to the Special Issue Dynamic Biomolecular Complexes)
Show Figures

Figure 1

11 pages, 2797 KB  
Article
Impaired 26S Proteasome Assembly Precedes Neuronal Loss in Mutant UBQLN2 Rats
by Wenjuan Zhang, Bo Huang, Limo Gao and Cao Huang
Int. J. Mol. Sci. 2021, 22(9), 4319; https://doi.org/10.3390/ijms22094319 - 21 Apr 2021
Cited by 8 | Viewed by 2978
Abstract
Proteasomal dysfunction is known to be associated with amyotrophic lateral sclerosis and frontotemporal degeneration (ALS/FTD). Our previous reports have shown that a mutant form of ubiquilin-2 (UBQLN2) linked to ALS/FTD leads to neurodegeneration accompanied by accumulations of the proteasome subunit Rpt1 in transgenic [...] Read more.
Proteasomal dysfunction is known to be associated with amyotrophic lateral sclerosis and frontotemporal degeneration (ALS/FTD). Our previous reports have shown that a mutant form of ubiquilin-2 (UBQLN2) linked to ALS/FTD leads to neurodegeneration accompanied by accumulations of the proteasome subunit Rpt1 in transgenic rats, but the precise pathogenic mechanisms of how this mutation impairs the proteasome remains to be elucidated. Here, we reveal that this UBQLN2 mutation in rats disrupted the proteasome integrity prior to neurodegeneration, that it dissociated the 26S proteasome in vitro, and that its depletion did not affect 26S proteasome assembly. During both disease progression and in an age-dependent manner, we found that proteasome subunits were translocated to the nucleus, including both of the 20S core particles (PSMA1 and PSMB7) and the 19S regulatory particles (Rpt1 and Rpn1), suggesting that defective proteasome function may result from the proteasome-subunit mislocalization. Taken together, the present data demonstrate that impaired proteasome assembly is an early event in the pathogenesis of UBQLN2-associated neurodegeneration in mutant UBQLN2 rats. Full article
(This article belongs to the Section Molecular Neurobiology)
Show Figures

Figure 1

8 pages, 7331 KB  
Case Report
De Novo 1q21.3q22 Duplication Revaluation in a “Cold” Complex Neuropsychiatric Case with Syndromic Intellectual Disability
by Roberta Milone, Roberta Scalise, Rosa Pasquariello, Stefano Berloffa, Ivana Ricca and Roberta Battini
Genes 2021, 12(4), 511; https://doi.org/10.3390/genes12040511 - 31 Mar 2021
Viewed by 3203
Abstract
Syndromic intellectual disability often obtains a genetic diagnosis due to the combination of first and next generation sequencing techniques, although their interpretation may require revaluation over the years. Here we report on a composite neuropsychiatric case whose phenotype includes moderate intellectual disability, spastic [...] Read more.
Syndromic intellectual disability often obtains a genetic diagnosis due to the combination of first and next generation sequencing techniques, although their interpretation may require revaluation over the years. Here we report on a composite neuropsychiatric case whose phenotype includes moderate intellectual disability, spastic paraparesis, movement disorder, and bipolar disorder, harboring a 1.802 Mb de novo 1q21.3q22 duplication. The role of this duplication has been reconsidered in the light of negativity of many other genetic exams, and of the possible pathogenic role of many genes included in this duplication, potentially configuring a contiguous gene-duplication syndrome. Full article
(This article belongs to the Special Issue Genetics of Primary Microcephaly and Intellectual Disability)
Show Figures

Figure 1

19 pages, 3187 KB  
Article
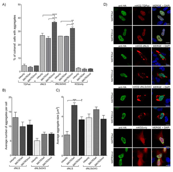
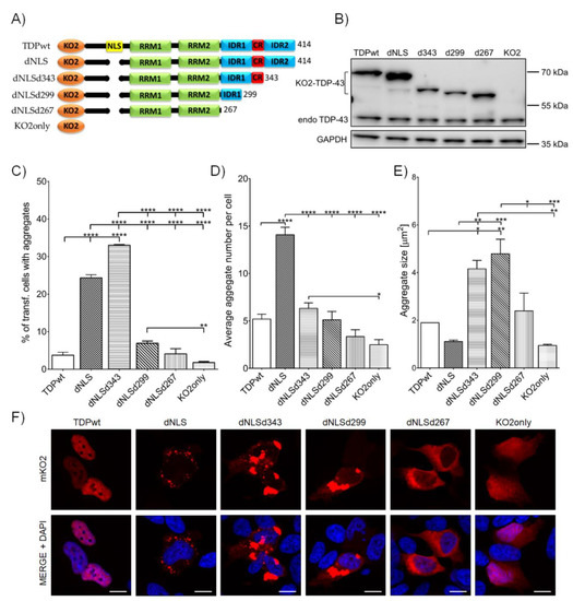
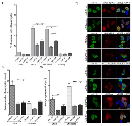
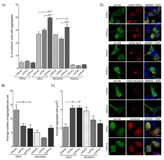
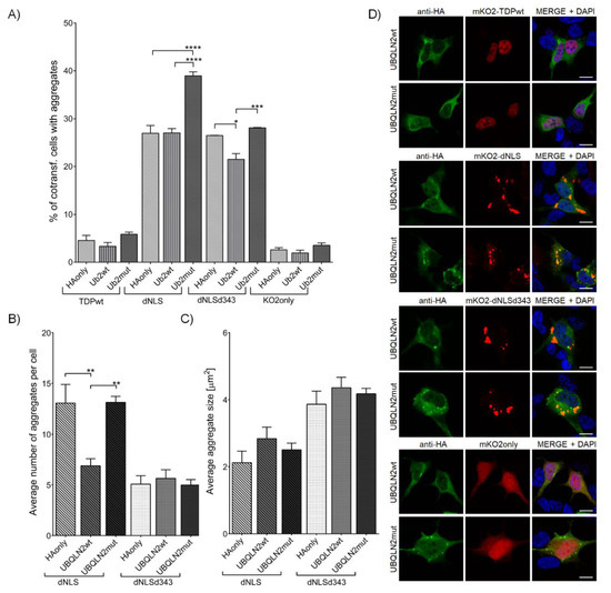
The Impact of ALS-Associated Genes hnRNPA1, MATR3, VCP and UBQLN2 on the Severity of TDP-43 Aggregation
by Ana Bajc Česnik, Helena Motaln and Boris Rogelj
Cells 2020, 9(8), 1791; https://doi.org/10.3390/cells9081791 - 28 Jul 2020
Cited by 7 | Viewed by 5794
Abstract
Amyotrophic lateral sclerosis is a progressive neurodegenerative disorder, characterized by cytoplasmic inclusions of RNA-binding protein TDP-43. Despite decades of research and identification of more than 50 genes associated with amyotrophic lateral sclerosis (ALS), the cause of TDP-43 translocation from the nucleus and its [...] Read more.
Amyotrophic lateral sclerosis is a progressive neurodegenerative disorder, characterized by cytoplasmic inclusions of RNA-binding protein TDP-43. Despite decades of research and identification of more than 50 genes associated with amyotrophic lateral sclerosis (ALS), the cause of TDP-43 translocation from the nucleus and its aggregation in the cytoplasm still remains unknown. Our study addressed the impact of selected ALS-associated genes on TDP-43 aggregation behavior in wild-type and aggregation prone TDP-43 in vitro cell models. These were developed by deleting TDP-43 nuclear localization signal and stepwise shortening its low-complexity region. The SH-SY5Y cells were co-transfected with the constructs of aggregation-prone TDP-43 and wild-type or mutant ALS-associated genes hnRNPA1, MATR3, VCP or UBQLN2. The investigated genes displayed a unique impact on TDP-43 aggregation, generating distinct types of cytoplasmic inclusions, similar to those already described as resembling prion strains, which could represent the basis for neurodegenerative disease heterogeneity. Full article
(This article belongs to the Section Cellular Pathology)
Show Figures

Graphical abstract

Back to TopTop