Sign in to use this feature.

Years

Between: -

Subjects

remove_circle_outline
remove_circle_outline
remove_circle_outline
remove_circle_outline
remove_circle_outline
remove_circle_outline
remove_circle_outline
remove_circle_outline
remove_circle_outline

Journals

remove_circle_outline
remove_circle_outline
remove_circle_outline
remove_circle_outline
remove_circle_outline
remove_circle_outline
remove_circle_outline
remove_circle_outline
remove_circle_outline
remove_circle_outline
remove_circle_outline

Article Types

Countries / Regions

remove_circle_outline
remove_circle_outline
remove_circle_outline
remove_circle_outline
remove_circle_outline

Search Results (389)

Search Parameters:
Keywords = Staphylococcus aureus Cas9

Order results
Result details
Results per page
Select all
Export citation of selected articles as:
20 pages, 3793 KB  
Article
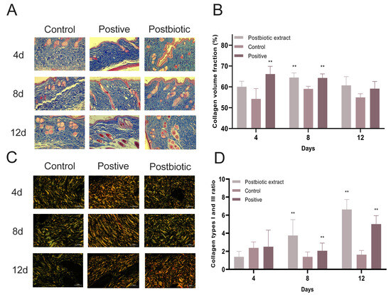
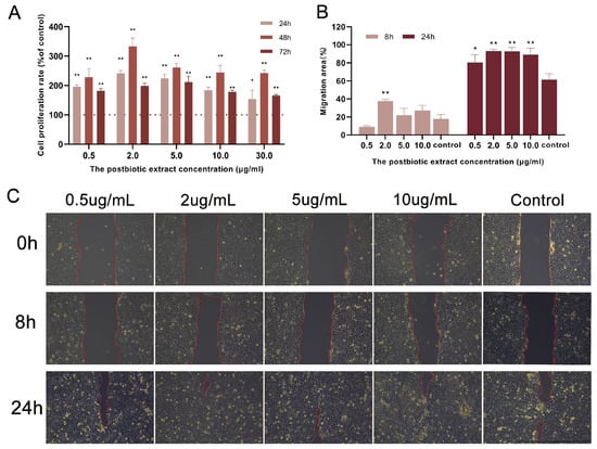
Cutaneous Wound Healing Facilitated by Postbiotic Extract Through Antimicrobial Action and Extracellular Matrix Regulation
by Wanning Zhang, Wenhao Yu, Xixian Li, Yang Yu, Jingwen Feng, Yinghang Xu, Muxin Zhao and Yan Jin
Int. J. Mol. Sci. 2025, 26(21), 10556; https://doi.org/10.3390/ijms262110556 - 30 Oct 2025
Viewed by 95
Abstract
Wound healing is a multifaceted biological process that involves a series of cellular interactions and immune responses to restore tissue integrity following injury. Postbiotics, non-viable microbial products, have garnered increasing attention for their potential therapeutic applications in wound healing. This study investigated the [...] Read more.
Wound healing is a multifaceted biological process that involves a series of cellular interactions and immune responses to restore tissue integrity following injury. Postbiotics, non-viable microbial products, have garnered increasing attention for their potential therapeutic applications in wound healing. This study investigated the efficacy of a postbiotic extract derived from Lactobacillus bulgaricus (L. bulgaricus) fermentation in promoting wound healing. The extract was prepared by controlled fermentation, followed by inactivation and purification. In vitro, we assessed antimicrobial properties against Escherichia coli (E. coli), Staphylococcus aureus (S. aureus), and Pseudomonas aeruginosa (P. aeruginosa) and performed peptidomic analysis to identify antimicrobial peptides. Effects on HaCaT proliferation, immune modulation, and collagen synthesis were evaluated. In vivo, a full-thickness S. aureus–infected wound model in C57BL/6 mice was used to assess wound closure and collagen deposition. Together, the in vitro and in vivo findings demonstrated antimicrobial, immunomodulatory, and regenerative activities, supporting composite postbiotics as a multifunctional wound-care approach. Full article
Show Figures

Figure 1

14 pages, 3262 KB  
Article
Advancing Duodenoscope Reprocessing with Alginate-Coated Calcium Peroxide Nanoparticles
by Adrian Fifere, Cristian-Dragos Varganici, Elena-Laura Ursu, Tudor Pinteala, Vasile Sandru, Ioana-Andreea Turin-Moleavin, Irina Rosca and Gheorghe G. Balan
Life 2025, 15(11), 1643; https://doi.org/10.3390/life15111643 - 22 Oct 2025
Viewed by 297
Abstract
Background/Objectives: Although significant advances in duodenoscope reprocessing have been introduced since mid-2010s—including enhanced cleaning protocols, disposable distal endcaps, and the introduction of fully single-use duodenoscopes—residual contamination and infection risks remain unresolved. Moreover, repeated reprocessing may cause cumulative damage to the polymer surfaces, elevator [...] Read more.
Background/Objectives: Although significant advances in duodenoscope reprocessing have been introduced since mid-2010s—including enhanced cleaning protocols, disposable distal endcaps, and the introduction of fully single-use duodenoscopes—residual contamination and infection risks remain unresolved. Moreover, repeated reprocessing may cause cumulative damage to the polymer surfaces, elevator mechanisms, and internal channels of the duodenoscopes, making them more susceptible to residual contamination. To minimize the duodenoscope polymer degradation caused by intensive use and reprocessing, new alternatives are urgently needed. In this context, calcium peroxide nanoparticles coated with sodium alginate (CaO2–Alg NPs), synthesized by our group, were tested for the first time as a disinfectant capable of combating nosocomial pathogens while reducing device deterioration associated with repeated investigations and reprocessing. Methods: The disinfectant properties of the CaO2–Alg NPs were evaluated under biomimetic conditions using reference bacterial strains commonly associated with nosocomial infections. In addition, the compatibility of the nanoparticles with the polymeric duodenoscope coatings was assessed after simulated intensive use. The external polymer coating was structurally and morphologically characterized by Fourier Transform Infrared Spectroscopy (FTIR), Differential Scanning Calorimetry (DSC), Atomic Force Microscopy (AFM), and Scanning Electron Microscopy (SEM). Results: The nanoparticles exhibited important antimicrobial activity against the reference bacterial strains Staphylococcus aureus, Escherichia coli, Enterococcus faecalis, and Klebsiella pneumoniae after only 20 min of incubation. Intensive exposure to the CaO2–Alg NPs did not cause additional structural or morphological damage to the duodenoscope’s external polymers and did not alter their anti-adhesive properties. Conclusions: The CaO2–Alg NPs appear to be a safe and effective disinfectant for the duodenoscope reprocessing, offering both antimicrobial efficacy and material compatibility. Full article
(This article belongs to the Special Issue Emerging Applications of Nanobiotechnology in Medicine and Health)
Show Figures

Figure 1

22 pages, 4897 KB  
Article
Fabrication of Next-Generation Skin Scaffolds: Integrating Human Dermal Extracellular Matrix and Microbiota-Derived Postbiotics via 3D Bioprinting
by Sultan Golpek Aymelek, Billur Sezgin, Ahmet Ceylan and Fadime Kiran
Polymers 2025, 17(19), 2647; https://doi.org/10.3390/polym17192647 - 30 Sep 2025
Viewed by 689
Abstract
This study presents the development of an advanced three-dimensional (3D) bioprinted skin scaffold integrating sodium alginate (SA), gelatin (Gel), human skin-derived decellularized extracellular matrix (dECM), and microbiota-derived postbiotics. To ensure a biocompatible and functional ECM source, human skin samples collected during elective aesthetic [...] Read more.
This study presents the development of an advanced three-dimensional (3D) bioprinted skin scaffold integrating sodium alginate (SA), gelatin (Gel), human skin-derived decellularized extracellular matrix (dECM), and microbiota-derived postbiotics. To ensure a biocompatible and functional ECM source, human skin samples collected during elective aesthetic surgical procedures were utilized. Following enzymatic treatment, the dermal layer was carefully separated from the epidermis and subjected to four different decellularization protocols. Among them, Protocol IV emerged as the most suitable, achieving significant DNA removal while maintaining the structural and biochemical integrity of the ECM, as confirmed by Fourier-transform infrared spectroscopy. Building on this optimized dECM-4, microbiota-derived postbiotics from Limosilactobacillus reuteri EIR/Spx-2 were incorporated to further enhance the scaffold’s bioactivity. Hybrid scaffolds were then fabricated using 7% Gel, 2% SA, 1% dECM-4, and 40 mg/mL postbiotics in five-layered grid structures via 3D bioprinting technology. Although this composition resulted in reduced mechanical strength, it exhibited improved hydrophilicity and biodegradability. Moreover, antimicrobial assays demonstrated inhibition zones of 16 mm and 13 mm against methicillin-resistant Staphylococcus aureus (MRSA, ATCC 43300) and Pseudomonas aeruginosa (ATCC 27853), respectively. Importantly, biocompatibility was confirmed through in vitro studies using human keratinocyte (HaCaT) cells, which adhered, proliferated, and maintained normal morphology over a 7-day culture period. Taken together, these findings suggest that the engineered hybrid scaffold provides both regenerative support and antimicrobial protection, making it a strong candidate for clinical applications, particularly in the management of chronic wounds. Full article
(This article belongs to the Special Issue Polymers for Aesthetic Purposes)
Show Figures

Graphical abstract

25 pages, 4994 KB  
Article
In Vitro Antibacterial Efficacy of Recombinant Phage-Derived Endolysin LysTAC1 Against Carbapenem-Resistant Acinetobacter baumannii
by Inam Ullah, Song Cui, Qiulong Yan, Hayan Ullah, Shanshan Sha and Yufang Ma
Antibiotics 2025, 14(10), 975; https://doi.org/10.3390/antibiotics14100975 - 26 Sep 2025
Viewed by 899
Abstract
Background: The rapid emergence of antibiotic resistance in Acinetobacter baumannii has led the World Health Organization (WHO) to designate it as a “high priority” pathogen. The emergence of multidrug-resistant (MDR) and pandrug-resistant (PDR) strains poses considerable treatment challenges. As antimicrobial resistance (AMR) escalates [...] Read more.
Background: The rapid emergence of antibiotic resistance in Acinetobacter baumannii has led the World Health Organization (WHO) to designate it as a “high priority” pathogen. The emergence of multidrug-resistant (MDR) and pandrug-resistant (PDR) strains poses considerable treatment challenges. As antimicrobial resistance (AMR) escalates toward a post-antibiotic era, innovative therapeutic solutions are urgently needed. Objectives: To clone, over-express, and characterize a novel endolysin, LysTAC1, from Acinetobacter phage TAC1 for its antibacterial efficacy against multidrug-resistant bacteria. Methods: A 24 kDa endolysin featuring a glycoside hydrolase Family 19 chitinase domain was tested against carbapenem-resistant Acinetobacter baumannii clinical isolates and various Escherichia coli strains following outer membrane permeabilization with Ethylenediaminetetraacetic acid (EDTA). Stability assays and molecular docking studies were performed. Results: LysTAC1 demonstrated potent lytic activity against Gram-negative bacteria but showed no activity against Gram-positive bacteria (Staphylococcus aureus ATCC 29213 and Enterococcus gallinarum HCD 28-1). LysTAC1 maintained activity across pH 6–9 and temperatures 4–65 °C, with differential sensitivity to metal ions where K+ showed no inhibitory effect at any concentration (0.1–100 mM), and Fe2+ was non-inhibitory at lower concentrations (0.1–1 mM), while Mg2+ and Ca2+ demonstrated concentration-dependent inhibition across the tested range (0.1–100 mM). Molecular docking revealed LysTAC1 interactions with chitinase substrates 4-nitrophenyl N-acetyl-β-D-glucosaminide and 4-nitrophenyl N, N-Diacetyl-β-D-chitobioside, with binding energies of −5.82 and −6.85 kcal/mol, respectively. Conclusions: LysTAC1 shows significant potential as a targeted therapeutic agent against A. baumannii with robust stability under physiological conditions. Full article
Show Figures

Figure 1

15 pages, 6815 KB  
Article
Structural Characterization, Cytotoxicity and Microbiological Activity of One-Step-Synthesized RGO/AuNPs Nanocomposites
by Boris Martinov, Dimitar Dimitrov, Tsvetelina Foteva, Aneliya Kostadinova and Anna Staneva
Materials 2025, 18(19), 4464; https://doi.org/10.3390/ma18194464 - 25 Sep 2025
Viewed by 374
Abstract
This study presents a green, single-step method for synthesizing nanocomposites based on reduced graphene oxide (RGO) and gold nanoparticles (AuNPs), using sodium citrate as a mild reducing and stabilizing agent. AuNPs were generated from chloroauric acid (HAuCl4) directly on the surface [...] Read more.
This study presents a green, single-step method for synthesizing nanocomposites based on reduced graphene oxide (RGO) and gold nanoparticles (AuNPs), using sodium citrate as a mild reducing and stabilizing agent. AuNPs were generated from chloroauric acid (HAuCl4) directly on the surface of graphene oxide (GO), which was simultaneously reduced to RGO. Structural characterization via Transmission Electron Microscopy (TEM), High Resolution TEM (HRTEM) and Selected Area Electron Diffraction (SAED) confirms spherical AuNPs (10–60 nm) distributed on RGO sheets, with indications of nanoparticle aggregation. Dynamic Light Scattering (DLS) and zeta potential analysis support these findings, suggesting colloidal instability with higher RGO content. Biological evaluation demonstrates dose-dependent cytotoxicity in HaCaT keratinocytes, with IC50 values (half maximal inhibitory concentration) decreasing as RGO content is increased. At moderate dilutions (1–25 µL/100 µL), the composites show acceptable cell viability (>70%). Antibacterial assays reveal strong synergistic effects against Escherichia coli, Staphylococcus aureus, and Bacillus subtilis, with sample RGO/Au 0.500/0.175 g/L showing complete E. coli inhibition at low Au content (0.175 g/L). The composite retained activity even in protein-rich media, suggesting potential for antimicrobial applications. These findings highlight the potential of RGO/AuNPs composites as multifunctional materials for biomedical uses, particularly in antimicrobial coatings and targeted therapeutic strategies. Full article
(This article belongs to the Section Electronic Materials)
Show Figures

Graphical abstract

27 pages, 13129 KB  
Article
Biofunctional Polyvinyl Alcohol/Xanthan Gum/Gelatin Hydrogel Dressings Loaded with Curcumin: Antibacterial Properties and Cell Viability
by María José Rivera, Alejandro Cament, Manuel Ahumada, Teresa Corrales, Verónica García, Jesús L. Pablos, Javiera Osorio, Giselle Ramos-González, Leslie Vargas-Saturno, Marcelo Ezquer and J. Andrés Ortiz
Gels 2025, 11(10), 764; https://doi.org/10.3390/gels11100764 - 23 Sep 2025
Viewed by 736
Abstract
This study explores the development of biocompatible hydrogel dressings incorporating curcumin as an alternative antibacterial agent. In this context, hydrogels were prepared using polyvinyl alcohol, xanthan gum, gelatin, and curcumin as a therapeutic component. FTIR spectroscopy confirmed the successful incorporation of curcumin into [...] Read more.
This study explores the development of biocompatible hydrogel dressings incorporating curcumin as an alternative antibacterial agent. In this context, hydrogels were prepared using polyvinyl alcohol, xanthan gum, gelatin, and curcumin as a therapeutic component. FTIR spectroscopy confirmed the successful incorporation of curcumin into the hydrogel matrix, while release profiles demonstrated sustained release. Mechanical testing indicated that xanthan gum reduced elongation and strength in hydrogels, while the combination of xanthan gum and gelatin increased stiffness without loss of elasticity. Curcumin had no major effect on the tensile and rheological properties, preserving the structural integrity of the hydrogels. The hydrogels demonstrated antibacterial activity against Pseudomonas aeruginosa and Staphylococcus aureus ATCC strains, as well as multidrug methicillin-resistant Staphylococcus aureus (MRSA) clinical isolates. Biocompatibility was confirmed through viability assays with immortalized human keratinocytes (HaCaT) and adult human dermal fibroblasts (HDFa), showing no acute cytotoxic effects after 48 h of exposure. Their effective action against clinically relevant bacteria and high cytocompatibility position these hydrogels as promising candidates for infection management and antibiotic resistance mitigation in wound care applications. Full article
Show Figures

Figure 1

19 pages, 5211 KB  
Article
Marine-Derived N-Terminal Mitochondrial-Targeting Sequences Exhibit Antimicrobial and Anticancer Activities
by Sun-Mee Hong, Kyu-Shik Lee, Kyuho Jeong, Jongwan Kim, Eun-Young Yun and Tae Won Goo
Int. J. Mol. Sci. 2025, 26(17), 8546; https://doi.org/10.3390/ijms26178546 - 3 Sep 2025
Viewed by 666
Abstract
The potential of N-terminal mitochondrial-targeting sequences (MTSs) as potent antimicrobial peptides (AMPs) has been previously reported. Building on this, 3923 mitochondrial proteins were identified from various marine organisms, among which 470 MTSs were predicted using MitoFates. Of these, 25 MTSs were synthesized and [...] Read more.
The potential of N-terminal mitochondrial-targeting sequences (MTSs) as potent antimicrobial peptides (AMPs) has been previously reported. Building on this, 3923 mitochondrial proteins were identified from various marine organisms, among which 470 MTSs were predicted using MitoFates. Of these, 25 MTSs were synthesized and assessed for antimicrobial activity. All MTSs exhibited antifungal activity against Candida albicans, while 22 and 20 MTSs demonstrated activity against Escherichia coli and Staphylococcus aureus, respectively. Notably, the MTS of methylcrotonyl-CoA carboxylase subunit 1 (MCCC1-MTS) derived from swimming crab (Portunus trituberculatus) and the MTS of dihydrolipoamide branched-chain transacylase E2 (DBT-MTS) derived from herring (Oncorhynchus keta) showed strong antimicrobial activity against both Gram-positive and Gram-negative bacteria, as well as fungi. In addition, MCCC1-MTS markedly reduced the viability of multiple cancer cell lines with minimal cytotoxicity toward HaCaT cells and effectively suppressed the growth of A549-xenografted tumors in BALB/c nude mice without inducing weight loss. These findings demonstrate that MTSs derived from marine organisms function as potent AMPs with selective cytotoxicity toward cancer cells, further supporting previous evidence that protozoan MTSs represent novel AMP candidates. Full article
(This article belongs to the Section Molecular Biology)
Show Figures

Figure 1

1 pages, 3790 KB  
Article
Secondary Metabolites of the Marine Sponge-Derived Fungus Aspergillus subramanianii 1901NT-1.40.2 and Their Antimicrobial and Anticancer Activities
by Olga O. Khmel, Anton N. Yurchenko, Phan Thi Hoai Trinh, Ngo Thi Duy Ngoc, Vo Thi Dieu Trang, Huynh Hoang Nhu Khanh, Alexandr S. Antonov, Konstantin A. Drozdov, Roman S. Popov, Natalya Y. Kim, Dmitrii V. Berdyshev, Ekaterina A. Chingizova, Ekaterina S. Menchinskaya and Ekaterina A. Yurchenko
Mar. Drugs 2025, 23(9), 353; https://doi.org/10.3390/md23090353 - 30 Aug 2025
Viewed by 1671
Abstract
The aim of this study was to investigate the metabolites in Aspergillus subramanianii 1901NT-1.40.2 extract using UPLC-MS, isolate and elucidate the structure of individual compounds, and study the antimicrobial and cytotoxic activities of the isolated compounds. The structures of two previously unreported ergostane [...] Read more.
The aim of this study was to investigate the metabolites in Aspergillus subramanianii 1901NT-1.40.2 extract using UPLC-MS, isolate and elucidate the structure of individual compounds, and study the antimicrobial and cytotoxic activities of the isolated compounds. The structures of two previously unreported ergostane triterpenoid aspersubrin A (1) and pyrazine alkaloid ochramide E (2) were established using NMR and HR ESI-MS. The absolute configuration of 1 was determined using quantum chemical calculations. Moreover, the known polyketides sclerolide (3) and sclerin (4); the indolediterpene alkaloid 10,23-dihydro-24,25-dehydroaflavinine (5); the bis-indolyl benzenoid alkaloids kumbicin D (6), asterriquinol D dimethyl ether (7), petromurin C (8); and the cyclopentenedione asterredione (9) were isolated. The effects of compounds 3-9 on the growth and biofilm formation of the yeast-like fungus Candida albicans and the bacteria Staphylococcus aureus and Escherichia coli were investigated. Compounds 5 and 6 inhibited C. albicans growth and biofilm formation at an IC50 of 7–10 µM. Moreover, the effects of compounds 3-9 on non-cancerous H9c2 cardiomyocytes, HaCaT keratinocytes, MCF-10A breast epithelial cells, and breast cancer MCF-7 and MDA-MB-231 cells were also investigated. Compound 8 (10 µM) significantly decreased the viability of MCF-7 cells, inhibited colony formation, and arrested cell cycle progression and proliferation in monolayer culture. Moreover, 8 significantly decreased the area of MCF-7 3D spheroids by approximately 30%. A competitive test with 4-hydroxytamoxyfen and molecular docking showed that estrogen receptors (ERβ more than ERα) were involved in the anticancer effect of petromurin C (8). Full article
(This article belongs to the Collection Marine Compounds and Cancer)
Show Figures

Figure 1

19 pages, 730 KB  
Article
Exploitation of Apulian Salicornia europaea L. via NADES-UAE: Extraction, Antioxidant Activity and Antimicrobial Potential
by Francesco Limongelli, Antonella Maria Aresta, Roberta Tardugno, Maria Lisa Clodoveo, Alexia Barbarossa, Alessia Carocci, Carlo Zambonin, Pasquale Crupi, Manuela Panić, Filomena Corbo and Ivana Radojčić Redovniković
Molecules 2025, 30(16), 3367; https://doi.org/10.3390/molecules30163367 - 13 Aug 2025
Viewed by 840
Abstract
Salicornia europaea L. is a spontaneous halophytic plant, widespread in coastal environments, recognized for its high polyphenol content and bioactivities. In this study, a sustainable extraction strategy was developed by coupling natural deep eutectic solvents (NADESs) with ultrasound-assisted extraction (UAE) to recover bioactive [...] Read more.
Salicornia europaea L. is a spontaneous halophytic plant, widespread in coastal environments, recognized for its high polyphenol content and bioactivities. In this study, a sustainable extraction strategy was developed by coupling natural deep eutectic solvents (NADESs) with ultrasound-assisted extraction (UAE) to recover bioactive compounds from autochthonous S. europaea collected in the Apulia region of southern Italy. Sixty-one NADES combinations were screened using COSMOtherm software, based on the predicted solubility of isorhamnetin, the major flavonol in Salicornia spp, to identify optimal hydrogen-bond donor (HBD) and acceptor (HBA) pairs. Six selected and prepared NADESs (B:CA, B:Suc, ChCl:U, ChCl:Xil, CA:Glc and Pro:MA) were used to extract S. europaea, and the resulting extracts were evaluated for total phenolic content (TPC), antioxidant capacity (DPPH, ABTS, FRAP) and antibacterial activity against four ATCC bacterial strains (Enterococcus faecalis, Escherichia coli, Klebsiella pneumoniae and Staphylococcus aureus). Among the tested extracts, Pro:MA exhibited the highest TPC (6.79 mg GAE/g) and interesting antioxidant activity (DPPH IC50 = 0.09 mg GAE/g; ABTS = 8.12 mg TE/g; FRAP = 2.41 mg TE/g). In the antibacterial assays, the Pro:MA extract demonstrated the highest activity, with minimum inhibitory concentrations (MICs) ranging from 0.1% to 0.4% v/v and minimum bactericidal concentrations (MBCs) from 0.2% to 0.8% v/v. In addition, the Pro:MA extract maintained TPC stability over a 90-day storage period. These findings support the NADES-UAE system as a green and efficient approach for the recovery of bioactive compounds and for the valorization of halophyte plants, such as S. europaea, with promising ready-to-use applications in the food, pharmaceutical and cosmeceutical sectors. Full article
Show Figures

Figure 1

25 pages, 6993 KB  
Article
Electrospun Polyvinyl Alcohol/Sodium Alginate Nanocomposite Dressings Loaded with ZnO and Bioglass: Characterization, Antibacterial Activity, and Cytocompatibility
by J. Andrés Ortiz, Francesca Antonella Sepúlveda, Siomara Flores, Marcela Saavedra, Suhelen Sáez-Silva, Thomas Jiménez, Paola Murgas, Scarlett Troncoso, Camila Sanhueza, María T. Ulloa, Lorena Porte Torre, Manuel Ahumada, Teresa Corrales, Humberto Palza and Paula A. Zapata
Polymers 2025, 17(16), 2185; https://doi.org/10.3390/polym17162185 - 9 Aug 2025
Cited by 1 | Viewed by 799
Abstract
Chronic wounds pose a great challenge due to their slow healing and susceptibility to infections, hence the need for innovative alternatives to conventional antibiotics, as increasing bacterial resistance limits the efficacy of current treatments. This paper addresses the development of novel electrospun membranes [...] Read more.
Chronic wounds pose a great challenge due to their slow healing and susceptibility to infections, hence the need for innovative alternatives to conventional antibiotics, as increasing bacterial resistance limits the efficacy of current treatments. This paper addresses the development of novel electrospun membranes based on polyvinyl alcohol (PVA) and sodium alginate, incorporating therapeutic ZnO and bioglass (54SiO2:40CaO:6P2O5) nanoparticles. While nanocomposites presented smaller fiber diameters than pure polymers, ternary nanocomposites displayed higher values, e.g., in porous areas, values were in the ca. 80–240 nm range and 0.06–0.60 μm2, respectively. The Young’s modulus of the PVA/SA membrane, initially 15.9 ± 2.0 MPa, decreased by 65% with 10 wt.% ZnO NPs, whereas 10 wt.% BG NPs increased it by 100%. The membranes demonstrated efficacy against Gram-positive bacteria, including methicillin-resistant Staphylococcus aureus (MRSA) isolated from a human wound secretion, as well as two ATCC strains: Staphylococcus aureus and Staphylococcus epidermidis. A cell viability assay conducted with HaCaT cells demonstrated nearly complete survival following 72 h of membrane exposure. Their combined Gram-positive antibacterial activity and cytocompatibility support their potential application as biofunctional dressings for the management of chronic and hospital-acquired topical infections, while also contributing to the global effort to combat antibiotic resistance. Full article
(This article belongs to the Special Issue Electrospun Nanofibers: Current Advances and Future Perspective)
Show Figures

Graphical abstract

23 pages, 2663 KB  
Article
Antimicrobial and Anticancer Activities of Lactiplantibacillus plantarum Probio87 Isolated from Human Breast Milk
by Pei Xu, Mageswaran Uma Mageswary, Azka Ainun Nisaa, Xiang Li, Yi-Jer Tan, Chern-Ein Oon, Cheng-Siang Tan, Wen Luo and Min-Tze Liong
Nutrients 2025, 17(15), 2554; https://doi.org/10.3390/nu17152554 - 5 Aug 2025
Viewed by 1039
Abstract
Background/Objectives: This study evaluated the in vitro probiotic potential of Lactiplantibacillus plantarum Probio87 (Probio87), focusing on its physiological robustness, safety, antimicrobial properties, and anticancer activity, with relevance to vaginal and cervical health. Methods: Tests included acid and bile salt tolerance, mucin adhesion, and [...] Read more.
Background/Objectives: This study evaluated the in vitro probiotic potential of Lactiplantibacillus plantarum Probio87 (Probio87), focusing on its physiological robustness, safety, antimicrobial properties, and anticancer activity, with relevance to vaginal and cervical health. Methods: Tests included acid and bile salt tolerance, mucin adhesion, and carbohydrate utilization. Prebiotic preferences were assessed using FOS, GOS, and inulin. Antibiotic susceptibility was evaluated per EFSA standards. Antimicrobial activity of the cell-free supernatant (CFS) was tested against Staphylococcus aureus, Escherichia coli, and Candida species. Effects on Lactobacillus iners and L. crispatus were analyzed. Anticancer properties were assessed in HeLa, CaSki (HPV-positive), and C-33A (HPV-negative) cervical cancer cell lines through proliferation, apoptosis, angiogenesis, and cell cycle assays. Results: Probio87 showed strong acid and bile tolerance, efficient mucin adhesion, and broad carbohydrate utilization, favoring short-chain prebiotics like FOS and GOS over inulin. It met EFSA antibiotic safety standards. The CFS exhibited potent antimicrobial activity, including complete inhibition of Candida albicans. Probio87 selectively inhibited L. iners without affecting L. crispatus, indicating positive modulation of vaginal microbiota. In cervical cancer cells, the CFS significantly reduced proliferation and angiogenesis markers (p < 0.05), and induced apoptosis and cell cycle arrest in HPV-positive cells, with minimal effects on HPV-negative C-33A cells. Conclusions: Probio87 demonstrates strong probiotic potential, with safe, selective antimicrobial and anticancer effects. Its ability to modulate key microbial and cancer-related pathways supports its application in functional foods or therapeutic strategies for vaginal and cervical health. Full article
(This article belongs to the Section Prebiotics and Probiotics)
Show Figures

Figure 1

20 pages, 2828 KB  
Article
Innovative Biobased Active Composites of Cellulose Acetate Propionate with Tween 80 and Cinnamic Acid for Blueberry Preservation
by Ewa Olewnik-Kruszkowska, Martina Ferri, Micaela Degli Esposti, Agnieszka Richert and Paola Fabbri
Polymers 2025, 17(15), 2072; https://doi.org/10.3390/polym17152072 - 29 Jul 2025
Cited by 1 | Viewed by 807
Abstract
In order to develop modern polymer films intended for food packaging, materials based on cellulose acetate propionate (CAP) with the addition of Tween 80 as a plasticizer and cinnamic acid (CA), known for its antibacterial properties, were prepared. It should be emphasized that [...] Read more.
In order to develop modern polymer films intended for food packaging, materials based on cellulose acetate propionate (CAP) with the addition of Tween 80 as a plasticizer and cinnamic acid (CA), known for its antibacterial properties, were prepared. It should be emphasized that materials based on CAP combined with Tween 80 have not been previously reported in the literature. Therefore, not only is the incorporation of cinnamic acid into these systems an innovative approach, but also the use of the CAP-Tween80 matrix itself represents a novel strategy in the context of the proposed applications. The conducted studies made it possible to assess the properties of the obtained materials with and without the addition of cinnamic acid. The obtained results showed that the addition of cinnamic acid significantly influenced the crucial properties relevant to food storage. The introduction of CA into the polymer matrix notably enhanced the UV barrier properties achieving complete (100%) blockage of UVB radiation and approximately a 20% reduction of UVA transmittance. Furthermore, the modified films exhibited pronounced antibacterial activity, with over 99% reduction in Escherichia coli, Staphylococcus aureus, and Pseudomonas aeruginosa populations observed for samples containing 2 and 3% CA. This antibacterial effect contributed to the extended freshness of stored blueberries. Moreover, the addition of cinnamic acid did not significantly affect the transparency of the films, which remained high (97–99%), thereby allowing the fruit to remain visible. Full article
(This article belongs to the Special Issue Applications of Biopolymer-Based Composites in Food Technology)
Show Figures

Figure 1

14 pages, 1152 KB  
Article
Study of lug Operon, SCCmec Elements, Antimicrobial Resistance, MGEs, and STs of Staphylococcus lugdunensis Clinical Isolates Through Whole-Genome Sequencing
by Tein-Yao Chang, Lee-Chung Lin, Cheng-Yen Kao and Jang-Jih Lu
Int. J. Mol. Sci. 2025, 26(13), 6106; https://doi.org/10.3390/ijms26136106 - 25 Jun 2025
Viewed by 871
Abstract
Staphylococcus lugdunensis is a coagulase-negative staphylococcus known for its significant pathogenic potential, often causing severe infections such as endocarditis and bacteremia, with virulence comparable to S. aureus. Despite general susceptibility to most antibiotics, the emergence of oxacillin-resistant strains is increasingly concerning. This [...] Read more.
Staphylococcus lugdunensis is a coagulase-negative staphylococcus known for its significant pathogenic potential, often causing severe infections such as endocarditis and bacteremia, with virulence comparable to S. aureus. Despite general susceptibility to most antibiotics, the emergence of oxacillin-resistant strains is increasingly concerning. This study conducted whole-genome sequencing on 20 S. lugdunensis isolates from Chang Gung Memorial Hospital to explore their genetic diversity, antimicrobial resistance mechanisms, and mobile genetic elements. The lugdunin biosynthetic operon, essential for antimicrobial peptide production, was present in multilocus sequence typing (MLST) types 1, 3, and 6 but absent in STs 4, 27, and 29. Additionally, IS256 insertion elements, ranging from 7 to 17 copies, were identified in four strains and linked to multidrug resistance. CRISPR-Cas systems varied across STs, with type III-A predominant in ST1 and ST6 and type IIC in ST4, ST27, and ST29; notably, ST3 lacked CRISPR systems, correlating with a higher diversity of SCCmec elements and an increased potential for horizontal gene transfer. Phage analysis revealed stable phage–host associations in ST1, ST6, and ST29, whereas ST4 displayed a varied prophage profile. Phenotypic resistance profiles generally aligned with genomic predictions, although discrepancies were observed for aminoglycosides and clindamycin. These findings highlight the complex genetic landscape and evolutionary dynamics of S. lugdunensis, emphasizing the need for genomic surveillance to inform clinical management and prevent the spread of resistant strains. Full article
Show Figures

Figure 1

19 pages, 2063 KB  
Article
Inhibition of the MRSA Biofilm Formation and Skin Antineoplastic Activity of Ethyl Acetate Roots and Aerial Parts Extracts from Geum urbanum L.
by Lyudmila Dimitrova, Maya M. Zaharieva, Lilia Tserovska, Milena Popova, Vassya Bankova and Hristo Najdenski
Antibiotics 2025, 14(7), 627; https://doi.org/10.3390/antibiotics14070627 - 20 Jun 2025
Cited by 1 | Viewed by 1033
Abstract
Background: The opportunistic pathogen Staphylococcus aureus causes skin and soft tissue infections that are associated with biofilm formation, and in immunocompromised patients can progress to surgical site infections, pneumonia, bacteremia, sepsis, and even death. Most antibiotics actively damage living, dividing cells on the [...] Read more.
Background: The opportunistic pathogen Staphylococcus aureus causes skin and soft tissue infections that are associated with biofilm formation, and in immunocompromised patients can progress to surgical site infections, pneumonia, bacteremia, sepsis, and even death. Most antibiotics actively damage living, dividing cells on the surface of the biofilm, where there is a high concentration of nutrients and oxygen, while in the depths, where these factors are scarce, slowly growing cells remain. Objectives: The aim of our study was to evaluate the antibiofilm potential of ethyl acetate roots (EtOAcR) and aerial parts (EtOAcAP) extracts from the perennial Bulgarian plant Geum urbanum L. against methicillin-resistant S. aureus (MRSA) NBIMCC 8327. Methods: The effects of both extracts on the expression of biofilm-related genes, icaA and icaD, were investigated. The cytotoxicity of EtOAcR and EtOAcAP on A-375 (human melanoma), A-431 (epidermoid skin cancer) and HaCaT (normal keratinocytes) cell lines, and the induction of apoptosis were determined. Finally, the in vivo skin irritation potential of the most active extract was studied. Results: Both tested extracts inhibited biofilm formation at concentrations that did not affect bacterial growth. Interestingly, the expression of icaA and icaD was upregulated, although the biofilm development was inhibited 72.4–90.5% by EtOAcAP and 18.9–20.4% by EtOAcR at sub-MICs. EtOAcAP extract showed a more favorable cytotoxic profile on non-tumorigenic cells and stronger antineoplastic activity (IC50 = 6.7–14.68 µg/mL) as compared to EtOAcR extract (IC50 = 8.73–23.67 µg/mL). Therefore, a skin irritation test was performed with the EtOAcAP extract at ten-times higher concentrations than the minimum inhibitory one, and, resultantly, the primary irritation index was equal to zero (no skin irritation observed). Conclusions: The EtOAcAP extract was proven to be an effective antistaphylococcal agent with favorable skin tolerance. The extract showed strong antineoplastic activity and antibiofilm effect at sub-MICs, which outlines new prospects for its development as a natural product for specific skin applications in medical practice. Full article
Show Figures

Figure 1

27 pages, 2807 KB  
Article
Development and Optimization of Grape Skin Extract-Loaded Gelatin–Alginate Hydrogels: Assessment of Antioxidant and Antimicrobial Properties
by Jovana Bradic, Anica Petrovic, Aleksandar Kocovic, Vukasin Ugrinovic, Suzana Popovic, Andrija Ciric, Zoran Markovic and Edina Avdovic
Pharmaceutics 2025, 17(6), 790; https://doi.org/10.3390/pharmaceutics17060790 - 17 Jun 2025
Cited by 2 | Viewed by 1071
Abstract
Background: In this study, we aimed to develop and optimize unique eco-friendly gelatin–alginate hydrogels enriched with sustainable grape skin extract for advanced wound healing applications. Methods: Following confirmation of the extract’s antioxidant activity, hydrogels were synthesized by varying gelatin content and CaCl2 [...] Read more.
Background: In this study, we aimed to develop and optimize unique eco-friendly gelatin–alginate hydrogels enriched with sustainable grape skin extract for advanced wound healing applications. Methods: Following confirmation of the extract’s antioxidant activity, hydrogels were synthesized by varying gelatin content and CaCl2 concentration to achieve desirable crosslinking density, mechanical properties, and extract release behavior. Physicochemical characterization of hydrogels included equilibrium swelling analysis, mechanical testing, FTIR analysis, and in vitro release of extract from hydrogel. Moreover, the biocompatibility of hydrogels enriched with extract was assessed via MTT assay, while antimicrobial activity was tested against Staphylococcus aureus ATCC 25923, Escherichia coli ATCC 25922, Pseudomonas aeruginosa ATCC 10145, and Candida albicans ATCC 10231. The antioxidant capacity of the hydrogels was evaluated using DPPH, ABTS, and FRAP assays. Results: Our results showed that higher gelatin and CaCl2 concentrations produced denser crosslinked networks, leading to reduced swelling and increased stiffness. Additionally, the extract exhibited a biphasic release profile from hydrogels, featuring an initial rapid release followed by sustained release over 24 h. Conclusions: The hydrogels maintained high biocompatibility and demonstrated selective antimicrobial activity, particularly against Escherichia coli, and satisfactory antioxidant activity. Obtained multifunctional sustainable hydrogels enriched with grape skin extract represent promising agents for managing skin conditions associated with oxidative stress and bacterial infections. Full article
(This article belongs to the Section Drug Delivery and Controlled Release)
Show Figures

Figure 1

Back to TopTop