Sign in to use this feature.

Years

Between: -

Subjects

remove_circle_outline
remove_circle_outline
remove_circle_outline
remove_circle_outline

Journals

Article Types

Countries / Regions

Search Results (40)

Search Parameters:
Keywords = RnpA

Order results
Result details
Results per page
Select all
Export citation of selected articles as:
20 pages, 1123 KB  
Review
The Epitranscriptomic Landscape of Gastric Cancer Stem Cells: The Emerging Role of m6A RNA Modifications
by Diana Pádua, Patrícia Mesquita and Raquel Almeida
Cancers 2025, 17(21), 3589; https://doi.org/10.3390/cancers17213589 - 6 Nov 2025
Viewed by 315
Abstract
Cancer stem cells (CSCs) represent a small but critical subpopulation of tumor cells that drive therapy resistance, relapse and metastasis. Gastric cancer stem cells (GCSCs) have been identified through surface markers and transcriptional signatures, revealing their central role in tumor progression. Recently, N [...] Read more.
Cancer stem cells (CSCs) represent a small but critical subpopulation of tumor cells that drive therapy resistance, relapse and metastasis. Gastric cancer stem cells (GCSCs) have been identified through surface markers and transcriptional signatures, revealing their central role in tumor progression. Recently, N6-methyladenosine (m6A) RNA modification has emerged as a crucial epitranscriptomic regulator of CSC biology. The m6A machinery, including “writers” (METTL3, METTL14, WTAP, VIRMA), “erasers” (FTO, ALKBH5) and “readers” (YTHDFs/ YTHDCs, IGF2BPs, hnRNPA2B1), orchestrates RNA stability, splicing, translation and decay, thereby influencing self-renewal and oncogenic signaling. In GCSCs, m6A controls pluripotency factors, oncogenic transcripts and non-coding RNAs, collectively reinforcing stemness and malignant potential. Mounting evidence implicates dysregulated m6A effectors as not only key drivers of GCSC biology but also as promising biomarkers for patient stratification and therapeutic targets capable of selectively eliminating CSCs. Harnessing this knowledge could enable earlier diagnosis, more accurate patient stratification and more precise treatments. However, challenges remain regarding the resolution of m6A profiling, therapeutic selectivity to avoid unwanted toxicity and biomarker validation for clinical use. This review summarizes the discovery and features of CSCs, highlights the functional role of m6A in GCSCs, and explores diagnostic and therapeutic opportunities while outlining key difficulties for clinical translation. Full article
Show Figures

Figure 1

24 pages, 1583 KB  
Review
Targeting Cancer Translational Plasticity: IRES-Driven Metabolism and Survival Within the Tumor Microenvironment
by Fabrizio Damiano, Benedetta Di Chiara Stanca, Laura Giannotti, Eleonora Stanca, Angela Francesca Dinoi and Luisa Siculella
Cancers 2025, 17(17), 2731; https://doi.org/10.3390/cancers17172731 - 22 Aug 2025
Viewed by 1281
Abstract
The tumor microenvironment creates strong stress conditions, including hypoxia and nutrient depletion, which cause the blocking of cap-dependent translation. Under stressful conditions, cancer cells exploit the cap-independent translation mechanism mediated by internal ribosome entry site (IRES), which ensures continued protein synthesis. IRES elements [...] Read more.
The tumor microenvironment creates strong stress conditions, including hypoxia and nutrient depletion, which cause the blocking of cap-dependent translation. Under stressful conditions, cancer cells exploit the cap-independent translation mechanism mediated by internal ribosome entry site (IRES), which ensures continued protein synthesis. IRES elements located in the 5′ untranslated regions of specific mRNAs allow selective translation of key anti-apoptotic and adaptive proteins. These proteins promote cellular processes that sustain cell survival, among them metabolic reprogramming, redox balance, and epithelial-to-mesenchymal transition, thus facilitating tumor progression and therapy resistance. IRES activity is dynamically regulated by IRES trans-acting factors, such as YB-1, PTB, and hnRNPA1, which respond to cellular stress by enhancing translation of crucial mRNAs. Emerging therapeutic strategies include pharmacological IRES inhibitors, RNA-based approaches targeting ITAF interactions, and IRES-containing vectors for controlled therapeutic gene expression. A deeper understanding of translational reprogramming, IRES structural diversity, and ITAF function is essential to develop targeted interventions to overcome therapeutic resistance and eliminate persistent tumor cell populations. Full article
(This article belongs to the Special Issue Targeting the Tumor Microenvironment (Volume II))
Show Figures

Figure 1

25 pages, 1135 KB  
Review
Targeting Redox Signaling Through Exosomal MicroRNA: Insights into Tumor Microenvironment and Precision Oncology
by Moon Nyeo Park, Myoungchan Kim, Soojin Lee, Sojin Kang, Chi-Hoon Ahn, Trina Ekawati Tallei, Woojin Kim and Bonglee Kim
Antioxidants 2025, 14(5), 501; https://doi.org/10.3390/antiox14050501 - 22 Apr 2025
Cited by 1 | Viewed by 2519
Abstract
Reactive oxygen species (ROS) play a dual role in cancer progression, acting as both signaling molecules and drivers of oxidative damage. Emerging evidence highlights the intricate interplay between ROS, microRNAs (miRNAs), and exosomes within the tumor microenvironment (TME), forming a regulatory axis that [...] Read more.
Reactive oxygen species (ROS) play a dual role in cancer progression, acting as both signaling molecules and drivers of oxidative damage. Emerging evidence highlights the intricate interplay between ROS, microRNAs (miRNAs), and exosomes within the tumor microenvironment (TME), forming a regulatory axis that modulates immune responses, angiogenesis, and therapeutic resistance. In particular, oxidative stress not only stimulates exosome biogenesis but also influences the selective packaging of redox-sensitive miRNAs (miR-21, miR-155, and miR-210) via RNA-binding proteins such as hnRNPA2B1 and SYNCRIP. These miRNAs, delivered through exosomes, alter gene expression in recipient cells and promote tumor-supportive phenotypes such as M2 macrophage polarization, CD8+ T-cell suppression, and endothelial remodeling. This review systematically explores how this ROS–miRNA–exosome axis orchestrates communication across immune and stromal cell populations under hypoxic and inflammatory conditions. Particular emphasis is placed on the role of NADPH oxidases, hypoxia-inducible factors, and autophagy-related mechanisms in regulating exosomal output. In addition, we analyze the therapeutic relevance of natural products and herbal compounds—such as curcumin, resveratrol, and ginsenosides—which have demonstrated promising capabilities to modulate ROS levels, miRNA expression, and exosome dynamics. We further discuss the clinical potential of leveraging this axis for cancer therapy, including strategies involving mesenchymal stem cell-derived exosomes, ferroptosis regulation, and miRNA-based immune modulation. Incorporating insights from spatial transcriptomics and single-cell analysis, this review provides a mechanistic foundation for the development of exosome-centered, redox-modulating therapeutics. Ultimately, this work aims to guide future research and drug discovery efforts toward integrating herbal medicine and redox biology in the fight against cancer. Full article
Show Figures

Figure 1

15 pages, 3592 KB  
Article
Melatonin Regulates Osteoblast Differentiation through the m6A Reader hnRNPA2B1 under Simulated Microgravity
by Quan Sun, Liqun Xu, Zebing Hu, Jingchun Liu, Tingfei Yu, Meng Li, Shu Zhang and Fei Shi
Curr. Issues Mol. Biol. 2024, 46(9), 9624-9638; https://doi.org/10.3390/cimb46090572 - 1 Sep 2024
Cited by 4 | Viewed by 1835
Abstract
Recent studies have confirmed that melatonin and N6-methyladenosine (m6A) modification can influence bone cell differentiation and bone formation. Melatonin can also regulate a variety of biological processes through m6A modification. Heterogeneous nuclear ribonucleoprotein A2/B1 (hnRNPA2B1) serves as a reader of m6A modification. In [...] Read more.
Recent studies have confirmed that melatonin and N6-methyladenosine (m6A) modification can influence bone cell differentiation and bone formation. Melatonin can also regulate a variety of biological processes through m6A modification. Heterogeneous nuclear ribonucleoprotein A2/B1 (hnRNPA2B1) serves as a reader of m6A modification. In this study, we used the hindlimb unloading model as an animal model of bone loss induced by simulated microgravity and used 2D clinorotation to simulate a microgravity environment for cells on the ground. We found that hnRNPA2B1 was downregulated both in vitro and in vivo during simulated microgravity. Further investigations showed that hnRNPA2B1 could promote osteoblast differentiation and that overexpression of hnRNPA2B1 attenuated the suppression of osteoblast differentiation induced by simulated microgravity. We also discovered that melatonin could promote the expression of hnRNPA2B1 under simulated microgravity. Moreover, we found that promotion of osteoblast differentiation by melatonin was partially dependent on hnRNPA2B1. Therefore, this research revealed, for the first time, the role of the melatonin/hnRNPA2B1 axis in osteoblast differentiation under simulated microgravity. Targeting this axis may be a potential protective strategy against microgravity-induced bone loss and osteoporosis. Full article
(This article belongs to the Section Biochemistry, Molecular and Cellular Biology)
Show Figures

Figure 1

12 pages, 1836 KB  
Article
Deciphering the Reactivity of Autoantibodies Directed against the RNP-A, -C and 70 kDa Components of the U1-snRNP Complex: “Double or Nothing”?
by Daniel Bertin, Benjamin Babacci, Alexandre Brodovitch, Cléa Dubrou, Xavier Heim, Jean Louis Mege and Nathalie Bardin
Biomedicines 2024, 12(7), 1552; https://doi.org/10.3390/biomedicines12071552 - 12 Jul 2024
Viewed by 2572
Abstract
Background: The positivity of anti-RNP autoantibodies as biological criteria for the diagnosis of mixed connective tissue disease (MCTD) has recently divided the rheumatology community. Autoantigenicity of the U1-snRNP complex tends to generate multiple autoantibodies against RNP-A, -C and -70 KDa or Sm proteins. [...] Read more.
Background: The positivity of anti-RNP autoantibodies as biological criteria for the diagnosis of mixed connective tissue disease (MCTD) has recently divided the rheumatology community. Autoantigenicity of the U1-snRNP complex tends to generate multiple autoantibodies against RNP-A, -C and -70 KDa or Sm proteins. The aim of this study is to identify the most informative autoantibodies in clinical practice, in particular, to contribute to differential diagnosis between MCTD and systemic lupus erythematosus (SLE). Methods: Sera from 74 patients positive for anti-RNP autoantibodies were selected over a period of one year of laboratory practice. Autoantibodies directed against extractable nuclear antigen, RNP proteins (A, C, 70 KDa) and 40 kDa fragments of RNP-70 KDa were investigated by using quantitative fluoroenzymatic assay and Western blot analysis. Results: Among the 74 patients, 40 patients were diagnosed with SLE, 20 with MCTD, six with another autoimmune disease, three with SARS-CoV-2 infection, three with cancer and two were healthy. No preferential clinical association of IgG or IgM autoantibodies directed against each of the RNP proteins was found between SLE and MCTD. In contrast, the proportion of autoantibodies directed against the RNP component within the U1-snRNP complex showed a significantly higher RNP index in patients with MCTD than in those with SLE (p = 0.011), with good performance (sensitivity: 69.2%, specificity: 88.9%). Conclusions: The analysis of the proportion of the different autoantibodies directed against the U1-snRNP complex is more informative than the analysis of each autoantibody separately. A follow-up of patients could be informative about the interest of the RNP index as a predictor of disease evolution. Full article
(This article belongs to the Section Molecular Genetics and Genetic Diseases)
Show Figures

Figure 1

9 pages, 1988 KB  
Article
Initiation of hnRNPA1 Low-Complexity Domain Condensation Monitored by Dynamic Light Scattering
by Phoebe S. Tsoi, Josephine C. Ferreon and Allan Chris M. Ferreon
Int. J. Mol. Sci. 2024, 25(13), 6825; https://doi.org/10.3390/ijms25136825 - 21 Jun 2024
Cited by 3 | Viewed by 1424
Abstract
Biomolecular condensates (BMCs) exhibit physiological and pathological relevance in biological systems. Both liquid and solid condensates play significant roles in the spatiotemporal regulation and organization of macromolecules and their biological activities. Some pathological solid condensates, such as Lewy Bodies and other fibrillar aggregates, [...] Read more.
Biomolecular condensates (BMCs) exhibit physiological and pathological relevance in biological systems. Both liquid and solid condensates play significant roles in the spatiotemporal regulation and organization of macromolecules and their biological activities. Some pathological solid condensates, such as Lewy Bodies and other fibrillar aggregates, have been hypothesized to originate from liquid condensates. With the prevalence of BMCs having functional and dysfunctional roles, it is imperative to understand the mechanism of biomolecular condensate formation and initiation. Using the low-complexity domain (LCD) of heterogenous ribonuclear protein A1 (hnRNPA1) as our model, we monitored initial assembly events using dynamic light scattering (DLS) while modulating pH and salt conditions to perturb macromolecule and condensate properties. We observed the formation of nanometer-sized BMCs (nano-condensates) distinct from protein monomers and micron-sized condensates. We also observed that conditions that solubilize micron-sized protein condensates do not solubilize nano-condensates, indicating that the balance of forces that stabilize nano-condensates and micron-sized condensates are distinct. These findings provide insight into the forces that drive protein phase separation and potential nucleation structures of macromolecular condensation. Full article
(This article belongs to the Section Molecular Biology)
Show Figures

Figure 1

19 pages, 4074 KB  
Article
MEF2C Directly Interacts with Pre-miRNAs and Distinct RNPs to Post-Transcriptionally Regulate miR-23a-miR-27a-miR-24-2 microRNA Cluster Member Expression
by Estefanía Lozano-Velasco, Carlos Garcia-Padilla, Miguel Carmona-Garcia, Alba Gonzalez-Diaz, Angela Arequipa-Rendon, Amelia E. Aranega and Diego Franco
Non-Coding RNA 2024, 10(3), 32; https://doi.org/10.3390/ncrna10030032 - 17 May 2024
Cited by 1 | Viewed by 2282
Abstract
Transcriptional regulation constitutes a key step in gene expression regulation. Myocyte enhancer factor 2C (MEF2C) is a transcription factor of the MADS box family involved in the early development of several cell types, including muscle cells. Over the last decade, a novel layer [...] Read more.
Transcriptional regulation constitutes a key step in gene expression regulation. Myocyte enhancer factor 2C (MEF2C) is a transcription factor of the MADS box family involved in the early development of several cell types, including muscle cells. Over the last decade, a novel layer of complexity modulating gene regulation has emerged as non-coding RNAs have been identified, impacting both transcriptional and post-transcriptional regulation. microRNAs represent the most studied and abundantly expressed subtype of small non-coding RNAs, and their functional roles have been widely documented. On the other hand, our knowledge of the transcriptional and post-transcriptional regulatory mechanisms that drive microRNA expression is still incipient. We recently demonstrated that MEF2C is able to transactivate the long, but not short, regulatory element upstream of the miR-23a-miR-27a-miR-24-2 transcriptional start site. However, MEF2C over-expression and silencing, respectively, displayed distinct effects on each of the miR-23a-miR-27a-miR-24-2 mature cluster members without affecting pri-miRNA expression levels, thus supporting additional MEF2C-driven regulatory mechanisms. Within this study, we demonstrated a complex post-transcriptional regulatory mechanism directed by MEF2C in the regulation of miR-23a-miR-27a-miR-24-2 cluster members, distinctly involving different domains of the MEF2C transcription factor and the physical interaction with pre-miRNAs and Ksrp, HnRNPa3 and Ddx17 transcripts. Full article
(This article belongs to the Section Small Non-Coding RNA)
Show Figures

Figure 1

19 pages, 3509 KB  
Article
Age and 17β-Estradiol (E2) Facilitate Nuclear Export and Argonaute Loading of microRNAs in the Female Brain
by Megan L. Linscott, Yoldas Yildiz, Sarah Flury, Mikayla L. Newby and Toni R. Pak
Non-Coding RNA 2023, 9(6), 74; https://doi.org/10.3390/ncrna9060074 - 6 Dec 2023
Cited by 3 | Viewed by 2917
Abstract
Aging in women is accompanied by a dramatic change in circulating sex steroid hormones. Specifically, the primary circulating estrogen, 17β-estradiol (E2), is nearly undetectable in post-menopausal women. This decline is associated with a variety of cognitive and mood disorders, yet hormone [...] Read more.
Aging in women is accompanied by a dramatic change in circulating sex steroid hormones. Specifically, the primary circulating estrogen, 17β-estradiol (E2), is nearly undetectable in post-menopausal women. This decline is associated with a variety of cognitive and mood disorders, yet hormone replacement therapy is only effective within a narrow window of time surrounding the menopausal transition. Our previous work identified microRNAs as a potential molecular substrate underlying the change in E2 efficacy associated with menopause in advanced age. Specifically, we showed that E2 regulated a small subset of mature miRNAs in the aging female brain. In this study, we hypothesized that E2 regulates the stability of mature miRNAs by altering their subcellular localization and their association with argonaute proteins. We also tested the hypothesis that the RNA binding protein, hnRNP A1, was an important regulator of mature miR-9-5p expression in neuronal cells. Our results demonstrated that E2 treatment affected miRNA subcellular localization and its association with argonaute proteins differently, depending on the length of time following E2 deprivation (i.e., ovariectomy). We also provide strong evidence that hnRNP A1 regulates the transcription of pri-miR-9 and likely plays a posttranscriptional role in mature miR-9-5p turnover. Taken together, these data have important implications for considering the optimal timing for hormone replacement therapy, which might be less dependent on age and more related to how long treatment is delayed following menopause. Full article
(This article belongs to the Special Issue Non-coding RNA in the USA: Latest Advances and Perspectives)
Show Figures

Figure 1

9 pages, 2908 KB  
Communication
Increase in hnRNPA1 Expression Suffices to Kill Motor Neurons in Transgenic Rats
by Bo Huang, Xionghao Liu, Tingting Zhang, Qinxue Wu, Cao Huang, Xu-Gang Xia and Hongxia Zhou
Int. J. Mol. Sci. 2023, 24(22), 16214; https://doi.org/10.3390/ijms242216214 - 11 Nov 2023
Cited by 2 | Viewed by 1717
Abstract
A dominant mutation in hnRNPA1 causes amyotrophic lateral sclerosis (ALS), but it is not known whether this mutation leads to motor neuron death through increased or decreased function. To elucidate the relationship between pathogenic hnRNPA1 mutation and its native function, we created novel [...] Read more.
A dominant mutation in hnRNPA1 causes amyotrophic lateral sclerosis (ALS), but it is not known whether this mutation leads to motor neuron death through increased or decreased function. To elucidate the relationship between pathogenic hnRNPA1 mutation and its native function, we created novel transgenic rats that overexpressed wildtype rat hnRNPA1 exclusively in motor neurons. This targeted expression of wildtype hnRNPA1 caused severe motor neuron loss and subsequent denervation muscle atrophy in transgenic rats that recapitulated the characteristics of ALS. These findings demonstrate that the augmentation of hnRNPA1 expression suffices to trigger motor neuron degeneration and the manifestation of ALS-like phenotypes. It is reasonable to infer that an amplification of an as-yet undetermined hnRNPA1 function plays a pivotal role in the pathogenesis of familial ALS caused by pathogenic hnRNPA1 mutation. Full article
(This article belongs to the Special Issue The Molecular and Cellular Mechanisms of Neurodegenerative Diseases)
Show Figures

Figure 1

25 pages, 1738 KB  
Review
How Driver Oncogenes Shape and Are Shaped by Alternative Splicing Mechanisms in Tumors
by Weronika Wojtyś and Magdalena Oroń
Cancers 2023, 15(11), 2918; https://doi.org/10.3390/cancers15112918 - 26 May 2023
Cited by 9 | Viewed by 3719
Abstract
The development of RNA sequencing methods has allowed us to study and better understand the landscape of aberrant pre-mRNA splicing in tumors. Altered splicing patterns are observed in many different tumors and affect all hallmarks of cancer: growth signal independence, avoidance of apoptosis, [...] Read more.
The development of RNA sequencing methods has allowed us to study and better understand the landscape of aberrant pre-mRNA splicing in tumors. Altered splicing patterns are observed in many different tumors and affect all hallmarks of cancer: growth signal independence, avoidance of apoptosis, unlimited proliferation, invasiveness, angiogenesis, and metabolism. In this review, we focus on the interplay between driver oncogenes and alternative splicing in cancer. On one hand, oncogenic proteins—mutant p53, CMYC, KRAS, or PI3K—modify the alternative splicing landscape by regulating expression, phosphorylation, and interaction of splicing factors with spliceosome components. Some splicing factors—SRSF1 and hnRNPA1—are also driver oncogenes. At the same time, aberrant splicing activates key oncogenes and oncogenic pathways: p53 oncogenic isoforms, the RAS-RAF-MAPK pathway, the PI3K-mTOR pathway, the EGF and FGF receptor families, and SRSF1 splicing factor. The ultimate goal of cancer research is a better diagnosis and treatment of cancer patients. In the final part of this review, we discuss present therapeutic opportunities and possible directions of further studies aiming to design therapies targeting alternative splicing mechanisms in the context of driver oncogenes. Full article
(This article belongs to the Section Molecular Cancer Biology)
Show Figures

Graphical abstract

17 pages, 4421 KB  
Article
HnRNPA2B1 Aggravates Inflammation by Promoting M1 Macrophage Polarization
by Meiyao Meng, Yuxiang Cao, Yankang Zhang, Shuang Liu, Yinzhao Zhong, Dongmei Wang, Dali Li, Lingyan Xu and Xinran Ma
Nutrients 2023, 15(7), 1555; https://doi.org/10.3390/nu15071555 - 23 Mar 2023
Cited by 11 | Viewed by 3109
Abstract
Macrophages have critical contributions to both acute and chronic inflammatory diseases, for example, bowel disease and obesity, respectively. However, little is known about the post-transcriptional regulatory mechanisms in macrophage-mediated inflammatory diseases. hnRNPA2B1 (A2B1) is an RNA binding protein for mRNA fate determination. We [...] Read more.
Macrophages have critical contributions to both acute and chronic inflammatory diseases, for example, bowel disease and obesity, respectively. However, little is known about the post-transcriptional regulatory mechanisms in macrophage-mediated inflammatory diseases. hnRNPA2B1 (A2B1) is an RNA binding protein for mRNA fate determination. We showed that hnRNPA2B1 mRNA levels were increased in colon in dextran sodium sulfate (DSS)-induced colitis mice and in epididymal white adipose tissue (eWAT) and spleen of high-fat-diet (HFD)-induced obese mice. Consistently, mice with haploinsufficiency of A2B1 (A2B1 HET) are protected against DSS-induced acute colitis and HFD-induced obesity, with decreased M1 macrophages polarization in colon, eWAT and spleen. Mechanistically, A2B1 mRNA and protein levels were increased in LPS-stimulated RAW 264.7 macrophages, and A2B1 enhanced RNA stability of pro-inflammatory genes Tnfα, Il-6 and Il-1β for the regulation of macrophages polarization. Interestingly, A2B1 HET mice exhibited reduced white fat expansion, which was influenced by macrophages, since conditioned medium from macrophages with A2B1 manipulation significantly changed preadipocyte proliferation. Our data demonstrate that A2B1 plays a vital role in macrophage-mediated inflammation via regulating mRNA stability, suggesting that A2B1 may be served as a promising target for the intervention of acute and chronic inflammatory diseases. Full article
(This article belongs to the Special Issue Adipose Tissue Metabolism and Exercise in Health and Disease)
Show Figures

Figure 1

17 pages, 2867 KB  
Article
HNRNPA2B1-Mediated MicroRNA-92a Upregulation and Section Acts as a Promising Noninvasive Diagnostic Biomarker in Colorectal Cancer
by Yiling Li, Kexin Li, Xiaoying Lou, Yue Wu, Samuel Seery, Danfei Xu, Yuqing Pei, Benheng Qian, Yuxin Wu, Shuang Liang, Kui Wu and Wei Cui
Cancers 2023, 15(4), 1367; https://doi.org/10.3390/cancers15051367 - 21 Feb 2023
Cited by 6 | Viewed by 3412
Abstract
MicroRNA-92a (miR-92a) may serve as a novel promising biomarker in multiple cancers, including colorectal cancer (CRC); however, the diagnostic accuracy and the underlying molecular mechanism of miR-92a in CRC is poorly understood. We first carried out meta-analysis and found that serum/plasma miR-92a yield [...] Read more.
MicroRNA-92a (miR-92a) may serve as a novel promising biomarker in multiple cancers, including colorectal cancer (CRC); however, the diagnostic accuracy and the underlying molecular mechanism of miR-92a in CRC is poorly understood. We first carried out meta-analysis and found that serum/plasma miR-92a yield better diagnostic efficacy when compared to stool samples and CRC tissues, and this finding was validated by our independent study through stool sample. Multiple bioinformatics assay indicated that miR-92a expression was positively correlated with heterogeneous nuclear ribonucleoproteins A2/B1 (HNRNPA2B1) expression and closely related with the clinical characteristics of CRC. Experimental evidence showed that knockdown of HNRNPA2B1 could significantly decrease miR-92a expression and secretion in RKO cells. HNRNPA2B1 mediated miR-92a via m6A RNA modification. These findings indicate that HNRNPA2B1-m6A RNA modification-derived MicroRNA-92a upregulation and section from the local CRC acts a candidate noninvasive serum biomarker in colorectal cancer. Our study provides a novel insight into miR-92a mechanisms in relation to both expression and secretion for CRC diagnosis. Full article
(This article belongs to the Special Issue Advances in Blood-Based Screening for Cancer)
Show Figures

Figure 1

14 pages, 2499 KB  
Article
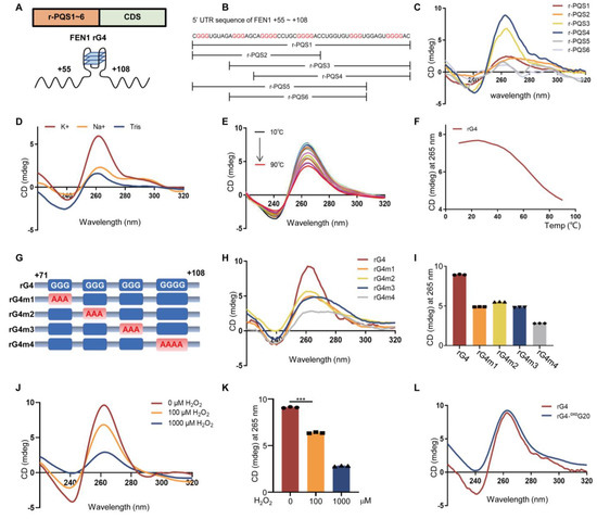
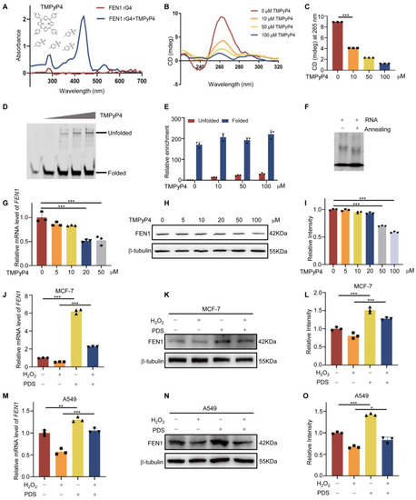
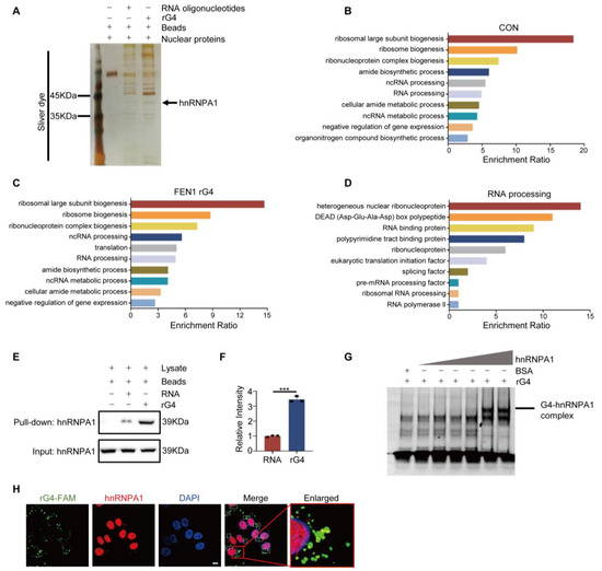
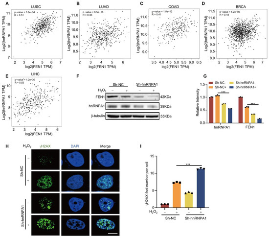
RNA G-Quadruplex within the 5′-UTR of FEN1 Regulates mRNA Stability under Oxidative Stress
by Ying Ma, Yang Yang, Jingyu Xin, Lingfeng He, Zhigang Hu, Tao Gao, Feiyan Pan and Zhigang Guo
Antioxidants 2023, 12(2), 276; https://doi.org/10.3390/antiox12020276 - 26 Jan 2023
Cited by 9 | Viewed by 3391
Abstract
Reactive oxygen species (ROS) are a group of highly oxidative molecules that induce DNA damage, affecting DNA damage response (DDR) and gene expression. It is now recognized that DNA base excision repair (BER) is one of the important pathways responsible for sensing oxidative [...] Read more.
Reactive oxygen species (ROS) are a group of highly oxidative molecules that induce DNA damage, affecting DNA damage response (DDR) and gene expression. It is now recognized that DNA base excision repair (BER) is one of the important pathways responsible for sensing oxidative stress to eliminate DNA damage, in which FEN1 plays an important role in this process. However, the regulation of FEN1 under oxidative stress is still unclear. Here, we identified a novel RNA G-quadruplex (rG4) sequence in the 5′untranslated region (5′UTR) of FEN1 mRNA. Under oxidative stress, the G bases in the G4-forming sequence can be oxidized by ROS, resulting in structural disruption of the G-quadruplex. ROS or TMPyP4, a G4-structural ligand, disrupted the formation of G4 structure and affected the expression of FEN1. Furthermore, pull-down experiments identified a novel FEN1 rG4-binding protein, heterogeneous nuclear ribonucleoprotein A1 (hnRNPA1), and cellular studies have shown that hnRNPA1 plays an important role in regulating FEN1 expression. This work demonstrates that rG4 acts as a ROS sensor in the 5′UTR of FEN1 mRNA. Taken together, these results suggest a novel role for rG4 in translational control under oxidative stress. Full article
Show Figures

Figure 1

15 pages, 2273 KB  
Article
Preclinical Evaluation of hnRNPA2B1 Antibody in Human Triple-Negative Breast Cancer MDA-MB-231 Cells via PET Imaging
by Abhinav Bhise, Hyun Park, Woonghee Lee, Swarbhanu Sarkar, Yeong Su Ha, Subramani Rajkumar, Bora Nam, Jeong Eun Lim, Phuong Tu Huynh, Kiwoong Lee, Ji-Yoon Son, Jung Young Kim, Kyo Chul Lee and Jeongsoo Yoo
Pharmaceutics 2022, 14(8), 1677; https://doi.org/10.3390/pharmaceutics14081677 - 12 Aug 2022
Cited by 3 | Viewed by 3360
Abstract
Triple-negative breast cancer (TNBC) does not express estrogen receptor, progesterone receptor, and human epidermal growth factor receptor 2. Because TNBC lacks the expression of commonly targeted receptors, it is challenging to develop a new imaging agent for this cancer subtype. Heterogeneous nuclear ribonucleoproteins [...] Read more.
Triple-negative breast cancer (TNBC) does not express estrogen receptor, progesterone receptor, and human epidermal growth factor receptor 2. Because TNBC lacks the expression of commonly targeted receptors, it is challenging to develop a new imaging agent for this cancer subtype. Heterogeneous nuclear ribonucleoproteins (hnRNPs) are RNA–protein complexes that have been linked to tumor development and progression. Considering the high expression of hnRNPA2B1, an hnRNP subtype, in TNBC MDA-MB-231 cells, this study aimed to develop a novel hnRNPA2B1 antibody-based nuclear imaging agent. The hnRNPA2B1-specific antibody was radiolabeled with 64Cu and evaluated in vitro and in vivo. The trans-cyclooctene (TCO) was functionalized on the antibody to obtain hnRNP-PEG4-TCO and reactive tetrazine (Tz) on the ultrastable bifunctional chelator PCB-TE2A-alkyne to yield PCB-TE2A-Tz for the inverse electron demand Diels–Alder reaction. The 64Cu-radiolabeled antibody was administered and imaged at 1–18 h time points for conventional imaging. Alternatively, the unlabeled antibody conjugate was administered, and 48 h later radiolabeled 64Cu-PCB-TE2A-Tz was administered to the same mice for the pretargeting strategy and imaged at the same time intervals for direct comparison. The tumor was successfully visualized in both strategies, and comparatively, pretargeting showed superior results. The 64Cu-PCB-TE2A-Tz was successfully clicked at the tumor site with hnRNP-PEG4-TCO and the non-clicked were concurrently eliminated. This led to increase the tumor uptake with extremely high tumor-to-background ratio manifested by positron emission tomography (PET) imaging and biodistribution studies. Full article
Show Figures

Graphical abstract

16 pages, 2712 KB  
Article
Citicoline Modifies the Expression of Specific miRNAs Related to Cardioprotection in Patients with ST-Segment Elevation Myocardial Infarction Subjected to Coronary Angioplasty
by Alejandro Silva-Palacios, Miguel Arroyo-Campuzano, Mirthala Flores-García, Mariana Patlán, Adrián Hernández-Díazcouder, Diego Alcántara, Ixchel Ramírez-Camacho, Dana Arana-Hidalgo, Elizabeth Soria-Castro, Fausto Sánchez, Héctor González-Pacheco and Cecilia Zazueta
Pharmaceuticals 2022, 15(8), 925; https://doi.org/10.3390/ph15080925 - 27 Jul 2022
Cited by 12 | Viewed by 2878
Abstract
Extracellular vesicles are recognized as signaling mediators between cells both in physiological and pathological communication. In this work, we explored the potential effect of citicoline to modify relevant proteins or miRNAs for cardioprotection in the smallest population of such microvesicles; i.e., in exosomes [...] Read more.
Extracellular vesicles are recognized as signaling mediators between cells both in physiological and pathological communication. In this work, we explored the potential effect of citicoline to modify relevant proteins or miRNAs for cardioprotection in the smallest population of such microvesicles; i.e., in exosomes from patients diagnosed with ST-segment elevation myocardial infarction (STEMI) undergoing coronary angioplasty. The plasma-exosome-enriched fraction from these patients was characterized. Their cellular origin was assessed by flow cytometry and Western blot, whereas miRNA expression was evaluated by real-time polymerase chain reaction (qRT-PCR). The content of caveolin-1, caveolin-3, and hnRNPA2B1, which play a relevant role in selective transport of miRNAs into microvesicles, along with the effect on cell viability of the exosomes obtained from citicoline-treated and untreated groups were also analyzed. Our results showed that hypoxic stress increases exosome release into the circulation. Moreover, we found that CD146+ increased in exosomes from citicoline-treated patients, while CD142+ decreased in these patients compared to the placebo group. No changes were detected in the protein levels of caveolin-1, caveolin-3, and hnRNPA2B1. Citicoline administration modified the expression of miR233-3p, miR92, and miR21-5p in exosomes. Cell viability decreased in the presence of exosomes from infarcted patients, while incubation of H9c2 cells with exosomes from patients reperfused with citicoline did not affect cell viability. In conclusion, citicoline administration modifies the expression of specific miRNAs related to cardioprotection in exosomes. Full article
Show Figures

Graphical abstract

Back to TopTop