Sign in to use this feature.

Years

Between: -

Subjects

remove_circle_outline
remove_circle_outline
remove_circle_outline
remove_circle_outline

Journals

Article Types

Countries / Regions

Search Results (14)

Search Parameters:
Keywords = POFUT4

Order results
Result details
Results per page
Select all
Export citation of selected articles as:
17 pages, 695 KB  
Review
Genetic Diseases of Fucosylation: Insights from Model Organisms
by Muhammad T. Ameen and Curtis R. French
Genes 2025, 16(7), 800; https://doi.org/10.3390/genes16070800 - 3 Jul 2025
Viewed by 1681
Abstract
Fucosylation plays a fundamental role in maintaining cellular functions and biological processes across all animals. As a form of glycosylation, it involves the biochemical addition of fucose, a six-carbon monosaccharide, to biological molecules like lipids, proteins, and glycan chains. This modification is essential [...] Read more.
Fucosylation plays a fundamental role in maintaining cellular functions and biological processes across all animals. As a form of glycosylation, it involves the biochemical addition of fucose, a six-carbon monosaccharide, to biological molecules like lipids, proteins, and glycan chains. This modification is essential for optimizing cellular interactions required for receptor-ligand binding, cell adhesion, immune responses, and development. Disruptions in cellular fucose synthesis or in the mechanisms enabling its transfer to other molecules have been linked to human disease. Inherited defects in the fucosylation pathway are rare, with about thirty patients described. Through genome-wide association studies (GWAS), variants in fucosylation pathway genes have been associated with complex diseases such as glaucoma and stroke, and somatic mutations are often found in cancers. Recent studies have applied targeted genetic animal models to elucidate the mechanisms through which disruptions in fucosylation contribute to disease pathogenesis and progression. Key focus areas include GDP-fucose synthesis through de novo or salvage pathways, GDP-fucose transport into the Golgi and endoplasmic reticulum (ER), and its transfer by fucosyltransferases (FUTs) or protein O-fucosyltransferases (POFUTs) onto acceptor molecules. Loss or gain of function fucosylation gene mutations in animal models such as mice, zebrafish, and invertebrates have provided insights into some fucosylation disease pathogenesis. This review aims to bring together these findings, summarizing key insights from existing animal studies to possibly infer fucosylation disease mechanisms in humans. Full article
(This article belongs to the Section Molecular Genetics and Genomics)
Show Figures

Figure 1

44 pages, 3571 KB  
Review
Protein O-Fucosyltransferases: Biological Functions and Molecular Mechanisms in Mammals
by Huilin Hao, Benjamin M. Eberand, Mark Larance and Robert S. Haltiwanger
Molecules 2025, 30(7), 1470; https://doi.org/10.3390/molecules30071470 - 26 Mar 2025
Cited by 3 | Viewed by 3326
Abstract
Domain-specific O-fucosylation is an unusual type of glycosylation, where the fucose is directly attached to the serine or threonine residues in specific protein domains via an O-linkage. O-fucosylated proteins play critical roles in a wide variety of biological events and [...] Read more.
Domain-specific O-fucosylation is an unusual type of glycosylation, where the fucose is directly attached to the serine or threonine residues in specific protein domains via an O-linkage. O-fucosylated proteins play critical roles in a wide variety of biological events and hold important therapeutic values, with the most studied being the Notch receptors and ADAMTS proteins. O-fucose glycans modulate the function of the proteins they modify and are closely associated with various diseases including cancer. In mammals, alongside the well-documented protein O-fucosyltransferase (POFUT) 1-mediated O-fucosylation of epidermal growth factor-like (EGF) repeats and POFUT2-mediated O-fucosylation of thrombospondin type 1 repeats (TSRs), a new type of O-fucosylation was recently identified on elastin microfibril interface (EMI) domains, mediated by POFUT3 and POFUT4 (formerly FUT10 and FUT11). In this review, we present an overview of our current knowledge of O-fucosylation, integrating the latest findings and with a particular focus on its biological functions and molecular mechanisms. Full article
(This article belongs to the Section Chemical Biology)
Show Figures

Figure 1

19 pages, 2420 KB  
Review
Glycosyltransferases in Cancer: Prognostic Biomarkers of Survival in Patient Cohorts and Impact on Malignancy in Experimental Models
by Michela Pucci, Martina Duca, Nadia Malagolini and Fabio Dall’Olio
Cancers 2022, 14(9), 2128; https://doi.org/10.3390/cancers14092128 - 24 Apr 2022
Cited by 23 | Viewed by 5856
Abstract
Background: Glycosylation changes are a main feature of cancer. Some carbohydrate epitopes and expression levels of glycosyltransferases have been used or proposed as prognostic markers, while many experimental works have investigated the role of glycosyltransferases in malignancy. Using the transcriptomic data of the [...] Read more.
Background: Glycosylation changes are a main feature of cancer. Some carbohydrate epitopes and expression levels of glycosyltransferases have been used or proposed as prognostic markers, while many experimental works have investigated the role of glycosyltransferases in malignancy. Using the transcriptomic data of the 21 TCGA cohorts, we correlated the expression level of 114 glycosyltransferases with the overall survival of patients. Methods: Using the Oncolnc website, we determined the Kaplan–Meier survival curves for the patients falling in the 15% upper or lower percentile of mRNA expression of each glycosyltransferase. Results: Seventeen glycosyltransferases involved in initial steps of N- or O-glycosylation and of glycolipid biosynthesis, in chain extension and sialylation were unequivocally associated with bad prognosis in a majority of cohorts. Four glycosyltransferases were associated with good prognosis. Other glycosyltransferases displayed an extremely high predictive value in only one or a few cohorts. The top were GALNT3, ALG6 and B3GNT7, which displayed a p < 1 × 10−9 in the low-grade glioma (LGG) cohort. Comparison with published experimental data points to ALG3, GALNT2, B4GALNT1, POFUT1, B4GALT5, B3GNT5 and ST3GAL2 as the most consistently malignancy-associated enzymes. Conclusions: We identified several cancer-associated glycosyltransferases as potential prognostic markers and therapeutic targets. Full article
(This article belongs to the Special Issue Glycosylation in Cancer—Biomarkers and Targeted Therapies)
Show Figures

Figure 1

12 pages, 324 KB  
Article
Cell Models for Chromosome 20q11.21 Amplification and Drug Sensitivities in Colorectal Cancer
by Ioannis A. Voutsadakis
Medicina 2021, 57(9), 860; https://doi.org/10.3390/medicina57090860 - 24 Aug 2021
Cited by 3 | Viewed by 3227
Abstract
Background and objectives: The chromosome locus 20q11.21 is a commonly amplified locus in colorectal cancer, with a prevalence of 8% to 9%. Several candidate cancer-associated genes are transcribed from the locus. The therapeutic implications of the amplification in colorectal cancer remain unclear. [...] Read more.
Background and objectives: The chromosome locus 20q11.21 is a commonly amplified locus in colorectal cancer, with a prevalence of 8% to 9%. Several candidate cancer-associated genes are transcribed from the locus. The therapeutic implications of the amplification in colorectal cancer remain unclear. Materials and Methods: Preclinical cell line models of colorectal cancer included in the Cancer Cell Line Encyclopedia (CCLE) collection were examined for the presence of amplifications in 20q11.21 genes. Correlations of the presence of 20q11.21 amplifications with gene essentialities and drug sensitivities were surveyed on salient databases for determination of therapeutic leads. Results: A significant subset of colorectal cancer cell lines in the CCLE (12 of 63 cell lines, 19%) bear amplifications of genes located at 20q11.21. Cancer-associated genes of the locus include ASXL1, DNMT3B, BCL2L1, TPX2, KIF3B and POFUT1. These genes are all amplified in the 12 cell lines, but they are variably over-expressed at the mRNA level, compared to non-amplified lines. 20q11.21 amplified cell lines are sensitive to various tyrosine kinase inhibitors and are resistant to chemotherapy drugs targeting the mitotic apparatus and microtubules. CRISPR and RNAi dependencies screening revealed, besides the β-catenin and KRAS genes, a few recurrent gene dependencies in more than one cell line, including YAP1 and JUP. Conclusions: Cell line models of colorectal cancer with 20q11.21 gene amplifications display dependencies on the presence of specific genes and resistance or sensitivity to specific drugs and drug categories. Observations from in vitro models may form the basis for clinical drug development in this subtype of colorectal cancer. Genetic lesions conferring synthetic lethality to certain drugs or categories of drugs could be discovered with this approach. Full article
(This article belongs to the Special Issue Therapeutic Landscapes in Colorectal Carcinoma)
14 pages, 3450 KB  
Article
Protein O-Fucosyltransferase 1 Undergoes Interdomain Flexibility in Solution
by Erandi Lira-Navarrete, María Carmen Pallarés, Fabio Castello, Maria J. Ruedas-Rama, Angel Orte, Anabel Lostao and Ramón Hurtado-Guerrero
Molecules 2021, 26(8), 2105; https://doi.org/10.3390/molecules26082105 - 7 Apr 2021
Cited by 5 | Viewed by 3571
Abstract
Protein O-fucosyltransferase 1 (PoFUT1) is a GT-B fold enzyme that fucosylates proteins containing EGF-like repeats. GT-B glycosyltransferases have shown a remarkable grade of plasticity adopting closed and open conformations as a way of tuning their catalytic cycle, a feature that has not [...] Read more.
Protein O-fucosyltransferase 1 (PoFUT1) is a GT-B fold enzyme that fucosylates proteins containing EGF-like repeats. GT-B glycosyltransferases have shown a remarkable grade of plasticity adopting closed and open conformations as a way of tuning their catalytic cycle, a feature that has not been observed for PoFUT1. Here, we analyzed Caenorhabditis elegans PoFUT1 (CePoFUT1) conformational behavior in solution by atomic force microscopy (AFM) and single-molecule fluorescence resonance energy transfer (SMF-FRET). Our results show that this enzyme is very flexible and adopts mainly compact conformations and to a lesser extend a highly dynamic population that oscillates between compact and highly extended conformations. Overall, our experiments illustrate the inherent complexity of CePoFUT1 dynamics, which might play a role during its catalytic cycle. Full article
(This article belongs to the Special Issue New Insights into Protein Glycosylation)
Show Figures

Figure 1

21 pages, 7982 KB  
Article
Molecular Mechanisms of KDELC2 on Glioblastoma Tumorigenesis and Temozolomide Resistance
by Yu-Ling Tsai, Hsin-Han Chang, Ying-Chuan Chen, Yu-Chan Chang, Ying Chen and Wen-Chiuan Tsai
Biomedicines 2020, 8(9), 339; https://doi.org/10.3390/biomedicines8090339 - 10 Sep 2020
Cited by 17 | Viewed by 3774
Abstract
The activation of the Notch pathway induces glioblastoma (GBM) development. Since KDEL (Lys-Asp-Glu-Leu) containing 2 (KDELC2) is involved in the Notch pathway, the detailed mechanism is still undetermined. The Cancer Genome Atlas (TCGA) and Chinese Glioma Genome Atlas (CGGA) databases revealed that KDELC2 [...] Read more.
The activation of the Notch pathway induces glioblastoma (GBM) development. Since KDEL (Lys-Asp-Glu-Leu) containing 2 (KDELC2) is involved in the Notch pathway, the detailed mechanism is still undetermined. The Cancer Genome Atlas (TCGA) and Chinese Glioma Genome Atlas (CGGA) databases revealed that KDELC2 mRNA was associated with oncologic factors of GBM. U87, LN229, LNZ308, U118MG, and GBM8401 cells showed higher KDELC2 expression than normal brain tissues. The results of MTT, wound healing, and invasion assays proved that KDELC2 knockdown suppressed GBM-aggressive behaviors. The inhibitory properties of GBM stemness and angiogenesis under KDELC2 knockdown were evaluated by tumor spheroid and tube formation assays. Suppression of KDELC2 downregulated Notch factors’ expressions, including KDELC1, pofut1, Notch receptors 1–3, and HES-1. Immunoblot assay showed that KDELC2 knockdown promoted tumor apoptosis by downregulating PI3k/mTOR/Akt, MAPK/ERK, and NF-kB pathways. The combination of KDELC2 knockdown and temozolomide (TMZ) treatment had an optimal therapeutic effect by suppressing MGMT expression. Results of an orthotopic xenograft animal model and human tissue confirmed that KDELC2 correlated with glioma proliferation, advanced grades, and poor prognosis. Therefore, KDELC2 might be a potential pharmacological target to inhibit tumorigenesis, epithelial–mesenchymal transition, angiogenesis, and chemo-resistance of GBM. Full article
(This article belongs to the Special Issue Molecular and Pathological Mechanisms of Adult Gliomas)
Show Figures

Figure 1

23 pages, 4969 KB  
Article
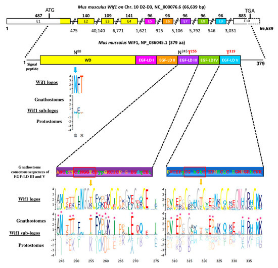
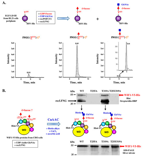
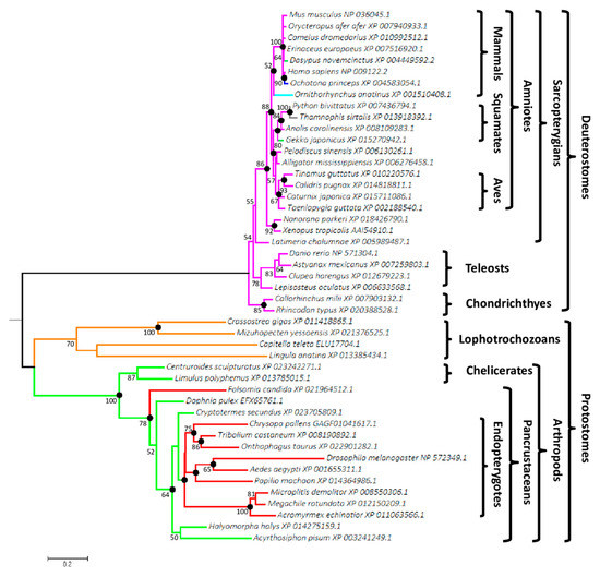
Mouse WIF1 Is Only Modified with O-Fucose in Its EGF-like Domain III Despite Two Evolutionarily Conserved Consensus Sites
by Florian Pennarubia, Emilie Pinault, Bilal Al Jaam, Caroline E. Brun, Abderrahman Maftah, Agnès Germot and Sébastien Legardinier
Biomolecules 2020, 10(9), 1250; https://doi.org/10.3390/biom10091250 - 28 Aug 2020
Cited by 4 | Viewed by 2732
Abstract
The Wnt Inhibitory Factor 1 (Wif1), known to inhibit Wnt signaling pathways, is composed of a WIF domain and five EGF-like domains (EGF-LDs) involved in protein interactions. Despite the presence of a potential O-fucosylation site in its EGF-LDs III and V, the [...] Read more.
The Wnt Inhibitory Factor 1 (Wif1), known to inhibit Wnt signaling pathways, is composed of a WIF domain and five EGF-like domains (EGF-LDs) involved in protein interactions. Despite the presence of a potential O-fucosylation site in its EGF-LDs III and V, the O-fucose sites occupancy has never been demonstrated for WIF1. In this study, a phylogenetic analysis on the distribution, conservation and evolution of Wif1 proteins was performed, as well as biochemical approaches focusing on O-fucosylation sites occupancy of recombinant mouse WIF1. In the monophyletic group of gnathostomes, we showed that the consensus sequence for O-fucose modification by Pofut1 is highly conserved in Wif1 EGF-LD III while it was more divergent in EGF-LD V. Using click chemistry and mass spectrometry, we demonstrated that mouse WIF1 was only modified with a non-extended O-fucose on its EGF-LD III. In addition, a decreased amount of mouse WIF1 in the secretome of CHO cells was observed when the O-fucosylation site in EGF-LD III was mutated. Based on sequence comparison and automated protein modeling, we suggest that the absence of O-fucose on EGF-LD V of WIF1 in mouse and probably in most gnathostomes, could be related to EGF-LD V inability to interact with POFUT1. Full article
(This article belongs to the Section Cellular Biochemistry)
Show Figures

Graphical abstract

18 pages, 2727 KB  
Article
Differential Labeling of Glycoproteins with Alkynyl Fucose Analogs
by Chenyu Ma, Hideyuki Takeuchi, Huilin Hao, Chizuko Yonekawa, Kazuki Nakajima, Masamichi Nagae, Tetsuya Okajima, Robert S. Haltiwanger and Yasuhiko Kizuka
Int. J. Mol. Sci. 2020, 21(17), 6007; https://doi.org/10.3390/ijms21176007 - 20 Aug 2020
Cited by 14 | Viewed by 5474
Abstract
Fucosylated glycans critically regulate the physiological functions of proteins and cells. Alterations in levels of fucosylated glycans are associated with various diseases. For detection and functional modulation of fucosylated glycans, chemical biology approaches using fucose (Fuc) analogs are useful. However, little is known [...] Read more.
Fucosylated glycans critically regulate the physiological functions of proteins and cells. Alterations in levels of fucosylated glycans are associated with various diseases. For detection and functional modulation of fucosylated glycans, chemical biology approaches using fucose (Fuc) analogs are useful. However, little is known about how efficiently each unnatural Fuc analog is utilized by enzymes in the biosynthetic pathway of fucosylated glycans. We show here that three clickable Fuc analogs with similar but distinct structures labeled cellular glycans with different efficiency and protein specificity. For instance, 6-alkynyl (Alk)-Fuc modified O-Fuc glycans much more efficiently than 7-Alk-Fuc. The level of GDP-6-Alk-Fuc produced in cells was also higher than that of GDP-7-Alk-Fuc. Comprehensive in vitro fucosyltransferase assays revealed that 7-Alk-Fuc is commonly tolerated by most fucosyltransferases. Surprisingly, both protein O-fucosyltransferases (POFUTs) could transfer all Fuc analogs in vitro, likely because POFUT structures have a larger space around their Fuc binding sites. These findings demonstrate that labeling and detection of fucosylated glycans with Fuc analogs depend on multiple cellular steps, including conversion to GDP form, transport into the ER or Golgi, and utilization by each fucosyltransferase, providing insights into design of novel sugar analogs for specific detection of target glycans or inhibition of their functions. Full article
Show Figures

Figure 1

16 pages, 2235 KB  
Article
Does the Act of Copulation per se, without Considering Seminal Deposition, Change the Expression of Genes in the Porcine Female Genital Tract?
by Manuel Alvarez-Rodriguez, Cristina A. Martinez, Dominic Wright and Heriberto Rodriguez-Martinez
Int. J. Mol. Sci. 2020, 21(15), 5477; https://doi.org/10.3390/ijms21155477 - 31 Jul 2020
Cited by 6 | Viewed by 3600
Abstract
Semen—through its specific sperm and seminal plasma (SP) constituents—induces changes of gene expression in the internal genital tract of pigs, particularly in the functional sperm reservoir at the utero-tubal junction (UTJ). Although seminal effects are similarly elicited by artificial insemination (AI), major changes [...] Read more.
Semen—through its specific sperm and seminal plasma (SP) constituents—induces changes of gene expression in the internal genital tract of pigs, particularly in the functional sperm reservoir at the utero-tubal junction (UTJ). Although seminal effects are similarly elicited by artificial insemination (AI), major changes in gene expression are registered after natural mating, a fact suggesting the act of copulation induces per se changes in genes that AI does not affect. The present study explored which pathways were solely influenced by copulation, affecting the differential expression of genes (DEGs) of the pre/peri-ovulatory genital tract (cervix, distal uterus, proximal uterus and UTJ) of estrus sows, 24 h after various procedures were performed to compare natural mating with AI of semen (control 1), sperm-free SP harvested from the sperm-peak fraction (control 2), sperm-free SP harvested from the whole ejaculate (control 3) or saline-extender BTS (control 4), using a microarray chip (GeneChip® porcine gene 1.0 st array). Genes related to neuroendocrine responses (ADRA1, ADRA2, GABRB2, CACNB2), smooth muscle contractility (WNT7A), angiogenesis and vascular remodeling (poFUT1, NTN4) were, among others, overrepresented with distal and proximal uterine segments exhibiting the highest number of DEGs. The findings provide novel evidence that relevant transcriptomic changes in the porcine female reproductive tract occur in direct response to the specific act of copulation, being semen-independent. Full article
(This article belongs to the Section Molecular Genetics and Genomics)
Show Figures

Figure 1

13 pages, 2561 KB  
Article
Association Analysis between SPP1, POFUT1 and PRLR Gene Variation and Milk Yield, Composition and Coagulation Traits in Sarda Sheep
by Maria Luisa Dettori, Michele Pazzola, Elena Petretto and Giuseppe Massimo Vacca
Animals 2020, 10(7), 1216; https://doi.org/10.3390/ani10071216 - 17 Jul 2020
Cited by 10 | Viewed by 3388
Abstract
Many studies focus on the identification of genomic regions that undergo selective processes, where evidence of selection is revealed and positional candidate genes are identified. The aim of the research was to evaluate the association between positional candidate genes, namely secreted phosphoprotein 1 [...] Read more.
Many studies focus on the identification of genomic regions that undergo selective processes, where evidence of selection is revealed and positional candidate genes are identified. The aim of the research was to evaluate the association between positional candidate genes, namely secreted phosphoprotein 1 (SPP1, sheep chromosome Ovis aries OAR6, 36.651–36.658 Mb), protein O-fucosyltransferase 1 (POFUT1, OAR13, 61.006–61.027 Mb) and prolactin receptor (PRLR, OAR16, 38.969–39.028 Mb) with milk yield, composition and coagulation traits. Eight single nucleotide polymorphisms (SNPs) mapping to the three genes were genotyped in 380 Sarda dairy sheep. Statistical analysis revealed an association between SNP rs161844011 at SPP1 (chromosome position Oar_v3 OAR6:36651870, gene region exon 7) and somatic cell score, while POFUT1 SNP rs424501869 (OAR13:61007495, intron 1) was associated with curd firmness both 45 and 60 min after rennet addition (p = 0.015 and p = 0.007, respectively). SNP rs400874750 at PRLR gene (OAR16:39004070, intron 2) had a significant association with lactose content (p = 0.020), somatic cell score (p = 0.038), rennet coagulation time (p = 0.018) and curd firming time (p = 0.047). The outcome of this research confirmed predictions based on genomic studies, producing new information regarding the SPP1, POFUT1 and PRLR genes, which may be useful for future breeding schemes. Full article
Show Figures

Figure 1

14 pages, 2881 KB  
Article
Functional Characterization of POFUT1 Variants Associated with Colorectal Cancer
by Marlène Deschuyter, Florian Pennarubia, Emilie Pinault, Sébastien Legardinier and Abderrahman Maftah
Cancers 2020, 12(6), 1430; https://doi.org/10.3390/cancers12061430 - 31 May 2020
Cited by 14 | Viewed by 3573
Abstract
Background: Protein O-fucosyltransferase 1 (POFUT1) overexpression, which is observed in many cancers such as colorectal cancer (CRC), leads to a NOTCH signaling dysregulation associated with the tumoral process. In rare CRC cases, with no POFUT1 overexpression, seven missense mutations were found in [...] Read more.
Background: Protein O-fucosyltransferase 1 (POFUT1) overexpression, which is observed in many cancers such as colorectal cancer (CRC), leads to a NOTCH signaling dysregulation associated with the tumoral process. In rare CRC cases, with no POFUT1 overexpression, seven missense mutations were found in human POFUT1. Methods: Recombinant secreted forms of human WT POFUT1 and its seven mutated counterparts were produced and purified. Their O-fucosyltransferase activities were assayed in vitro using a chemo-enzymatic approach with azido-labeled GDP-fucose as a donor substrate and NOTCH1 EGF-LD26, produced in E. coli periplasm, as a relevant acceptor substrate. Targeted mass spectrometry (MS) was carried out to quantify the O-fucosyltransferase ability of all POFUT1 proteins. Findings: MS analyses showed a significantly higher O-fucosyltransferase activity of six POFUT1 variants (R43H, Y73C, T115A, I343V, D348N, and R364W) compared to WT POFUT1. Interpretation: This study provides insights on the possible involvement of these seven missense mutations in colorectal tumors. The hyperactive forms could lead to an increased O-fucosylation of POFUT1 protein targets such as NOTCH receptors in CRC patients, thereby leading to a NOTCH signaling dysregulation. It is the first demonstration of gain-of-function mutations for this crucial glycosyltransferase, modulating NOTCH activity, as well as that of other potential glycoproteins. Full article
Show Figures

Figure 1

15 pages, 3621 KB  
Article
Downregulation of POFUT1 Impairs Secondary Myogenic Fusion Through a Reduced NFATc2/IL-4 Signaling Pathway
by Audrey Der Vartanian, Julien Chabanais, Claire Carrion, Abderrahman Maftah and Agnès Germot
Int. J. Mol. Sci. 2019, 20(18), 4396; https://doi.org/10.3390/ijms20184396 - 6 Sep 2019
Cited by 4 | Viewed by 2908
Abstract
Past work has shown that the protein O-fucosyltransferase 1 (POFUT1) is involved in mammal myogenic differentiation program. Pofut1 knockdown (Po –) in murine C2C12 cells leads to numerous elongated and thin myotubes, suggesting significant defects in secondary fusion. Among the few pathways [...] Read more.
Past work has shown that the protein O-fucosyltransferase 1 (POFUT1) is involved in mammal myogenic differentiation program. Pofut1 knockdown (Po –) in murine C2C12 cells leads to numerous elongated and thin myotubes, suggesting significant defects in secondary fusion. Among the few pathways involved in this process, NFATc2/IL-4 is described as the major one. To unravel the impact of POFUT1 on secondary fusion, we used wild-type (WT) C2C12 and Po – cell lines to follow Myf6, Nfatc2, Il-4 and Il-4rα expressions during a 120 h myogenic differentiation time course. Secreted IL-4 was quantified by ELISA. IL-4Rα expression and its labeling on myogenic cell types were investigated by Western blot and immunofluorescence, respectively. Phenotypic observations of cells treated with IL-4Rα blocking antibody were performed. In Po –, we found a decrease in nuclei number per myotube and a downexpression of Myf6. The observed downregulation of Nfatc2 is correlated to a diminution of secreted IL-4 and to the low level of IL-4Rα for reserve cells. Neutralization of IL-4Rα on WT C2C12 promotes myonuclear accretion defects, similarly to those identified in Po –. Thus, POFUT1 could be a new controller of myotube growth during myogenesis, especially through NFATc2/IL-4 signaling pathway. Full article
(This article belongs to the Section Molecular Biology)
Show Figures

Figure 1

18 pages, 2807 KB  
Article
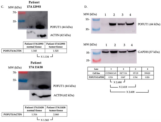
POFUT1 as a Promising Novel Biomarker of Colorectal Cancer
by Julien Chabanais, François Labrousse, Alain Chaunavel, Agnès Germot and Abderrahman Maftah
Cancers 2018, 10(11), 411; https://doi.org/10.3390/cancers10110411 - 30 Oct 2018
Cited by 36 | Viewed by 4567
Abstract
Background: While protein O-fucosyltransferase 1 (POFUT1) overexpression has been recently proposed as a potential biomarker for different cancer types, no study was carried out on POFUT1 implication in colorectal cancer (CRC). Methods: Data from 626 tumors and 51 non-tumor adjacent [...] Read more.
Background: While protein O-fucosyltransferase 1 (POFUT1) overexpression has been recently proposed as a potential biomarker for different cancer types, no study was carried out on POFUT1 implication in colorectal cancer (CRC). Methods: Data from 626 tumors and 51 non-tumor adjacent tissues available in FireBrowse had been used in this study. Statistical analyses on POFUT1 expression and gene copy number, NOTCH receptors (main targets of POFUT1 enzymatic activity) expression and association of POFUT1 and NOTCH1 expressions with clinical parameters were investigated. Data were completed by POFUT1 histological labeling on six tumor tissues from patients with CRC. Results: We found that POFUT1 is overexpressed from the stage I (p < 0.001) and 76.02% of tumors have a 20q11.21 amplification, associated in 90.13% of cases with a POFUT1 overexpression, compared to non-tumor adjacent tissues. The POFUT1 copy number in tumors is mainly between 2 and 3. POFUT1 is positively correlated with NOTCH1 (rs = 0.34, p < 0.001), NOTCH3 (rs = 0.087, p = 0.0297), and NOTCH4 (rs = 0.097, p = 0.0148) expressions, while negatively correlated with NOTCH2 expression (rs = −0.098, p = 0.0142). POFUT1 overexpression is markedly associated with rectal location, non-mucinous adenocarcinoma and cancer stages IV and M1. NOTCH1 overexpression is only associated with rectal location and non-mucinous adenocarcinoma. Conclusion: We conclude that POFUT1 is overexpressed in CRC from stage I, and its high expression is associated with metastatic process, probably through NOTCH pathway activation. Then, POFUT1 could represent a potential novel biomarker for CRC diagnosis. Full article
Show Figures

Figure 1

4 pages, 455 KB  
Brief Report
NOTCH Activation Promotes Glycosyltransferase Expression in Human Myeloid Leukemia Cells
by Shichun Wang, Mai Itoh, Erika Shiratori, Mika Ohtaka and Shuji Tohda
Hematol. Rep. 2018, 10(3), 7576; https://doi.org/10.4081/hr.2018.7576 - 24 Sep 2018
Cited by 9 | Viewed by 503
Abstract
NOTCH signaling diversely regulates the growth of acute myeloid leukemia (AML) cells. It is known that glycosylation of NOTCH receptors modulates NOTCH activation. However, little is known about glycosylation of NOTCH in AML cells. We examined the effects of ligand-induced NOTCH activation on [...] Read more.
NOTCH signaling diversely regulates the growth of acute myeloid leukemia (AML) cells. It is known that glycosylation of NOTCH receptors modulates NOTCH activation. However, little is known about glycosylation of NOTCH in AML cells. We examined the effects of ligand-induced NOTCH activation on the expression of NOTCH-modifying glycosyltransferases in two AML cell lines, THP-1 and TMD7. The cells were stimulated with recombinant NOTCH ligands JAGGED1 and DELTA1, and subjected to immunoblot analysis to evaluate the expression levels of glycosyltransferases. Ligand stimulation promoted the expression of POFUT1, LFNG, MFNG, RFNG, GXYLT1, GXYLT2, and XXYLT1 in THP-1 cells, and that of RFNG and GXYLT1 in TMD7 cells. We found that NOTCH activation promoted the expression of several glycosyltransferases in AML cells. This suggests that NOTCH activation modulates its sensitivity to NOTCH ligands by increased glycosylation of NOTCH receptors in AML cells. Further investigation is needed to elucidate its biological significance. Full article
Back to TopTop