Sign in to use this feature.

Years

Between: -

Subjects

remove_circle_outline
remove_circle_outline
remove_circle_outline
remove_circle_outline

Journals

Article Types

Countries / Regions

Search Results (4)

Search Parameters:
Keywords = Natura 2000 management Programme

Order results
Result details
Results per page
Select all
Export citation of selected articles as:
19 pages, 1586 KB  
Article
European LIFE Projects Dedicated to Ecological Restoration in Mediterranean and Black Sea Coastal Lagoons
by Rutger De Wit and Nathalie Boutin
Environments 2023, 10(6), 101; https://doi.org/10.3390/environments10060101 - 13 Jun 2023
Cited by 6 | Viewed by 4297
Abstract
This paper discusses how ecological restoration has been pursued through projects financed by LInstrument Financier pour l’Environnement (LIFE) of the European Commission in Mediterranean and Black Sea coastal lagoon sites affiliated with the Natura 2000 network. While the LIFE [...] Read more.
This paper discusses how ecological restoration has been pursued through projects financed by LInstrument Financier pour l’Environnement (LIFE) of the European Commission in Mediterranean and Black Sea coastal lagoon sites affiliated with the Natura 2000 network. While the LIFE programme started in 1992, the first project focusing on ecological restoration in a coastal lagoon setting in this eco-region was attributed in 1995. In total, 50% (27) of the 54 LIFE projects in the Mediterranean and Black Sea coastal lagoons comprised a worksite on ecological restoration. Eighteen finalized projects, all realized after 2008, have been sufficiently documented for our analysis. The ecological restoration works included (i) removing solid waste and alien invasive species, (ii) re-building lagoons, (iii) creating islets for bird colonies, (iv) restoring the hydrodynamics of the lagoons, and (v) restoring and protecting vegetation. The latter includes submerged aquatic vegetation in the lagoons, halophytes on tidal flats and in fringing salt marshes, freshwater marsh plants, and dune vegetation. Abandoned salt works (Salinas), originally created within the coastal lagoons or on their shoreline, represent significant areas that can be managed for conservation or restoration. Coastal lagoons are transitional waters, and successful restoration of water quality and aquatic communities must include the concept of the aquatic continuum. Combating eutrophication requires managing the watersheds of the lagoons to drastically decrease nutrient loadings. Unfortunately, these issues have only been marginally addressed by the LIFE projects, as they were too often limited by the perimeter of the Natura 2000 sites. In principle, the Water Framework Directive takes care of these issues and, according to an integrative vision, links them with the protected Natura 2000 sites. In practice, however, the LIFE projects and the water policies in the member states still suffer from sectorial approaches. Full article
Show Figures

Figure 1

20 pages, 4401 KB  
Article
A Machine Learning Framework for the Classification of Natura 2000 Habitat Types at Large Spatial Scales Using MODIS Surface Reflectance Data
by Fabian Sittaro, Christopher Hutengs, Sebastian Semella and Michael Vohland
Remote Sens. 2022, 14(4), 823; https://doi.org/10.3390/rs14040823 - 10 Feb 2022
Cited by 14 | Viewed by 4433
Abstract
Anthropogenic climate and land use change is causing rapid shifts in the distribution and composition of habitats with profound impacts on ecosystem biodiversity. The sustainable management of ecosystems requires monitoring programmes capable of detecting shifts in habitat distribution and composition at large spatial [...] Read more.
Anthropogenic climate and land use change is causing rapid shifts in the distribution and composition of habitats with profound impacts on ecosystem biodiversity. The sustainable management of ecosystems requires monitoring programmes capable of detecting shifts in habitat distribution and composition at large spatial scales. Remote sensing observations facilitate such efforts as they enable cost-efficient modelling approaches that utilize publicly available datasets and can assess the status of habitats over extended periods of time. In this study, we introduce a modelling framework for habitat monitoring in Germany using readily available MODIS surface reflectance data. We developed supervised classification models that allocate (semi-)natural areas to one of 18 classes based on their similarity to Natura 2000 habitat types. Three machine learning classifiers, i.e., Support Vector Machines (SVM), Random Forests (RF), and C5.0, and an ensemble approach were employed to predict habitat type using spectral signatures from MODIS in the visible-to-near-infrared and short-wave infrared. The models were trained on homogenous Special Areas of Conservation that are predominantly covered by a single habitat type with reference data from 2013, 2014, and 2016 and tested against ground truth data from 2010 and 2019 for independent model validation. Individually, the SVM and RF methods achieved better overall classification accuracies (SVM: 0.72–0.93%, RF: 0.72–0.94%) than the C5.0 algorithm (0.66–0.93%), while the ensemble classifier developed from the individual models gave the best performance with overall accuracies of 94.23% for 2010 and 80.34% for 2019 and also allowed a robust detection of non-classifiable pixels. We detected strong variability in the cover of individual habitat types, which were reduced when aggregated based on their similarity. Our methodology is capable to provide quantitative information on the spatial distribution of habitats, differentiate between disturbance events and gradual shifts in ecosystem composition, and could successfully allocate natural areas to Natura 2000 habitat types. Full article
(This article belongs to the Special Issue Remote Sensing for Habitat Mapping)
Show Figures

Figure 1

27 pages, 59803 KB  
Article
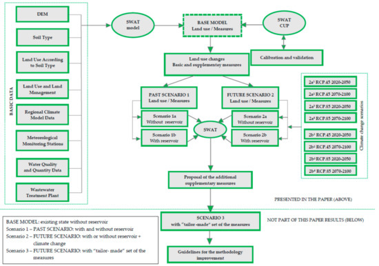
Integrated Water Quality Management Model for the Rural Transboundary River Basin—A Case Study of the Sutla/Sotla River
by Gorana Ćosić-Flajsig, Barbara Karleuša and Matjaž Glavan
Water 2021, 13(18), 2569; https://doi.org/10.3390/w13182569 - 17 Sep 2021
Cited by 5 | Viewed by 4436
Abstract
The intensive use of soil and water resources results in a disbalance between the environmental and economic objectives of the river basin. The water quality management model supports good water status, especially downstream of dams and reservoirs, as in the case of the [...] Read more.
The intensive use of soil and water resources results in a disbalance between the environmental and economic objectives of the river basin. The water quality management model supports good water status, especially downstream of dams and reservoirs, as in the case of the Sutla/Sotla river basin. This research aims to develop a new, improved integrated water quality management model of rural transboundary basins to achieve environmental objectives and protection of the Natura 2000 sites. The model uses river basin pressure analysis to assess the effects of climate and hydrological extreme impacts, and a programme of basic and supplementary measures. The impact assessment of BASE MODEL, PAST, and FUTURE scenarios was modelled using the soil and water assessment tool (SWAT) based on land use, climate and hydrological data, climate change, presence or lack of a reservoir, and municipal wastewater and agriculture measures. Eight future climate change scenarios were obtained with optimistic (RCP4.5) and pessimistic (RCP8.5) forecasts for two periods (2020–2050 and 2070–2100), both with and without a reservoir. The model shows that the most significant impacts on the waterbody come from the nutrients and sediment hotspots, also shows the risk of not achieving good water status, and water eutrophication risk. The modelled average annual increase in sediment is from 4 to 25% and in total N from 1 to 8%, while the change in total P is from −5 to 6%. The conducted analysis provides a base for the selection of tailor-made measures from the catalogue of the supplementary measures that will be outlined in future research. Full article
(This article belongs to the Section Water Quality and Contamination)
Show Figures

Figure 1

21 pages, 1651 KB  
Article
Stakeholders’ Social Network in the Participatory Process of Formulation of Natura 2000 Management Programme in Slovenia
by Tomislav Laktić, Aleš Žiberna, Tina Kogovšek and Špela Pezdevšek Malovrh
Forests 2020, 11(3), 332; https://doi.org/10.3390/f11030332 - 17 Mar 2020
Cited by 8 | Viewed by 4786
Abstract
Stakeholder participation has become an important driving force in policy decision-making and implementation, particularly in the nature conservation sector, where complex interactions and conflict of interest between stakeholders are common. A stakeholder analysis, which was complemented with a social network analysis, was used [...] Read more.
Stakeholder participation has become an important driving force in policy decision-making and implementation, particularly in the nature conservation sector, where complex interactions and conflict of interest between stakeholders are common. A stakeholder analysis, which was complemented with a social network analysis, was used to examine the cooperation and conflict network between stakeholders, their institutions, and sectors in the case of the formulation of the Natura 2000 Management programme in Slovenia for the period 2015–2020 (PUN). Using data from a web survey (n = 167), cooperation and conflict networks were analysed while using degree centrality, indegree centrality, betweenness centrality, and blockmodeling. The results of the stakeholder analysis showed that the highest number of stakeholders that are involved in the participatory process of PUN was from the forestry and hunting sector, followed by the agriculture and nature conservation sector. The results of the cooperation network showed that the network is highly centralized, with only few institutions taking a central position in the PUN process (Institute for Nature Conservation, Ministry of Environment and Spatial Planning, Chamber of Agriculture and Forestry, Ministry of Agriculture, Forestry and Food, and the Slovenian Forest Service). Moreover, the nature conservation sector was, on average, a sector with the highest concentration of power. In addition, in the cooperation network, which was fragmented across sectors, there were institutions that belonged to the same sector, which tended to cooperate with each other. The analysis of the conflict network showed that institutions with a central position in the cooperation network also had a central role in the conflict network. In addition, conflicts between institutions more frequently appeared among institutions from different sectors. The exceptions were institutions from the fishery and water sector, as this sector seemed to have many conflicts within it. Based on a blockmodeling, four groups of institutions were identified according to their cooperation network (core institutions, semi-core institutions, semi-periphery institutions, and periphery institutions). Our finding suggested that the participatory process of formulating PUN needs to be improved in such a way that in the future various stakeholders, especially excluded local ones, are more actively involved and a balance of the power between the stakeholders involved achieved. Full article
(This article belongs to the Special Issue Protected Areas in Forest Conservation: Challenges and Opportunities)
Show Figures

Figure 1

Back to TopTop