Sign in to use this feature.

Years

Between: -

Subjects

remove_circle_outline
remove_circle_outline
remove_circle_outline
remove_circle_outline
remove_circle_outline
remove_circle_outline

Journals

Article Types

Countries / Regions

Search Results (19)

Search Parameters:
Keywords = Multichannel Medium Access Control (MAC)

Order results
Result details
Results per page
Select all
Export citation of selected articles as:
24 pages, 2567 KB  
Article
A Traffic-Aware Fair MAC Protocol for Layered Data Collection Oriented Underwater Acoustic Sensor Networks
by Sidan Yang, Xuan Liu and Yishan Su
Remote Sens. 2023, 15(6), 1501; https://doi.org/10.3390/rs15061501 - 8 Mar 2023
Cited by 11 | Viewed by 3191
Abstract
Underwater acoustic channels are characterized by long propagation delay, limited available bandwidth and high energy costs. These unique characteristics bring challenges to design media access control (MAC) protocol for underwater acoustic sensor networks (UASNs). Especially in data-collection-oriented UASNs, data generated at underwater nodes [...] Read more.
Underwater acoustic channels are characterized by long propagation delay, limited available bandwidth and high energy costs. These unique characteristics bring challenges to design media access control (MAC) protocol for underwater acoustic sensor networks (UASNs). Especially in data-collection-oriented UASNs, data generated at underwater nodes are transmitted hop-by-hop to the sink node. The traffic loads undertaken by nodes of different depths are different. However, most existing MAC protocols do not consider the traffic load imbalance in data-collection-oriented UASNs, resulting in unfairness in how the nodes transmit their own generated data. In this paper, we propose a novel traffic-aware fair MAC protocol for layered data-collection-oriented UASNs, called TF-MAC. TF-MAC accesses a medium by assigning time slots of different lengths to each layer via different traffic loads to achieve traffic fairness of nodes. To improve throughput and avoid collision in the network, an overlapping time slot division mechanism for different layers and multi-channel allocation scheme within each single layer is employed. Considering the time-varying traffic loads of the nodes, an adaptive packet length algorithm is proposed by taking advantage of the spatial-temporal uncertainty of underwater channels. A sea experiment was conducted to prove the spatial-temporal uncertainty of UASNs, which provides a feasibility basis for the proposed algorithm. Simulation results show that TF-MAC can greatly improve the network performance in terms of throughput, delay, energy consumption, and fairness in the layered data-collection-oriented UASNs. Full article
(This article belongs to the Special Issue Underwater Communication and Networking)
Show Figures

Figure 1

13 pages, 1099 KB  
Article
Deep Reinforcement Learning Heterogeneous Channels for Poisson Multiple Access
by Xu Zhang, Pingping Chen, Genjian Yu and Shaohao Wang
Mathematics 2023, 11(4), 992; https://doi.org/10.3390/math11040992 - 15 Feb 2023
Cited by 5 | Viewed by 2594
Abstract
This paper proposes a medium access control (MAC) protocol based on deep reinforcement learning (DRL), i.e., multi-channel transmit deep-reinforcement learning multi-channel access (MCT-DLMA) in heterogeneous wireless networks (HetNets). The work concerns practical unsaturated channel traffic that arrives following a Poisson distribution instead of [...] Read more.
This paper proposes a medium access control (MAC) protocol based on deep reinforcement learning (DRL), i.e., multi-channel transmit deep-reinforcement learning multi-channel access (MCT-DLMA) in heterogeneous wireless networks (HetNets). The work concerns practical unsaturated channel traffic that arrives following a Poisson distribution instead of saturated traffic that arrives before.By learning the access mode from historical information, MCT-DLMA can well fill the spectrum holes in the communication of existing users. In particular, it enables the cognitive user to multi-channel transmit at a time, e.g., via the multi-carrier technology. Thus, the spectrum resource can be fully utilized, and the sum throughput of the HetNet is maximized. Simulation results show that the proposed algorithm provides a much higher throughput than the conventional schemes, i.e., the whittle index policy and the DLMA algorithms for both the saturated and unsaturated traffic, respectively. In addition, it also achieves a near-optimal result in dynamic environments with changing primary users, which proves the enhanced robustness to time-varying communications. Full article
Show Figures

Graphical abstract

16 pages, 1720 KB  
Article
MDP-Based MAC Protocol for WBANs in Edge-Enabled eHealth Systems
by Haoru Su, Meng-Shiuan Pan, Huamin Chen and Xiliang Liu
Electronics 2023, 12(4), 947; https://doi.org/10.3390/electronics12040947 - 14 Feb 2023
Cited by 12 | Viewed by 2622
Abstract
In recent years, eHealth systems based on the Internet of Things (IoT) have attracted considerable attention. The wireless body area network (WBAN) is an essential technology of eHealth systems. A major challenge in WBAN is the design of the medium access control (MAC) [...] Read more.
In recent years, eHealth systems based on the Internet of Things (IoT) have attracted considerable attention. The wireless body area network (WBAN) is an essential technology of eHealth systems. A major challenge in WBAN is the design of the medium access control (MAC) protocol, which plays a significant role in avoiding collisions, enhancing the energy efficiency, maximizing the network life, and improving the quality of service (QoS) as well as the quality of experience (QoE). In this study, we apply the mobile edge computing (MEC) network architecture to an eHealth system and design a multi-channel MAC protocol for WBAN based on the Markov decision process (MDP). In this protocol, the channel condition and the reward value are considered. By continuously interacting with the environment, the optimal channel resource allocation strategy is generated. Simulation results indicate that the proposed WBAN MAC protocol can adaptively assign different channels to the sensor nodes for data transmission, thereby reducing the collision rate, decreasing the energy consumption, improving the channel utilization, and enhancing the system throughput and QoE. Full article
(This article belongs to the Special Issue Wearable Sensing Devices and Technology)
Show Figures

Figure 1

20 pages, 2762 KB  
Article
An Adaptive and Spectrally Efficient Multi-Channel Medium Access Control Protocol for Dynamic Ad Hoc Networks
by Abdurrahman Beg, Saud Mohammad Mostafa, AbdulAziz AbdulGhaffar, Tarek R. Sheltami and Ashraf Mahmoud
Sensors 2022, 22(22), 8666; https://doi.org/10.3390/s22228666 - 10 Nov 2022
Cited by 5 | Viewed by 3131
Abstract
Medium access control (MAC) protocols in ad hoc networks have evolved from single-channel independent transmission mechanisms to multi-channel concurrent mechanisms to efficiently manage the demands placed on modern networks. The primary aim of this study is to compare the performance of popular multi-channel [...] Read more.
Medium access control (MAC) protocols in ad hoc networks have evolved from single-channel independent transmission mechanisms to multi-channel concurrent mechanisms to efficiently manage the demands placed on modern networks. The primary aim of this study is to compare the performance of popular multi-channel MAC (MMAC) protocols under saturated network traffic conditions and propose improvements to the protocols under these conditions. A novel, dynamically adaptive MMAC protocol was devised to take advantage of the performance capabilities of the evaluated protocols in changing wireless ad hoc network conditions. A simulation of the familiar MAC protocols was developed based on a validated simulation of the IEEE 802.11 standard. Further, the behaviors and performances of these protocols are compared against the proposed MMAC protocols with a varying number of ad hoc stations and concurrent wireless channels in terms of throughput, Jain’s fairness index, and channel access delay. The results show that the proposed MMAC protocol, labeled E-SA-MMAC, outperforms the existing protocols in throughput by up to 11.9% under a constrained number of channels and in channel access delays by up to 18.3%. It can be asserted from these observations that the proposed approach provides performance benefits against its peers under saturated traffic conditions and other factors, such as the number of available wireless channels, and is suitable for dynamic ad hoc network deployments. Full article
(This article belongs to the Topic Wireless Sensor Networks)
Show Figures

Figure 1

24 pages, 2252 KB  
Article
Channel Allocation for Connected Vehicles in Internet of Things Services
by Ahmed Abdulhakim Al-Absi, Mohammed Abdulhakim Al-Absi, Mangal Sain and Hoon Jae Lee
Sensors 2021, 21(11), 3646; https://doi.org/10.3390/s21113646 - 24 May 2021
Cited by 3 | Viewed by 3553
Abstract
Based on the existing Internet of Vehicles communication protocol and multi-channel allocation strategy, this paper studies the key issues with vehicle communication. First, the traffic volume is relatively large which depends on the environment (city, highway, and rural). When many vehicles need to [...] Read more.
Based on the existing Internet of Vehicles communication protocol and multi-channel allocation strategy, this paper studies the key issues with vehicle communication. First, the traffic volume is relatively large which depends on the environment (city, highway, and rural). When many vehicles need to communicate, the communication is prone to collision. Secondly, because the traditional multi-channel allocation method divides the time into control time slots and transmission time slots when there are few vehicles, it will cause waste of channels, also when there are more vehicles, the channels will not be enough for more vehicles. However, to maximize the system throughput, the existing model Enhanced Non-Cooperative Cognitive division Multiple Access (ENCCMA) performs amazingly well by connected the Cognitive Radio with Frequency Division Multiple Access (FDMA) and Time Division Multiple Access (TDMA) for a multi-channel vehicular network.However, this model induces Medium Access Control (MAC) overhead and does not consider the performance evaluation in various environmental conditions.Therefore, this paper proposes a Distributed Medium Channel Allocation (DMCA) strategy, by dividing the control time slot into an appointmentand a safety period in the shared channel network. SIMITS simulator was used for experiment evaluation in terms of throughput, collision, and successful packet transmission. However, the outcome shows that our method significantly improved the channel utilizationand reduced the occurrence of communication overhead. Full article
(This article belongs to the Special Issue Data Security and Privacy in the IoT)
Show Figures

Figure 1

25 pages, 5502 KB  
Article
An Enhanced Indoor Positioning Algorithm Based on Fingerprint Using Fine-Grained CSI and RSSI Measurements of IEEE 802.11n WLAN
by Jingjing Wang and Joongoo Park
Sensors 2021, 21(8), 2769; https://doi.org/10.3390/s21082769 - 14 Apr 2021
Cited by 62 | Viewed by 7725
Abstract
Received signal strength indication (RSSI) obtained by Medium Access Control (MAC) layer is widely used in range-based and fingerprint location systems due to its low cost and low complexity. However, RSS is affected by noise signals and multi-path, and its positioning performance is [...] Read more.
Received signal strength indication (RSSI) obtained by Medium Access Control (MAC) layer is widely used in range-based and fingerprint location systems due to its low cost and low complexity. However, RSS is affected by noise signals and multi-path, and its positioning performance is not stable. In recent years, many commercial WiFi devices support the acquisition of physical layer channel state information (CSI). CSI is an index that can characterize the signal characteristics with more fine granularity than RSS. Compared with RSS, CSI can avoid the effects of multi-path and noise by analyzing the characteristics of multi-channel sub-carriers. To improve the indoor location accuracy and algorithm efficiency, this paper proposes a hybrid fingerprint location technology based on RSS and CSI. In the off-line phase, to overcome the problems of low positioning accuracy and fingerprint drift caused by signal instability, a methodology based on the Kalman filter and a Gaussian function is proposed to preprocess the RSSI value and CSI amplitude value, and the improved CSI phase is incorporated after the linear transformation. The mutation and noisy data are then effectively eliminated, and the accurate and smoother outputs of the RSSI and CSI values can be achieved. Then, the accurate hybrid fingerprint database is established after dimensionality reduction of the obtained high-dimensional data values. The weighted k-nearest neighbor (WKNN) algorithm is applied to reduce the complexity of the algorithm during the online positioning stage, and the accurate indoor positioning algorithm is accomplished. Experimental results show that the proposed algorithm exhibits good performance on anti-noise ability, fusion positioning accuracy, and real-time filtering. Compared with CSI-MIMO, FIFS, and RSSI-based methods, the proposed fusion correction method has higher positioning accuracy and smaller positioning error. Full article
(This article belongs to the Special Issue Indoor Positioning and Navigation)
Show Figures

Figure 1

27 pages, 2128 KB  
Article
A Novel Self-Forming Virtual Sub-Nets Based Cross-Layer MAC Protocol for Multihop Tactical Network
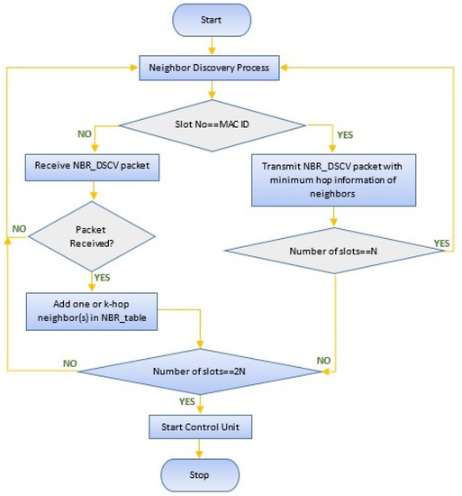
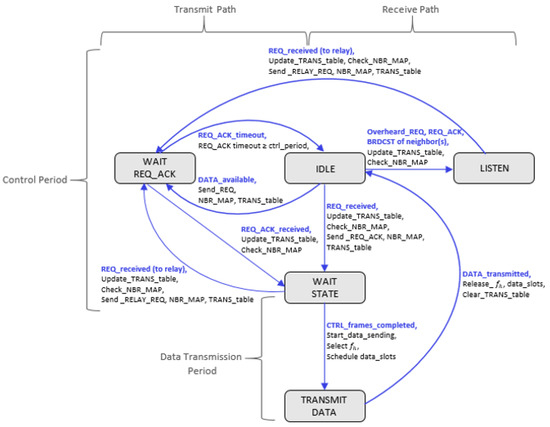
by Rukaiya Rukaiya, Shoab Ahmed Khan, Muhammad Umar Farooq and Farhan Hussain
Appl. Sci. 2021, 11(6), 2470; https://doi.org/10.3390/app11062470 - 10 Mar 2021
Cited by 4 | Viewed by 2209
Abstract
A tactical network mainly consists of software-defined radios (SDRs) integrated with programmable and reconfigurable features that provide the addition and customization of different waveforms for different scenarios, e.g., situational awareness, video, or voice transmission. The network, which is mission-critical, congested, and delay-sensitive, operates [...] Read more.
A tactical network mainly consists of software-defined radios (SDRs) integrated with programmable and reconfigurable features that provide the addition and customization of different waveforms for different scenarios, e.g., situational awareness, video, or voice transmission. The network, which is mission-critical, congested, and delay-sensitive, operates in infrastructure-less terrains with self-forming and self-healing capabilities. It demands reliability and the need to survive by seamlessly maintaining continuous network connectivity during mobility and link failures. SDR platforms transfer large amounts of data that must be processed with low latency transmissions. The state-of-the-art solutions lack the capability to provide high data throughput and incorporate overhead in route discovery and resource distribution that is not appropriate for resource-constrained mission-critical networks. A cross-layer design exploits existing resources to react to environment changes efficiently, enable reliability, and escalate network throughput. A solution that integrates SDR benefits and cross-layer optimization can perform all the mentioned operations efficiently. In tactical networks, SDR’s maximum usable bandwidth can be utilized by exploiting radios’ autonomous behavior. This paper presents a novel virtual sub-nets based cross-layer medium access control (VSCL-MAC) protocol for self-forming multihop tactical radio networks. It is a MAC-centric design with cross-layer optimization that enables dynamic routing and autonomous time-slot scheduling in a multichannel network environment among SDRs. The cross-layer coupling uses link-layer information from the hybrid of time division multiple access and frequency division multiple access (TDMA/FDMA) MAC to proactively enable distributed intelligent routing at the network layer. The virtual sub-nets based distributed algorithm exploits spectrum resources and provides call setup with persistently available k-hop route information and simultaneous collision-free transmission of voice and data. The experimental results over extensive simulations show significant performance improvements in terms of minimum control overhead, processing time in relay nodes, a substantial increase in network throughput, and lower data latency (up to 76.98%) compared to conventional time-slotted MAC protocols. The design is useful for mission-critical, time-sensitive networks and exploits multihop simultaneous communication in a distributed manner. Full article
Show Figures

Figure 1

28 pages, 11254 KB  
Review
Review of MAC Protocols for Vehicular Ad Hoc Networks
by Mengyuan Ma, Kai Liu, Xiling Luo, Tao Zhang and Feng Liu
Sensors 2020, 20(23), 6709; https://doi.org/10.3390/s20236709 - 24 Nov 2020
Cited by 30 | Viewed by 5721
Abstract
Vehicular ad hoc networks (VANETs) need to support the timely end-to-end transmissions of safety and non-safety messages. Medium access control (MAC) protocols can ensure fair and efficient sharing of channel resources among multiple vehicles for VANETs, which can provide timely packet transmissions and [...] Read more.
Vehicular ad hoc networks (VANETs) need to support the timely end-to-end transmissions of safety and non-safety messages. Medium access control (MAC) protocols can ensure fair and efficient sharing of channel resources among multiple vehicles for VANETs, which can provide timely packet transmissions and significantly improve road safety. In this paper, we review the standards of some countries for VANETs. Then, we divide the MAC protocols proposed for VANETs into single-channel MAC protocols and multi-channel MAC protocols according to the number of physical occupied spectrum resources. Both are further discussed based on their hierarchical structures, i.e., distributed and centralized structures. General design and optimization mechanisms of these commonly used MAC protocols for VANETs are reviewed. From the viewpoint of 7 aspects, we compare the advantages and disadvantages of these typical MAC protocols. Finally, we discuss the open issues to improve the MAC performance and future work on MAC design for VANETs. Full article
(This article belongs to the Section Intelligent Sensors)
Show Figures

Figure 1

16 pages, 4511 KB  
Article
High-Performance Long Range-Based Medium Access Control Layer Protocol
by Yang Liu, Lei Liu, Jiacheng Liang, Jin Chai, Xuemei Lei and Hui Zhang
Electronics 2020, 9(8), 1273; https://doi.org/10.3390/electronics9081273 - 7 Aug 2020
Cited by 8 | Viewed by 4090
Abstract
Long Range (LoRa) has become one of the most promising physical layer technologies for the Internet of Things (IoT) ecosystem. Although it manifests low-power consumption and long-distance communication, LoRa encounters a large number of collisions in the IoT environment, which severely affects the [...] Read more.
Long Range (LoRa) has become one of the most promising physical layer technologies for the Internet of Things (IoT) ecosystem. Although it manifests low-power consumption and long-distance communication, LoRa encounters a large number of collisions in the IoT environment, which severely affects the system’s throughput and delay performance. In this paper, a code division carrier sense multiple access (CD/CSMA) protocol that resolves the traditional channel collision problem and implements multi-channel transmission is proposed for the LoRa medium access control (MAC) layer. To reduce data transmission delay and maximize the throughput of the system, the adaptive p-persistent CSMA protocol divides the channel load into four states and dynamically adjusts the data transmission probability. Then, to reduce channel collisions significantly, the code division multiple access (CDMA) protocol is performed on different channel states. Moreover, the combination of the proposed adaptive p-persistent CSMA protocol and the CDMA successfully reduces the number of data retransmissions and makes LoRa more stable. The simulation results demonstrate that the proposed adaptive p-persistent CD/CSMA protocol can achieve near-optimal and occasionally even better performance than some conventional MAC protocols, especially in a heavy load channel. Full article
(This article belongs to the Special Issue Ubiquitous Sensor Networks)
Show Figures

Figure 1

19 pages, 1715 KB  
Article
A Collision-Free Hybrid MAC Protocol Based on Pipeline Parallel Transmission for Distributed Multi-Channel Underwater Acoustic Networks
by Jun Zhang, Zhi Hu, Yan Xiong and Gengxin Ning
Electronics 2020, 9(4), 679; https://doi.org/10.3390/electronics9040679 - 22 Apr 2020
Cited by 6 | Viewed by 3459
Abstract
The transmission rate between two nodes is usually very low in underwater acoustic networks due to the low available bandwidth of underwater acoustic channels. Therefore, increasing the transmission parallelism among network nodes is one of the most effective ways to improve the performance [...] Read more.
The transmission rate between two nodes is usually very low in underwater acoustic networks due to the low available bandwidth of underwater acoustic channels. Therefore, increasing the transmission parallelism among network nodes is one of the most effective ways to improve the performance of underwater acoustic networks. In this paper, we propose a new collision-free hybrid medium access control (MAC) protocol for distributed multi-channel underwater acoustic networks. In the proposed protocol, handshaking and data transmission are implemented as a pipeline on multiple acoustic channels. Handshaking is implemented using the time division multiple access (TDMA) technique in a dedicated control channel, which can support multiple successful handshakes in a transmission cycle and avoid collision in the cost of additional delay. Data packets are transmitted in one or multiple data channels, where an algorithm for optimizing the transmission schedule according to the inter-nodal propagation delays is proposed to achieve collision-free parallel data transmission. Replication computation technique, which is usually used in parallel computation to reduce the requirement of communication or execution time, is used in the data packet scheduling to reduce communication overhead in distributed environments. Simulation results show that the proposed protocol outperforms the slotted floor acquisition multiple access (SFAMA), reverse opportunistic packet appending (ROPA), and distributed scheduling based concurrent transmission (DSCT) protocols in throughput, packet delivery rate, and average energy consumption in the price of larger end-to-end delay introduced by TDMA based handshaking. Full article
(This article belongs to the Special Issue Underwater Communication and Networking Systems)
Show Figures

Figure 1

15 pages, 587 KB  
Article
OCA-MAC: A Cooperative TDMA-Based MAC Protocol for Vehicular Ad Hoc Networks
by Yao Liu, Hongjing Zhou and Jiawei Huang
Sensors 2019, 19(12), 2691; https://doi.org/10.3390/s19122691 - 14 Jun 2019
Cited by 10 | Viewed by 3758
Abstract
Cooperative communication is an effective method of improving the transmission performance for vehicular ad hoc networks. However, the rapid movement of vehicles leads to frequent changes in network topology and reduces the probability of successful data transmission on the medium access control (MAC) [...] Read more.
Cooperative communication is an effective method of improving the transmission performance for vehicular ad hoc networks. However, the rapid movement of vehicles leads to frequent changes in network topology and reduces the probability of successful data transmission on the medium access control (MAC) layer. In this paper, we propose an Optimal Cooperative Ad hoc MAC protocol (OCA-MAC) based on time division multiple access (TDMA). OCA-MAC utilizes multiple cooperative nodes to forward data, so as to improve the probability of successful data transmission. It chooses cooperative nodes according to direct successful transmission probability, communication range between potential helper node and destination node, and available time slot. Meanwhile, in order to avoid excessive transmission redundancy caused by multiple cooperative forwarding, the optimal number of cooperative forwarding nodes is obtained through analysis of a probabilistic model. Simulation results show that OCA-MAC improves the successful data transmission rate and reduces the number of transmission times and transmission delay compared to the multichannel TDMA MAC protocol (VeMAC) and the cooperative ad hoc MAC protocol (CAH-MAC). Full article
(This article belongs to the Section Sensor Networks)
Show Figures

Figure 1

19 pages, 1332 KB  
Review
Multi-Layer Problems and Solutions in VANETs: A Review
by Usman Ali Khan and Sang Sun Lee
Electronics 2019, 8(2), 204; https://doi.org/10.3390/electronics8020204 - 11 Feb 2019
Cited by 66 | Viewed by 7897
Abstract
The Dedicated Short Range Communication (DSRC) technology supports the vehicular communications through Vehicle to Vehicle (V2V) and Vehicle to Infrastructure (V2I) Communication, by operating at 5.9 GHz band (U.S. Standard). The Physical (PHY) and Medium Access Control (MAC) Layer are defined by the [...] Read more.
The Dedicated Short Range Communication (DSRC) technology supports the vehicular communications through Vehicle to Vehicle (V2V) and Vehicle to Infrastructure (V2I) Communication, by operating at 5.9 GHz band (U.S. Standard). The Physical (PHY) and Medium Access Control (MAC) Layer are defined by the IEEE 802.11p, while the IEEE 1609 family of standards define the Wireless Access in Vehicular Environment (WAVE); a suite of communication and security standards in the Vehicular Area Networks (VANETs). There has been a lot of research regarding several challenges in VANETs, from spectrum utilization to multichannel operation and from routing to security issues. The aim of all is to improve the performance of the network and support scalability in VANETs; which is defined as the ability of the network to handle the addition of vehicles (nodes) without suffering noticeable degradation of performance or administrative overhead. In this paper, we aim to highlight multilayer challenges concerning the performance of the VANETs, the already proposed solutions, and the possible future work. Full article
(This article belongs to the Special Issue Vehicular Networks and Communications)
Show Figures

Figure 1

19 pages, 3903 KB  
Article
Hybrid Multi-Channel MAC Protocol for WBANs with Inter-WBAN Interference Mitigation
by Thien Thi Thanh Le and Sangman Moh
Sensors 2018, 18(5), 1373; https://doi.org/10.3390/s18051373 - 28 Apr 2018
Cited by 32 | Viewed by 4414
Abstract
Herein, we propose a hybrid multi-channel medium access control (HM-MAC) protocol for wireless body area networks (WBANs) that mitigates inter-WBAN interference significantly. In HM-MAC, a superframe consists of a random access phase and a scheduled access phase. That is, a carrier sensing multiple [...] Read more.
Herein, we propose a hybrid multi-channel medium access control (HM-MAC) protocol for wireless body area networks (WBANs) that mitigates inter-WBAN interference significantly. In HM-MAC, a superframe consists of a random access phase and a scheduled access phase. That is, a carrier sensing multiple access with collision avoidance (CSMA/CA) phase and a time division multiple access (TDMA) phase are included in a superframe. The random access phase allows higher-priority users to transmit data packets with low latency and high reliability. The retransmission of data packets is also performed in the random access phase. The periodic data are transmitted in the scheduled phase, resulting in no contention and high reliability. A channel selection algorithm is also proposed to avoid collision between neighboring WBANs. The HM-MAC protocol allows multiple transmissions simultaneously on different channels, resulting in high throughput and low collision. The sensor nodes update idle channels by listening to the beacon signal; consequently, the sensor nodes can change the working channel to reduce inter-WBAN interference. According to our simulation results, HM-MAC achieves a higher packet delivery ratio and higher throughput with lower energy consumption than the conventional scheme in multi-WBAN scenarios. HM-MAC also causes lower end-to-end delays for higher-priority users. Full article
(This article belongs to the Section Sensor Networks)
Show Figures

Figure 1

12 pages, 886 KB  
Article
A Novel Spectrally Efficient Asynchronous Multi-Channel MAC Using a Half-Duplex Transceiver for Wireless Networks
by Abdullah Devendiran, Tarek Sheltami and Ashraf Mahmoud
J. Sens. Actuator Netw. 2018, 7(1), 6; https://doi.org/10.3390/jsan7010006 - 30 Jan 2018
Cited by 3 | Viewed by 7054
Abstract
Multi-channel medium access control (MAC) protocols maximize network performance by enabling concurrent wireless transmissions over non-interfering channels. Despite physical layer advancements, the underlying IEEE 802.11 MAC standard cannot fully exploit features and support high-performance applications. In this work, we propose the novel spectrally [...] Read more.
Multi-channel medium access control (MAC) protocols maximize network performance by enabling concurrent wireless transmissions over non-interfering channels. Despite physical layer advancements, the underlying IEEE 802.11 MAC standard cannot fully exploit features and support high-performance applications. In this work, we propose the novel spectrally efficient asynchronous multi-channel MAC (SA-MMAC) protocol for wireless networks using a single half-duplex transceiver. A full-duplex mode of operation on data channels reduces the signaling overhead and boosts the spectrum efficiency. A revamped contention mechanism of IEEE 802.11 addresses the multi-channel hidden terminal problem, and a jamming signal from the receiver addresses the collisions in control signals. Furthermore, the control channel is used for data transmissions to increase the bandwidth utilization but under a restricted half-duplex mode to avoid causing a bottleneck situation. The simulator is tested for correctness. The results suggest that the protocol can work well on 3, 4, or 12 concurrent channels with high node density, providing about 12.5 times more throughput than IEEE 802.11 and 18% to 95% more throughput than its multi-channel variants under saturated traffic conditions. Full article
Show Figures

Figure 1

36 pages, 1215 KB  
Article
Performance Analysis of the IEEE 802.11p Multichannel MAC Protocol in Vehicular Ad Hoc Networks
by Caixia Song
Sensors 2017, 17(12), 2890; https://doi.org/10.3390/s17122890 - 12 Dec 2017
Cited by 43 | Viewed by 7608
Abstract
Vehicular Ad Hoc Networks (VANETs) employ multichannel to provide a variety of safety and non-safety applications, based on the IEEE 802.11p and IEEE 1609.4 protocols. The safety applications require timely and reliable transmissions, while the non-safety applications require efficient and high throughput. In [...] Read more.
Vehicular Ad Hoc Networks (VANETs) employ multichannel to provide a variety of safety and non-safety applications, based on the IEEE 802.11p and IEEE 1609.4 protocols. The safety applications require timely and reliable transmissions, while the non-safety applications require efficient and high throughput. In the IEEE 1609.4 protocol, operating interval is divided into alternating Control Channel (CCH) interval and Service Channel (SCH) interval with an identical length. During the CCH interval, nodes transmit safety-related messages and control messages, and Enhanced Distributed Channel Access (EDCA) mechanism is employed to allow four Access Categories (ACs) within a station with different priorities according to their criticality for the vehicle’s safety. During the SCH interval, the non-safety massages are transmitted. An analytical model is proposed in this paper to evaluate performance, reliability and efficiency of the IEEE 802.11p and IEEE 1609.4 protocols. The proposed model improves the existing work by taking serval aspects and the character of multichannel switching into design consideration. Extensive performance evaluations based on analysis and simulation help to validate the accuracy of the proposed model and analyze the capabilities and limitations of the IEEE 802.11p and IEEE 1609.4 protocols, and enhancement suggestions are given. Full article
(This article belongs to the Section Sensor Networks)
Show Figures

Figure 1

Back to TopTop