Sign in to use this feature.

Years

Between: -

Subjects

remove_circle_outline
remove_circle_outline
remove_circle_outline

Journals

Article Types

Countries / Regions

Search Results (4)

Search Parameters:
Keywords = Mandelup

Order results
Result details
Results per page
Select all
Export citation of selected articles as:
18 pages, 3597 KB  
Article
Attenuating Colorectal Cancer Using Nine Cultivars of Australian Lupin Seeds: Apoptosis Induction Triggered by Mitochondrial Reactive Oxygen Species Generation and Caspases-3/7 Activation
by Kishor Mazumder, Asma Aktar, Sujatha Ramasamy, Biswajit Biswas, Philip G. Kerr and Christopher Blanchard
Cells 2023, 12(21), 2557; https://doi.org/10.3390/cells12212557 - 31 Oct 2023
Cited by 3 | Viewed by 2862
Abstract
As Australian lupin cultivars are rich sources of polyphenols, dietary fibers, high-quality proteins, and abundant bioactive compounds with significant antioxidant, antidiabetic, and anticancer activities, this research work is aimed at investigating the colon cancer alleviation activity of nine cultivars of lupin seeds on [...] Read more.
As Australian lupin cultivars are rich sources of polyphenols, dietary fibers, high-quality proteins, and abundant bioactive compounds with significant antioxidant, antidiabetic, and anticancer activities, this research work is aimed at investigating the colon cancer alleviation activity of nine cultivars of lupin seeds on HCT116 and HT29 colon carcinoma cell lines through anti-proliferation assay, measurement of apoptosis, and identification of the mechanism of apoptosis. Nine cultivars were pre-screened for anti-proliferation of HCT116 and HT29 cells along with consideration of the impact of heat processing on cancer cell viability. Mandelup and Jurien showed significant inhibition of HCT116 cells, whereas the highest inhibition of HT29 cell proliferation was attained by Jurien and Mandelup. Processing decreased the anti-proliferation activity drastically. Lupin cultivars Mandelup, Barlock, and Jurien (dose: 300 μg/mL) induced early and late apoptosis of colon cancer cells in Annexin V-FITC assay. The mechanism of apoptosis was explored, which involves boosting of caspases-3/7 activation and intracellular reactive oxygen species (ROS) generation in HCT116 cells (Mandelup and Barlock) and HT29 cells (Jurien and Mandelup). Thus, the findings showed that lupin cultivars arrest cell cycles by inducing apoptosis of colorectal carcinoma cells triggered by elevated ROS generation and caspases-3/7 activation. Full article
(This article belongs to the Special Issue The Role of Natural Extracts and Phytochemicals in Cancer Therapy)
Show Figures

Figure 1

15 pages, 10003 KB  
Article
Study on the Correlation between the Protein Profile of Lupin Milk and Its Cheese Production Compared with Cow’s Milk
by Nadia Al-Saedi, Manjree Agarwal, Shahidul Islam and Yong-Lin Ren
Molecules 2021, 26(8), 2395; https://doi.org/10.3390/molecules26082395 - 20 Apr 2021
Cited by 6 | Viewed by 4067
Abstract
Australian sweet lupin, the largest legume crop grown in Western Australia, is receiving global attention from the producers of new foods. To understand the effect of protein on cheese yield, lupin milk proteins were separated from the first, second, and third filtrations by [...] Read more.
Australian sweet lupin, the largest legume crop grown in Western Australia, is receiving global attention from the producers of new foods. To understand the effect of protein on cheese yield, lupin milk proteins were separated from the first, second, and third filtrations by cheesecloths. However, proteins from the first and second were analyzed using two-dimensional polyacrylamide gel electrophoresis; then, the isolated proteins associated with cheese production were identified. The research also focused on identifying the optimal method of cheese production based on the coagulation process, temperature, yield, and sensory evaluation. Lupin curds from the two cultivars, Mandelup and PBA Jurien, were produced using vinegar, lemon juice, starter culture, vegetable rennet enzyme as coagulant, as well as curd generated using starter culture and vegetable rennet enzyme. Cow’s milk was used as a control. The results indicated that first-time filtration produced better extraction and higher yield of lupin proteins and cheese than the second filtration. A sensory analysis indicated that lupin cheese produced from PBA Jurien lupin milk using vinegar, 7.80% expressed as acetic acid, and ground in 45 °C water, was the most acceptable. The cheeses were examined for their protein, carbohydrates, fat, ash, and moisture contents. The concentration of protein was approximately 27.3% and 20.6%, respectively, in the cheese from PBA Jurien and Mandelup. These results suggest that lupin milk can adequately supply the proteins needed in human diets and, thus, could be used in the production of many existing products that require animal milk as an input. Full article
(This article belongs to the Section Food Chemistry)
Show Figures

Figure 1

17 pages, 4049 KB  
Article
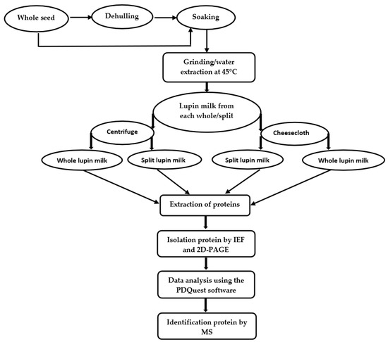
Proteomic Characterisation of Lupin (Lupinus angustifolius) Milk as Influenced by Extraction Techniques, Seed Coat and Cultivars
by Nadia Al-Saedi, Manjree Agarwal, Wujun Ma, Shahidul Islam and Yonglin Ren
Molecules 2020, 25(8), 1782; https://doi.org/10.3390/molecules25081782 - 13 Apr 2020
Cited by 11 | Viewed by 3845
Abstract
Lupin seeds are rich in proteins and other essential ingredients that can help to improve human health. The protein contents in both whole and split seeds of two lupin cultivars (Mandleup and PBA Jurien) were used to produce the lupin milk using the [...] Read more.
Lupin seeds are rich in proteins and other essential ingredients that can help to improve human health. The protein contents in both whole and split seeds of two lupin cultivars (Mandleup and PBA Jurien) were used to produce the lupin milk using the cheesecloth and centrifuge method. Proteins were extracted from the lupin milk using thiourea/urea solubilization. The proteins were separated by a two-dimensional polyacrylamide gel electrophoresis and then identified with mass spectrometry. A total of 230 protein spots were identified, 60 of which showed differential abundances. The cheesecloth separation showed protein extractability much better than that of the centrifuge method for both the cultivars. The results from this study could offer guidance for future comparative analysis and identification of lupin milk protein and provide effective separation technique to determine specific proteins in the cheese-making process. Full article
(This article belongs to the Section Analytical Chemistry)
Show Figures

Figure 1

23 pages, 1233 KB  
Article
Bioactive Variability and In Vitro and In Vivo Antioxidant Activity of Unprocessed and Processed Flour of Nine Cultivars of Australian lupin Species: A Comprehensive Substantiation
by Kishor Mazumder, Afia Nabila, Asma Aktar and Asgar Farahnaky
Antioxidants 2020, 9(4), 282; https://doi.org/10.3390/antiox9040282 - 27 Mar 2020
Cited by 91 | Viewed by 6797
Abstract
The aim of this present investigation was to analyze bioactive compounds, as well as demonstrate the antioxidant activities of nine cultivars of Australian lupin species accompanied by observing the effect of domestic heat processing on their antioxidant activities adopting in vivo and in [...] Read more.
The aim of this present investigation was to analyze bioactive compounds, as well as demonstrate the antioxidant activities of nine cultivars of Australian lupin species accompanied by observing the effect of domestic heat processing on their antioxidant activities adopting in vivo and in vitro approaches. Gas chromatography mass spectroscopy (GC-MS) analysis was performed for profiling bioactive compounds present in lupin cultivars. Multiple assay techniques involving quantification of polyphenolics, flavonoids and flavonol, electron transfer (ET) based assay, hydrogen atom transfer (HAT)-based assay and in vivo assays were performed. The major compounds found were hexadecanoic acid methyl ester, 9,12-octadecadienoic acid methyl ester, methyl stearate, lupanine,13-docosenamide and 11-octadecenoic acid (Z)- methyl ester. Mandelup was found to show excellent antioxidant activity. Moreover, Jurien, Gunyidi and Barlock had strong antioxidant activity. Both positive and negative impacts of heat processing were observed on antioxidant activity. Heating and usage of excess water during processing were the key determinants of loss of antioxidants. Negligible loss of antioxidant activity was observed in most of the assays whereas inhibition of both lipid peroxidation (33.53%) and hemolysis of erythrocytes (37.75%) were increased after processing. In addition, in vitro and in vivo antioxidant assays are found to show statistically significant (* p < 0.05 and ** p < 0.01) results, which are supported by the presence of a number of antioxidant compounds in GC-MS analysis. Full article
Show Figures

Figure 1

Back to TopTop