Sign in to use this feature.

Years

Between: -

Subjects

remove_circle_outline
remove_circle_outline
remove_circle_outline
remove_circle_outline
remove_circle_outline

Journals

Article Types

Countries / Regions

Search Results (42)

Search Parameters:
Keywords = MPS IVA

Order results
Result details
Results per page
Select all
Export citation of selected articles as:
22 pages, 2679 KB  
Article
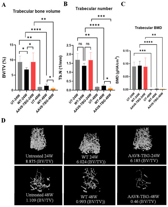
Long-Term Liver-Targeted AAV8 Gene Therapy for Mucopolysaccharidosis IVA
by Shaukat A. Khan, Eliana Benincore-Florez, FNU Nidhi, Jose Victor Álvarez, Dione A. Holder and Shunji Tomatsu
Curr. Issues Mol. Biol. 2025, 47(11), 900; https://doi.org/10.3390/cimb47110900 - 29 Oct 2025
Viewed by 506
Abstract
Mucopolysaccharidosis IVA (MPS IVA) is a lysosomal storage disease with an autosomal recessive trait caused by the deficiency of N-acetylgalactosamine-6-sulfate sulfatase (GALNS) enzyme, which leads to the accumulation of chondroitin-6-sulfate and keratan sulfate, primarily in cartilage and its extracellular matrix, resulting in a [...] Read more.
Mucopolysaccharidosis IVA (MPS IVA) is a lysosomal storage disease with an autosomal recessive trait caused by the deficiency of N-acetylgalactosamine-6-sulfate sulfatase (GALNS) enzyme, which leads to the accumulation of chondroitin-6-sulfate and keratan sulfate, primarily in cartilage and its extracellular matrix, resulting in a direct impact on cartilage and bone development, as well as subsequent systemic skeletal dysplasia. ERT and HSCT are current treatment options, but they have a limited effect on bone lesions. In this article, we investigated liver-specific AAV8 vectors with a thyroxine-binding globulin promoter in the MPS IVA murine model to evaluate the long-term (24 weeks in males and 48 weeks in females) effects of gene therapy on biochemical markers and bone pathology. Both treated groups showed GALNS enzyme activity at supraphysiological levels in plasma and in various tissues, including the liver, heart, spleen, and bone. Keratan sulfate in both groups was normalized in plasma, liver, and bone (male mice). Pathological analyses revealed a decrease in vacuolated cells in the heart muscle and valves and improvement in bone pathology in treated male mice. However, the therapeutic impact was less pronounced in treated female mice. Overall, male mice indicated a substantial improvement in biochemical parameters and pathology compared to female mice. Full article
(This article belongs to the Special Issue Feature Papers in Molecular Medicine 2025)
Show Figures

Figure 1

31 pages, 3964 KB  
Article
Integrase-Deficient Lentiviral Vector as a Platform for Efficient CRISPR/Cas9-Mediated Gene Editing for Mucopolysaccharidosis IVA
by Fnu Nidhi and Shunji Tomatsu
Int. J. Mol. Sci. 2025, 26(14), 6616; https://doi.org/10.3390/ijms26146616 - 10 Jul 2025
Viewed by 1600
Abstract
Mucopolysaccharidosis IVA (MPS IVA) is a lysosomal storage disorder causing systemic skeletal dysplasia due to a deficiency of N-acetyl-galactosamine-6-sulfate sulfatase (GALNS) enzyme activity, leading to the impaired degradation and accumulation of glycosaminoglycans (GAGs), keratan sulfate (KS) and chondroitin-6-sulfate. While treatments such as enzyme [...] Read more.
Mucopolysaccharidosis IVA (MPS IVA) is a lysosomal storage disorder causing systemic skeletal dysplasia due to a deficiency of N-acetyl-galactosamine-6-sulfate sulfatase (GALNS) enzyme activity, leading to the impaired degradation and accumulation of glycosaminoglycans (GAGs), keratan sulfate (KS) and chondroitin-6-sulfate. While treatments such as enzyme replacement therapy (ERT) and hematopoietic stem cell transplantation (HSCT) are available, they have significant limitations regarding efficacy in skeletal tissues and long-term safety, highlighting the need for more effective therapies. We evaluated a novel gene therapy approach using a dual Integrase-deficient lentiviral vector (IDLV) to deliver an expression cassette that includes human GALNS cDNA and Cas9 sgRNA, targeting the upstream region of the mouse Galns initial codon. This approach leverages the endogenous promoter to drive transgene expression. We assessed in vitro transduction, editing, and functional correction in NIH3T3 and MPS IVA mouse fibroblasts. In vivo efficacy was successfully evaluated via the facial vein injection in MPS IVA newborn mice. In vitro, this IDLV platform demonstrated supraphysiological GALNS activity in cell lysate, resulting in the normalization of KS levels. In vivo direct IDLV platform in newborn MPS IVA mice led to sustained plasma GALNS activity, reduced plasma KS, and favorable biodistribution. Partial correction of heart and bone pathology was observed, with no vector toxicity and minimal antibody responses. This dual IDLV-CRISPR/Cas9 approach effectively mediated targeted GALNS knock-in, yielding sustained enzyme activity, reduced KS storage, and partial pathological amelioration in MPS IVA mice. In conclusion, IDLVs represent an efficient, safe platform for delivering the CRISPR/Cas9 gene editing system for MPS IVA. Full article
Show Figures

Graphical abstract

29 pages, 917 KB  
Article
Identification of Surrogate Biomarkers for Mucopolysaccharidosis Type IVA
by Yasuhiko Ago, Shaukat Khan, Kimberly Klipner, Allison Bradford and Shunji Tomatsu
Int. J. Mol. Sci. 2025, 26(10), 4940; https://doi.org/10.3390/ijms26104940 - 21 May 2025
Cited by 1 | Viewed by 1121
Abstract
Mucopolysaccharidosis type IVA (MPS IVA, Morquio A syndrome) is a rare inherited disorder characterized by skeletal dysplasia due to deficient N-acetylgalactosamine-6-sulfate sulfatase activity, resulting in glycosaminoglycan (GAG) accumulation. Identifying accurate biomarkers reflecting clinical severity and therapeutic response remains challenging. This study evaluated potential [...] Read more.
Mucopolysaccharidosis type IVA (MPS IVA, Morquio A syndrome) is a rare inherited disorder characterized by skeletal dysplasia due to deficient N-acetylgalactosamine-6-sulfate sulfatase activity, resulting in glycosaminoglycan (GAG) accumulation. Identifying accurate biomarkers reflecting clinical severity and therapeutic response remains challenging. This study evaluated potential surrogate biomarkers, including N-terminal pro-C-type natriuretic peptide (NT-proCNP), collagen types I and II, mono-sulfated keratan sulfate (KS), di-sulfated KS, and chondroitin-6-sulfate (C6S), in blood and urine samples from 60 patients ranging from 1 to 62 years of age. NT-proCNP levels were significantly elevated in patients of all ages and negatively correlated with growth impairment, especially after 8 years of age. Collagen type I levels significantly increased in adult patients, whereas collagen type II showed age-dependent elevations. Urinary KS, in mono- and di-sulfated forms, demonstrated moderate negative correlations with growth impairment. Moreover, NT-proCNP, mono- and di-sulfated KS in plasma, and urinary di-sulfated KS were not affected by enzyme replacement therapy in patients younger than 12 years, unlike urinary mono-sulfated KS. In conclusion, NT-proCNP has emerged as a promising independent biomarker reflecting the severity of skeletal dysplasia and possibly the near-future growth rate. These findings highlight the potential role of NT-proCNP in clinical assessment and monitoring therapeutic efficacy, addressing current unmet needs in MPS IVA management. Full article
Show Figures

Figure 1

20 pages, 2422 KB  
Article
CRISPR/nCas9-Edited CD34+ Cells Rescue Mucopolysaccharidosis IVA Fibroblasts Phenotype
by Angélica María Herreno-Pachón, Andrés Felipe Leal, Shaukat Khan, Carlos Javier Alméciga-Díaz and Shunji Tomatsu
Int. J. Mol. Sci. 2025, 26(9), 4334; https://doi.org/10.3390/ijms26094334 - 2 May 2025
Cited by 5 | Viewed by 1281
Abstract
Mucopolysaccharidosis (MPS) IVA is a bone-affecting lysosomal storage disease (LSD) caused by impaired degradation of the glycosaminoglycans (GAGs) keratan sulfate (KS) and chondroitin 6-sulfate (C6S) due to deficient N-acetylgalactosamine-6-sulfatase (GALNS) enzyme activity. Previously, we successfully developed and validated a CRISPR/nCas9-based gene therapy (GT) [...] Read more.
Mucopolysaccharidosis (MPS) IVA is a bone-affecting lysosomal storage disease (LSD) caused by impaired degradation of the glycosaminoglycans (GAGs) keratan sulfate (KS) and chondroitin 6-sulfate (C6S) due to deficient N-acetylgalactosamine-6-sulfatase (GALNS) enzyme activity. Previously, we successfully developed and validated a CRISPR/nCas9-based gene therapy (GT) to insert an expression cassette at the AAVS1 and ROSA26 loci in human MPS IVA fibroblasts and MPS IVA mice, respectively. In this study, we have extended our approach to evaluate the effectiveness of our CRISPR/nCas9-based GT in editing human CD34+ cells to mediate cross-correction of MPS IVA fibroblasts. CD34+ cells were electroporated with the CRISPR/nCas9 system, targeting the AAVS1 locus. The nCas9-mediated on-target donor template insertion, and the stemness of the CRISPR/nCas-edited CD34+ cells was evaluated. Additionally, MPS IVA fibroblasts were co-cultured with CRISPR/nCas-edited CD34+ cells to assess cross-correction. CRISPR/nCas9-based gene editing did not affect the stemness of CD34+ cells but did lead to supraphysiological levels of the GALNS enzyme. Upon co-culture, MPS IVA fibroblasts displayed a significant increase in the GALNS enzyme activity along with lysosomal mass reduction, pro-oxidant profile amelioration, mitochondrial mass recovery, and pro-apoptotic and pro-inflammatory profile improvement. These results show the potential of our CRISPR/nCas9-based GT to edit CD34+ cells to mediate cross-correction. Full article
Show Figures

Graphical abstract

20 pages, 2768 KB  
Article
Systematic Analysis of Multiple Imaging Modalities in Infants Diagnosed with Mucopolysaccharidosis by Newborn Screening
by Chung-Lin Lee, Szu-Wen Chang, Hung-Hsiang Fang, Chih-Kuang Chuang, Huei-Ching Chiu, Ya-Hui Chang, Yuan-Rong Tu, Yun-Ting Lo, Jun-Yi Wu, Hsiang-Yu Lin and Shuan-Pei Lin
Diagnostics 2025, 15(8), 980; https://doi.org/10.3390/diagnostics15080980 - 12 Apr 2025
Viewed by 1523
Abstract
Background/Objectives: Mucopolysaccharidosis (MPS) is a group of progressive lysosomal storage disorders affecting multiple organ systems. Although newborn screening enables early detection, early comprehensive imaging assessment during pre-symptomatic stages remains poorly understood. This study analyzed skeletal radiographic and cardiac and abdominal ultrasonographic findings in [...] Read more.
Background/Objectives: Mucopolysaccharidosis (MPS) is a group of progressive lysosomal storage disorders affecting multiple organ systems. Although newborn screening enables early detection, early comprehensive imaging assessment during pre-symptomatic stages remains poorly understood. This study analyzed skeletal radiographic and cardiac and abdominal ultrasonographic findings in infants diagnosed by newborn screening to establish an integrated imaging assessment model. Methods: This retrospective study examined 277 screen-positive cases (15 MPS I, 113 MPS II, 127 MPS IVA, and 22 MPS VI) identified through newborn screening between 2015 and 2024. All patients underwent standardized skeletal radiography and cardiac and abdominal ultrasonography. Imaging findings were analyzed in conjunction with biochemical markers and clinical parameters. Results: Cardiac abnormalities were most prevalent in MPS I (33.3% ASD/PFO), whereas vertebral changes were more common in MPS IVA (16.5%) and MPS II (15.9%). We observed a number of significant correlations: vertebral abnormalities correlated with keratan sulfate levels, cardiac manifestations with dermatan sulfate levels, and abdominal findings with enzyme activity levels and urinary dimethylene blue ratios. Conclusions: This systematic analysis of multiple imaging modalities in infants diagnosed with MPS by newborn screening demonstrates that significant abnormalities can be detected during the presymptomatic stage. Correlations between imaging findings and biochemical markers provide new insights for early diagnosis and monitoring, and support implementing comprehensive imaging protocols during the initial screen-positive cases evaluation. Full article
(This article belongs to the Special Issue Insights into Perinatal Medicine and Fetal Medicine)
Show Figures

Figure 1

9 pages, 204 KB  
Article
The Birth Prevalence of Mucopolysaccharidosis Types I, II, III, IVA, VI, and VII in the Republic of Kazakhstan Between 1984 and 2023
by Assel Tulebayeva, Gulnar Mukhambetova, Maira Sharipova and Anna Tylki-Szymanska
Diagnostics 2025, 15(6), 679; https://doi.org/10.3390/diagnostics15060679 - 10 Mar 2025
Cited by 1 | Viewed by 2199
Abstract
Objectives: Mucopolysaccharidoses (MPSs) are a group of a rare inherited lysosomal storage diseases caused by a deficiency or complete lack of lysosomal enzymes participating in glycosaminoglycan (GAG) degradation, which leads to multisystemic impairment and early mortality. This study aimed to determine the birth [...] Read more.
Objectives: Mucopolysaccharidoses (MPSs) are a group of a rare inherited lysosomal storage diseases caused by a deficiency or complete lack of lysosomal enzymes participating in glycosaminoglycan (GAG) degradation, which leads to multisystemic impairment and early mortality. This study aimed to determine the birth prevalence of MPS type I, II, III, IVA, VI, and VII in the Republic of Kazakhstan. Methods: Retrospective epidemiological calculations were carried out on all enzymatically and genetically confirmed MPS cases diagnosed between 1984 and 2023 in the Republic of Kazakhstan. Birth prevalence was calculated by dividing the number of patients diagnosed with MPS by the total number of live births in the same period, recalculated for every 100,000 live births. Results: The overall birth prevalence of MPS was 0.77 per 100,000 live births. The highest birth prevalence was MPS II with 0.36 (47% of all diagnosed MPS types), followed by MPS I with 0.16 (21%), MPS VI with 0.12 (16%), MPS IVA with 0.09 (11%), MPS IIIB with 0.03 (4%), and MPS VII (which is the rarest type) with 0.007 (1%). Conclusions: The most common MPS type in the Republic of Kazakhstan is MPS II (Hunter syndrome). Full article
(This article belongs to the Section Pathology and Molecular Diagnostics)
13 pages, 1147 KB  
Article
Clinical Outcomes for Nasopharyngeal Cancer in Non-Asian Patients: A Single-Center Experience
by Renata Zahu, Daniela Urian, Vlad Manolescu, Andrei Ungureanu, Carmen Bodale, Alexandru Iacob, Stefan Cristian Vesa, Cristina Tiple and Gabriel Kacso
J. Clin. Med. 2025, 14(4), 1177; https://doi.org/10.3390/jcm14041177 - 11 Feb 2025
Viewed by 1410
Abstract
Background/Objectives: According to Globocan, Romania has the highest incidence of nasopharyngeal cancer (NPC) in Europe. Our objective was to evaluate the survival data for a cohort of non-Asian patient population treated with curative intent at a tertiary cancer center in Romania. Methods [...] Read more.
Background/Objectives: According to Globocan, Romania has the highest incidence of nasopharyngeal cancer (NPC) in Europe. Our objective was to evaluate the survival data for a cohort of non-Asian patient population treated with curative intent at a tertiary cancer center in Romania. Methods: We retrospectively analyzed 161 patients with histologically proven, non-metastatic NPC treated at our institution between October 2014 and December 2021 with intensity modulated arc radiotherapy (IMRT) with or without neoadjuvant or concomitant chemotherapy according to the stage of the disease. Kaplan-Meier estimates of overall, disease-free, locoregional relapse free and distant metastasis free survival were calculated. The log-rank test was used to determine significant prognostic determinants of overall and disease-free survival. Results: The median age was 50 years (range 19–80), 88% had nonkeratinizing undifferentiated carcinoma. Epstein Barr virus status was not evaluated routinely. 42.2% of patients were stage III and 46% stage IVA disease. Induction chemotherapy was prescribed for 72.7% of patients and 89.4% received concurrent chemotherapy. After a median follow up of 44 months (range: 3.6, 104.7 months), the estimated 3 years overall, disease free, locoregional relapse free and distant metastasis free survival of the entire cohort were 82.6%, 73.3%, 83.2% and 86.3% respectively. On testing interactions, concomitant chemotherapy offered significant survival benefit (HR—0.287; 95% CI 0.137–0.603; p = 0.001) and cumulative Cisplatin dose of more than 100 mg/mp was statistically significant for survival (HR—0.350;95% CI 0.157–0.779; p = 0.01) Conclusions: This is the largest retrospective series of nasopharyngeal cancer from Romania reporting survival data. Despite the high percentage of advanced stage disease our data shows very good disease control. Compliance to optimal concomitant chemotherapy should represent a priority in clinical practice in a non-Asian patient population. Full article
(This article belongs to the Section Oncology)
Show Figures

Figure 1

28 pages, 6607 KB  
Article
Morquio A Syndrome: Identification of Differential Patterns of Molecular Pathway Interactions in Bone Lesions
by J. Victor. Álvarez, Susana B. Bravo, María Pilar Chantada-Vázquez, Carmen Pena, Cristóbal Colón, Shunji Tomatsu, Francisco J. Otero-Espinar and María L. Couce
Int. J. Mol. Sci. 2024, 25(6), 3232; https://doi.org/10.3390/ijms25063232 - 12 Mar 2024
Cited by 6 | Viewed by 3129
Abstract
Mucopolysaccharidosis type IVA (MPS IVA; Morquio A syndrome) is a rare autosomal recessive lysosomal storage disease (LSD) caused by deficiency of a hydrolase enzyme, N-acetylgalactosamine-6-sulfate sulfatase, and characterized clinically by mainly musculoskeletal manifestations. The mechanisms underlying bone involvement in humans are typically explored [...] Read more.
Mucopolysaccharidosis type IVA (MPS IVA; Morquio A syndrome) is a rare autosomal recessive lysosomal storage disease (LSD) caused by deficiency of a hydrolase enzyme, N-acetylgalactosamine-6-sulfate sulfatase, and characterized clinically by mainly musculoskeletal manifestations. The mechanisms underlying bone involvement in humans are typically explored using invasive techniques such as bone biopsy, which complicates analysis in humans. We compared bone proteomes using DDA and SWATH-MS in wild-type and MPS IVA knockout mice (UNT) to obtain mechanistic information about the disease. Our findings reveal over 1000 dysregulated proteins in knockout mice, including those implicated in oxidative phosphorylation, oxidative stress (reactive oxygen species), DNA damage, and iron transport, and suggest that lactate dehydrogenase may constitute a useful prognostic and follow-up biomarker. Identifying biomarkers that reflect MPS IVA clinical course, severity, and progression have important implications for disease management. Full article
(This article belongs to the Special Issue New Technologies and Applications in Proteomics Research)
Show Figures

Figure 1

14 pages, 1240 KB  
Review
Mucopolysaccharidosis IVA: Current Disease Models and Drawbacks
by Andrés Felipe Leal, Carlos Javier Alméciga-Díaz and Shunji Tomatsu
Int. J. Mol. Sci. 2023, 24(22), 16148; https://doi.org/10.3390/ijms242216148 - 9 Nov 2023
Cited by 10 | Viewed by 3268
Abstract
Mucopolysaccharidosis IVA (MPS IVA) is a rare disorder caused by mutations in the N-acetylgalactosamine-6-sulfate-sulfatase (GALNS) encoding gene. GALNS leads to the lysosomal degradation of the glycosaminoglyccreasans keratan sulfate and chondroitin 6-sulfate. Impaired GALNS enzymes result in skeletal and non-skeletal complications in [...] Read more.
Mucopolysaccharidosis IVA (MPS IVA) is a rare disorder caused by mutations in the N-acetylgalactosamine-6-sulfate-sulfatase (GALNS) encoding gene. GALNS leads to the lysosomal degradation of the glycosaminoglyccreasans keratan sulfate and chondroitin 6-sulfate. Impaired GALNS enzymes result in skeletal and non-skeletal complications in patients. For years, the MPS IVA pathogenesis and the assessment of promising drugs have been evaluated using in vitro (primarily fibroblasts) and in vivo (mainly mouse) models. Even though value information has been raised from those studies, these models have several limitations. For instance, chondrocytes have been well recognized as primary cells affected in MPS IVA and responsible for displaying bone development impairment in MPS IVA patients; nonetheless, only a few investigations have used those cells to evaluate basic and applied concepts. Likewise, current animal models are extensively represented by mice lacking GALNS expression; however, it is well known that MPS IVA mice do not recapitulate the skeletal dysplasia observed in humans, making some comparisons difficult. This manuscript reviews the current in vitro and in vivo MPS IVA models and their drawbacks. Full article
Show Figures

Figure 1

12 pages, 1020 KB  
Article
Enhanced Efficiency of the Basal and Induced Apoptosis Process in Mucopolysaccharidosis IVA and IVB Human Fibroblasts
by Joanna Brokowska, Lidia Gaffke, Karolina Pierzynowska and Grzegorz Węgrzyn
Int. J. Mol. Sci. 2023, 24(18), 14119; https://doi.org/10.3390/ijms241814119 - 14 Sep 2023
Cited by 5 | Viewed by 1758
Abstract
Morquio disease, also called mucopolysaccharidosis IV (MPS IV), belongs to the group of lysosomal storage diseases (LSD). Due to deficiencies in the activities of galactose-6-sulfate sulfatase (in type A) or β-galactosidase (in type B), arising from mutations in GALNS or GLB1, respectively, [...] Read more.
Morquio disease, also called mucopolysaccharidosis IV (MPS IV), belongs to the group of lysosomal storage diseases (LSD). Due to deficiencies in the activities of galactose-6-sulfate sulfatase (in type A) or β-galactosidase (in type B), arising from mutations in GALNS or GLB1, respectively, keratan sulfate (one of glycosaminoglycans, GAGs) cannot be degraded efficiently and accumulates in lysosomes. This primary defect leads to many cellular dysfunctions which then cause specific disease symptoms. Recent works have indicated that different secondary effects of GAG accumulation might significantly contribute to the pathomechanisms of MPS. Apoptosis is among the cellular processes that were discovered to be affected in MPS cells on the basis of transcriptomic studies and some cell biology experiments. However, Morquio disease is the MPS type which is the least studied in light of apoptosis dysregulation, while RNA-seq analyses suggested considerable changes in the expression of genes involved in apoptosis in MPS IVA and IVB fibroblasts. Here we demonstrate that cytochrome c release from mitochondria is more efficient in MPS IVA and IVB fibroblasts relative to control cells, both under the standard cultivation conditions and after treatment with staurosporine, an apoptosis inducer. This indication of apoptosis stimulation was corroborated by measurements of the levels of caspases 9, 3, 6, and 7, as well as PARP, cleaved at specific sites, in Morquio disease and control fibroblasts. The more detailed analyses of the transcriptomic data revealed which genes related to apoptosis are down- and up-regulated in MPS IVA and IVB fibroblasts. We conclude that apoptosis is stimulated in Morquio disease under both standard cell culture conditions and after induction with staurosporine which may contribute to the pathomechanism of this disorder. Dysregulation of apoptosis in other MPS types is discussed. Full article
Show Figures

Figure 1

17 pages, 3730 KB  
Article
Bone Growth Induction in Mucopolysaccharidosis IVA Mouse
by Estera Rintz, Angélica María Herreño-Pachón, Betul Celik, Fnu Nidhi, Shaukat Khan, Eliana Benincore-Flórez and Shunji Tomatsu
Int. J. Mol. Sci. 2023, 24(12), 9890; https://doi.org/10.3390/ijms24129890 - 8 Jun 2023
Cited by 9 | Viewed by 3002
Abstract
Mucopolysaccharidosis IVA (MPS IVA; Morquio A syndrome) is caused by a deficiency of the N-acetylgalactosamine-6-sulfate-sulfatase (GALNS) enzyme, leading to the accumulation of glycosaminoglycans (GAG), keratan sulfate (KS) and chondroitin-6-sulfate (C6S), mainly in cartilage and bone. This lysosomal storage disorder (LSD) is characterized by [...] Read more.
Mucopolysaccharidosis IVA (MPS IVA; Morquio A syndrome) is caused by a deficiency of the N-acetylgalactosamine-6-sulfate-sulfatase (GALNS) enzyme, leading to the accumulation of glycosaminoglycans (GAG), keratan sulfate (KS) and chondroitin-6-sulfate (C6S), mainly in cartilage and bone. This lysosomal storage disorder (LSD) is characterized by severe systemic skeletal dysplasia. To this date, none of the treatment options for the MPS IVA patients correct bone pathology. Enzyme replacement therapy with elosulfase alpha provides a limited impact on bone growth and skeletal lesions in MPS IVA patients. To improve bone pathology, we propose a novel gene therapy with a small peptide as a growth-promoting agent for MPS IVA. A small molecule in this peptide family has been found to exert biological actions over the cardiovascular system. This work shows that an AAV vector expressing a C-type natriuretic (CNP) peptide induces bone growth in the MPS IVA mouse model. Histopathological analysis showed the induction of chondrocyte proliferation. CNP peptide also changed the pattern of GAG levels in bone and liver. These results suggest the potential for CNP peptide to be used as a treatment in MPS IVA patients. Full article
(This article belongs to the Special Issue Mucopolysaccharidoses: Diagnosis, Treatment and Management 4.0)
Show Figures

Figure 1

17 pages, 3742 KB  
Article
Endoscopic and Image Analysis of the Airway in Patients with Mucopolysaccharidosis Type IVA
by Yi-Hao Lee, Chin-Hui Su, Che-Yi Lin, Hsiang-Yu Lin, Shuan-Pei Lin, Chih-Kuang Chuang and Kuo-Sheng Lee
J. Pers. Med. 2023, 13(3), 494; https://doi.org/10.3390/jpm13030494 - 9 Mar 2023
Cited by 4 | Viewed by 2996
Abstract
Mucopolysaccharidosis (MPS) is a hereditary disorder arising from lysosomal enzymes deficiency, with glycosaminoglycans (GAGs) storage in connective tissues and bones, which may compromise the airway. This retrospective study evaluated patients with MPS type IVA with airway obstruction detected via endoscopy and imaging modalities [...] Read more.
Mucopolysaccharidosis (MPS) is a hereditary disorder arising from lysosomal enzymes deficiency, with glycosaminoglycans (GAGs) storage in connective tissues and bones, which may compromise the airway. This retrospective study evaluated patients with MPS type IVA with airway obstruction detected via endoscopy and imaging modalities and the effects of surgical interventions based on symptoms. The data of 15 MPS type IVA patients (10 males, 5 females, mean age 17.8 years) were reviewed in detail. Fiberoptic bronchoscopy (FB) was used to distinguish adenotonsillar hypertrophy, prolapsed soft palate, secondary laryngomalacia, vocal cord granulation, cricoid thickness, tracheal stenosis, shape of tracheal lumen, nodular deposition, tracheal kinking, tracheomalacia with rigid tracheal wall, and bronchial collapse. Computed tomography (CT) helped to measure the deformed sternal angle, the cross-sectional area of the trachea, and its narrowest/widest ratio (NW ratio), while angiography with 3D reconstruction delineated tracheal torsion, kinking, or framework damage and external vascular compression of the trachea. The NW ratio correlated negatively with age (p < 0.01), showing that airway obstruction progressed gradually. Various types of airway surgery were performed to correct the respiratory dysfunction. MPS type IVA challenges the management of multifactorial airway obstruction. Preoperative airway evaluation with both FB and CT is strongly suggested to assess both intraluminal and extraluminal factors causing airway obstruction. Full article
(This article belongs to the Section Methodology, Drug and Device Discovery)
Show Figures

Figure 1

18 pages, 3878 KB  
Article
Decreased Levels of Chaperones in Mucopolysaccharidoses and Their Elevation as a Putative Auxiliary Therapeutic Approach
by Magdalena Żabińska, Lidia Gaffke, Patrycja Bielańska, Magdalena Podlacha, Estera Rintz, Zuzanna Cyske, Grzegorz Węgrzyn and Karolina Pierzynowska
Pharmaceutics 2023, 15(2), 704; https://doi.org/10.3390/pharmaceutics15020704 - 20 Feb 2023
Cited by 5 | Viewed by 3950
Abstract
Mucopolysaccharidoses (MPS) are rare genetic disorders belonging to the lysosomal storage diseases. They are caused by mutations in genes encoding lysosomal enzymes responsible for degrading glycosaminoglycans (GAGs). As a result, GAGs accumulate in lysosomes, leading to impairment of cells, organs and, consequently, the [...] Read more.
Mucopolysaccharidoses (MPS) are rare genetic disorders belonging to the lysosomal storage diseases. They are caused by mutations in genes encoding lysosomal enzymes responsible for degrading glycosaminoglycans (GAGs). As a result, GAGs accumulate in lysosomes, leading to impairment of cells, organs and, consequently, the entire body. Many of the therapies proposed thus far require the participation of chaperone proteins, regardless of whether they are therapies in common use (enzyme replacement therapy) or remain in the experimental phase (gene therapy, STOP-codon-readthrough therapy). Chaperones, which include heat shock proteins, are responsible for the correct folding of other proteins to the most energetically favorable conformation. Without their appropriate levels and activities, the correct folding of the lysosomal enzyme, whether supplied from outside or synthesized in the cell, would be impossible. However, the baseline level of nonspecific chaperone proteins in MPS has never been studied. Therefore, the purpose of this work was to determine the basal levels of nonspecific chaperone proteins of the Hsp family in MPS cells and to study the effect of normalizing GAG concentrations on these levels. Results of experiments with fibroblasts taken from patients with MPS types I, II, IIIA, IIIB, IIIC, IID, IVA, IVB, VI, VII, and IX, as well as from the brains of MPS I mice (Idua−/−), indicated significantly reduced levels of the two chaperones, Hsp70 and Hsp40. Interestingly, the reduction in GAG levels in the aforementioned cells did not lead to normalization of the levels of these chaperones but caused only a slight increase in the levels of Hsp40. An additional transcriptomic analysis of MPS cells indicated that the expression of other genes involved in protein folding processes and the cell response to endoplasmic reticulum stress, resulting from the appearance of abnormally folded proteins, was also modulated. To summarize, reduced levels of chaperones may be an additional cause of the low activity or inactivity of lysosomal enzymes in MPS. Moreover, this may point to causes of treatment failure where the correct structure of the enzyme supplied or synthesized in the cell is crucial to lower GAG levels. Full article
(This article belongs to the Special Issue Novel Therapeutic Approaches in Rare Genetic Diseases)
Show Figures

Figure 1

19 pages, 4851 KB  
Article
Sex Difference Leads to Differential Gene Expression Patterns and Therapeutic Efficacy in Mucopolysaccharidosis IVA Murine Model Receiving AAV8 Gene Therapy
by Matthew Piechnik, Paige C. Amendum, Kazuki Sawamoto, Molly Stapleton, Shaukat Khan, Nidhi Fnu, Victor Álvarez, Angelica Maria Herreño Pachon, Olivier Danos, Joseph T. Bruder, Subha Karumuthil-Melethil and Shunji Tomatsu
Int. J. Mol. Sci. 2022, 23(20), 12693; https://doi.org/10.3390/ijms232012693 - 21 Oct 2022
Cited by 23 | Viewed by 3704
Abstract
Adeno-associated virus (AAV) vector-based therapies can effectively correct some disease pathology in murine models with mucopolysaccharidoses. However, immunogenicity can limit therapeutic effect as immune responses target capsid proteins, transduced cells, and gene therapy products, ultimately resulting in loss of enzyme activity. Inherent differences [...] Read more.
Adeno-associated virus (AAV) vector-based therapies can effectively correct some disease pathology in murine models with mucopolysaccharidoses. However, immunogenicity can limit therapeutic effect as immune responses target capsid proteins, transduced cells, and gene therapy products, ultimately resulting in loss of enzyme activity. Inherent differences in male versus female immune response can significantly impact AAV gene transfer. We aim to investigate sex differences in the immune response to AAV gene therapies in mice with mucopolysaccharidosis IVA (MPS IVA). MPS IVA mice, treated with different AAV vectors expressing human N-acetylgalactosamine 6-sulfate sulfatase (GALNS), demonstrated a more robust antibody response in female mice resulting in subsequent decreased GALNS enzyme activity and less therapeutic efficacy in tissue pathology relative to male mice. Under thyroxine-binding globulin promoter, neutralizing antibody titers in female mice were approximately 4.6-fold higher than in male mice, with GALNS enzyme activity levels approximately 6.8-fold lower. Overall, male mice treated with AAV-based gene therapy showed pathological improvement in the femur and tibial growth plates, ligaments, and articular cartilage as determined by contrasting differences in pathology scores compared to females. Cardiac histology revealed a failure to normalize vacuolation in females, in contrast, to complete correction in male mice. These findings promote the need for further determination of sex-based differences in response to AAV-mediated gene therapy related to developing treatments for MPS IVA. Full article
(This article belongs to the Special Issue Mucopolysaccharidoses: Diagnosis, Treatment, and Management 3.0)
Show Figures

Figure 1

12 pages, 1788 KB  
Article
Exome Sequencing Identifies a Biallelic GALNS Variant (p.Asp233Asn) Causing Mucopolysaccharidosis Type IVA in a Pakistani Consanguineous Family
by Saima Ghafoor, Karina da Costa Silveira, Raheel Qamar, Maleeha Azam and Peter Kannu
Genes 2022, 13(10), 1743; https://doi.org/10.3390/genes13101743 - 27 Sep 2022
Cited by 3 | Viewed by 2998
Abstract
Mucopolysaccharidoses (MPS) type IVA is a lysosomal storage disease that mainly affects the skeletal system and is caused by a deficiency of the enzyme N-acetylgalactosamine-6-sulfatase (GALNS). The condition can mistakenly be diagnosed as a primary skeletal dysplasia such as spondylo-epiphyseal dysplasia, which shares [...] Read more.
Mucopolysaccharidoses (MPS) type IVA is a lysosomal storage disease that mainly affects the skeletal system and is caused by a deficiency of the enzyme N-acetylgalactosamine-6-sulfatase (GALNS). The condition can mistakenly be diagnosed as a primary skeletal dysplasia such as spondylo-epiphyseal dysplasia, which shares many similar phenotypic features. Here, we utilised whole exome sequencing to make the diagnosis of MPS IVA in a resource poor country. We report for the first time the identification of a biallelic GALNS missense variant (c.697G>A, p.Asp233Asn) in the Pakistani population and highlight the potential contribution that academic institutions can make in rare disease diagnosis in the absence of a developed clinical genetic service. Full article
(This article belongs to the Special Issue Genetics Studies of Bone Disease)
Show Figures

Figure 1

Back to TopTop