Sign in to use this feature.

Years

Between: -

Subjects

remove_circle_outline
remove_circle_outline
remove_circle_outline
remove_circle_outline
remove_circle_outline
remove_circle_outline
remove_circle_outline

Journals

Article Types

Countries / Regions

Search Results (18)

Search Parameters:
Keywords = JATS

Order results
Result details
Results per page
Select all
Export citation of selected articles as:
29 pages, 9703 KB  
Article
Bibliometric Trends and Insights into the Potential of Maize (Zea mays) under the Framework of Conservation Agriculture
by Smruti Ranjan Padhan, Sushmita Saini, Shankar Lal Jat, Sanjay Singh Rathore, Mahesh Kumar Gathala, Radheshyam, Soumya Ranjan Padhan, Salah El-Hendawy and Mohamed A. Mattar
Sustainability 2024, 16(19), 8670; https://doi.org/10.3390/su16198670 - 8 Oct 2024
Cited by 1 | Viewed by 2693
Abstract
In spite of the detrimental effects of climate change and decreasing resource efficiency, maize farming is essential to the world’s food and nutritional security. With regard to sustainable maize farming in this environment, conservation agriculture (CA) offers a framework that holds promise in [...] Read more.
In spite of the detrimental effects of climate change and decreasing resource efficiency, maize farming is essential to the world’s food and nutritional security. With regard to sustainable maize farming in this environment, conservation agriculture (CA) offers a framework that holds promise in terms of low soil disturbance, perennial soil cover, and sustainable crop rotation. In order to acquire more profound information on the research advancements and publication patterns related to maize under CA scenarios, a bibliometric analysis was conducted. This involved utilizing René Descartes’s Discourse Framework to extract and screen 2587 documents spanning the years 2001 to 2023 from the Dimensions.ai database. The mapping showed that different stakeholders were becoming more interested in maize research under various CA pathways, with a greater emphasis on reaching the second sustainable development target, or “zero hunger”. The most influential journals were “Soil and Tillage Research” and “Field Crops Research”, with 131 and 85 papers with 6861 and 6186 citations, respectively. The performance analysis found “Christian L. Thierfelder” and “Mangi Lal Jat” as the eminent researchers in the areas of maize research under CA. Thus, the International Maize and Wheat Improvement Center (CIMMYT) and the Indian Agricultural Research Institute (IARI) were identified as the important institutions in conducting research pertaining to maize under CA systems, while the United States, India, and Mexico emerged as prominent countries with notable collaboration efforts for imparting research under the given scenarios. Three thematic clusters delineating keywords from three distinct sections—key drivers, objectives, and methodology—were identified through co-word analysis using word clouds, tree maps, and thematic networking of the keywords from the abstract and titles of screened publications. These thematic clusters highlighted the growing emphasis on region-specific studies under CA, particularly in sub-Saharan Africa and the Indo-Gangetic plain, to enhance the resilience of the agri-food system. Therefore, mapping maize’s potentialities within the CA framework has revealed the field’s dynamic nature and offers insightful information to researchers and policymakers that could help them plan future studies and cooperative initiatives aimed at boosting the productivity and sustainability of maize-based systems under the CA framework. Full article
(This article belongs to the Special Issue Land Management and Sustainable Agricultural Production: 2nd Edition)
Show Figures

Figure 1

15 pages, 1341 KB  
Article
Genetic Polymorphisms and Genetic Risk Scores Contribute to the Risk of Coronary Artery Disease (CAD) in a North Indian Population
by Sarabjit Mastana, Kushni Charisma Halai, Liz Akam, David John Hunter and Puneetpal Singh
Int. J. Mol. Sci. 2024, 25(15), 8552; https://doi.org/10.3390/ijms25158552 - 5 Aug 2024
Cited by 1 | Viewed by 2091
Abstract
Coronary artery disease (CAD) is the leading cause of death in India. Many genetic polymorphisms play a role in regulating oxidative stress, blood pressure and lipid metabolism, contributing to the pathophysiology of CAD. This study examined the association between ten polymorphisms and CAD [...] Read more.
Coronary artery disease (CAD) is the leading cause of death in India. Many genetic polymorphisms play a role in regulating oxidative stress, blood pressure and lipid metabolism, contributing to the pathophysiology of CAD. This study examined the association between ten polymorphisms and CAD in the Jat Sikh population from Northern India, also considering polygenic risk scores. This study included 177 CAD cases and 175 healthy controls. The genetic information of GSTM1 (rs366631), GSTT1 (rs17856199), ACE (rs4646994), AGT M235T (rs699), AGT T174M (rs4762), AGTR1 A1166C (rs5186), APOA5 (rs3135506), APOC3 (rs5128), APOE (rs7412) and APOE (rs429358) and clinical information was collated. Statistical analyses were performed using SPSS version 27.0 and SNPstats. Significant independent associations were found for GST*M1, GST*T1, ACE, AGT M235T, AGT T174M, AGTR1 A1166C and APOA5 polymorphisms and CAD risk (all p < 0.05). The AGT CT haplotype was significantly associated with a higher CAD risk, even after controlling for covariates (adjusted OR = 3.93, 95% CI [2.39–6.48], p < 0.0001). The APOA5/C3 CC haplotype was also significantly associated with CAD (adjusted OR = 1.86, 95% CI [1.14–3.03], p < 0.05). A higher polygenic risk score was associated with increased CAD risk (adjusted OR = 1.98, 95% CI [1.68–2.34], p < 0.001). Seven polymorphisms were independently associated with an increase in the risk of CAD in this North Indian population. A considerable risk association of AGT, APOA5/C3 haplotypes and higher genetic risk scores is documented, which may have implications for clinical and public health applications. Full article
(This article belongs to the Section Molecular Genetics and Genomics)
Show Figures

Figure 1

12 pages, 675 KB  
Article
The Application of Infrared Thermography in the Assessment of BEMER Physical Vascular Therapy on Body Surface Temperature in Racing Thoroughbreds: A Preliminary Study
by Karolina Nawrot, Maria Soroko-Dubrovina, Paulina Zielińska, Krzysztof Dudek and Kevin Howell
Animals 2024, 14(11), 1538; https://doi.org/10.3390/ani14111538 - 23 May 2024
Cited by 3 | Viewed by 4006
Abstract
The study aimed to evaluate the impact of BEMER (Physical Vascular Therapy) on body surface temperature using infrared thermography (IRT) in the distal parts of the forelimbs in Thoroughbreds. The study tested the hypothesis that BEMER therapy leads to an increase in body [...] Read more.
The study aimed to evaluate the impact of BEMER (Physical Vascular Therapy) on body surface temperature using infrared thermography (IRT) in the distal parts of the forelimbs in Thoroughbreds. The study tested the hypothesis that BEMER therapy leads to an increase in body surface temperature and blood vessel diameter in the distal parts of the forelimbs. The study involved 16 horses, split into 2 groups: active BEMER (n = 8) and sham (n = 8). The active BEMER group had BEMER boots applied to the distal parts of the forelimbs, whereas the sham group had BEMER boots applied without activation of the device. Both groups underwent IRT examination to detect changes in body surface temperature, followed by ultrasonographic examination to assess changes in vein and artery diameter before (BT) and just after (JAT) therapy. The IRT examination was repeated 15 min after BEMER therapy (15AT). There were no significant body surface temperature differences between BT and JAT in any regions of interest (ROIs) in either group. In the active BEMER group, the ROIs did not change significantly at 15AT, compared to the temperatures measured at BT (except for the hooves). At 15AT the temperature of all the ROIs (except the fetlock bone) dropped significantly in the sham group. In the ultrasonographic examination, there was a significant increase in vein and artery diameter in the study group JAT, whereas the sham group had a significant increase only in artery diameter JAT. These results suggest an effect of BEMER on stimulating blood circulation in the distal parts of the forelimbs in clinically healthy horses. IRT did not identify changes in skin surface temperature after BEMER therapy at the distal parts of the forelimbs. Full article
Show Figures

Figure 1

17 pages, 2998 KB  
Article
Elucidating the Etiology and Temporal Progress of Rust on Physic Nut Genotypes and Their Relationship with Environmental Conditions in Ecuador
by Anthony Omar Donoso-Alvarado, Carmen Cruz Flores-Anchundia, Alma Mendoza, Ernesto A. Moya-Elizondo, Diego Portalanza, Freddy Zambrano-Gavilanes and Felipe R. Garcés-Fiallos
Agronomy 2024, 14(4), 712; https://doi.org/10.3390/agronomy14040712 - 29 Mar 2024
Viewed by 1777
Abstract
Physic nut (Jatropha curcas L.) has emerged as a promising fruit crop in Ecuador, but the recent identification of rust poses a potential threat to its productive development. This study focused on elucidating the morphological aspects of the basidiomycete and assessing rust [...] Read more.
Physic nut (Jatropha curcas L.) has emerged as a promising fruit crop in Ecuador, but the recent identification of rust poses a potential threat to its productive development. This study focused on elucidating the morphological aspects of the basidiomycete and assessing rust intensity across different canopy levels of physic nut hybrids and genotypes under field and semi-controlled conditions in Manabí, Ecuador. For the first time, this study confirms that Phakopsora arthuriana should be responsible for rust on physic nut in Ecuador based on the characteristics of the fungal structures. Rust incidence was 100% across all canopy layers, with the lower and middle canopies exhibiting higher severity and lesion numbers than the upper canopy. Using the Weibull nonlinear distribution model, we epidemiologically modeled disease progression, revealing that hybrid JAT 001100 displayed the highest temporal progress, recording 15% severity and an area under the disease progression curve of 3228.9 units. Promising genotypes CP-041 and CP-052 demonstrated lower rust intensity. Environmental parameters, including dew point, temperature, precipitation, and relative humidity, were correlated with rust severity and lesion numbers. In greenhouse assays, hybrid JAT 001165 showed higher severity, whereas JAT 001103 and JAT 001164 had more lesions than other genotypes. In contrast, promising genotypes CP-041 and CP-052 consistently exhibited lower rust intensity in both field and greenhouse environments. This study demonstrated that P. arthuriana could be epidemiologically modeled with the Weibull model, providing crucial insights into the dynamic interplay between rust infection and physic nut hybrids and genotypes under diverse conditions in the Manabí region of Ecuador. Full article
(This article belongs to the Section Pest and Disease Management)
Show Figures

Figure 1

12 pages, 2199 KB  
Article
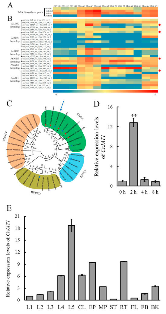
CrJAT1 Regulates Endogenous JA Signaling for Modulating Monoterpenoid Indole Alkaloid Biosynthesis in Catharanthus roseus
by Mengxia Zhang, Bingrun Yang, Yanyan Wang and Fang Yu
Genes 2024, 15(3), 324; https://doi.org/10.3390/genes15030324 - 2 Mar 2024
Cited by 1 | Viewed by 2056
Abstract
Many monoterpenoid indole alkaloids (MIAs) produced in Catharanthus roseus have demonstrated biological activities and clinical potential. However, their complex biosynthesis pathway in plants leads to low accumulation, limiting therapeutic applications. Efforts to elucidate the MIA biosynthetic regulatory mechanism have focused on improving accumulation [...] Read more.
Many monoterpenoid indole alkaloids (MIAs) produced in Catharanthus roseus have demonstrated biological activities and clinical potential. However, their complex biosynthesis pathway in plants leads to low accumulation, limiting therapeutic applications. Efforts to elucidate the MIA biosynthetic regulatory mechanism have focused on improving accumulation levels. Previous studies revealed that jasmonic acid (JA), an important plant hormone, effectively promotes MIA accumulation by inducing the expression of MIA biosynthesis and transport genes. Nevertheless, excessive JA signaling can strongly inhibit plant growth, decreasing MIA productivity in C. roseus. Therefore, identifying key components balancing growth and MIA production in the JA signaling pathway is imperative for effective pharmaceutical production. Here, we identify a homolog of the jasmonate transporter 1, CrJAT1, through co-expression and phylogenetic analyses. Further investigation demonstrated that CrJAT1 can activate JA signaling to promote MIA accumulation without compromising growth. The potential role of CrJAT1 in redistributing intra/inter-cellular JA and JA-Ile may calibrate signaling to avoid inhibition, representing a promising molecular breeding target in C. roseus to optimize the balance between growth and specialized metabolism for improved MIA production. Full article
(This article belongs to the Section Genes & Environments)
Show Figures

Figure 1

8 pages, 435 KB  
Communication
In Vitro Evaluation of Potentially Edible Brazilian Trees and Shrubs in Ruminant Nutrition
by Jozivaldo Prudêncio Gomes de Morais, Mariana Campana, Pablo Gregorini, Thainá Moreira Garcia, Júlia Franco de Aguiar Minussi, Stela Naetzold Pereira, Fabiellen Cristina Pereira and Tiago Antonio Del Valle
Animals 2023, 13(23), 3703; https://doi.org/10.3390/ani13233703 - 29 Nov 2023
Cited by 3 | Viewed by 1523
Abstract
The present study aims to evaluate the nutritional value of different tree and shrub leaves in Brazilian ruminant production systems. Eight potentially edible trees and shrubs were identified from interviews with 30 ruminant producers: Aroeira (ARO; Lithraea molleoides), Black Mulberry (BMU; Morus [...] Read more.
The present study aims to evaluate the nutritional value of different tree and shrub leaves in Brazilian ruminant production systems. Eight potentially edible trees and shrubs were identified from interviews with 30 ruminant producers: Aroeira (ARO; Lithraea molleoides), Black Mulberry (BMU; Morus nigra), Candeia (CAN; Eremanthus erythropappus), Jatobá (JAT; Hymenaea courbaril), Gliricídia (GLI; Gliricidia sepium), Santa Bárbara tree (SBT; Mélia azedarach), Tithonia (TIT; Tithonia diversifolia), and White Mulberry (WMU; Morus alba). Four leaf samples of each edible tree were sampled, and chemical analyses and in vitro assays were performed. Edible trees (except CAN and JAT) had lower neutral detergent fiber content than Mombasa grass. In addition, SBT, BMU, WMU, and TIT had lower fiber content than the other evaluated edible trees. Consequently, SBT, TIT, BMU, and WMU had improved dry matter degradation. Among the edible trees and shrubs, SMW and WMU increased the potential for gas production (a parameter). On the other hand, CAN decreased the estimated gas production 48 h after incubation. Furthermore, TIT decreased methane production up to 24 h after in vitro fermentation. Thus, except ARO, CAN, and JAT, the edible trees evaluated in the present study are potential feeds in moderate- to high-producing animals. Additionally, TIT fermentation reduces in vitro methane production. Full article
Show Figures

Figure 1

19 pages, 2887 KB  
Article
Ultra-High-Density Genetic Maps of Jatropha curcas × Jatropha integerrima and Anchoring Jatropha curcas Genome Assembly Scaffolds
by Anoop Anand Malik, Pratima Sinha, Madan Singh Negi, Om P. Rajora and Shashi Bhushan Tripathi
Forests 2023, 14(9), 1907; https://doi.org/10.3390/f14091907 - 19 Sep 2023
Cited by 1 | Viewed by 1726
Abstract
Genetic maps facilitate an understanding of genome organization and the mapping of genes and QTLs for traits of interest. Our objective was to develop a high-density genetic map of Jatropha and anchoring scaffolds from genome assemblies. We developed two ultra-high-density genetic linkage maps [...] Read more.
Genetic maps facilitate an understanding of genome organization and the mapping of genes and QTLs for traits of interest. Our objective was to develop a high-density genetic map of Jatropha and anchoring scaffolds from genome assemblies. We developed two ultra-high-density genetic linkage maps of Jatropha curcas × Jatropha intergerrima using a backcross (BC1) population using SNP, AFLP and SSR markers. First, SNPs were identified through genotyping-by-sequencing (GBS). The polymorphic SNPs were mapped to 3267 Jat_r4.5 scaffolds and 484 Wu_JatCur_1.0 scaffolds, and then these genomic scaffolds were mapped/anchored to the genetic linkage groups along with the AFLP and SSR markers for each genome assembly separately. We successfully mapped 7284 polymorphic SNPs, and 54 AFLP and SSR markers on 11 linkage groups using the Jat_r4.5 genomic scaffolds, resulting in a genome length of 1088 cM and an average marker interval of 0.71 cM. We mapped 7698 polymorphic SNPs, and 99 AFLP and SSR markers on 11 linkage groups using the Wu_JatCur_1.0 genomic scaffolds, resulting in a genome length of 870 cM and an average marker interval of 1.67 cM. The mapped SNPs were annotated to various regions of the genome, including exon, intron and intergenic regions. We developed two ultra-high-density linkage maps anchoring a high number of genome scaffolds to linkage groups, which provide an important resource for the structural and functional genomics as well as for molecular breeding of Jatropha while also serving as a framework for assembling and ordering whole genome scaffolds. Full article
(This article belongs to the Section Genetics and Molecular Biology)
Show Figures

Figure 1

11 pages, 2579 KB  
Article
Investigation on Metabolites in Structure and Biosynthesis from the Deep-Sea Sediment-Derived Actinomycete Janibacter sp. SCSIO 52865
by Wenping Ding, Yanqun Li, Xinpeng Tian, Zhihui Xiao, Ru Li, Si Zhang and Hao Yin
Molecules 2023, 28(5), 2133; https://doi.org/10.3390/molecules28052133 - 24 Feb 2023
Cited by 12 | Viewed by 2639
Abstract
For exploring structurally diverse metabolites and uniquely metabolic mechanisms, we systematically investigated the chemical constituents and putative biosynthesis of Janibacter sp. SCSIO 52865 derived from the deep-sea sediment based on the OSMAC strategy, molecular networking tool, in combination with bioinformatic analysis. As a [...] Read more.
For exploring structurally diverse metabolites and uniquely metabolic mechanisms, we systematically investigated the chemical constituents and putative biosynthesis of Janibacter sp. SCSIO 52865 derived from the deep-sea sediment based on the OSMAC strategy, molecular networking tool, in combination with bioinformatic analysis. As a result, one new diketopiperazine (1), along with seven known cyclodipeptides (28), trans-cinnamic acid (9), N-phenethylacetamide (10) and five fatty acids (1115), was isolated from the ethyl acetate extract of SCSIO 52865. Their structures were elucidated by a combination of comprehensive spectroscopic analyses, Marfey’s method and GC-MS analysis. Furthermore, the analysis of molecular networking revealed the presence of cyclodipeptides, and compound 1 was produced only under mBHI fermentation condition. Moreover, bioinformatic analysis suggested that compound 1 was closely related to four genes, namely jatA–D, encoding core non-ribosomal peptide synthetase and acetyltransferase. Full article
(This article belongs to the Special Issue Biosynthesis and Biological Activities of Natural Products)
Show Figures

Graphical abstract

14 pages, 666 KB  
Article
Genetic Risk Scores for the Determination of Type 2 Diabetes Mellitus (T2DM) in North India
by Lisa Mitsuko Shitomi-Jones, Liz Akam, David Hunter, Puneetpal Singh and Sarabjit Mastana
Int. J. Environ. Res. Public Health 2023, 20(4), 3729; https://doi.org/10.3390/ijerph20043729 - 20 Feb 2023
Cited by 14 | Viewed by 4456
Abstract
Background: Globally, type 2 diabetes mellitus (T2DM) is one of the fastest-growing noncommunicable multifactorial and polygenic diseases, which leads to many health complications and significant morbidity and mortality. South Asians have a high genetic predisposition to T2DM, with India being home to one [...] Read more.
Background: Globally, type 2 diabetes mellitus (T2DM) is one of the fastest-growing noncommunicable multifactorial and polygenic diseases, which leads to many health complications and significant morbidity and mortality. South Asians have a high genetic predisposition to T2DM, with India being home to one in six diabetics. This study investigates the association of selected genetic polymorphisms with T2DM risk and develops a polygenic risk score (PRS). Methods: A case–control study recruited fully consented participants from a population of Jat Sikhs in north India. DNA samples were genotyped for a range of polymorphisms and odds ratios were calculated under several genetic association models. Receiver operating characteristic (ROC) curves were produced for combinations of the PRS and clinical parameters. Results: The GSTT1(rs17856199), GSTM1(rs366631), GSTP1(rs1695), KCNQ1(rs2237892), ACE(rs4646994), and TCF7L2(rs12255372; rs7903146; rs7901695) polymorphisms were associated with increased T2DM risk (p ≤ 0.05). No association was observed with IGF2BP2(rs4402960) or PPARG2(rs1801282). The weighted PRS was found to be significantly higher in patients (mean = 15.4, SD = 3.24) than controls (mean = 11.9, SD = 3.06), and t(454) = −12.2 (p < 0.001). The ROC curve analysis found the weighted PRS in combination with clinical variables to be the most effective predictor of T2DM (area under the curve = 0.844, 95%CI = 0.0.808–0.879). Conclusions: Several polymorphisms were associated with T2DM risk. PRS based on even a limited number of loci improves the prediction of the disease. This may provide a useful method for determining T2DM susceptibility for clinical and public health applications. Full article
Show Figures

Figure 1

10 pages, 1672 KB  
Article
Jatrorrhizine Suppresses Murine-Norovirus-Triggered N-GSDMD-Dependent Pyroptosis in RAW264.7 Macrophages
by Ming Fu, Nini Chen, Yanhe Zhou, Sidong Chen, Wanfu Xu, Sitang Gong and Lanlan Geng
Vaccines 2023, 11(1), 164; https://doi.org/10.3390/vaccines11010164 - 12 Jan 2023
Cited by 7 | Viewed by 2523
Abstract
Human norovirus (HNV) is one of the emerging and rapidly spreading groups of pathogens and the main cause of epidemic viral gastroenteritis globally. Due to a lack of in vitro culture systems and suitable animal models for HNV infection, murine norovirus (MNV) has [...] Read more.
Human norovirus (HNV) is one of the emerging and rapidly spreading groups of pathogens and the main cause of epidemic viral gastroenteritis globally. Due to a lack of in vitro culture systems and suitable animal models for HNV infection, murine norovirus (MNV) has become a common model. A recent study showed that MNV activates NLRP3 inflammasome leading to pyroptosis. Jatrorrhizine (JAT) is a natural isoquinoline alkaloid isolated from Coptis Chinensis, which has been proven to have antibacterial, anti-inflammatory, and antitumor effects. However, whether JAT has an effect on norovirus gastroenteritis and the underlying molecular mechanism remain unclear. Here, we found that JAT could ameliorate NLRP3-N-GSDMD-dependent pyroptosis induced by MNV infection through inhibiting the MAPKs/NF-κB signaling pathways and decrease MNV replication in RAW264.7 macrophages, suggesting that JAT has the potential to be a therapeutic agent for treating norovirus gastroenteritis. Full article
Show Figures

Figure 1

14 pages, 4036 KB  
Article
Jatrorrhizine Improves Endothelial Function in Diabetes and Obesity through Suppression of Endoplasmic Reticulum Stress
by Yan Zhou, Yuehan Wang, Chi Teng Vong, Yanyan Zhu, Baojun Xu, Cheng-Chao Ruan, Yitao Wang and Wai San Cheang
Int. J. Mol. Sci. 2022, 23(20), 12064; https://doi.org/10.3390/ijms232012064 - 11 Oct 2022
Cited by 21 | Viewed by 3216
Abstract
Jatrorrhizine (JAT) is one of the major bioactive protoberberine alkaloids found in rhizoma coptidis, which has hypoglycemic and hypolipidemic potential. This study aimed to evaluate the vasoprotective effects of JAT in diabetes and obesity and the underlying mechanism involved. Mouse aortas, carotid arteries [...] Read more.
Jatrorrhizine (JAT) is one of the major bioactive protoberberine alkaloids found in rhizoma coptidis, which has hypoglycemic and hypolipidemic potential. This study aimed to evaluate the vasoprotective effects of JAT in diabetes and obesity and the underlying mechanism involved. Mouse aortas, carotid arteries and human umbilical cord vein endothelial cells (HUVECs) were treated with risk factors (high glucose or tunicamycin) with and without JAT ex vivo and in vitro. Furthermore, aortas were obtained from mice with chronic treatment: (1) control; (2) diet-induced obese (DIO) mice fed a high-fat diet (45% kcal% fat) for 15 weeks; and (3) DIO mice orally administered JAT at 50 mg/kg/day for the last 5 weeks. High glucose or endoplasmic reticulum (ER) stress inducer tunicamycin impaired acetylcholine-induced endothelium-dependent relaxations (EDRs) in mouse aortas, induced oxidative stress in carotid arteries and HUVECs, downregulated phosphorylations of Akt at Ser473 and eNOS at Ser1177 and enhanced ER stress in mouse aortas and HUVECs, and these impairments were reversed by cotreatment with JAT. JAT increased NO release in high-glucose-treated mouse aortas and HUVECs. In addition, chronic JAT treatment restored endothelial function with EDRs comparable to the control, increased Akt/eNOS phosphorylation, and attenuated ER stress and oxidative stress in aortas from DIO mice. Blood pressure, glucose sensitivity, fatty liver and its morphological change, as well as plasma levels of aspartate aminotransferase (AST) and alanine aminotransferase (ALT) and plasma lipid profile, were also normalized by JAT treatment. Collectively, our data may be the first to reveal the vasoprotective effect of JAT that ameliorates endothelial dysfunction in diabetes and obesity through enhancement of the Akt/eNOS pathway and NO bioavailability, as well as suppression of ER stress and oxidative stress. Full article
(This article belongs to the Special Issue Lipids and Cardiovascular Disease)
Show Figures

Figure 1

19 pages, 2048 KB  
Review
Cancer Stem Cells as a Source of Drug Resistance in Bone Sarcomas
by Sofía T. Menéndez, Borja Gallego, Dzohara Murillo, Aida Rodríguez and René Rodríguez
J. Clin. Med. 2021, 10(12), 2621; https://doi.org/10.3390/jcm10122621 - 14 Jun 2021
Cited by 37 | Viewed by 4659
Abstract
Bone sarcomas are commonly characterized by a high degree of intra-tumor heterogeneity, which in part is due to the presence of subpopulations of tumor cells presenting stem cell properties. Similar to normal stem cells, these cancer stem cells (CSCs) display a drug resistant [...] Read more.
Bone sarcomas are commonly characterized by a high degree of intra-tumor heterogeneity, which in part is due to the presence of subpopulations of tumor cells presenting stem cell properties. Similar to normal stem cells, these cancer stem cells (CSCs) display a drug resistant phenotype and therefore are responsible for relapses and tumor dissemination. Drug resistance in bone sarcomas could be enhanced/modulated during tumor evolution though the acquisition of (epi)-genetic alterations and the adaptation to changing microenvironments, including drug treatments. Here we summarize findings supporting the involvement of pro-stemness signaling in the development of drug resistance in bone sarcomas. This include the activation of well-known pro-stemness pathways (Wnt/β-Cat, NOTCH or JAT/STAT pathways), changes in the metabolic and autophagic activities, the alteration of epigenetic pathways, the upregulation of specific non-coding RNAs and the crosstalk with different microenvironmental factors. This altered signaling is expected to be translated to the clinic in the form of biomarkers of response and new therapies able to overcome drug resistance. Full article
(This article belongs to the Special Issue Novel Pathogenic Mechanisms and Therapeutic Approaches for Sarcomas)
Show Figures

Figure 1

12 pages, 1534 KB  
Article
Induction of Jasmonoyl-Isoleucine (JA-Ile)-Dependent JASMONATE ZIM-DOMAIN (JAZ) Genes in NaCl-Treated Arabidopsis thaliana Roots Can Occur at Very Low JA-Ile Levels and in the Absence of the JA/JA-Ile Transporter JAT1/AtABCG16
by Corinna Thurow, Markus Krischke, Martin J. Mueller and Christiane Gatz
Plants 2020, 9(12), 1635; https://doi.org/10.3390/plants9121635 - 24 Nov 2020
Cited by 16 | Viewed by 4901
Abstract
The plant hormone jasmonoyl-isoleucine (JA-Ile) is an important regulator of plant growth and defense in response to various biotic and abiotic stress cues. Under our experimental conditions, JA-Ile levels increased approximately seven-fold in NaCl-treated Arabidopsis thaliana roots. Although these levels were around 1000-fold [...] Read more.
The plant hormone jasmonoyl-isoleucine (JA-Ile) is an important regulator of plant growth and defense in response to various biotic and abiotic stress cues. Under our experimental conditions, JA-Ile levels increased approximately seven-fold in NaCl-treated Arabidopsis thaliana roots. Although these levels were around 1000-fold lower than in wounded leaves, genes of the JA-Ile signaling pathway were induced by a factor of 100 or more. Induction was severely compromised in plants lacking the JA-Ile receptor CORONATINE INSENSITIVE 1 or enzymes required for JA-Ile biosynthesis. To explain efficient gene expression at very low JA-Ile levels, we hypothesized that salt-induced expression of the JA/JA-Ile transporter JAT1/AtABCG16 would lead to increased nuclear levels of JA-Ile. However, mutant plants with different jat1 alleles were similar to wild-type ones with respect to salt-induced gene expression. The mechanism that allows COI1-dependent gene expression at very low JA-Ile levels remains to be elucidated. Full article
(This article belongs to the Special Issue The Jasmonate Pathway: New Actors, Mechanisms and Impacts)
Show Figures

Figure 1

14 pages, 8168 KB  
Article
Effect of Nardostachys jatamansi DC. on Apoptosis, Inflammation and Oxidative Stress Induced by Doxorubicin in Wistar Rats
by Mhaveer Singh, Mohammad Ahmed Khan, Kamal Y. T., Javed Ahmad, Usama A. Fahmy, Sabna Kotta, Nabil A. Alhakamy and Sayeed Ahmad
Plants 2020, 9(11), 1579; https://doi.org/10.3390/plants9111579 - 15 Nov 2020
Cited by 12 | Viewed by 5170
Abstract
The study aimed to investigate the protective action of jatamansi (Nardostachys jatamansi DC.) against doxorubicin cardiotoxicity. Methanolic extract of jatamansi (MEJ) was prepared and standardized using HPTLC fingerprinting, GC-MS chemoprofiling, total phenolic content, and antioxidant activity in vitro. Further in vivo activity [...] Read more.
The study aimed to investigate the protective action of jatamansi (Nardostachys jatamansi DC.) against doxorubicin cardiotoxicity. Methanolic extract of jatamansi (MEJ) was prepared and standardized using HPTLC fingerprinting, GC-MS chemoprofiling, total phenolic content, and antioxidant activity in vitro. Further in vivo activity was evaluated using rodent model. Animals were divided into five groups (n = 6) namely control (CNT) (Normal saline), toxicant (TOX, without any treatment), MEJ at low dose (JAT1), MEJ at high dose (JAT2), and standard desferrioxamine (STD). All groups except control received doxorubicin 2.5 mg per Kg intra-peritoneally for 3 weeks in twice a week regimen. After 3 weeks, the blood samples and cardiac tissues were collected from all groups for biochemical and histopathological evaluation. Treatment with MEJ at both dose levels exhibited significant reduction (p < 0.001 vs. toxicant) of serum CK-MB (heart creatine kinase), LDH (Lactate dehydrogenase) & HMG-CoA (3-hydroxy-3-methylglutaryl-coenzyme A) levels, and tissue MDA (melondialdehyde) level; insignificant difference was observed (p > 0.05) in TNF-alpha (tumour necrosis factor), IL-6 (interleukine-6) levels and caspase activity as compared to TOX. Histopathological evaluation of cardiac tissues of different treatment groups further reinforced the findings of biochemical estimation. This study concludes that jatamansi can protect cardiac tissues from oxidative stress-induced cell injury and lipid peroxidation as well as against inflammatory and apoptotic effects on cardiac tissues. Full article
Show Figures

Figure 1

18 pages, 269 KB  
Article
Gendering Dance
by Anjali Gera Roy
Religions 2020, 11(4), 202; https://doi.org/10.3390/rel11040202 - 18 Apr 2020
Cited by 3 | Viewed by 6541
Abstract
Originating as a Punjabi male dance, bhangra, reinvented as a genre of music in the 1980s, reiterated religious, gender, and caste hierarchies at the discursive as well as the performative level. Although the strong feminine presence of trailblazing female DJs like Rani Kaur [...] Read more.
Originating as a Punjabi male dance, bhangra, reinvented as a genre of music in the 1980s, reiterated religious, gender, and caste hierarchies at the discursive as well as the performative level. Although the strong feminine presence of trailblazing female DJs like Rani Kaur alias Radical Sista in bhangra parties in the 1990s challenged the gender division in Punjabi cultural production, it was the appearance of Taran Kaur Dhillon alias Hard Kaur on the bhangra rap scene nearly a decade and a half later that constituted the first serious questioning of male monopolist control over the production of Punjabi music. Although a number of talented female Punjabi musicians have made a mark on the bhangra and popular music sphere in the last decade or so, Punjabi sonic production continues to be dominated by male, Jat, Sikh singers and music producers. This paper will examine female bhangra producers’ invasion of the hegemonic male, Sikh, Jat space of bhangra music to argue that these female musicians interrogate bhangra’s generic sexism as well as the gendered segregation of Punjabi dance to appropriate dance as a means of female empowerment by focusing on the music videos of bhangra rapper Hard Kaur. Full article
(This article belongs to the Special Issue Exploring Gender and Sikh Traditions)
Back to TopTop