Sign in to use this feature.

Years

Between: -

Subjects

remove_circle_outline
remove_circle_outline
remove_circle_outline
remove_circle_outline
remove_circle_outline
remove_circle_outline
remove_circle_outline

Journals

remove_circle_outline
remove_circle_outline
remove_circle_outline
remove_circle_outline
remove_circle_outline
remove_circle_outline

Article Types

Countries / Regions

remove_circle_outline
remove_circle_outline
remove_circle_outline
remove_circle_outline

Search Results (777)

Search Parameters:
Keywords = IGF1-IGF2 (gene)

Order results
Result details
Results per page
Select all
Export citation of selected articles as:
34 pages, 2117 KB  
Review
Molecular Regulation of Growth in Aquaculture: From Genes to Sustainable Production
by Dana Andreea Șerban, Cristian-Alin Barbacariu, Mihaela Ivancia and Șteofil Creangă
Life 2025, 15(12), 1831; https://doi.org/10.3390/life15121831 - 28 Nov 2025
Viewed by 53
Abstract
The global aquaculture industry produces 91 million tons annually, yet achieving sustainable growth optimization remains constrained by incomplete understanding of regulatory system integration, polyploid genomic complexity, and disconnected molecular-environmental approaches. This systematic review synthesizes 180 peer-reviewed articles (1992–2025) from four databases, revealing that [...] Read more.
The global aquaculture industry produces 91 million tons annually, yet achieving sustainable growth optimization remains constrained by incomplete understanding of regulatory system integration, polyploid genomic complexity, and disconnected molecular-environmental approaches. This systematic review synthesizes 180 peer-reviewed articles (1992–2025) from four databases, revealing that growth regulation operates through integrated multi-level networks: the GH-IGF axis, TGF-β/myostatin signaling, and epigenetic mechanisms responding dynamically to environmental inputs. Research acceleration is evident, with 52.2% of studies published during 2020–2025. Whole-genome duplication events created expanded gene repertoires enabling sophisticated regulatory control while presenting breeding challenges in polyploid species. CRISPR-Cas9 myostatin knockout achieves 15–30% growth enhancement, though practical implementation faces regulatory and economic barriers. DNA methylation and microRNAs enable environmental adaptation and transgenerational trait inheritance, offering complementary approaches to conventional breeding. Climate-resilient strain development requires integrating polyploid breeding methodologies, multi-omics phenotyping platforms, and validated epigenetic markers. Sustainable aquaculture intensification through precision genetics demands coordinated infrastructure development, harmonized regulatory frameworks, and international collaboration to address food security while adapting to climate change. This synthesis establishes research priorities bridging molecular mechanisms with practical applications for sustainable production enhancement. Full article
(This article belongs to the Section Genetics and Genomics)
Show Figures

Figure 1

29 pages, 15312 KB  
Article
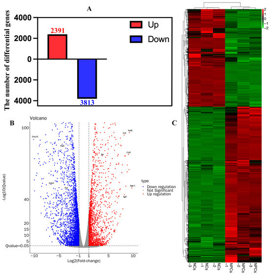
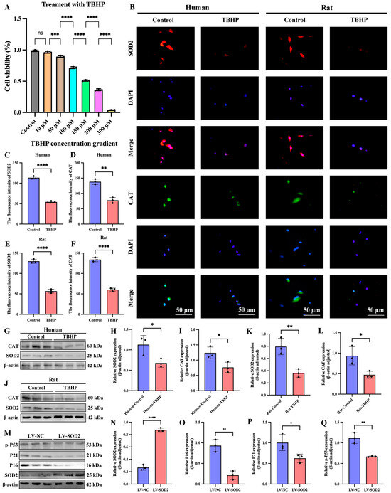
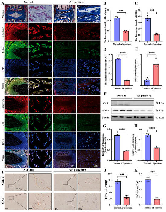
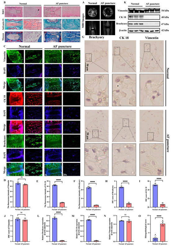
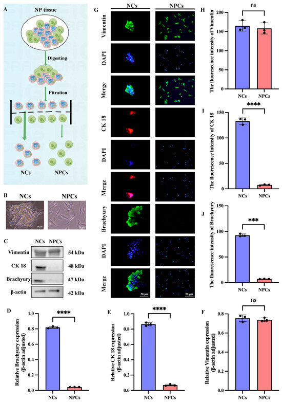
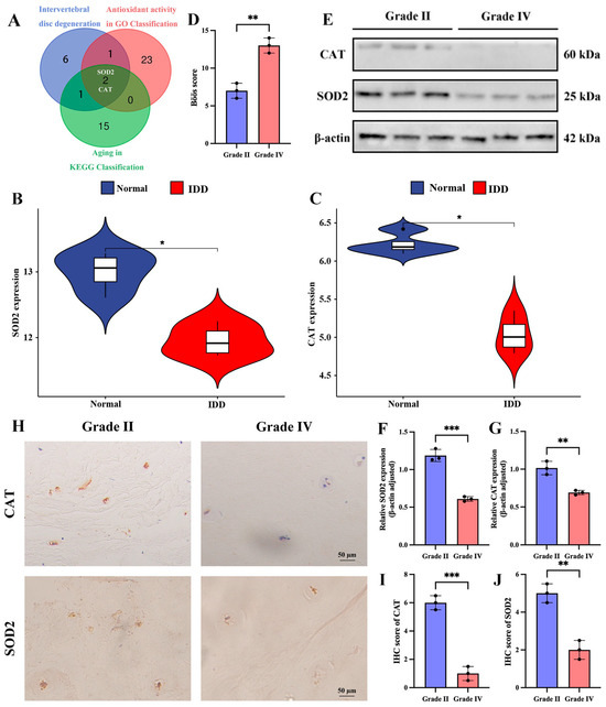
Comprehensive Transcriptomic Analysis and Experimental Validation of Notochordal Cells and Nucleus Pulposus Cells: Uncovering Novel Therapeutic Targets for Intervertebral Disc Degeneration
by Yanhu Li, Peng Cheng, Haijun Zhang, Shijie Chen, Huan Liu, Kun Wang, Jing Wang and Xuewen Kang
Curr. Issues Mol. Biol. 2025, 47(12), 1001; https://doi.org/10.3390/cimb47121001 - 28 Nov 2025
Viewed by 60
Abstract
Current therapeutic strategies for intervertebral disc degeneration (IDD)-related low back pain are limited to symptomatic alleviation. Notochordal cells (NCs), as progenitor cells of the nucleus pulposus (NP), lead us to develop innovative NC-based new therapies for IDD. A total of 40 NP specimens, [...] Read more.
Current therapeutic strategies for intervertebral disc degeneration (IDD)-related low back pain are limited to symptomatic alleviation. Notochordal cells (NCs), as progenitor cells of the nucleus pulposus (NP), lead us to develop innovative NC-based new therapies for IDD. A total of 40 NP specimens, obtained according to IDD criteria with defined Pfirrmann grades and histological degeneration score, were categorized as either normal (Grade II) or degenerated (Grade IV). An IDD model was established in SD rats by needle puncture of the annulus fibrosus. Degenerated NP tissue was identified using MRI, H&E, Safranin O, and Masson staining. NCs and NP cells (NPCs) were isolated and identified based on specific cellular markers. Furthermore, mRNA-seq was performed to profile gene expression in these cells. GO annotation and KEGG pathway analysis were employed to perform functional enrichment analysis of the differentially expressed genes (DEGs). Cell viability was assessed using the CCK-8 assay. An in vitro cell degeneration model was established by treating NPCs with TBHP. Analysis of specific marker expression was performed using Western blotting, immunohistochemistry, and immunofluorescence. We found that the number of NCs in degenerated NP tissues was significantly reduced compared to those in normal NP tissues, but a small amount of notochordal cell markers could still be detected. Analysis of sequencing data identified 2391 upregulated and 3813 downregulated DEGs. GO enrichment analysis indicated that these DEGs were significantly associated with regulatory signals including cellular senescence and oxidative stress. KEGG pathway analysis further revealed that the DEGs were primarily enriched in the TNF and HIF-1 signaling pathways. Subsequent screening identified the top 10 key genes potentially related to IDD: Sod2, Cxcl12, Spp1, Fn1, Cat, Il6, Ccl2, Igf1, Fgf2, and Acta2. Collectively, our findings establish a clear link between SOD2/CAT and the pathogenesis of IDD. SOD2 and CAT may serve as promising new potential therapeutic targets for IDD by inhibiting oxidative stress and cellular senescence in NPCs. Full article
(This article belongs to the Section Molecular Medicine)
Show Figures

Figure 1

27 pages, 12799 KB  
Article
Multi-Pathway Mechanisms of Engeletin in Ischemic Stroke: A Comprehensive Study Based on Network Pharmacology, Machine Learning, and Immune Infiltration Analysis
by Huiming Xue, Yuchen Wen, Jiahui Yang, Yue Zhang, Chang Jin, Bing Li, Yongxing Ai, Meizhu Zheng, Boge Wen and Kai Song
Int. J. Mol. Sci. 2025, 26(23), 11446; https://doi.org/10.3390/ijms262311446 - 26 Nov 2025
Viewed by 86
Abstract
Ischemic stroke (IS) is a leading cause of mortality and long-term disability, underpinned by complex molecular mechanisms, such as oxidative stress, neuroinflammation, and apoptosis. The flavonoid Engeletin exhibits promising neuroprotective properties, but its mechanism of action remains largely unknown. In this study, we [...] Read more.
Ischemic stroke (IS) is a leading cause of mortality and long-term disability, underpinned by complex molecular mechanisms, such as oxidative stress, neuroinflammation, and apoptosis. The flavonoid Engeletin exhibits promising neuroprotective properties, but its mechanism of action remains largely unknown. In this study, we employed a systems biology approach, combined with artificial intelligence (AI), to uncover the multitarget mechanisms of Engeletin in IS. Potential targets were predicted using SwissTargetPrediction and PharmMapper and were found to intersect with IS-related genes from multiple disease databases. Functional enrichment analyses (GO/KEGG) revealed significant involvement in three classical neuroprotective pathways: PI3K-Akt-mTOR/Caspase/BCL2 (anti-apoptotic), TLR4/NF-κB (anti-inflammatory), and NRF2/KEAP1/HO-1 (antioxidant). Notably, we integrated six machine learning models (RF, SVM, GLM, KNN) to identify robust IS-specific biomarkers from the GSE22255 transcriptomic database. We used CIBERSORTx to characterize immune cell infiltration patterns in IS, revealing elevated populations of CD8+ T cells, M0 macrophages, and other PBMC-derived immune cells, suggesting the presence of an immunologically dynamic microenvironment. Molecular docking predicted favorable binding affinities of Engeletin to core targets (e.g., EGFR, IGF1R, KEAP1, JAK2). Finally, in vitro experiments using a Na2S2O4-induced PC12 cell model confirmed Engeletin’s efficacy in reducing oxidative stress, modulating calcium overload, and regulating apoptosis- and inflammation-related genes. Overall, our study establishes a comprehensive pharmacological mechanistic framework for Engeletin in combating IS and reveals the multitarget and multi-pathway neuroprotective mechanisms, thus providing preliminary support for using Engeletin in combating ischemic stroke. Full article
(This article belongs to the Special Issue The Anti-Inflammatory and Antioxidant Potential of Phytochemicals)
Show Figures

Figure 1

28 pages, 1093 KB  
Review
Targeting Ferroptosis in Nasopharyngeal Carcinoma: Mechanisms, Resistance, and Precision Therapeutic Opportunities
by Jaewang Lee and Jong-Lyel Roh
Int. J. Mol. Sci. 2025, 26(23), 11439; https://doi.org/10.3390/ijms262311439 - 26 Nov 2025
Viewed by 122
Abstract
Nasopharyngeal carcinoma (NPC) is a head and neck malignancy strongly associated with Epstein–Barr virus (EBV) infection and characterized by high radiosensitivity but frequent therapy resistance. Despite advances in radiotherapy, chemotherapy, and immunotherapy, relapse and metastasis remain major challenges, underscoring the need for novel [...] Read more.
Nasopharyngeal carcinoma (NPC) is a head and neck malignancy strongly associated with Epstein–Barr virus (EBV) infection and characterized by high radiosensitivity but frequent therapy resistance. Despite advances in radiotherapy, chemotherapy, and immunotherapy, relapse and metastasis remain major challenges, underscoring the need for novel therapeutic approaches. This review aims to provide an integrated overview of the molecular mechanisms governing ferroptosis in NPC and to clarify how these pathways contribute to therapy resistance while revealing potential therapeutic vulnerabilities. Ferroptosis, an iron-dependent form of regulated cell death driven by lipid peroxidation, has emerged as a promising target in NPC. Core regulators include the system xCT–GSH–GPX4 antioxidant axis, iron metabolism, and lipid remodeling enzymes such as ACSL4, with epigenetic modifiers (METTL3, IGF2BP2, HOXA9) and EBV-driven signaling further shaping ferroptosis responses. EBV-driven oncogenic programs substantially reshape ferroptosis sensitivity in NPC by activating the Nrf2/Keap1 antioxidant axis, stabilizing SLC7A11 and GPX4, and modulating iron and redox metabolism. These viral mechanisms suppress ferroptotic stress and contribute to both radioresistance and chemoresistance. Suppression of ferroptosis underlies both radioresistance and chemoresistance, whereas restoration of ferroptosis re-sensitizes tumors to treatment. Natural compounds including solasodine, berberine, cucurbitacin B, and celastrol-curcumin combinations, as well as pharmacologic modulators such as HO-1 inhibitors and GPX4 antagonists, have shown ferroptosis-inducing effects in preclinical models, although their translational potential remains to be clarified. Nanotechnology-based platforms (e.g., Bi2Se3 nanosheet hydrogels) further enhance efficacy and reduce toxicity by enabling controlled drug delivery. Biomarker discovery, encompassing ferroptosis-related gene signatures, epigenetic regulators, immune infiltration patterns, EBV DNA load, and on-treatment redox metabolites, provides a foundation for patient stratification. Integration of ferroptosis modulation with radiotherapy, chemotherapy, and immunotherapy represents a compelling strategy to overcome therapy resistance. In synthesizing these findings, this review highlights both the mechanistic basis and the translational promise of ferroptosis modulation as a strategy to overcome treatment resistance in NPC. Future directions include biomarker validation, optimization of drug delivery, early-phase clinical trial development, and multidisciplinary collaboration to balance ferroptosis induction in tumors while protecting normal tissues. Collectively, ferroptosis is emerging as both a vulnerability and a therapeutic opportunity for improving outcomes in NPC. Full article
Show Figures

Graphical abstract

13 pages, 1227 KB  
Article
Skeletal Muscle Androgen-Regulated Gene Expression Following High- and Low-Load Resistance Exercise
by Bailee G. Costa, Thomas D. Cardaci, Dillon R. Harris, Steven B. Machek and Darryn S. Willoughby
DNA 2025, 5(4), 56; https://doi.org/10.3390/dna5040056 - 26 Nov 2025
Viewed by 124
Abstract
Resistance exercise (RE) is a well-known modality to increase skeletal muscle strength and hypertrophy. While both high-load (HL) and low-load (LL) RE stimulate skeletal muscle growth, the effects of RE load on androgen-regulated genes remain unclear. Further, the relationship between circulating and intramuscular [...] Read more.
Resistance exercise (RE) is a well-known modality to increase skeletal muscle strength and hypertrophy. While both high-load (HL) and low-load (LL) RE stimulate skeletal muscle growth, the effects of RE load on androgen-regulated genes remain unclear. Further, the relationship between circulating and intramuscular androgen-associated targets and muscular strength and mass has not been well defined. Purpose: This investigation therein aimed to examine acute gene and hormone responses to volume- and intensity-equated RE at different loads, examining their relationships with lean body mass (LBM), strength, and circulating and intramuscular androgen-related biomarkers. Methods: Ten resistance-trained males completed one-repetition maximum (1RM) testing, as well as body composition testing, before two volume- and intensity-equated RE sessions, separated by a 7–10 day crossover period. Serum and skeletal muscle samples were collected at baseline, 3 h, and 24 h post-exercise to assess testosterone (TST), dihydrotestosterone (DHT), AR protein, AR mRNA, and AR–DNA binding. Pearson correlations evaluated any potential associations between LBM, strength, and androgen/AR biomarkers. Results: Training load did not significantly impact gene expression, but time effects were observed, whereby MyoD peaked 3 h post-exercise (2.03 ± 1.64 fold; p = 0.005), while AR mRNA decreased at 24 h (0.54 ± 0.42 fold; p = 0.021) versus baseline. LBM also correlated with bench press (r = 0.607, p = 0.048) and leg press (r = 0.705, p = 0.015) 1RM. Serum total TST correlated with leg press 1RM (r = 0.909, p = 0.012), while serum-free TST correlated with AR mRNA fold-change (r = 0.392, p = 0.001) and AR–DNA binding (r = 0.287, p = 0.021). Intramuscular DHT correlated with intramuscular TST (r = 0.415, p < 0.001) and AR protein (r = 0.421, p < 0.001). Lastly, fold changes in AR mRNA were correlated with MyoD mRNA fold changes (r = 0.785, p = 0.007) along with IGF1-Ea mRNA fold changes being significantly correlated with both myogenin mRNA fold changes (r = 0.865, p = 0.001) and AR-DNA binding (r = −0.727, p = 0.017). Conclusions: Despite no observable load-specific effects, RE elicited time-dependent increases in MyoD and AR mRNA expression. This reinforces prior LBM and maximal muscular strength relationship evidence whilst also lending new insights into circulating and intramuscular androgen interactions with AR. Full article
Show Figures

Graphical abstract

19 pages, 1729 KB  
Article
Effects of Trehalose-6-Phosphate Synthase on the Reproduction and Development of Nilaparvata lugens and Its Molecular Mechanism
by Ye Han, Fan Zhong, Xinyu Zhang, Yuya Zhang, Yanfei Zhou, Liwen Guan, Yongkang Liu, Yi Zhang, Xinyi Zhang, Min Zhou and Bin Tang
Insects 2025, 16(12), 1195; https://doi.org/10.3390/insects16121195 - 24 Nov 2025
Viewed by 367
Abstract
Nilaparvata lugens is a migratory pest with high fecundity and outstanding drug resistance, which poses a devastating danger to rice production. This study investigated the reproductive regulation mechanism of N. lugens, specifically silencing the trehalose-6-phosphate synthase gene (TPS) via RNAi [...] Read more.
Nilaparvata lugens is a migratory pest with high fecundity and outstanding drug resistance, which poses a devastating danger to rice production. This study investigated the reproductive regulation mechanism of N. lugens, specifically silencing the trehalose-6-phosphate synthase gene (TPS) via RNAi to elucidate how TPS governs the trehalose metabolic network through modulation of trehalose biosynthesis. Insect fecundity hinges on the synchronized progression of oogenesis and the tightly controlled expression of vitellogenin (Vg). In N. lugens, this coordination is orchestrated by an integrated molecular network that converges juvenile hormone signaling (JH), 20-hydroxyecdysone pathways (20E), insulin/IGF signaling (IIS), and the target of rapamycin cascade (TOR), collectively dictating the reproductive output of the species. Using TPS knockdown as the entry point, this study dissects the lipid-metabolic circuitry of N. lugens and uncovers how hormonal signaling cascades orchestrate reproduction by precisely modulating vitellogenin (Vg) and its cognate receptor VgR. Synthesized double-stranded terpene synthase genes (dsTPSs) can degrade mRNA, inhibit protein translation, and ultimately lead to the silencing of TPS genes, simultaneously crippling energy provision and hormonal signaling to orchestrate a multi-pronged suppression of reproduction. This dual-action intervention offers a promising molecular target for environmentally friendly management of N. lugens. Full article
Show Figures

Graphical abstract

20 pages, 2441 KB  
Article
Magnesium Promotes Growth–Metabolism Balance in Juvenile Largemouth Bass (Micropterus salmoides) and Modulates Antioxidant–Inflammatory–Apoptotic Responses Under Heat Stress
by Junjie Qin, Dongyu Huang, Hualiang Liang, Xiaoru Chen, Jiaze Gu, Mingchun Ren and Lu Zhang
Antioxidants 2025, 14(12), 1394; https://doi.org/10.3390/antiox14121394 - 23 Nov 2025
Viewed by 406
Abstract
This study addressed the optimal magnesium (Mg) requirement for juvenile largemouth bass (Micropterus salmoides) and assessed the effects of dietary Mg supplementation on growth performance, nutrient metabolism, and alleviation of heat stress in it. In this study, six diets with varying [...] Read more.
This study addressed the optimal magnesium (Mg) requirement for juvenile largemouth bass (Micropterus salmoides) and assessed the effects of dietary Mg supplementation on growth performance, nutrient metabolism, and alleviation of heat stress in it. In this study, six diets with varying Mg levels (1.01, 1.26, 1.78, 2.24, 2.35, and 2.51 g/kg), designated as MG1, MG2, MG3, MG4, MG5, and MG6, respectively, were formulated using MgSO4·7H2O as the Mg source. These diets were fed to juvenile M. salmoides (initial body weight 2.27 ± 0.02 g) for 8 weeks. The growth performance of the MG4 group was significantly improved. In addition, Plasma GLU, LDL-C, and TG levels were significantly reduced in the MG4 group, while plasma HDL-C levels were increased. In terms of gene expression, glut2, g6pdh, ppar-γ, fas, elovl2, acc, and igf-1 were significantly upregulated in the MG4 and MG5 groups, while g6pase and ppar-α were significantly downregulated in the MG5 group. In the heat stress test, MG4 group exhibited enhanced antioxidant capacity, as evidenced by decreased plasma MDA levels and increased CAT activity, coupled with enhanced gill Na+/K+-ATPase activity. Gene expression results also showed that il-10 and bcl-2 were significantly upregulated in the MG4 group, while nf-κb, ifn-γ, il-8, tnf-α, casp3, casp8, bax, jnk2 and ask1 were significantly downregulated. Furthermore, the results of TUNEL immunofluorescence labeling analysis showed that the apoptotic index was significantly decreased in the MG2-MG6 groups. Overall, appropriate dietary Mg levels promoted growth performance, improved glucose metabolism, and induced lipid deposition in juvenile M. salmoides. Notably, Mg reduced oxidative damage by enhancing antioxidant enzyme activity, thereby modulating heat stress-induced Antioxidant–Inflammatory–Apoptotic of juvenile M. salmoides. Based on quadratic regression analysis of SGR and FCR, the optimal Mg requirement for juvenile M. salmoides was 2.04, and 2.15 g/kg, respectively. Full article
Show Figures

Figure 1

13 pages, 1239 KB  
Article
The Effects of Probiotics on the Recovery of Growth, Digestive, Antioxidant, Immune Functions, and Gut Microbiota of Chinese Hooksnout Carp (Opsariichthys bidens) Under Microplastic Stress
by Minghao Hu, Yanhong Li, Lixin Pan, Meixian Wu and Shanjian Zheng
Fishes 2025, 10(12), 598; https://doi.org/10.3390/fishes10120598 - 21 Nov 2025
Viewed by 253
Abstract
Microplastics threaten freshwater fish health, with probiotics potentially alleviating this stress. This study subjected Opsariichthys bidens fry to 10 μg/L polystyrene microplastics (diameter 100 μm) for seven days, then established control (CK, 0 CFU/g), low (LC, 1 × 107 CFU/g), medium (MC, [...] Read more.
Microplastics threaten freshwater fish health, with probiotics potentially alleviating this stress. This study subjected Opsariichthys bidens fry to 10 μg/L polystyrene microplastics (diameter 100 μm) for seven days, then established control (CK, 0 CFU/g), low (LC, 1 × 107 CFU/g), medium (MC, 1 × 108 CFU/g), and high (HC, 1 × 109 CFU/g) Bacillus coagulans supplementation groups for a 56−day rearing experiment. Results indicated that microplastic stress significantly reduced intestinal digestive enzyme activity in O. bidens and induced oxidative stress. Following stress removal, probiotic-treated groups exhibited markedly superior growth performance compared to the control (CK). Notably, the high-concentration probiotic group (HC) demonstrated intestinal trypsin levels approaching pre-stress levels, with no significant differences in liver antioxidant capacity (T−AOC, CAT, SOD) compared to pre-stress levels (p > 0.05). Furthermore, compared to the control group (CK), probiotic-treated fish exhibited upregulated growth- and immune-related genes (igf, ghr, tnf−α, il−1β), alongside optimized gut microbiota composition, characterized by increased abundance of Bacillus and decreased abundance of Pseudomonas and Aeromonas. This study demonstrates that B. coagulans alleviates microplastic-induced stress in O. bidens, offering insights for aquatic ecosystem conservation and biological remediation of microplastic pollution. Full article
(This article belongs to the Section Nutrition and Feeding)
Show Figures

Figure 1

14 pages, 3079 KB  
Communication
Microgravity Impacts the Expression of Aging-Associated Candidate Gene Targets in the p53 Regulatory Network
by Nik V. Kuznetsov, Daria D. Vlasova, Anastasia A. Kotikova, Elena Tomilovskaya and Milos Ljubisavljevic
Int. J. Mol. Sci. 2025, 26(22), 11140; https://doi.org/10.3390/ijms262211140 - 18 Nov 2025
Viewed by 277
Abstract
The extreme space environment accelerates aging and compromises human health. NASA has named five main hazards in space, including gravity changes. However, the contribution of each factor to the overall impact on biomolecular and cellular processes is not always clear. We aimed to [...] Read more.
The extreme space environment accelerates aging and compromises human health. NASA has named five main hazards in space, including gravity changes. However, the contribution of each factor to the overall impact on biomolecular and cellular processes is not always clear. We aimed to explore the effects of microgravity on the transcriptomes of healthy volunteers, with a focus on gene expression in p53 pathways. Ten healthy men were exposed to dry immersion simulated microgravity (DI-SMG) for three weeks and blood samples were collected at five timepoints before, during and after the course of DI-SMG. T cells were purified from the peripheral blood samples and total RNA was isolated and sequenced followed by a bioinformatics analysis of the volunteers’ global transcriptomes. A differential expression of p53 network genes was observed. The expression of 30 genes involved in the p53 gene network was affected during a 3-week course of DI-SMG including classic p53 downstream target genes involved in cellular senescence: GADD45, p21, PUMA, IGF1 and other target genes. For the first time, the p53-associated cell signaling pathways and gene networks in human T cells were reported to be affected in vivo by DI-SMG. It is evident that the relatively mild effects of simulated weightlessness on the human body are sufficient to activate these pathways. Identified transcriptomic changes point toward a potential molecular overlap with aging and cellular senescence. These findings could contribute to a broader research landscape that may lead to the discovery of a new class of drugs—MG-senolytics. Full article
(This article belongs to the Special Issue New Trends in Biologically Active Compounds in Age-Related Diseases)
Show Figures

Figure 1

26 pages, 1522 KB  
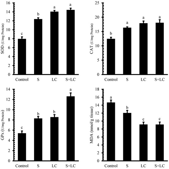
Article
Evaluation of Silymarin–L-Carnitine as a Dietary Supplement on Growth Performance, Antioxidants and Immunity, Gut/Liver Health, and Gene Expression in Nile Tilapia (Oreochromis niloticus)
by Akram Ismael Shehata, Eslam Tefal, Ayaat M. Elmaghraby, Asem A. Amer, Islam I. Teiba, Mayada Alhoshy, Mahmoud S. Gewaily, Zhixun Guo, Shengkang Li and Mohammed F. El Basuini
Fishes 2025, 10(11), 580; https://doi.org/10.3390/fishes10110580 - 11 Nov 2025
Viewed by 379
Abstract
Silymarin and L-carnitine are individually used in fish diets, yet whether they exert interactive or additive effects when combined remains unclear. This study aimed to investigate the individual and combined impacts of dietary silymarin (S), L-carnitine (LC), and their combination (S + LC) [...] Read more.
Silymarin and L-carnitine are individually used in fish diets, yet whether they exert interactive or additive effects when combined remains unclear. This study aimed to investigate the individual and combined impacts of dietary silymarin (S), L-carnitine (LC), and their combination (S + LC) on growth performance, digestive enzyme activity, antioxidant status, immune response, and gene expression in Nile tilapia. A total of 360 fish (initial body weight: 10.01 ± 0.03 g) were randomly allocated into 12 fiberglass tanks (30 fish/tank) and fed one of four diets for 84 days: control (basal diet), S (850 mg/kg), LC (500 mg/kg), and S + LC (425 mg/kg S + 250 mg/kg LC). Fish fed S and S + LC diets exhibited significantly higher final body weight, weight gain, and specific growth rate (SGR), along with improved feed conversion ratio (FCR) compared to the control (p < 0.05). All supplemented groups exhibited enhanced digestive enzyme activities (amylase, lipase, protease), with the S + LC group showing the highest values. Serum biochemical profiles revealed increased total protein and globulin and reduced glucose and cortisol levels. Innate immune responses (IgM, lysozyme activity, NBT%, and bactericidal activity) were significantly elevated, especially in the S + LC group. Antioxidant enzyme activities (SOD, CAT, GPx) increased, while malondialdehyde (MDA) levels declined. Gene expression analysis showed significant upregulation of IGF-1, IFNA-1, SOD, CAT, and Gsr, with the greatest expression in the S + LC group. These findings indicate that dietary silymarin and L-carnitine, particularly when provided together, produced complementary and enhanced effects on growth, immune competence, antioxidant capacity, and gene regulation in Nile tilapia. Full article
Show Figures

Figure 1

32 pages, 3386 KB  
Article
Proteomic Analysis of Plant-Derived hIGF-1-Fc Reveals Proteome Abundance Changes Associated with Wound Healing and Cell Proliferation
by Kittinop Kittirotruji, Utapin Ngaokrajang, Visarut Buranasudja, Ittichai Sujarittham, San Yoon Nwe, Pipob Suwanchaikasem, Kaewta Rattanapisit, Christine Joy I. Bulaon and Waranyoo Phoolcharoen
Proteomes 2025, 13(4), 59; https://doi.org/10.3390/proteomes13040059 - 7 Nov 2025
Viewed by 534
Abstract
Background: Human insulin-like growth factor 1 (hIGF-1) plays a key role in cell proliferation and tissue repair. While plant expression systems offer a cost-effective and scalable alternative for recombinant protein production, the molecular effects of plant-derived hIGF-1 on mammalian cells remain largely unexplored. [...] Read more.
Background: Human insulin-like growth factor 1 (hIGF-1) plays a key role in cell proliferation and tissue repair. While plant expression systems offer a cost-effective and scalable alternative for recombinant protein production, the molecular effects of plant-derived hIGF-1 on mammalian cells remain largely unexplored. Methods: In this study, a recombinant fusion protein of hIGF-1 with human Fc (hIGF-1-Fc) was transiently expressed in Nicotiana benthamiana using the geminiviral pBYR2e system and purified by Protein A affinity chromatography. SDS-PAGE and Western blotting confirmed the predicted molecular weight, and LC-MS identified N-glycosylation at the Fc N229 site with plant-type glycans such as GnMXF, GnGnXF, and MMXF. Bioactivity was evaluated using MCF-7 cell proliferation and NIH3T3 wound healing assays. Label-free quantitative proteomics was performed on NIH3T3 fibroblasts to assess molecular changes. Results: hIGF-1 Fc significantly promoted cancer cell migration and fibroblast proliferation. Proteomic profiling revealed an abundance of cytoskeletal proteins such as actin and tubulin and metabolic enzymes related to energy production. Gene ontology and pathway enrichment analyses indicated significant modulation of ribosome biogenesis and carbon metabolism. Conclusions: This study presents the first proteome-level investigation of plant-produced hIGF-1-Fc in mouse fibroblasts and reveals its impact on cytoskeletal organization and metabolic pathways involved in proliferation and wound healing. Full article
Show Figures

Figure 1

1 pages, 144 KB  
Retraction
RETRACTED: Sarfstein et al. Identification of Insulin-Like Growth Factor-I Receptor (IGF-IR) Gene Promoter-Binding Proteins in Estrogen Receptor (ER)-Positive and ER-Depleted Breast Cancer Cells. Cancers 2010, 2, 233–261
by Rive Sarfstein, Antonino Belfiore and Haim Werner
Cancers 2025, 17(21), 3567; https://doi.org/10.3390/cancers17213567 - 4 Nov 2025
Viewed by 307
Abstract
The journal retracts the article “Identification of Insulin-Like Growth Factor-I Receptor (IGF-IR) Gene Promoter-Binding Proteins in Estrogen Receptor (ER)-Positive and ER-Depleted Breast Cancer Cells” [...] Full article
48 pages, 1189 KB  
Review
Toward a Multi-Trait Genetic Panel Targeting Training, Rehabilitation, and Chronic Disease Prevention: A Narrative Review
by Antonio Imperatore, Cristina Mennitti, Giulia De Fonzo, Raffaele Amitrano, Alessandro Gentile, Mariella Calvanese, Fernanda Iafusco, Serena Coppola, Mattia Digno, Paola Borrelli, Barbara Lombardo, Giulia Frisso, Roberto Berni Canani, Nadia Tinto, Valeria D’Argenio and Olga Scudiero
Genes 2025, 16(11), 1309; https://doi.org/10.3390/genes16111309 - 1 Nov 2025
Viewed by 1070
Abstract
Athletic performance results from complex interactions between genetic and environmental factors. This review compiles and synthesizes available literature on polymorphic genes associated with endurance, power, and strength performance, as well as their links to injury susceptibility and chronic metabolic diseases. Endurance performance is [...] Read more.
Athletic performance results from complex interactions between genetic and environmental factors. This review compiles and synthesizes available literature on polymorphic genes associated with endurance, power, and strength performance, as well as their links to injury susceptibility and chronic metabolic diseases. Endurance performance is modulated by ACE, PPARGC1A, HFE, UCP2, UCP3, CDKN1A, and PPARA, regulating mitochondrial biogenesis, oxygen utilization, and muscle fiber composition. Power performance involves ACTN3, MCT1, IGF1, AMPD1, AGT, and AGTR2, affecting anaerobic metabolism, lactate clearance, and fast-twitch fiber recruitment. Strength performance is influenced by AR, PPARG, ARK2N, MMS22L, LRPPRC, PHACTR1, and MTHFR, related to androgen signaling, muscle hypertrophy, and recovery. Injury-related genes (COL1A1, COL5A1, IL6, VEGFA, NOG) and metabolic risk genes (FTO, PPARG, ADRB3) further highlight the clinical relevance of genomics. Collectively, these insights support the application of genetic information to personalize training, enhance performance, prevent injuries, and guide exercise interventions to mitigate metabolic disease risk. Full article
(This article belongs to the Section Molecular Genetics and Genomics)
Show Figures

Figure 1

19 pages, 7649 KB  
Article
Comparative Oncology: Cross-Sectional Single-Cell Transcriptomic Profiling of the Tumor Microenvironment Across Seven Human Cancers
by Riku Okamoto, Kota Okuno, Akiko Watanabe, Kanako Naito, Hiroyuki Minoura, Shumpei Shibaki, Kyonosuke Ikemura, Keiko Oki, Yu Kuroda, Shiori Fujino, Yusuke Nie, Nobuyuki Nishizawa, Eiichiro Watanabe, Mariko Kikuchi, Koshi Kumagai, Takahiro Yamanashi, Hiroshi Katoh, Hajime Takayasu, Takeo Sato, Takafumi Sangai, Yusuke Kumamoto, Takeshi Naitoh, Naoki Hiki and Keishi Yamashitaadd Show full author list remove Hide full author list
Cancers 2025, 17(21), 3527; https://doi.org/10.3390/cancers17213527 - 31 Oct 2025
Viewed by 636
Abstract
Background/Objectives: To elucidate the differential transcriptional and intercellular signaling features of tumor components across various cancers, we conducted a comparative analysis using single-cell RNA sequencing (scRNA-seq). This technology enables detailed characterization of tumor ecosystems and may explain variations in tumor behavior among [...] Read more.
Background/Objectives: To elucidate the differential transcriptional and intercellular signaling features of tumor components across various cancers, we conducted a comparative analysis using single-cell RNA sequencing (scRNA-seq). This technology enables detailed characterization of tumor ecosystems and may explain variations in tumor behavior among distinct cancer types. Methods: We analyzed publicly available scRNA-seq datasets (GEO) from seven cancer types—pancreatic ductal adenocarcinoma (PDAC), hepatocellular carcinoma (HCC), esophageal squamous cell carcinoma (ESCC), breast cancer (BC), thyroid cancer (TC), gastric cancer (GC), and colorectal cancer (CRC)—to define their unique molecular characteristics and intercellular interactions. Results: PDAC displayed a distinct tumor microenvironment (TME) dominated by myeloid cells (~42%), including abundant CXCR1/CXCR2-expressing tumor-associated neutrophils (TANs) that preferentially interacted with immune rather than cancer cells. The competitive receptor ACKR1 was minimally expressed on endothelial cells, consistent with PDAC hypo-vascularity. In HCC, tumor cells lacked EPCAM and expressed complement and stem cell markers; cancer-associated fibroblasts (CAFs) were scarce, and stellate cells expressed the pericyte marker RGS5. CAFs were abundant in ESCC and BC, with IGF1/2 expression, while in GC, these markers were uniquely found in plasma cells. Since BC and GC subtypes exhibit distinct TME patterns, it is necessary to perform subtype-specific analyses for these cancers. TC showed high expression of tumor-suppressor genes, including HOPX, in tumor cells. Differential interactions and the presence of “dominant signaling cell populations “ with dominant outgoing signals may underlie the heterogeneity in tumor aggressiveness across these cancers. Conclusions: Comparative scRNA-seq analysis of multiple cancers reveals distinct tumor phenotypes and cell–cell communication patterns, offering insights into the molecular architecture of human solid tumors. Full article
Show Figures

Figure 1

22 pages, 8382 KB  
Article
A Prognostic Neuromodulation-Related Gene Signature Identifies Immunomodulation and Tumour-Associated Hallmarks in Glioblastoma
by Min Yee Chow, Sylvia Sue Xian Liew, Mastura Monif, Muhamad Noor Alfarizal Kamarudin and Brandon Wee Siang Phon
Biomedicines 2025, 13(11), 2640; https://doi.org/10.3390/biomedicines13112640 - 28 Oct 2025
Viewed by 559
Abstract
Background and Objective: Neuromodulators such as neuropeptide, neurotrophic factors and neurotransmitters are increasingly reported to be involved in glioblastoma (GBM) progression. Nonetheless, the association between neuromodulation-related genes (NMRGs) and GBM prognosis remains elusive. Hence, this study aims to identify clinically significant NMRGs [...] Read more.
Background and Objective: Neuromodulators such as neuropeptide, neurotrophic factors and neurotransmitters are increasingly reported to be involved in glioblastoma (GBM) progression. Nonetheless, the association between neuromodulation-related genes (NMRGs) and GBM prognosis remains elusive. Hence, this study aims to identify clinically significant NMRGs that can form a prognostic gene signature for GBM patients. Methods and Results: Differential expression analysis of transcriptomic profiles extracted from GSE147352, GSE165595, TCGA and CGGA determined 272 differentially expressed NMRGs (deNMRGs) in GBM compared to normal brain tissue. The subsequent Kaplan–Meier survival analysis and Cox proportional hazard model further identified ten common deNMRGs (IGF2, RETN, EDNRB, C3AR1, CLCF1, NTRK1, OSMR, KCNN4, SLC18A3 and HTR7), forming a 10-NMRG signature. This signature stratifies GBM patients and consistently predicts poorer survival outcomes for the high-risk score group compared to the low-risk score group in the TCGA and CGGA cohorts. The gene set enrichment analysis and active-subnetwork-oriented enrichment analysis identified a connection between immunomodulation and tumour-associated hallmarks with the high-risk GBM patient group. Next, the correlation proportionality analysis identified a positive association between the signature genes with immune activators, immune suppressors and pro-motility genes. Additionally, high expressions of the 10-NMRGs were noted in the mesenchymal GBM subtype. Conclusions: Collectively, our analysis highlights the potential use of the 10-NMRG signature to stratify the high-risk GBM group with a strong association of immunomodulation and tumour-associated hallmarks that can contribute to the poor survival outcomes. Full article
(This article belongs to the Special Issue Epigenetic Regulation in Cancer Progression)
Show Figures

Graphical abstract

Back to TopTop