Sign in to use this feature.

Years

Between: -

Subjects

remove_circle_outline
remove_circle_outline
remove_circle_outline
remove_circle_outline
remove_circle_outline
remove_circle_outline
remove_circle_outline
remove_circle_outline
remove_circle_outline

Journals

Article Types

Countries / Regions

Search Results (68)

Search Parameters:
Keywords = HUC-12

Order results
Result details
Results per page
Select all
Export citation of selected articles as:
16 pages, 2047 KB  
Article
Effects of Different Forms of Selenium in Human Umbilical Cord Mesenchymal Stem Cells
by Beibei Ni, Cuiping Li, Huizhu Lin, Wenjie Chen, Ruixuan Xu, Huali Li, Xiaoyan Chen, Jianxi Lu and Fan Yang
Biomedicines 2025, 13(12), 2861; https://doi.org/10.3390/biomedicines13122861 - 24 Nov 2025
Viewed by 306
Abstract
Background: Mesenchymal stem cells (MSCs) have shown positive therapeutic effects on various diseases; however, their functionality can decline during in vitro expansion. Selenium (Se) supplementation has emerged as a strategy for enhancing MSC culture. This study evaluated the effects of different forms of [...] Read more.
Background: Mesenchymal stem cells (MSCs) have shown positive therapeutic effects on various diseases; however, their functionality can decline during in vitro expansion. Selenium (Se) supplementation has emerged as a strategy for enhancing MSC culture. This study evaluated the effects of different forms of selenium (Na2SeO4, SeMet, ebselen, and chitosan-coated selenium nanoparticles (CS-SeNPs)) on the biological functions of MSCs. Methods: Human umbilical cord-derived MSCs (HUC-MSCs) were cultured in media supplemented with various selenium compounds at specific concentrations. To investigate their biological effects, we assessed cell proliferation, morphology, surface marker expression, and differentiation potential. Furthermore, to elucidate the underlying mechanisms, we analyzed key markers of cellular senescence, including p16, p21, IL-6, IL-8, p27, p53, and reactive oxygen species (ROS) levels. Results: All the selenium treatments promoted hUC-MSC proliferation at specific concentrations. CS-SeNPs and Na2SeO4 exhibited relatively high bioavailability, whereas ebselen and SeMet demonstrated relatively low toxicity. The optimal concentration (0.5 μM CS-SeNPs or 0.25 μM Na2SeO4) significantly enhanced proliferation without altering the hUC-MSC morphology, phenotype, or differentiation capacity. Both CS-SeNPs and Na2SeO4 effectively promoted hUC-MSC proliferation and reduced the senescence of hUC-MSCs by downregulating key senescence-related effectors: the cell cycle inhibitors p16, p21, p27, and p53; and the levels of ROS and senescence-associated secretory phenotype factors (IL-6 and IL-8). Conclusions: Selenium supplementation is an effective strategy for improving MSC expansion and alleviating senescence. The beneficial effects are dependent on the specific selenium compound used, with CS-SeNPs and Na2SeO4 showing particularly strong potential for enhancing the bioavailability and function of hUC-MSCs during in vitro cultivation. Full article
(This article belongs to the Section Cell Biology and Pathology)
Show Figures

Figure 1

22 pages, 7463 KB  
Article
Exploring the Anticancer Potential of the Multistrain Probiotic Formulation OxxySlab in Bladder Cancer Cell Lines
by Valeria Ciummo, Alessia Ciafarone, Serena Altamura, Francesca Lombardi, Marcella Reale, Maria Grazia Cifone, Benedetta Cinque and Paola Palumbo
Antioxidants 2025, 14(11), 1282; https://doi.org/10.3390/antiox14111282 - 26 Oct 2025
Viewed by 824
Abstract
Bladder cancer (BC), particularly its muscle-invasive subtype (MIBC), remains a clinical challenge due to high recurrence and limited therapeutic options. Emerging evidence suggests that probiotics may offer selective anticancer effects while preserving healthy tissue. In this study, we evaluated the antitumor potential of [...] Read more.
Bladder cancer (BC), particularly its muscle-invasive subtype (MIBC), remains a clinical challenge due to high recurrence and limited therapeutic options. Emerging evidence suggests that probiotics may offer selective anticancer effects while preserving healthy tissue. In this study, we evaluated the antitumor potential of OxxySlab, a multistrain probiotic formulation, in two BC cell lines (T24 and 5637) and a non-tumorigenic urothelial cell line (SV-HUC1). OxxySlab lysate dose-dependently inhibited BC cell proliferation, clonogenicity, and migration, while sparing normal cells. Mechanistically, the treatment suppressed epithelial–mesenchymal transition (EMT), induced senescence, and disrupted redox homeostasis in malignant cells. These effects were associated with the induction of oxidative stress and impaired antioxidant defenses. Co-treatment with vitamin C attenuated ROS accumulation and senescence, implicating oxidative stress as a key mediator. Notably, SV-HUC1 cells retained viability and phenotype, confirming the formulation’s selectivity. Overall, these findings support OxxySlab as a promising adjunctive strategy in BC therapy, capable of reducing tumor aggressiveness through redox-mediated senescence and EMT inhibition without harming normal urothelial cells. Full article
Show Figures

Graphical abstract

18 pages, 5504 KB  
Article
High-Resolution Interoperable Human-Friendly Naming System for Hydrographic Features and Model Elements (HRI-HydroName)
by Brian Miles, Haitham Saad and Emad Habib
Water 2025, 17(19), 2900; https://doi.org/10.3390/w17192900 - 7 Oct 2025
Viewed by 473
Abstract
Recent years have seen the growth of hydrologic and hydraulic models operating at varying spatial resolutions at regional scales, which emphasizes the need for consistent naming methodologies to enhance model interoperability and integration across domains, sub-models, and modeling frameworks. This paper introduces HRI-HydroName, [...] Read more.
Recent years have seen the growth of hydrologic and hydraulic models operating at varying spatial resolutions at regional scales, which emphasizes the need for consistent naming methodologies to enhance model interoperability and integration across domains, sub-models, and modeling frameworks. This paper introduces HRI-HydroName, a high-resolution, interoperable, and human-friendly model naming system designed to complement the Hydrologic Unit Code (HUC) watershed naming convention and support high spatial resolution model development and interoperability. HRI-HydroName assigns hierarchical codes, beginning with a watershed mnemonic, to stream segments, control structures, and model components, yielding unique, yet readable, identifiers that embed basin and network context. This systematic framework addresses software identifier constraints while ensuring each name clearly indicates its watershed and connectivity, facilitating the seamless merging of sub-models into larger integrated models without naming conflicts. The paper demonstrates a proof-of-concept application of HRI-HydroName to an HUC8-scale model of the Amite River Basin (LA); this illustrative example generates consistent names for elements and highlights interoperability. HRI-HydroName improves model clarity, reproducibility, and composability by providing standardized, interpretable identifiers, thereby supporting efficient multi-model integration in regional flood modeling. The paper discusses implementation challenges and suggests solutions for software utilities to support streamlined adoption and usability by different stakeholders. Full article
(This article belongs to the Section Hydrology)
Show Figures

Figure 1

16 pages, 6257 KB  
Article
Effects of Different Organic Amendments on Aggregate-Associated Humus Carbons and Nutrients in a Paddy Soil
by Qilin Wang, Xiaohou Shao, Zhaomeng Wu and Wei Li
Agronomy 2025, 15(10), 2302; https://doi.org/10.3390/agronomy15102302 - 29 Sep 2025
Viewed by 573
Abstract
The degradation of soil structure in paddy fields is critical, and the application of organic amendments is an effective way to enhance soil structure and function. However, the mechanisms by which different organic amendments influence soil aggregate-associated humus carbon and nutrients remain unclear. [...] Read more.
The degradation of soil structure in paddy fields is critical, and the application of organic amendments is an effective way to enhance soil structure and function. However, the mechanisms by which different organic amendments influence soil aggregate-associated humus carbon and nutrients remain unclear. Considering this, four treatments were employed in a randomized complete block design with three replications: (1) chemical fertilizer (CK); (2) chemical fertilizer plus organic amendment (MC); (3) chemical fertilizer plus organic amendment containing Bacillus subtilis (FT); and (4) Chemical fertilizer plus organic amendment containing polyacrylamide (PM). The results showed that all soil improvement measures significantly increased the proportion of macroaggregates (>2 mm and 2–0.25 mm), primarily the 2–0.25 mm fraction (34.53–48.46%), and the mean weight diameter (MWD), compared to CK. Soil organic carbon (SOC), humic acid carbon (HAC), fulvic acid carbon (FAC), humin carbon (HUC), total nitrogen (TN), and total phosphorus (TP) were predominantly concentrated within the macroaggregates. Relative to CK, the PM increased the HUC content in large aggregates (>2 mm) and significantly enhanced HAC by 19.53% within the same fraction, while the FT significantly boosted FAC by 31.78% in the >2 mm fraction. Furthermore, MC, FT, and PM treatments significantly enhanced SOC, TN, and TP contents within large macroaggregates compared to CK, with PM generally showing the highest SOC and TN levels, and FT being the highest in terms of TP in large aggregates (though differences among treatments were non-significant). Correlation analysis revealed that only in large aggregates did SOC show significant positive correlations with humus carbon fractions (except HAC), as well as with TN and TP. The amendments, particularly PM, effectively enhanced nutrient and humus carbon accumulation within large aggregates and improved aggregate stability. Notably, PM strengthened the direct pathways for the formation of SOC and humus carbon. In summary, the combined application of chemical fertilizer and organic amendments, containing polyacrylamide positively influenced aggregate stability and nutrient accumulation in paddy soil. Full article
Show Figures

Figure 1

21 pages, 3532 KB  
Review
Climate Hazards Management of Historic Urban Centers: The Case of Kaštela Bay in Croatia
by Jure Margeta
Climate 2025, 13(7), 153; https://doi.org/10.3390/cli13070153 - 19 Jul 2025
Viewed by 2526
Abstract
The preservation and protection of historic urban centers in climate-sensitive coastal areas contributes to the promotion of culture as a driver and enabler of achieving temporal and spatial sustainability, as it is recognized that urban heritage is an integral part of the urban [...] Read more.
The preservation and protection of historic urban centers in climate-sensitive coastal areas contributes to the promotion of culture as a driver and enabler of achieving temporal and spatial sustainability, as it is recognized that urban heritage is an integral part of the urban landscape, culture, and economy. The aim of this study was to enhance the resilience and protection of cultural heritage and historic urban centers (HUCs) in the coastal area of Kaštela, Croatia, by providing recommendations and action guidelines in response to climate change impacts, including rising temperatures, sea levels, storms, droughts, and flooding. Preserving HUCs is essential to maintain their cultural values, original structures, and appearance. Many ancient coastal Roman HUCs lie partially or entirely below mean sea level, while low-lying medieval castles, urban areas, and modern developments are increasingly at risk. Based on vulnerability assessments, targeted mitigation and adaptation measures were proposed to address HUC vulnerability sources. The Historical Urban Landscape Approach tool was used to transition and manage HUCs, linking past, present, and future hazard contexts to enable rational, comprehensive, and sustainable solutions. The effective protection of HUCs requires a deeper understanding of the evolution of urban development, climate dynamics, and the natural environments, including both tangible and intangible urban heritage elements. The “hazard-specific” vulnerability assessment framework, which incorporates hazard-relevant indicators of sensitivity and adaptive capacity, was a practical tool for risk reduction. This method relies on analyzing the historical performance and physical characteristics of the system, without necessitating additional simulations of transformation processes. Full article
(This article belongs to the Special Issue Coastal Hazards under Climate Change)
Show Figures

Figure 1

23 pages, 8576 KB  
Article
Pterostilbene Reduces Cyclophosphamide-Induced Interstitial Cystitis by Facilitating Nrf2 Activation and Suppressing the NLRP3 Inflammasome Pathway
by Jiong Zhang, Jipeng Wang, Xinhao Wang, Zehao Yan, Lingfeng Meng and Yaoguang Zhang
Int. J. Mol. Sci. 2025, 26(12), 5490; https://doi.org/10.3390/ijms26125490 - 8 Jun 2025
Cited by 1 | Viewed by 1665
Abstract
Interstitial cystitis/bladder pain syndrome (IC/BPS) causes significant discomfort in patients and impairs the quality of urination. Pterostilbene (PTE), a natural polyphenol antioxidant, has demonstrated beneficial effects in mitigating inflammation, enhancing antioxidant capacity, and ameliorating organ dysfunction in various chronic nonspecific inflammatory conditions. The [...] Read more.
Interstitial cystitis/bladder pain syndrome (IC/BPS) causes significant discomfort in patients and impairs the quality of urination. Pterostilbene (PTE), a natural polyphenol antioxidant, has demonstrated beneficial effects in mitigating inflammation, enhancing antioxidant capacity, and ameliorating organ dysfunction in various chronic nonspecific inflammatory conditions. The aim of this study was to evaluate the efficacy of PTE in IC/BPS and elucidate its underlying mechanisms using a rat model of cyclophosphamide (CYP)-induced interstitial cystitis. In comparison, chronic pain progression, histopathological features, and cytokine levels demonstrated that PTE mitigated the severity of symptoms in CYP-induced rats by inhibiting the NLRP3 inflammasome in a dose-dependent manner. Further mechanistic investigations indicated that PTE intervention alleviated oxidative stress in CYP-induced IC in rats via activation of the Nrf2/HO-1 signaling pathway. Moreover, inhibitors of the Nrf2/HO-1 pathway effectively blocked PTE-mediated attenuation of oxidative stress. The suppression of NLRP3 inflammasome activation by PTE could also be reversed by inhibition of the Nrf2/HO-1 pathway. In vitro studies revealed that PTE enhanced the expression of nuclear factor erythroid 2-related factor 2 (Nrf2) and suppressed NLRP3 inflammasome activation in SV-HUC-1 cells exposed to lipopolysaccharide (LPS) and Adenosine Triphosphate (ATP). These findings collectively suggest that PTE treatment inhibits oxidative stress and suppresses NLRP3 inflammasome activation through modulation of the Nrf2/HO-1 pathway. Full article
(This article belongs to the Section Molecular Immunology)
Show Figures

Figure 1

23 pages, 3130 KB  
Article
Screening of Indigenous Hanseniaspora Strains from China for Ethanol Reduction in Wine
by Huimin Yang, Yue Wei, Wenqian Feng, Haoran Zhang, Jiao Jiang and Yi Qin
Foods 2025, 14(7), 1113; https://doi.org/10.3390/foods14071113 - 24 Mar 2025
Viewed by 1077
Abstract
Non-Saccharomyces yeasts have the potential to ameliorate wine ethanol levels, but such fit-for-purpose yeast strains are still lacking. Seventy-one indigenous non-Saccharomyces yeasts isolated from spontaneous fermentations of four wine regions in China (Ningxia, Xinjiang, Gansu, and Shaanxi) were screened for ethanol [...] Read more.
Non-Saccharomyces yeasts have the potential to ameliorate wine ethanol levels, but such fit-for-purpose yeast strains are still lacking. Seventy-one indigenous non-Saccharomyces yeasts isolated from spontaneous fermentations of four wine regions in China (Ningxia, Xinjiang, Gansu, and Shaanxi) were screened for ethanol formation and were characterized for major metabolite profiles in synthetic grape juice fermentation to obtain non-Saccharomyces yeasts with low ethanol yields. Four Hanseniaspora strains with less volatile acidity production were primarily selected, and their ethanol yield was reduced by 22–32% compared to S. cerevisiae. These strains were further evaluated for oenological properties, namely ethanol and temperature tolerance, H2S production, and killer activities against S. cerevisiae. Strain HuC-3-2 was then subjected to Atmospheric Room Temperature Plasma (ARTP) mutagenesis, and a mutant (HuC32-2-72) with rapid growth and optimized ethanol-reducing capability was obtained. The best-performing strains were further characterized in sequential fermentations with S. cerevisiae in Merlot juice, and resulted in a 1.4% v/v decrease in ethanol yield. Comprehensive analysis of yeast populations and the production of key metabolites highlighted important carbon sinks, as well as glycerol formation, partially accounting for the ethanol reduction. In addition to ethanol amelioration, the Hanseniaspora strains also led to alterations in many metabolites, including volatile compounds and some organic acids, which can further modulate wine aroma and flavor. Full article
(This article belongs to the Section Drinks and Liquid Nutrition)
Show Figures

Figure 1

17 pages, 1415 KB  
Article
COVID-19 Control in Highly Urbanized Philippine Cities: Leveraging Public Health Open-Source Government Data for Epidemic Preparedness and Response
by Maria Catherine B. Otero, Lorraine Joy L. Bernolo, Refeim M. Miguel, Zypher Jude G. Regencia, Lyre Anni E. Murao and Emmanuel S. Baja
COVID 2025, 5(3), 42; https://doi.org/10.3390/covid5030042 - 19 Mar 2025
Viewed by 4512
Abstract
Highly Urbanized Cities (HUCs) in the Philippines were at the forefront of public health surveillance and response during the COVID-19 pandemic. With the rapid spread of COVID-19 to Philippine cities, local government units continuously assessed, adapted, and implemented public health interventions (PHIs) and [...] Read more.
Highly Urbanized Cities (HUCs) in the Philippines were at the forefront of public health surveillance and response during the COVID-19 pandemic. With the rapid spread of COVID-19 to Philippine cities, local government units continuously assessed, adapted, and implemented public health interventions (PHIs) and depended on available open-source government data (OSGD). This study consolidated PHIs in selected HUCs in the Philippines using high-quality OSGD to create a timeline of interventions and document good practices in local COVID-19 control. OSGD resources were collected from February 2020 to January 2023, and the data quality of OSGD was evaluated using the Journal of the American Medical Association (JAMA) benchmarks. A total of 180 metadata sources that met at least two core standards (Authorship and Currency) were included in the analysis. COVID-19 control strategies were analyzed vis-à-vis the rise of COVID-19 cases and types of PHIs, including the control of imported cases, case management, contact management, behavioral modification, and pharmaceutical intervention. Travel bans and hard lockdowns in Luzon early in the pandemic delayed the introduction of COVID-19 to other parts of the country. Good practices of LGUs for local COVID-19 control, such as quarantine passes, curfews and liquor bans, using QR-based contact tracing, massive community testing in high-risk communities, and free public swabbing centers, were implemented to slow down the local spread of COVID-19. With the evolving scenarios in city-level COVID-19 epidemics, local risk assessments based on available OSGD drove the adoption of relevant and innovative control strategies in HUCs in the Philippines. Lessons learned must be integrated into epidemic preparedness and response programs against future emerging or re-emerging infectious diseases. Full article
(This article belongs to the Special Issue COVID and Public Health)
Show Figures

Figure 1

37 pages, 6361 KB  
Article
Development of a Fifteen-Minute City Index Using Walkability Scores and Age-Classified Population: The Case of Pasig City, Metro Manila, Philippines
by Carlo Angelo R. Mañago, Marielle G. Nasalita, Cesar V. Saveron, Ynah Andrea D. Sunga and Alexis Richard C. Claridades
ISPRS Int. J. Geo-Inf. 2025, 14(2), 78; https://doi.org/10.3390/ijgi14020078 - 11 Feb 2025
Cited by 3 | Viewed by 11765
Abstract
The 15-min city (FMC) is a people-oriented urban development strategy that aims to provide a higher quality of life by manifesting the people’s right to the city. This study proposes an FMC index that measures how close a specific area is to achieving [...] Read more.
The 15-min city (FMC) is a people-oriented urban development strategy that aims to provide a higher quality of life by manifesting the people’s right to the city. This study proposes an FMC index that measures how close a specific area is to achieving the 15-min accessibility to the six social functions (living, working, supplying, caring, learning, and enjoying). In the case of Pasig City, social function service areas were generated in terms of walkability and walking speeds per age group. Grid-based and population-based FMCI were calculated based on the established weights of points of interest and social functions, as well as the barangay population distribution per age group. The results show that 90% of the barangays achieved an FMCI of 0.5 or higher. This study presents an in-depth yet replicable approach using open-source data, considering facilities in each social function based on necessity of each age group, as well as utilizing pedestrian walkability as an impedance. Further, high population-based FMCI barangays cluster in the southern-central part of the city. The developed FMCI offers a compelling rationale for other HUCs to assess urban planning strategies, such as zoning strategies in the context of the weighted importance of amenities, walkability, and population distribution. Full article
Show Figures

Figure 1

23 pages, 14007 KB  
Article
Influence of Land Use and Land Cover Changes and Precipitation Patterns on Groundwater Storage in the Mississippi River Watershed: Insights from GRACE Satellite Data
by Padmanava Dash, Sushant Shekhar, Varun Paul and Gary Feng
Remote Sens. 2024, 16(22), 4285; https://doi.org/10.3390/rs16224285 - 17 Nov 2024
Cited by 3 | Viewed by 2557
Abstract
Growing human demands are placing significant pressure on groundwater resources, causing declines in many regions. Identifying areas where groundwater levels are declining due to human activities is essential for effective resource management. This study investigates the influence of land use and land cover, [...] Read more.
Growing human demands are placing significant pressure on groundwater resources, causing declines in many regions. Identifying areas where groundwater levels are declining due to human activities is essential for effective resource management. This study investigates the influence of land use and land cover, crop types, and precipitation patterns on groundwater level trends across the Mississippi River Watershed (MRW), USA. Groundwater storage changes from 2003 to 2015 were estimated using data from the Gravity Recovery and Climate Experiment (GRACE) satellite mission. A spatiotemporal analysis was conducted at four scales: the entire MRW, groundwater regimes based on groundwater level change rates, 31 states within the MRW, and six USGS hydrologic unit code (HUC)-2 watersheds. The results indicate that the Lower Mississippi region experienced the fastest groundwater decline, with a Sen’s slope of −0.07 cm/year for the mean equivalent water thickness, which was attributed to intensive groundwater-based soybean farming. By comparing groundwater levels with changes in land use, crop types, and precipitation, trends driven by human activities were identified. This work underscores the ongoing relevance of GRACE data and the GRACE Follow-On mission, launched in 2018, which continues to provide vital data for monitoring groundwater storage. These insights are critical for managing groundwater resources and mitigating human impacts on the environment. Full article
Show Figures

Figure 1

19 pages, 3361 KB  
Article
Exploring the Role of miR-132 in Rat Bladders and Human Urothelial Cells during Wound Healing
by Clara I. Chamorro and Magdalena Fossum
Int. J. Mol. Sci. 2024, 25(20), 11039; https://doi.org/10.3390/ijms252011039 - 14 Oct 2024
Viewed by 1510
Abstract
Urinary bladder wound healing shares many features with skin healing, involving several molecular players, including microRNAs (miRs). This study investigated the role of miR-132 in urothelial cells. We analyzed miR-132 expression in rat bladder using in situ hybridization and conducted gain and loss [...] Read more.
Urinary bladder wound healing shares many features with skin healing, involving several molecular players, including microRNAs (miRs). This study investigated the role of miR-132 in urothelial cells. We analyzed miR-132 expression in rat bladder using in situ hybridization and conducted gain and loss of miR-132 function assays in primary human urothelial cells (HUCs). These assays included cell proliferation and migration studies. To explore the regulation of miR-132 expression, cells were treated with wound-healing-related factors such as interleukin 6 (IL-6), interleukin 10 (IL-10), and transforming growth factor beta-1 (TGF-β1). Predictive bioinformatics and a literature review identified potential miR-132 targets, which were validated through real-time polymerase chain reaction (RT-PCR) and Western blot analysis. miR-132 was found to promote cellular proliferation and migration during the early stages of urothelial wound repair. Its expression was modulated by key cytokines such as IL-6, IL-10, and TGF-β1. miR-132 played a crucial role in urothelial wound healing by enhancing cell proliferation and migration, regulated by cytokines, suggesting its action within a complex regulatory network. These findings highlight the therapeutic potential of targeting miR-132 in bladder injury repair, offering new insights into bladder repair mechanisms. Full article
(This article belongs to the Special Issue Non-coding RNA in Physiology and Pathophysiology)
Show Figures

Graphical abstract

13 pages, 284 KB  
Article
Discharge Follow-Up of Patients in Primary Care Does Not Meet Their Care Needs: Results of a Longitudinal Multicentre Study
by Noelia López-Luis, Cristobalina Rodríguez-Álvarez, Angeles Arias and Armando Aguirre-Jaime
Nurs. Rep. 2024, 14(3), 2430-2442; https://doi.org/10.3390/nursrep14030180 - 18 Sep 2024
Viewed by 1412
Abstract
Adequate coordination between healthcare levels has been proven to improve clinical indicators, care costs, and user satisfaction. This is more relevant to complex or vulnerable patients, who often require increased care. This study aims to evaluate the differences between hospital discharge follow-up indicators, [...] Read more.
Adequate coordination between healthcare levels has been proven to improve clinical indicators, care costs, and user satisfaction. This is more relevant to complex or vulnerable patients, who often require increased care. This study aims to evaluate the differences between hospital discharge follow-up indicators, including number of general practitioners’ (GPs) and community nurses’ (CNs) consultations, presentiality of consultations, type of first post-discharge consultation, and time between hospital discharge and first consultation. Vulnerable and non-vulnerable patients were compared. A longitudinal retrospective study was carried out in the north of Tenerife on the post-discharge care of patients discharged from the Canary Islands University Hospital (Spanish acronym HUC) between 1 January 2018 and 31 December 2022. The results obtained show deficiencies in the care provided to patients by primary care (PC) after being discharged from the hospital, including delayed first visits, low presentiality of those visits that were less frequent even with increased patient complexity, scarce first home visits to functionally impaired patients and delays in such visits, and a lack of priority visits to patients with increased follow-up needs. Addressing these deficiencies could help those most in need of care to receive PC, thus reducing inequalities and granting equal access to healthcare services in Spain. Full article
22 pages, 6138 KB  
Article
Genetic and Environmental Factors Co-Contributing to Behavioral Abnormalities in adnp/adnp2 Mutant Zebrafish
by Yongxin Wang, Xiaoyun Sun, Bo Xiong, Ming Duan and Yuhua Sun
Int. J. Mol. Sci. 2024, 25(17), 9469; https://doi.org/10.3390/ijms25179469 - 30 Aug 2024
Cited by 5 | Viewed by 2279
Abstract
Human mutations of ADNP and ADNP2 are known to be associated with neural developmental disorders (NDDs), including autism spectrum disorders (ASDs) and schizophrenia (SZ). However, the underlying mechanisms remain elusive. In this study, using CRISPR/Cas9 gene editing technology, we generated adnp and adnp2 [...] Read more.
Human mutations of ADNP and ADNP2 are known to be associated with neural developmental disorders (NDDs), including autism spectrum disorders (ASDs) and schizophrenia (SZ). However, the underlying mechanisms remain elusive. In this study, using CRISPR/Cas9 gene editing technology, we generated adnp and adnp2 mutant zebrafish models, which exhibited developmental delays, brain deficits, and core behavioral features of NDDs. RNA sequencing analysis of adnpa/; adnpb−/ and adnp2a−/; adnp2b−/ larval brains revealed altered gene expression profiles affecting synaptic transmission, autophagy, apoptosis, microtubule dynamics, hormone signaling, and circadian rhythm regulation. Validation using whole-mount in situ hybridization (WISH) and real-time quantitative PCR (qRT-PCR) corroborated these findings, supporting the RNA-seq results. Additionally, loss of adnp and adnp2 resulted in significant downregulation of pan-neuronal HuC and neuronal fiber network α-Tubulin signals. Importantly, prolonged low-dose exposure to environmental endocrine disruptors (EEDs) aggravated behavioral abnormalities in adnp and adnp2 mutants. This comprehensive approach enhances our understanding of the complex interplay between genetic mutations and environmental factors in NDDs. Our findings provide novel insights and experimental foundations into the roles of adnp and adnp2 in neurodevelopment and behavioral regulation, offering a framework for future preclinical drug screening aimed at elucidating the pathogenesis of NDDs and related conditions. Full article
(This article belongs to the Special Issue The Zebrafish Model in Animal and Human Health Research)
Show Figures

Graphical abstract

18 pages, 6171 KB  
Article
Matrine Suppresses Arsenic-Induced Malignant Transformation of SV-HUC-1 Cells via NOX2
by Lanfei Wang, Nianfeng Qiu, Suyuan Tong, Yan Yu, Shuhua Xi and Fei Wang
Int. J. Mol. Sci. 2024, 25(16), 8878; https://doi.org/10.3390/ijms25168878 - 15 Aug 2024
Cited by 3 | Viewed by 1751
Abstract
Arsenic (As) has been classified as a carcinogen for humans. There is abundant evidence indicating that arsenic increases the risk of bladder cancer among human populations. However, the underlying mechanisms have yet to be fully understood and elucidated. NADPH oxidases (NOXs) are the [...] Read more.
Arsenic (As) has been classified as a carcinogen for humans. There is abundant evidence indicating that arsenic increases the risk of bladder cancer among human populations. However, the underlying mechanisms have yet to be fully understood and elucidated. NADPH oxidases (NOXs) are the main enzymes for ROS production in the body. NADPH Oxidase 2 (NOX2), which is the most distinctive and ubiquitously expressed subunit of NOXs, can promote the formation and development of tumors. The utilization of NOX2 as a therapeutic target has been proposed to modulate diseases resulting from the activation of NOD-like receptor thermal protein domain associated protein 3 (NLRP3). Matrine has been reported to exhibit various pharmacological effects, including anti-inflammatory, antifibrotic, antitumor, and analgesic properties. However, it has not been reported whether matrine can inhibit malignant transformation induced by arsenic in uroepithelial cells through NOX2. We have conducted a series of experiments using both a sub-chronic NaAsO2 exposure rat model and a long-term NaAsO2 exposure cell model. Our findings indicate that arsenic significantly increases cell proliferation, migration, and angiogenesis in vivo and in vitro. Arsenic exposure resulted in an upregulation of reactive oxygen species (ROS), NOX2, and NLRP3 inflammasome expression. Remarkably, both in vivo and in vitro, the administration of matrine demonstrated a significant improvement in the detrimental impact of arsenic on bladder epithelial cells. This was evidenced by the downregulation of proliferation, migration, and angiogenesis, as well as the expression of the NOX2 and NLRP3 inflammasomes. Collectively, these findings indicate that matrine possesses the ability to reduce NOX2 levels and inhibit the transformation of bladder epithelial cells. Full article
(This article belongs to the Section Bioactives and Nutraceuticals)
Show Figures

Figure 1

18 pages, 3437 KB  
Article
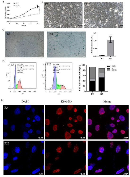
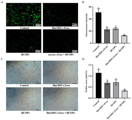
The Combined Anti-Aging Effect of Hydrolyzed Collagen Oligopeptides and Exosomes Derived from Human Umbilical Cord Mesenchymal Stem Cells on Human Skin Fibroblasts
by Huimin Zhu, Xin Guo, Yongqing Zhang, Ajab Khan, Yinuo Pang, Huifang Song, Hong Zhao, Zhizhen Liu, Hua Qiao and Jun Xie
Molecules 2024, 29(7), 1468; https://doi.org/10.3390/molecules29071468 - 26 Mar 2024
Cited by 12 | Viewed by 5536
Abstract
Stem cell-derived exosomes (SC-Exos) are used as a source of regenerative medicine, but certain limitations hinder their uses. The effect of hydrolyzed collagen oligopeptides (HCOPs), a functional ingredient of SC-Exos is not widely known to the general public. We herein evaluated the combined [...] Read more.
Stem cell-derived exosomes (SC-Exos) are used as a source of regenerative medicine, but certain limitations hinder their uses. The effect of hydrolyzed collagen oligopeptides (HCOPs), a functional ingredient of SC-Exos is not widely known to the general public. We herein evaluated the combined anti-aging effects of HCOPs and exosomes derived from human umbilical cord mesenchymal stem cells (HucMSC-Exos) using a senescence model established on human skin fibroblasts (HSFs). This study discovered that cells treated with HucMSC-Exos + HCOPs enhanced their proliferative and migratory capabilities; reduced both reactive oxygen species production and senescence-associated β-galactosidase activity; augmented type I and type III collagen expression; attenuated the expression of matrix-degrading metalloproteinases (MMP-1, MMP-3, and MMP-9), interleukin 1 beta (IL-1β), and tumor necrosis factor-alpha (TNF-α); and decreased the expression of p16, p21, and p53 as compared with the cells treated with HucMSC-Exos or HCOPs alone. These results suggest a possible strategy for enhancing the skin anti-aging ability of HucMSC-Exos with HCOPs. Full article
(This article belongs to the Section Bioorganic Chemistry)
Show Figures

Figure 1

Back to TopTop