Sign in to use this feature.

Years

Between: -

Subjects

remove_circle_outline
remove_circle_outline
remove_circle_outline
remove_circle_outline
remove_circle_outline

Journals

Article Types

Countries / Regions

Search Results (25)

Search Parameters:
Keywords = GWAS pipeline

Order results
Result details
Results per page
Select all
Export citation of selected articles as:
22 pages, 3919 KB  
Article
Precision Target Discovery for Migraine: An Integrated GWAS-eQTL-PheWAS Pipeline
by Xianting Liu, Qingming Liu, Haoning Zhu, Xiao Zhou, Xinyao Li, Ming Hu, Fu Peng, Jianguang Ji and Shu Yang
Molecules 2025, 30(19), 3921; https://doi.org/10.3390/molecules30193921 - 29 Sep 2025
Viewed by 661
Abstract
Migraine is a complex neurological disorder that severely compromises quality of life. Current therapies remain inadequate, creating an urgent need for precision medicine approaches. To bridge this gap, we integrated genome-wide association studies (GWASs) and multi-tissue expression quantitative trait loci (eQTL) data. Using [...] Read more.
Migraine is a complex neurological disorder that severely compromises quality of life. Current therapies remain inadequate, creating an urgent need for precision medicine approaches. To bridge this gap, we integrated genome-wide association studies (GWASs) and multi-tissue expression quantitative trait loci (eQTL) data. Using Mendelian randomization (SMR/HEIDI) to identify putatively causal genes, followed by colocalization analysis, protein–protein interaction networks, and gene enrichment, we prioritized druggable targets. Phenome-wide association studies (PheWASs) further assessed their potential safety profiles. We identified 31 migraine-associated genes in whole blood, 20 in brain tissue, and 9 genes shared by both whole blood and brain regions. Among 13 druggable genes identified from the DGIdb and supporting literature, 10 passed colocalization validation. Eight genes (TGFB3, CHRNB1, BACE2, THRA, NCOR2, NR1D1, CHD4, REV3L) showed interactions with known drug targets, enabling the computational prediction of 41 potential repurposable drugs. Based on target druggability, PPI (protein–protein interaction) and favorable PheWAS profiles, NR1D1, THRA, NCOR2, and CHD4 are prioritized for drug development. Additionally, MICU1, UFL1, LY6G5C, and PPP1CC emerged as novel pathophysiological factors. This study establishes a multi-omics framework for precision migraine therapy, translating genetic insights into clinically actionable targets. Full article
Show Figures

Figure 1

27 pages, 832 KB  
Review
Enhancing Genomic Selection in Dairy Cattle Through Artificial Intelligence: Integrating Advanced Phenotyping and Predictive Models to Advance Health, Climate Resilience, and Sustainability
by Karina Džermeikaitė, Monika Šidlauskaitė, Ramūnas Antanaitis and Lina Anskienė
Dairy 2025, 6(5), 50; https://doi.org/10.3390/dairy6050050 - 1 Sep 2025
Viewed by 3087
Abstract
The convergence of genomic selection and artificial intelligence (AI) is redefining precision breeding in dairy cattle, enabling earlier, more accurate, and multi-trait selection for health, fertility, climate resilience, and economic efficiency. This review critically examines how advanced genomic tools—such as genome-wide association studies [...] Read more.
The convergence of genomic selection and artificial intelligence (AI) is redefining precision breeding in dairy cattle, enabling earlier, more accurate, and multi-trait selection for health, fertility, climate resilience, and economic efficiency. This review critically examines how advanced genomic tools—such as genome-wide association studies (GWAS), genomic breeding values (GEBVs), machine learning (ML), and deep learning (DL) models to accelerate genetic gain for complex, low heritability traits. Key applications include improved resistance to mastitis and metabolic diseases, enhanced thermotolerance, reduced enteric methane emissions, and increased milk yield. We discuss emerging computational frameworks that combine sensor-derived phenotypes, omics datasets, and environmental data to support data-driven selection decisions. Furthermore, we address implementation challenges related to data integration, model interpretability, ethical considerations, and access in low-resource settings. By synthesizing interdisciplinary advances, this review provides a roadmap for developing AI-augmented genomic selection pipelines that support sustainable, climate-smart, and economically viable dairy systems. Full article
Show Figures

Figure 1

24 pages, 3858 KB  
Review
Emerging Strategies for Aflatoxin Resistance in Peanuts via Precision Breeding
by Archana Khadgi, Saikrisha Lekkala, Pankaj K. Verma, Naveen Puppala and Madhusudhana R. Janga
Toxins 2025, 17(8), 394; https://doi.org/10.3390/toxins17080394 - 6 Aug 2025
Cited by 1 | Viewed by 2069
Abstract
Aflatoxin contamination, primarily caused by Aspergillus flavus, poses a significant threat to peanut (Arachis hypogaea L.) production, food safety, and global trade. Despite extensive efforts, breeding for durable resistance remains difficult due to the polygenic and environmentally sensitive nature of resistance. [...] Read more.
Aflatoxin contamination, primarily caused by Aspergillus flavus, poses a significant threat to peanut (Arachis hypogaea L.) production, food safety, and global trade. Despite extensive efforts, breeding for durable resistance remains difficult due to the polygenic and environmentally sensitive nature of resistance. Although germplasm such as J11 have shown partial resistance, none of the identified lines demonstrated stable or comprehensive protection across diverse environments. Resistance involves physical barriers, biochemical defenses, and suppression of toxin biosynthesis. However, these traits typically exhibit modest effects and are strongly influenced by genotype–environment interactions. A paradigm shift is underway with increasing focus on host susceptibility (S) genes, native peanut genes exploited by A. flavus to facilitate colonization or toxin production. Recent studies have identified promising S gene candidates such as AhS5H1/2, which suppress salicylic acid-mediated defense, and ABR1, a negative regulator of ABA signaling. Disrupting such genes through gene editing holds potential for broad-spectrum resistance. To advance resistance breeding, an integrated pipeline is essential. This includes phenotyping diverse germplasm under stress conditions, mapping resistance loci using QTL and GWAS, and applying multi-omics platforms to identify candidate genes. Functional validation using CRISPR/Cas9, Cas12a, base editors, and prime editing allows precise gene targeting. Validated genes can be introgressed into elite lines through breeding by marker-assisted and genomic selection, accelerating the breeding of aflatoxin-resistant peanut varieties. This review highlights recent advances in peanut aflatoxin resistance research, emphasizing susceptibility gene targeting and genome editing. Integrating conventional breeding with multi-omics and precision biotechnology offers a promising path toward developing aflatoxin-free peanut cultivars. Full article
(This article belongs to the Special Issue Strategies for Mitigating Mycotoxin Contamination in Food and Feed)
Show Figures

Figure 1

18 pages, 12946 KB  
Article
High-Resolution 3D Reconstruction of Individual Rice Tillers for Genetic Studies
by Jiexiong Xu, Jiyoung Lee, Gang Jiang and Xiangchao Gan
Agronomy 2025, 15(8), 1803; https://doi.org/10.3390/agronomy15081803 - 25 Jul 2025
Viewed by 659
Abstract
The architecture of rice tillers plays a pivotal role in yield potential, yet conventional phenotyping methods have struggled to capture these intricate three-dimensional (3D) structures with high fidelity. In this study, a 3D model reconstruction method was developed specifically for rice tillers to [...] Read more.
The architecture of rice tillers plays a pivotal role in yield potential, yet conventional phenotyping methods have struggled to capture these intricate three-dimensional (3D) structures with high fidelity. In this study, a 3D model reconstruction method was developed specifically for rice tillers to overcome the challenges posed by their slender, feature-poor morphology in multi-view stereo-based 3D reconstruction. By applying strategically designed colorful reference markers, high-resolution 3D tiller models of 231 rice landraces were reconstructed. Accurate phenotyping was achieved by introducing ScaleCalculator, a software tool that integrated depth images from a depth camera to calibrate the physical sizes of the 3D models. The high efficiency of the 3D model-based phenotyping pipeline was demonstrated by extracting the following seven key agronomic traits: flag leaf length, panicle length, first internode length below the panicle, stem length, flag leaf angle, second leaf angle from the panicle, and third leaf angle. Genome-wide association studies (GWAS) performed with these 3D traits identified numerous candidate genes, nine of which had been previously confirmed in the literature. This work provides a 3D phenomics solution tailored for slender organs and offers novel insights into the genetic regulation of complex morphological traits in rice. Full article
Show Figures

Figure 1

16 pages, 9842 KB  
Article
AI—Prediction of Neisseria gonorrhoeae Resistance at the Point of Care from Genomic and Epidemiologic Data
by Vinothkumar Kolluru, Shreyas Rajendra Hole, Ajeeb Sagar, Advaitha Naidu Chintakunta, Jeevaraj R and Shreekant Salotagi
Healthcare 2025, 13(14), 1643; https://doi.org/10.3390/healthcare13141643 - 8 Jul 2025
Viewed by 898
Abstract
Background: Antimicrobial resistance (AMR) in Neisseria gonorrhoeae is an escalating global health challenge, affecting over 82 million individuals each year. The increasing resistance to commonly used antibiotics such as azithromycin, ciprofloxacin, and cefixime hinders timely and effective treatment, primarily due to the [...] Read more.
Background: Antimicrobial resistance (AMR) in Neisseria gonorrhoeae is an escalating global health challenge, affecting over 82 million individuals each year. The increasing resistance to commonly used antibiotics such as azithromycin, ciprofloxacin, and cefixime hinders timely and effective treatment, primarily due to the delayed detection of resistant strains. Methods: To overcome these limitations, a hybrid machine learning (ML) and deep learning (DL) framework was developed using a dataset comprising 3786 N. gonorrhoeae isolates. The dataset included clinical metadata and phenotypic resistance profiles. The preprocessing steps involved handling 23% data sparsity, imputing 31 skewed columns, and applying resampling and harmonisation techniques sensitive to data skewness. A predictive pipeline was constructed using both clinical variables and genomic unitigs, and a suite of 33 classifiers was evaluated. Results: The CatBoost model emerged as the top-performing ML algorithm, particularly due to its proficiency in handling categorical data, while a three-layered neural network served as the DL baseline. The ML models outperformed genome-wide association study (GWAS) benchmarks, achieving AUC scores of 0.97 (ciprofloxacin), 0.95 (cefixime), and 0.94 (azithromycin), representing a 4–7% improvement. SHAP analysis identified biologically relevant resistance markers, such as penA mosaic alleles and mtrR promoter mutations, validating the interpretability of the model. Conclusions: The study highlights the potential of ML-driven approaches to enhance the real-time prediction of antimicrobial resistance in N. gonorrhoeae. These methods can significantly contribute to antibiotic stewardship programs, although further validation is required in low-resource settings to confirm their generalisability and robustness across diverse populations. Full article
Show Figures

Figure 1

12 pages, 11031 KB  
Technical Note
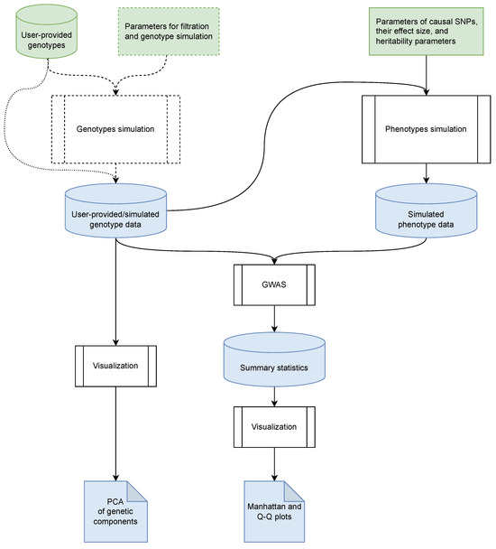
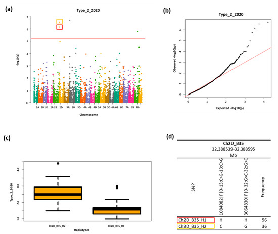
bioGWAS: A Simple and Flexible Tool for Simulating GWAS Datasets
by Anton I. Changalidis, Dmitry A. Alexeev, Yulia A. Nasykhova, Andrey S. Glotov and Yury A. Barbitoff
Biology 2024, 13(1), 10; https://doi.org/10.3390/biology13010010 - 23 Dec 2023
Viewed by 3877
Abstract
Genome-wide association studies (GWAS) have proven to be a powerful tool for the identification of genetic susceptibility loci affecting human complex traits. In addition to pinpointing individual genes involved in a particular trait, GWAS results can be used to discover relevant biological processes [...] Read more.
Genome-wide association studies (GWAS) have proven to be a powerful tool for the identification of genetic susceptibility loci affecting human complex traits. In addition to pinpointing individual genes involved in a particular trait, GWAS results can be used to discover relevant biological processes for these traits. The development of new tools for extracting such information from GWAS results requires large-scale datasets with known biological ground truth. Simulation of GWAS results is a powerful method that may provide such datasets and facilitate the development of new methods. In this work, we developed bioGWAS, a simple and flexible pipeline for the simulation of genotypes, phenotypes, and GWAS summary statistics. Unlike existing methods, bioGWAS can be used to generate GWAS results for simulated quantitative and binary traits with a predefined set of causal genetic variants and/or molecular pathways. We demonstrate that the proposed method can recapitulate complete GWAS datasets using a set of reported genome-wide associations. We also used our method to benchmark several tools for gene set enrichment analysis for GWAS data. Taken together, our results suggest that bioGWAS provides an important set of functionalities that would aid the development of new methods for downstream processing of GWAS results. Full article
(This article belongs to the Section Bioinformatics)
Show Figures

Figure 1

12 pages, 1462 KB  
Article
A Functional Pipeline of Genome-Wide Association Data Leads to Midostaurin as a Repurposed Drug for Alzheimer’s Disease
by Alvaro Esteban-Martos, Ana Maria Brokate-Llanos, Luis Miguel Real, Sonia Melgar-Locatelli, Itziar de Rojas, Adriana Castro-Zavala, Maria Jose Bravo, Maria del Carmen Mañas-Padilla, Pablo García-González, Maximiliano Ruiz-Galdon, Beatriz Pacheco-Sánchez, Rocío Polvillo, Fernando Rodriguez de Fonseca, Irene González, Estela Castilla-Ortega, Manuel J. Muñoz, Patricia Rivera, Armando Reyes-Engel, Agustin Ruiz and Jose Luis Royo
Int. J. Mol. Sci. 2023, 24(15), 12079; https://doi.org/10.3390/ijms241512079 - 28 Jul 2023
Cited by 4 | Viewed by 3171
Abstract
Genome-wide association studies (GWAS) constitute a powerful tool to identify the different biochemical pathways associated with disease. This knowledge can be used to prioritize drugs targeting these routes, paving the road to clinical application. Here, we describe DAGGER (Drug Repositioning by Analysis of [...] Read more.
Genome-wide association studies (GWAS) constitute a powerful tool to identify the different biochemical pathways associated with disease. This knowledge can be used to prioritize drugs targeting these routes, paving the road to clinical application. Here, we describe DAGGER (Drug Repositioning by Analysis of GWAS and Gene Expression in R), a straightforward pipeline to find currently approved drugs with repurposing potential. As a proof of concept, we analyzed a meta-GWAS of 1.6 × 107 single-nucleotide polymorphisms performed on Alzheimer’s disease (AD). Our pipeline uses the Genotype-Tissue Expression (GTEx) and Drug Gene Interaction (DGI) databases for a rational prioritization of 22 druggable targets. Next, we performed a two-stage in vivo functional assay. We used a C. elegans humanized model over-expressing the Aβ1-42 peptide. We assayed the five top-scoring candidate drugs, finding midostaurin, a multitarget protein kinase inhibitor, to be a protective drug. Next, 3xTg AD transgenic mice were used for a final evaluation of midostaurin’s effect. Behavioral testing after three weeks of 20 mg/kg intraperitoneal treatment revealed a significant improvement in behavior, including locomotion, anxiety-like behavior, and new-place recognition. Altogether, we consider that our pipeline might be a useful tool for drug repurposing in complex diseases. Full article
(This article belongs to the Section Molecular Genetics and Genomics)
Show Figures

Figure 1

12 pages, 2473 KB  
Article
CT-Based Phenotyping and Genome-Wide Association Analysis of the Internal Structure and Components of Maize Kernels
by Dazhuang Li, Jinglu Wang, Ying Zhang, Xianju Lu, Jianjun Du and Xinyu Guo
Agronomy 2023, 13(4), 1078; https://doi.org/10.3390/agronomy13041078 - 7 Apr 2023
Cited by 4 | Viewed by 2443
Abstract
The structure of the maize kernels plays a critical role in determining maize yield and quality, and high-throughput, non-destructive microscope phenotypic characteristics acquisition and analysis are of great importance. In this study, Micro-CT technology was used to obtain images of maize kernels. An [...] Read more.
The structure of the maize kernels plays a critical role in determining maize yield and quality, and high-throughput, non-destructive microscope phenotypic characteristics acquisition and analysis are of great importance. In this study, Micro-CT technology was used to obtain images of maize kernels. An automatic CT image analysis pipeline was then developed to extract 20 traits related to the three-dimensional structure of kernel, embryo, endosperm, and cavity. The determination coefficients for five volume-related traits (embryo, endosperm, silty endosperm, embryo cavity, and endosperm cavity) were 0.95, 0.95, 0.77, 0.73, and 0.94, respectively. Further, we analyzed the phenotypic variations among a group of 303 inbred lines and conducted genome-wide association studies (GWAS). A total of 26 significant SNP loci were associated with these traits that are closely related to kernel volume, and 62 candidate genes were identified. Functional analysis revealed that most candidate genes corresponding to cavity traits encoded stress resistance proteins, while those corresponding to embryo and endosperm traits encoded proteins involved in regulating plant growth and development. These results will improve the understanding of the phenotypic traits of maize kernels and will provide new theoretical support for in-depth analysis of the genetic mechanism of kernel structure traits. Full article
(This article belongs to the Special Issue Micro Phenotyping for Plant Breeding)
Show Figures

Figure 1

20 pages, 4382 KB  
Article
Accurate Phenotypic Identification and Genetic Analysis of the Ear Leaf Veins in Maize (Zea mays L.)
by Shangjing Guo, Mingyi Zhu, Jianjun Du, Jinglu Wang, Xianju Lu, Yu Jin, Minggang Zhang, Xinyu Guo and Ying Zhang
Agronomy 2023, 13(3), 753; https://doi.org/10.3390/agronomy13030753 - 4 Mar 2023
Cited by 3 | Viewed by 3579
Abstract
The ear leaf veins are an important transport structure in the maize "source" organ; therefore, the microscopic phenotypic characteristics and genetic analysis of the leaf veins are particularly essential for promoting the breeding of ideal maize varieties with high yield and quality. In [...] Read more.
The ear leaf veins are an important transport structure in the maize "source" organ; therefore, the microscopic phenotypic characteristics and genetic analysis of the leaf veins are particularly essential for promoting the breeding of ideal maize varieties with high yield and quality. In this study, the microscopic image of the complete blade cross section was realized using X-ray micro-computed tomography (micro-CT) technology with a resolution of 13.5 µm. Moreover, the veins’ phenotypic traits in the cross section of the complete maize leaf, including the number of leaf veins, midvein area, leaf width, and density of leaf veins, were automatically and accurately detected by a deep-learning-integrated phenotyping pipeline. Then, we systematically collected vein phenotypes of 300 inbred lines at the silking stage of the ear leaves. It was found that the leaf veins’ microscopic characteristics varied among the different subgroups. The number of leaf veins, the density of leaf veins, and the midvein area in the stiff-stalk (SS) subgroup were significantly higher than those of the other three subgroups, but the leaf width was the smallest. The leaf width in the tropical/subtropical (TST) subgroup was the largest, but there was no significant difference in the number of leaf veins between the TST subgroup and other subgroups. Combined with a genome-wide association study (GWAS), 61 significant single-nucleotide polymorphism markers (SNPs) and 29 candidate genes were identified. Among them, the candidate gene Zm00001d018081 regulating the number of leaf veins and Zm00001d027998 regulating the midvein area will provide new theoretical support for in-depth analysis of the genetic mechanism of maize leaf veins. Full article
(This article belongs to the Special Issue Micro Phenotyping for Plant Breeding)
Show Figures

Figure 1

18 pages, 3267 KB  
Article
A Comprehensive Investigation of Genomic Variants in Prostate Cancer Reveals 30 Putative Regulatory Variants
by Mahdieh Labani, Amin Beheshti, Ahmadreza Argha and Hamid Alinejad-Rokny
Int. J. Mol. Sci. 2023, 24(3), 2472; https://doi.org/10.3390/ijms24032472 - 27 Jan 2023
Cited by 3 | Viewed by 3192
Abstract
Prostate cancer (PC) is the most frequently diagnosed non-skin cancer in the world. Previous studies have shown that genomic alterations represent the most common mechanism for molecular alterations responsible for the development and progression of PC. This highlights the importance of identifying functional [...] Read more.
Prostate cancer (PC) is the most frequently diagnosed non-skin cancer in the world. Previous studies have shown that genomic alterations represent the most common mechanism for molecular alterations responsible for the development and progression of PC. This highlights the importance of identifying functional genomic variants for early detection in high-risk PC individuals. Great efforts have been made to identify common protein-coding genetic variations; however, the impact of non-coding variations, including regulatory genetic variants, is not well understood. Identification of these variants and the underlying target genes will be a key step in improving the detection and treatment of PC. To gain an understanding of the functional impact of genetic variants, and in particular, regulatory variants in PC, we developed an integrative pipeline (AGV) that uses whole genome/exome sequences, GWAS SNPs, chromosome conformation capture data, and ChIP-Seq signals to investigate the potential impact of genomic variants on the underlying target genes in PC. We identified 646 putative regulatory variants, of which 30 significantly altered the expression of at least one protein-coding gene. Our analysis of chromatin interactions data (Hi-C) revealed that the 30 putative regulatory variants could affect 131 coding and non-coding genes. Interestingly, our study identified the 131 protein-coding genes that are involved in disease-related pathways, including Reactome and MSigDB, for most of which targeted treatment options are currently available. Notably, our analysis revealed several non-coding RNAs, including RP11-136K7.2 and RAMP2-AS1, as potential enhancer elements of the protein-coding genes CDH12 and EZH1, respectively. Our results provide a comprehensive map of genomic variants in PC and reveal their potential contribution to prostate cancer progression and development. Full article
(This article belongs to the Special Issue Bioinformatics in Genetic Diseases and Cancer)
Show Figures

Figure 1

16 pages, 3521 KB  
Article
Using a Network-Based Analysis Approach to Investigate the Involvement of S. aureus in the Pathogenesis of Granulomatosis with Polyangiitis
by Gregory Rowland, Andreas Kronbichler, Rona Smith, David Jayne, Piet H. van der Graaf and Vijayalakshmi Chelliah
Int. J. Mol. Sci. 2023, 24(3), 1822; https://doi.org/10.3390/ijms24031822 - 17 Jan 2023
Cited by 1 | Viewed by 2642
Abstract
Chronic nasal carriage of Staphylococcus aureus (SA) has been shown to be significantly higher in GPA patients when compared to healthy subjects, as well as being associated with increased endonasal activity and disease relapse. The aim of this study was to investigate SA [...] Read more.
Chronic nasal carriage of Staphylococcus aureus (SA) has been shown to be significantly higher in GPA patients when compared to healthy subjects, as well as being associated with increased endonasal activity and disease relapse. The aim of this study was to investigate SA involvement in GPA by applying a network-based analysis (NBA) approach to publicly available nasal transcriptomic data. Using these data, our NBA pipeline generated a proteinase 3 (PR3) positive ANCA associated vasculitis (AAV) disease network integrating differentially expressed genes, dysregulated transcription factors (TFs), disease-specific genes derived from GWAS studies, drug–target and protein–protein interactions. The PR3+ AAV disease network captured genes previously reported to be dysregulated in AAV associated. A subnetwork focussing on interactions between SA virulence factors and enriched biological processes revealed potential mechanisms for SA’s involvement in PR3+ AAV. Immunosuppressant treatment reduced differential expression and absolute TF activities in this subnetwork for patients with inactive nasal disease but not active nasal disease symptoms at the time of sampling. The disease network generated identified the key molecular signatures and highlighted the associated biological processes in PR3+ AAV and revealed potential mechanisms for SA to affect these processes. Full article
(This article belongs to the Special Issue Vasculitis)
Show Figures

Figure 1

20 pages, 3653 KB  
Article
Integrative Meta-Analysis of Huntington’s Disease Transcriptome Landscape
by Nela Pragathi Sneha, S. Akila Parvathy Dharshini, Y.-H. Taguchi and M. Michael Gromiha
Genes 2022, 13(12), 2385; https://doi.org/10.3390/genes13122385 - 16 Dec 2022
Cited by 3 | Viewed by 3504
Abstract
Huntington’s disease (HD) is a neurodegenerative disorder with autosomal dominant inheritance caused by glutamine expansion in the Huntingtin gene (HTT). Striatal projection neurons (SPNs) in HD are more vulnerable to cell death. The executive striatal population is directly connected with the Brodmann Area [...] Read more.
Huntington’s disease (HD) is a neurodegenerative disorder with autosomal dominant inheritance caused by glutamine expansion in the Huntingtin gene (HTT). Striatal projection neurons (SPNs) in HD are more vulnerable to cell death. The executive striatal population is directly connected with the Brodmann Area (BA9), which is mainly involved in motor functions. Analyzing the disease samples from BA9 from the SRA database provides insights related to neuron degeneration, which helps to identify a promising therapeutic strategy. Most gene expression studies examine the changes in expression and associated biological functions. In this study, we elucidate the relationship between variants and their effect on gene/downstream transcript expression. We computed gene and transcript abundance and identified variants from RNA-seq data using various pipelines. We predicted the effect of genome-wide association studies (GWAS)/novel variants on regulatory functions. We found that many variants affect the histone acetylation pattern in HD, thereby perturbing the transcription factor networks. Interestingly, some variants affect miRNA binding as well as their downstream gene expression. Tissue-specific network analysis showed that mitochondrial, neuroinflammation, vasculature, and angiogenesis-related genes are disrupted in HD. From this integrative omics analysis, we propose that abnormal neuroinflammation acts as a two-edged sword that indirectly affects the vasculature and associated energy metabolism. Rehabilitation of blood-brain barrier functionality and energy metabolism may secure the neuron from cell death. Full article
Show Figures

Figure 1

18 pages, 3503 KB  
Article
Evaluation of Fusarium Head Blight Resistance Effects by Haplotype-Based Genome-Wide Association Study in Winter Wheat Lines Derived by Marker Backcrossing Approach
by Magdalena Radecka-Janusik, Urszula Piechota, Dominika Piaskowska, Tomasz Góral and Paweł Czembor
Int. J. Mol. Sci. 2022, 23(22), 14233; https://doi.org/10.3390/ijms232214233 - 17 Nov 2022
Cited by 6 | Viewed by 2537
Abstract
Fusarium head blight (FHB) of wheat caused by Fusarium species is a destructive disease, causing grain yield and quality losses. Developing FHB-resistant cultivars is crucial to minimize the extent of the disease. The first objective of this study was incorporation of Fhb1 from [...] Read more.
Fusarium head blight (FHB) of wheat caused by Fusarium species is a destructive disease, causing grain yield and quality losses. Developing FHB-resistant cultivars is crucial to minimize the extent of the disease. The first objective of this study was incorporation of Fhb1 from a resistant donor into five Polish wheat breeding lines with good agronomical traits and different origins. We also performed a haplotype-based GWAS to identify chromosome regions in derived wheat families associated with Fusarium head blight resistance. As a result of marker-assisted backcrossing (MABC), five wheat combinations were obtained. Fungal inoculation and disease assessment were conducted for two years, 2019 and 2020. In 2019 the average phenotypic response of type II resistance was 2.2, whereas in 2020 it was 2.1. A haploblock-based GWAS performed on 10 phenotypic traits (related to type of resistance, year of experiment and FHB index) revealed nine marker–trait associations (MTA), among which six belong to chromosome 2D, two to 3B and one to 7D. Phenotypic variation (R2) explained by the identified haplotypes in haploblocks ranged from 6% to 49%. Additionally, an association weight matrix (AWM) was created, giving the partial correlation–information theory (PCIT) pipeline of 171 edges and 19 nodes. The resultant data and high level of explained phenotypic variance of MTA create the opportunity for data utilization in MAS. Full article
(This article belongs to the Section Molecular Plant Sciences)
Show Figures

Figure 1

13 pages, 291 KB  
Article
Brain Proteome-Wide Association Study Identifies Candidate Genes that Regulate Protein Abundance Associated with Post-Traumatic Stress Disorder
by Zhen Zhang, Peilin Meng, Huijie Zhang, Yumeng Jia, Yan Wen, Jingxi Zhang, Yujing Chen, Chun’e Li, Chuyu Pan, Shiqiang Cheng, Xuena Yang, Yao Yao, Li Liu and Feng Zhang
Genes 2022, 13(8), 1341; https://doi.org/10.3390/genes13081341 - 27 Jul 2022
Cited by 9 | Viewed by 3295
Abstract
Although previous genome-wide association studies (GWASs) on post-traumatic stress disorder (PTSD) have identified multiple risk loci, how these loci confer risk of PTSD remains unclear. Through the FUSION pipeline, we integrated two human brain proteome reference datasets (ROS/MAP and Banner) with the PTSD [...] Read more.
Although previous genome-wide association studies (GWASs) on post-traumatic stress disorder (PTSD) have identified multiple risk loci, how these loci confer risk of PTSD remains unclear. Through the FUSION pipeline, we integrated two human brain proteome reference datasets (ROS/MAP and Banner) with the PTSD GWAS dataset, respectively, to conduct a proteome-wide association study (PWAS) analysis. Then two transcriptome reference weights (Rnaseq and Splicing) were applied to a transcriptome-wide association study (TWAS) analysis. Finally, the PWAS and TWAS results were investigated through brain imaging analysis. In the PWAS analysis, 8 and 13 candidate genes were identified in the ROS/MAP and Banner reference weight groups, respectively. Examples included ADK (pPWAS-ROS/MAP = 3.00 × 10−5) and C3orf18 (pPWAS-Banner = 7.07 × 10−31). Moreover, the TWAS also detected multiple candidate genes associated with PTSD in two different reference weight groups, including RIMS2 (pTWAS-Splicing = 3.84 × 10−2), CHMP1A (pTWAS-Rnaseq = 5.09 × 10−4), and SIRT5 (pTWAS-Splicing = 4.81 × 10−3). Further comparison of the PWAS and TWAS results in different populations detected the overlapping genes: MADD (pPWAS-Banner = 4.90 × 10−2, pTWAS-Splicing = 1.23 × 10−2) in the total population and GLO1(pPWAS-Banner = 4.89 × 10−3, pTWAS-Rnaseq = 1.41 × 10−3) in females. Brain imaging analysis revealed several different brain imaging phenotypes associated with MADD and GLO1 genes. Our study identified multiple candidate genes associated with PTSD in the proteome and transcriptome levels, which may provide new clues to the pathogenesis of PTSD. Full article
(This article belongs to the Special Issue Genetic Basis of Stress-Related Neuropsychiatric Disorders)
16 pages, 1603 KB  
Article
Functional Genomics Analysis to Disentangle the Role of Genetic Variants in Major Depression
by Judith Pérez-Granado, Janet Piñero, Alejandra Medina-Rivera and Laura I. Furlong
Genes 2022, 13(7), 1259; https://doi.org/10.3390/genes13071259 - 15 Jul 2022
Cited by 3 | Viewed by 4508
Abstract
Understanding the molecular basis of major depression is critical for identifying new potential biomarkers and drug targets to alleviate its burden on society. Leveraging available GWAS data and functional genomic tools to assess regulatory variation could help explain the role of major depression-associated [...] Read more.
Understanding the molecular basis of major depression is critical for identifying new potential biomarkers and drug targets to alleviate its burden on society. Leveraging available GWAS data and functional genomic tools to assess regulatory variation could help explain the role of major depression-associated genetic variants in disease pathogenesis. We have conducted a fine-mapping analysis of genetic variants associated with major depression and applied a pipeline focused on gene expression regulation by using two complementary approaches: cis-eQTL colocalization analysis and alteration of transcription factor binding sites. The fine-mapping process uncovered putative causally associated variants whose proximal genes were linked with major depression pathophysiology. Four colocalizing genetic variants altered the expression of five genes, highlighting the role of SLC12A5 in neuronal chlorine homeostasis and MYRF in nervous system myelination and oligodendrocyte differentiation. The transcription factor binding analysis revealed the potential role of rs62259947 in modulating P4HTM expression by altering the YY1 binding site, altogether regulating hypoxia response. Overall, our pipeline could prioritize putative causal genetic variants in major depression. More importantly, it can be applied when only index genetic variants are available. Finally, the presented approach enabled the proposal of mechanistic hypotheses of these genetic variants and their role in disease pathogenesis. Full article
(This article belongs to the Special Issue Advances in Genetics of Psychiatric Disorders)
Show Figures

Graphical abstract

Back to TopTop