Sign in to use this feature.

Years

Between: -

Subjects

remove_circle_outline
remove_circle_outline
remove_circle_outline
remove_circle_outline
remove_circle_outline
remove_circle_outline
remove_circle_outline
remove_circle_outline
remove_circle_outline

Journals

remove_circle_outline
remove_circle_outline
remove_circle_outline
remove_circle_outline
remove_circle_outline

Article Types

Countries / Regions

remove_circle_outline
remove_circle_outline
remove_circle_outline
remove_circle_outline
remove_circle_outline

Search Results (554)

Search Parameters:
Keywords = GSEA analysis

Order results
Result details
Results per page
Select all
Export citation of selected articles as:
20 pages, 5298 KB  
Article
Bioinformatics Profiling of a Paeoniflorin-Associated “Macrophage–Lactylation” Axis in Hepatocellular Carcinoma: An LDHA-Based Prognostic Model and Structural Computational Evidence
by Kongli Fan, Ruiqi Zhao, Jialing Sun, Jing Li, Minling Lv, Mengqing Ma, Jiesheng Guo and Xiaozhou Zhou
Int. J. Mol. Sci. 2026, 27(5), 2495; https://doi.org/10.3390/ijms27052495 - 9 Mar 2026
Viewed by 149
Abstract
Hepatocellular carcinoma (HCC) progression is shaped by crosstalk between the tumor immune microenvironment (TME) and metabolic reprogramming. This study aims to characterize a macrophage–lactylation molecular axis in HCC and to develop a quantitative prognostic stratification model. Using the TCGA-LIHC cohort, differentially expressed genes [...] Read more.
Hepatocellular carcinoma (HCC) progression is shaped by crosstalk between the tumor immune microenvironment (TME) and metabolic reprogramming. This study aims to characterize a macrophage–lactylation molecular axis in HCC and to develop a quantitative prognostic stratification model. Using the TCGA-LIHC cohort, differentially expressed genes were intersected with Paeoniflorin (PF)-related targets, HCC disease targets, and macrophage-/lactylation-related genes to identify candidate genes. Prognostic genes were selected through Cox and LASSO-Cox analyses to construct a risk score model, followed by survival analysis and ROC curve evaluation. Immune infiltration was assessed using ESTIMATE and ssGSEA algorithms, and PF–protein binding interactions were explored via molecular docking and molecular dynamics simulations. Intersection analysis identified eight key genes, and prognostic model genes (HNRNPU, LDHA, and NPM1) were used to construct the prognostic model. High-risk patients exhibited significantly poorer overall survival (p < 0.001), with 1- and 3-year AUC values ranging from 0.70 to 0.90. HNRNPU was positively correlated with activated CD4 T cells (r = 0.385) and negatively correlated with eosinophils (r = −0.498). Molecular docking indicated favorable binding of PF to the model proteins, with the highest predicted affinity observed for LDHA (Vina score = −8.9 kcal/mol), and molecular dynamics simulations suggested the formation of a stable LDHA–PF complex during the later stage of the simulation. We propose a prognostic risk model for HCC constructed using three prognostic model genes and provide computational evidence linking PF to key molecular nodes such as LDHA. External cohort validation and experimental studies are warranted. Full article
(This article belongs to the Section Molecular Informatics)
Show Figures

Figure 1

18 pages, 25626 KB  
Article
Role and Mechanism of BRIP1 in Anoikis Resistance of Gastric Cancer
by Shijiao Zhang, Ai Chen, Liyang Chen, Chuanli Yang, Yan Shen and Xiaobing Shen
Int. J. Mol. Sci. 2026, 27(5), 2409; https://doi.org/10.3390/ijms27052409 - 5 Mar 2026
Viewed by 182
Abstract
To assess the therapeutic relevance of BRIP1 in gastric cancer (GC), we examine its functional role in conferring resistance to anoikis within GC cells and elucidate the oncogenic signaling pathways modulated by BRIP1. By integrating the Cancer Genome Atlas (TCGA) and Gene [...] Read more.
To assess the therapeutic relevance of BRIP1 in gastric cancer (GC), we examine its functional role in conferring resistance to anoikis within GC cells and elucidate the oncogenic signaling pathways modulated by BRIP1. By integrating the Cancer Genome Atlas (TCGA) and Gene Set Enrichment Analysis (GSEA) databases with Least Absolute Shrinkage and Selection Operator (LASSO) regression, a novel risk score to stratify GC patients based on prognosis was generated, and a significantly differentially expressed gene, BRIP1, was validated through reverse transcription quantitative polymerase chain reaction (RT-qPCR). Protein expression associated with apoptosis, cell cycle, and epithelial-mesenchymal transformation (EMT) was quantified via RT-qPCR and Western blot (WB). 5-Ethynyl-2′-deoxyuridine (EdU) and cell counting kit-8 (CCK-8) assays were conducted to quantify proliferative activity. The protein level in axillary tumor tissues of nude mice was detected by immunohistochemistry (IHC). We established an eight-gene anoikis-related prognostic risk assessment model (DUSP1, VCAN, P3H2, TXNIP, BRIP1, FGD6, GPX3, and RLN2) for GC. Multivariate Cox regression confirmed the risk score as an independent prognostic factor. Among these genes, BRIP1 showed significant differential expression between tumor and normal tissues, as well as normal gastric mucosal epithelial cells and GC cells. Mechanistically, BRIP1 conferred anoikis resistance to GC cells by suppressing the generation of reactive oxygen species (ROS). We found that the PI3K inhibitor LY294002 counteracted BRIP1-driven oncogenic effects, which was evidenced by restored expression of key regulators governing apoptosis, cell cycle progression, and EMT, in addition to suppressed proliferation in GC cells. BRIP1 is postulated to function upstream of the PI3K/Akt signaling cascade. This study establishes a risk scoring model and identifies BRIP1 as a potential prognostic marker for GC. Full article
(This article belongs to the Section Molecular Biology)
Show Figures

Figure 1

20 pages, 7814 KB  
Article
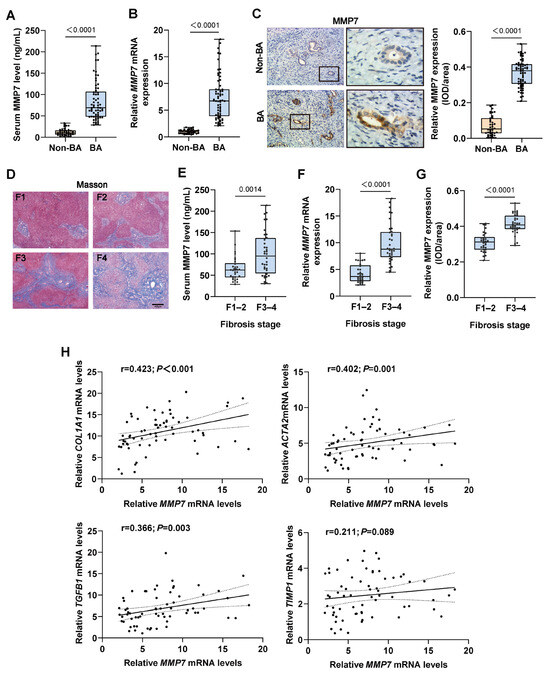
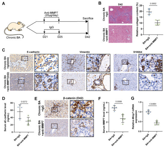
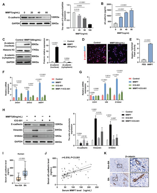
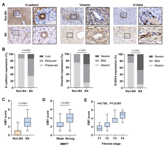
Matrix Metalloproteinase 7 Mediates Epithelial–Mesenchymal Transition to Promote Liver Fibrosis Through E-cadherin/β-catenin Pathway in Biliary Atresia
by Liying Rong, Jingfeng Tang, Xiangyang Li, Mengxin Zhang, Shuiqing Chi, Yun Zhou, Xi Zhang, Guoqing Cao, Yibo Li and Shaotao Tang
Int. J. Mol. Sci. 2026, 27(5), 2209; https://doi.org/10.3390/ijms27052209 - 26 Feb 2026
Viewed by 258
Abstract
Biliary atresia (BA) is characterized by rapidly progressive hepatic fibrosis with unclear mechanisms. This study aimed to investigate the role of matrix metalloproteinase 7 (MMP7) in this process and its potential for targeted therapy. Serum and liver tissue samples from BA patients were [...] Read more.
Biliary atresia (BA) is characterized by rapidly progressive hepatic fibrosis with unclear mechanisms. This study aimed to investigate the role of matrix metalloproteinase 7 (MMP7) in this process and its potential for targeted therapy. Serum and liver tissue samples from BA patients were collected to analyze the correlation between MMP7 and liver fibrosis. Gene set enrichment analysis (GSEA) based on GEO datasets was performed to explore MMP7-associated biological processes. Clinical samples were further used to examine the relationship between MMP7 and epithelial–mesenchymal transition (EMT) in biliary epithelial cells (BECs). The effects of MMP7 on BECs and the underlying mechanisms were validated in vitro. Finally, the profibrotic effects and therapeutic potential of MMP7 were explored in chronic BA mice. Results showed that MMP7 was positively correlated with liver fibrosis in BA patients. GSEA revealed that MMP7 was most significantly associated with EMT, which was further validated by EMT scoring in intrahepatic BECs of patients. In vitro, MMP7 induced EMT in BECs by cleaving E-cadherin and promoting β-catenin nuclear translocation. Blockade of MMP7 alleviated EMT and liver fibrosis in BA mice. In conclusion, MMP7 promotes liver fibrosis in BA by driving EMT via the E-cadherin/β-catenin pathway, and targeting MMP7 demonstrates anti-fibrotic effects. Full article
(This article belongs to the Section Molecular Pathology, Diagnostics, and Therapeutics)
Show Figures

Figure 1

25 pages, 2001 KB  
Article
Transcriptomic Responses of Zebrafish Embryos to Environmentally Relevant, Low-Dose (2-Ethylhexyl) Phthalate Exposure at 96–120 hpf
by Mariagiovanna Pais, Kate McCafferty, Guillermo Lopez Campos and Gary Hardiman
Genes 2026, 17(3), 257; https://doi.org/10.3390/genes17030257 - 25 Feb 2026
Viewed by 201
Abstract
Background: Di(2-ethylhexyl) phthalate (DEHP) is a high-production-volume plasticizer and ubiquitous environ-mental contaminant with established endocrine-disrupting potential. While zebrafish transcriptomic studies have typically used high concentrations and long exposure windows, less is known about genome-wide responses during late embryogenesis/early larval maturation under environmentally relevant [...] Read more.
Background: Di(2-ethylhexyl) phthalate (DEHP) is a high-production-volume plasticizer and ubiquitous environ-mental contaminant with established endocrine-disrupting potential. While zebrafish transcriptomic studies have typically used high concentrations and long exposure windows, less is known about genome-wide responses during late embryogenesis/early larval maturation under environmentally relevant exposures. Here we profiled whole-organism transcriptomic responses to a short DEHP exposure during a developmentally sensitive transition (96–120) hours post-fertilization, hpf) and interpreted responses using differential expression, enrichment analyses, and endocrine-focused protein–protein interaction (PPI) network modeling. Methods: Wild-type AB zebrafish lar-vae (96 hpf) were exposed to DEHP at [10−9 M] or solvent control for 24 h. Larvae were pooled per replicate (25 lar-vae/pool) and processed for poly(A)-selected RNA-seq. Reads were quality-controlled, aligned to the Danio rerio reference genome, and quantified at gene- level. Differential expression was performed using DESeq2. Functional enrichment used KEGG over-representation analysis (ORA) and gene set enrichment analysis (GSEA). Zebrafish genes were mapped to human orthologs for GO/KEGG and STRING-based endocrine subnetworks, which were visualized and interrogated using STRINGdb and visNetwork. Results: Low-dose, short-term exposure does not produce large gene-level effects but induces coordinated, pathway-level transcriptional remodeling. KEGG ORA showed significant enrichment of MAPK signaling and regulation of actin cytoskeleton with additional enrichment of axon guidance and neuroactive ligand–receptor interaction. GSEA detected coordinated downregulation of KEGG neurodegeneration collections with negative normalized enrichment scores reflecting shared gene sets re-lated to mitochondrial function, proteostasis, cytoskeletal organization, and stress-response pathways. Endo-crine-focused STRING subnetworks indicated consistent downregulation of CYP19A1 within estrogen metabo-lism/biosynthesis modules and downregulation of upstream androgen biosynthetic enzymes HSD3B2 and CYP17A1, alongside upregulation of HSD17B3 and proteostasis-associated factors including DNAJA1. Endocrine network to-pology highlighted regulatory and cofactor nodes affecting receptor-linked transcription, consistent with indirect endocrine modulation rather than large receptor-transcript changes. Conclusions: In summary, this study demon-strates that exposure to low-dose DEHP during a critical period of zebrafish embryonic development is associated with modest but coordinated transcriptomic changes across multiple biological pathways. Pathway enrichment and network-based analyses highlight estrogen- and androgen-associated processes, along with broader signaling, met-abolic, and structural pathways, as transcriptionally responsive during this window. Importantly, these findings reflect molecular-level associations rather than direct evidence of functional or physiological endocrine disruption. Instead, they identify candidate pathways and regulatory networks that may be sensitive to low-level environmen-tal exposure and warrant further investigation. Collectively, this work underscores the value of systems-level tran-scriptomic approaches for detecting subtle, pathway-wide responses to environmentally relevant exposures during development. Full article
(This article belongs to the Section Toxicogenomics)
Show Figures

Figure 1

41 pages, 4411 KB  
Tutorial
Biological Functional Class Enrichment Analysis with R, an Annotated Tutorial for Bench Scientists
by Kejin Hu
Methods Protoc. 2026, 9(1), 28; https://doi.org/10.3390/mps9010028 - 19 Feb 2026
Viewed by 362
Abstract
High-throughput sequencing generally results in a list of genes. Which functional groups of genes among the DEGs are meaningful underlying factors to the differential biological/biomedical conditions under investigation? The process to find answers to this question can be called biological functional class enrichment [...] Read more.
High-throughput sequencing generally results in a list of genes. Which functional groups of genes among the DEGs are meaningful underlying factors to the differential biological/biomedical conditions under investigation? The process to find answers to this question can be called biological functional class enrichment analysis (FunCEA). R is a robust platform for FunCEA due to its accessibility by general users and availability of well-developed R packages for enrichment analysis and visualization, as well as for knowledge databases. Bench scientists in biomedical sciences need accessible and easy-to-understand protocols for FunCEA. This R tutorial provides detailed R scripts or command lines for FunCEA, as well as for data processing and visualization of the enrichment results. It keeps bench scientists in mind and provides supportive and apprehensible descriptions of the R scripts for each task (enrichment analysis, enrichment data processing, and visualization). It describes detailed procedures for the two popular FunCEA methods, the so-called over-representation analysis (ORA) and functional class scoring (FCS). The introduced FunCEA here uses three basic knowledge databases: gene ontology (GO), Kyoto Encyclopedia of Genes and Genomes (KEGG), and reactome. R codes for various visualizations (dot plot, term-gene network plot, enrichment map plot, ridge plot, and GSEA plot) are presented and annotated. Since all analyses are conducted in R, no commercial software is needed, yet clusterProfiler can directly access the latest KEGG knowledge database. Full article
(This article belongs to the Section Synthetic and Systems Biology)
Show Figures

Figure 1

17 pages, 3914 KB  
Article
Plasma Extracellular Vesicles from Bronchopulmonary Dysplasia Infants Initiate Inflammation and Abnormal Angiogenesis in Neonatal Murine Retinas
by Huijun Yuan, Matthew R. Duncan, Shaoyi Chen, Merline Benny, Augusto Schmidt, Karen Young, Audina M. Berrocal, M. Elizabeth Hartnett and Shu Wu
Cells 2026, 15(4), 367; https://doi.org/10.3390/cells15040367 - 19 Feb 2026
Viewed by 507
Abstract
Purpose: To investigate the mechanisms by which plasma extracellular vesicles (EVs) from preterm infants with bronchopulmonary dysplasia (BPD) elicit inflammation and abnormal angiogenesis in neonatal mouse retinas. Methods: EVs from the plasma of 7-day-old preterm infants, born between 230/7 and 296/7 [...] Read more.
Purpose: To investigate the mechanisms by which plasma extracellular vesicles (EVs) from preterm infants with bronchopulmonary dysplasia (BPD) elicit inflammation and abnormal angiogenesis in neonatal mouse retinas. Methods: EVs from the plasma of 7-day-old preterm infants, born between 230/7 and 296/7 weeks of gestation, with BPD or without BPD (nBPD) at 36 weeks postmenstrual ages, were adoptively transferred into postnatal day 3 (P3) mice via intravenous retro-orbital sinus injection. Inflammation and pathological neovascularization in neonatal mouse retinas were examined by immunohistochemistry of retinal flat mounts for Allograft Inflammatory Factor 1 (AIF1), CD206, or Glial Fibrillary Acidic Protein (GFAP) and isolectin-B4 (IB4) staining on P17. Retinal inflammation-related transcripts were assessed by qRT-PCR. Proteomic profiles of BPD and nBPD EVs were examined by Liquid Chromatograph Mass Spectrometer/Mass Spectrometer (LC-MS/MS) and Gene Set Enrichment Analysis (GSEA). Results: Adoptively transferred EVs from BPD and nBPD infants crossed the blood–retinal barrier (BRB) in recipient mouse pups. BPD-EVs increased retinal activated microglia, Müller cells, and twisted proliferative neovascularization compared to nBPD-EVs. BPD-EVs also elevated retinal transcripts regulating inflammation and angiogenesis, including NOD-, LRR- and pyrin domain-containing protein 3 (Nlrp3), Apoptosis-associated speck-like protein containing a caspase recruitment domain (Asc), Caspase 3 (Casp3), Caspase 8 (Casp8), Gasdermin D (Gsdmd), Il1β, Il6, Aif1, and Vascular endothelial growth factor (Vegf). Proteomics analysis revealed that BPD-EVs had significantly elevated levels of inflammation and angiogenesis-related proteins compared to nBPD-EVs. Conclusions: BPD-EVs promote inflammation and abnormal neovascularization by upregulating genes related to apoptosis and inflammation in neonatal mouse retinas. EV protein profiles suggest that elevated levels of proteins such as Defensin alpha 1B (DEFA1B), Insulin-like growth factor binding protein 2 (IGFBP2), CD5 antigen-like (CD5L), von Willebrand factor (vWF), and Tenascin C (TNC) in BPD-EVs may contribute to the observed inflammation and angiogenesis. Full article
(This article belongs to the Section Cell Microenvironment)
Show Figures

Graphical abstract

19 pages, 3720 KB  
Article
Alpha-1B Glycoprotein Is a Novel Hepatocyte-Derived Host Factor Associated with In Vitro Inhibition of HBV Replication and Hepatocellular Carcinoma Progression
by Juan Lyu, Takuto Nosaka, Yosuke Murata, Yu Akazawa, Tomoko Tanaka, Kazuto Takahashi, Tatsushi Naito, Masahiro Ohtani, Lihong Zhang and Yasunari Nakamoto
Cancers 2026, 18(4), 662; https://doi.org/10.3390/cancers18040662 - 18 Feb 2026
Viewed by 309
Abstract
Background: Chronic hepatitis B virus (HBV) infection is a major risk factor of hepatocellular carcinoma (HCC), and hepatocyte-derived host factors play important roles in HBV-associated tumor progression. Alpha-1B glycoprotein (A1BG) is a plasma glycoprotein reported to be dysregulated in multiple cancers. In this [...] Read more.
Background: Chronic hepatitis B virus (HBV) infection is a major risk factor of hepatocellular carcinoma (HCC), and hepatocyte-derived host factors play important roles in HBV-associated tumor progression. Alpha-1B glycoprotein (A1BG) is a plasma glycoprotein reported to be dysregulated in multiple cancers. In this study, we investigated the functional role of A1BG in HBV-associated HCC progression. Methods: Both the HepG2 and HBV-transfected HepG2 cell lines were used to examine the biological effects of A1BG. A1BG expression was modulated using siRNA and a plasmid vector. A series of functional assays were conducted to assess cell proliferation, apoptosis, stemness, migration, and invasion. RNA microarray analysis and gene set enrichment analysis (GSEA) were performed to identify A1BG-regulated pathways. Results: Functionally, A1BG overexpression suppressed cell proliferation, stemness, migration, invasion, and HBV products while promoting apoptosis in both HepG2 and HBV-transfected HepG2 cells. In contrast, opposite effects were shown in the event of A1BG knockdown. Moreover, A1BG expression was reduced in HBV-associated HCC tissues and correlated with advanced pathological stage and poor prognosis. RNA microarray analysis and GSEA revealed the activation of anti-HBV-related genes and suppression of FGFR1 signaling and the matrix metalloproteinase pathway in A1BG-overexpressing cells. Conclusions: This study provides evidence that A1BG may be a novel host factor associated with the in vitro suppression of HBV replication and HCC progression by modulating pathways related to enhanced antiviral effects, reduced proliferative capacity and stemness, and suppression of EMT. These findings suggest that A1BG is a potential therapeutic target in HBV-related HCC. Full article
Show Figures

Figure 1

20 pages, 7180 KB  
Article
Integrated Weighted Gene Co-Expression Network and Single-Cell RNA Sequencing Analyses Reveal the Prognostic Significance of Hypoxia in Gastric Cancer
by Chen Jiang, Xingge Li, Yilin Liu, Sicheng Cai, Hailing Yao, Huiying Shi, Kan Wang, Ying Yao and Rong Lin
Biomedicines 2026, 14(2), 425; https://doi.org/10.3390/biomedicines14020425 - 13 Feb 2026
Viewed by 419
Abstract
Background: Hypoxia is a key driver of cancer progression. However, its specific prognostic significance in gastric cancer (GC) remains insufficiently characterized. Methods: Single-sample gene set enrichment analysis (ssGSEA), weighted gene co-expression network analysis (WGCNA), univariate Cox regression, and least absolute shrinkage and selection [...] Read more.
Background: Hypoxia is a key driver of cancer progression. However, its specific prognostic significance in gastric cancer (GC) remains insufficiently characterized. Methods: Single-sample gene set enrichment analysis (ssGSEA), weighted gene co-expression network analysis (WGCNA), univariate Cox regression, and least absolute shrinkage and selection operator (LASSO) regression were employed to identify a hypoxia-related prognostic signature. Subsequently, immune microenvironment profiling and single-cell RNA sequencing analyses were employed to further characterize the biological characteristics of the signature. In addition, quantitative real-time polymerase chain reaction (qPCR) was used to validate the expression levels of key hypoxia-associated genes in human GC tissues. Results: Elevated hypoxia levels were linked to worse survival outcomes in GC patients. Through integrated WGCNA, Cox, and LASSO analyses, a hypoxia-related prognostic signature (HYS) consisting of four genes—SPARC, AXL, NRP1, and VCAN—was established. Patients in the HYS-high group exhibited markedly poorer overall survival than their HYS-low counterparts [p = 0.000126, hazard ratio (HR) = 1.936]. Moreover, the HYS-high group exhibited increased infiltration of resting CD4+ memory T cells, monocytes, M2 macrophages, and resting mast cells, as well as elevated expression of immunosuppressive molecules, including PDCD1LG2 and HAVCR2. Single-cell RNA sequencing analysis revealed that the signature genes were predominantly expressed in cancer-associated fibroblasts. Consistently, qPCR analysis in five paired GC and para-carcinoma tissues confirmed higher expression of these genes in tumor samples (p < 0.01). Conclusions: Our findings indicate that hypoxia is a critical determinant of prognosis in GC and is closely associated with an immunosuppressive tumor microenvironment, highlighting its potential value as a prognostic biomarker and therapeutic target. Full article
Show Figures

Figure 1

21 pages, 6964 KB  
Article
MicroRNA Signatures of Prostate Cancer Spheroids in Microfluidic Culture Under Hormone-Deprivation Conditions
by Kamaldeep Saini, Theresa Kordaß, Zita Zena, Martin Burchardt, Cindy Roennau and Pedro Caetano Pinto
Bioengineering 2026, 13(2), 204; https://doi.org/10.3390/bioengineering13020204 - 11 Feb 2026
Viewed by 450
Abstract
Background: Prostate cancer (PCa) is prevalent in men over 65 and requires effective clinical management. Standard PCa therapies often offer positive outcomes; however, its castration-resistant form (CRPC) is aggressive and associated with poor prognosis. The objective of this study is to characterize the [...] Read more.
Background: Prostate cancer (PCa) is prevalent in men over 65 and requires effective clinical management. Standard PCa therapies often offer positive outcomes; however, its castration-resistant form (CRPC) is aggressive and associated with poor prognosis. The objective of this study is to characterize the microRNA profiles associated with the PCa to CRPC transition using a microfluidic PCa model. Methods: LNCaP-derived hormone-sensitive PCa spheroids were cultured for 30 days under recirculating flow conditions mimicking hormone deprivation. Total RNA was isolated from the spheroids and perfusate at Day 5 and Day 30. Exosomal microRNAs were profiled by miRNA-seq. Differentially expressed miRNAs were used for target prediction across multiple databases, and gene set enrichment analysis (GSEA) was performed to identify pathways affected during prolonged hormone deprivation. Results: Sustained hormone deprivation induced a shift in microRNA expression. Tumor-suppressive miRNAs were broadly reduced. To evaluate functional consequences, predicted targets were compiled for all regulated miRNAs. For the 33 intracellular miRNAs downregulated on Day 30, 430 genes were predicted as targets for at least 16 of these miRNAs, revealing strong convergence on shared regulatory pathways. Thirty-five genes overlapped with predicted targets of the single upregulated miRNA and were removed, yielding a refined set of 395 unique genes used for GSEA. Overall, the neuronal differentiation pathways observed reflect early features of a neuroendocrine-like phenotype. Conclusions: This microfluidic PCa model captures early molecular events associated with progression toward CRPC. It provides a controlled system for studying disease evolution and supports the development of more precise therapeutic and diagnostic strategies. Full article
(This article belongs to the Section Cellular and Molecular Bioengineering)
Show Figures

Figure 1

20 pages, 5618 KB  
Article
Transcriptomic Analysis Reveals an NRF2-Mediated Redox and Metabolic Reprogramming in Sorafenib-Resistant Hepatocellular Carcinoma Cells
by Angelo Michilli, Cristian Bassi, Farzaneh Moshiri, Bruno De Siena, Rosaria Marinaro, Elisa Callegari, Massimo Negrini and Silvia Sabbioni
BioTech 2026, 15(1), 18; https://doi.org/10.3390/biotech15010018 - 11 Feb 2026
Viewed by 457
Abstract
Despite the advent of immune checkpoint inhibitor-based regimens, sorafenib remains an important therapeutic option for patients with advanced hepatocellular carcinoma (HCC) who are ineligible for immunotherapy. However, its clinical efficacy is limited by the emergence of drug resistance, whose underlying molecular mechanisms remain [...] Read more.
Despite the advent of immune checkpoint inhibitor-based regimens, sorafenib remains an important therapeutic option for patients with advanced hepatocellular carcinoma (HCC) who are ineligible for immunotherapy. However, its clinical efficacy is limited by the emergence of drug resistance, whose underlying molecular mechanisms remain incompletely understood. To investigate these mechanisms, we established a murine model of acquired sorafenib resistance and performed comparative RNA sequencing of sorafenib-sensitive versus -resistant Hep55.1C hepatoma cells. Transcriptomic profiling revealed a distinct resistance-associated signature comprising 1264 significantly deregulated genes (adjusted p < 0.03, fold change > 3.0). Pathway analysis and Gene Set Enrichment Analyses (GSEA) indicated a coordinated downregulation of metabolic and intercellular signaling pathways, accompanied by marked upregulation of redox-regulatory, mitochondrial and cellular stress-response programs. Genes transcriptionally regulated by nuclear factor erythroid 2-related factor 2 (NRF2) including Gpx4, Txn1, Txnrd1, Hmox1, Fth1, Taldo1, Phgdh, and MafG, involved in antioxidant defense, ferroptosis suppression and metabolic rewiring, were all upregulated in resistant cells. Pharmacological inhibition of NRF2 activity using brusatol restored sensitivity to sorafenib, functionally implicating NRF2-dependent pathways in the maintenance of the resistant phenotype. These findings demonstrate that acquired sorafenib resistance in HCC is associated with a stable NRF2-driven transcriptional and metabolic reprogramming that enhances antioxidant capacity, suppresses ferroptosis and promotes tumor cell survival. Targeting NRF2-regulated redox metabolism may therefore represent a promising strategy to overcome therapeutic resistance in HCC. Full article
(This article belongs to the Special Issue BioTech: 5th Anniversary)
Show Figures

Figure 1

16 pages, 3417 KB  
Article
Sensitising PDAC to Gemcitabine by Suppressing NF-κB Pathway and Enhancing Apoptosis
by Enhui Jin, Maria Rita Gil da Silva Simões, Steve O’Hagan, Enzhi Jin and Philip J. Day
Pharmaceuticals 2026, 19(2), 243; https://doi.org/10.3390/ph19020243 - 30 Jan 2026
Viewed by 476
Abstract
Background/Objectives: Pancreatic ductal adenocarcinoma (PDAC) exhibits poor clinical response to gemcitabine, largely due to intrinsic and acquired mechanisms of chemoresistance. Identifying agents capable of enhancing gemcitabine efficacy without increasing cytotoxicity remains an unmet therapeutic need. Here, we characterise a small drug sensitiser molecule, [...] Read more.
Background/Objectives: Pancreatic ductal adenocarcinoma (PDAC) exhibits poor clinical response to gemcitabine, largely due to intrinsic and acquired mechanisms of chemoresistance. Identifying agents capable of enhancing gemcitabine efficacy without increasing cytotoxicity remains an unmet therapeutic need. Here, we characterise a small drug sensitiser molecule, B12, and evaluate its potential to sensitise PDAC cells to gemcitabine. Methods: Gemcitabine’s dose–response was assessed by MTT assay to determine IC50 values and dose-modifying factor (DMF). Phenotypic consequences of co-treatment were examined using colony formation and wound scratch assays. Mitochondrial membrane potential (JC-1) and apoptosis (Annexin V/PI) were measured using flow cytometry. Transcriptomic profiling was performed using mRNA-seq with differential expression analysis and pathway enrichment (KEGG/GSEA). NF-κB activity was assessed by nuclear and cytoplasmic fractionation of p65, and RT-qPCR validation of NF-κB associated target genes. Results: B12 alone displayed minimal cytotoxicity in the PANC-1 cell line and normal pancreatic ductal HPDE cells, yet shifted the gemcitabine dose–response curve in PANC-1 cells, reducing the IC50 and yielding a dose-modifying factor of 1.39. Functionally, B12 enhanced gemcitabine-induced suppression of colony formation and reduced wound closure relative to gemcitabine alone. The co-treatment also increased both mitochondrial depolarisation and apoptotic cell populations, with increased cell proliferation inhibition over time. Transcriptomic profiling identified a set of B12-associated genes downregulated both in B12-treated and B12 + gemcitabine conditions, including factors linked to growth, survival, inflammation, metabolism, and drug inactivation. Gene set enrichment analysis revealed negative enrichment of NF-κB associated pathways during B12 co-treatment. Consistently, nuclear-cytoplasmic fractionation showed that B12 reduced gemcitabine-induced nuclear accumulation of p65, accompanied by decreased expression of NF-κB associated targets such as BCL2L1, CCL20, SLC2A1, and MAP3K14. Conclusions: In PDAC cell models, B12 enhances gemcitabine cytotoxic response while displaying minimal intrinsic toxicity under the conditions tested. The sensitising phenotype is accompanied by increased apoptotic susceptibility and is associated with reduced NF-κB signalling at the pathway, transcript, and p65 nuclear localisation levels. However, to establish causality, the lack of sensitisation in HPDE cells will require further validation. Full article
Show Figures

Graphical abstract

19 pages, 10797 KB  
Article
Integrative Multi-Omics and Machine Learning Identify ID1 as a Candidate Gene Associated with Abdominal Aortic Aneurysm
by Feng Guo, Michael Keese, Yu Zhao and Qining Fu
Curr. Issues Mol. Biol. 2026, 48(2), 156; https://doi.org/10.3390/cimb48020156 - 30 Jan 2026
Viewed by 2692
Abstract
Abdominal aortic aneurysm (AAA) is a fatal vascular disorder driven by immune dysregulation and extracellular matrix (ECM) degradation, yet its molecular mechanisms remain unclear. This study investigated the mechanistic role of ID1 in AAA using an integrative multi-omics and machine learning approach. Two [...] Read more.
Abdominal aortic aneurysm (AAA) is a fatal vascular disorder driven by immune dysregulation and extracellular matrix (ECM) degradation, yet its molecular mechanisms remain unclear. This study investigated the mechanistic role of ID1 in AAA using an integrative multi-omics and machine learning approach. Two bulk transcriptomic datasets (GSE232911 and GSE183464) were analyzed through differential expression, WGCNA, and three machine learning algorithms (LASSO, Random Forest, and SVM-RFE), followed by immune infiltration analysis via ssGSEA and CIBERSORT. ID1 and CYP4B1 were identified by all three machine learning algorithms, but only ID1 showed stable downregulation and consistent discriminatory ability across independent datasets. (AUC = 0.939 and 0.868). Functional enrichment and immune deconvolution linked low ID1 expression to enhanced adaptive immune signaling, increased M1 macrophages, γδ T cells, and memory B cells, and reduced neutrophil and mast cell activity. Single-cell RNA sequencing (GSE226492) confirmed endothelial- and fibroblast-specific ID1 downregulation in AAA. These findings identify ID1 as a candidate gene associated with vascular immune remodeling and extracellular matrix–related pathways, providing a basis for future mechanistic investigation in AAA. Full article
(This article belongs to the Special Issue Featured Papers in Bioinformatics and Systems Biology)
Show Figures

Figure 1

29 pages, 5783 KB  
Article
Identification of Key Bioactive Compounds of Medicine–Food Homologous Substances and Their Multi-Target Intervention Effects in Osteosarcoma Treatment
by Jie Ren, Xue Zhang, Siyu Chen, Ruiming Liu, Pengcheng Yi and Shuang Liu
Int. J. Mol. Sci. 2026, 27(3), 1360; https://doi.org/10.3390/ijms27031360 - 29 Jan 2026
Viewed by 399
Abstract
Osteosarcoma (OS), a highly aggressive bone malignancy, is hard to treat due to complex molecular mechanisms. This study aimed to identify key bioactive compounds from medicine–food homologous (MFH) substances for OS intervention. We analyzed GEO transcriptomic data to get 317 differentially expressed genes [...] Read more.
Osteosarcoma (OS), a highly aggressive bone malignancy, is hard to treat due to complex molecular mechanisms. This study aimed to identify key bioactive compounds from medicine–food homologous (MFH) substances for OS intervention. We analyzed GEO transcriptomic data to get 317 differentially expressed genes (DEGs), screened bioactive compounds from 106 MFH via dual databases, predicted compound–DEG protein interactions with GraphBAN, and filtered 11 core compounds through drug-likeness/toxicity evaluations. Regulatory networks identified 5 key target genes (SOST, ACACB, TACR1, GRIN2B, MPO), 10 key compounds (e.g., ellagic acid dihydrate) and 8 MFHs (e.g., Daidaihua). Molecular docking/MD confirmed stable complexes. GSEA/GSVA revealed pathway dysregulation (e.g., upregulated WNT signaling), and immune analysis showed altered infiltration of 5 cell subsets. 143B cell experiments and qRT-PCR validated findings. MFH-derived compounds, especially ellagic acid dihydrate, have multi-target anti-OS potential, laying a foundation for novel OS therapeutics. Full article
(This article belongs to the Section Bioactives and Nutraceuticals)
Show Figures

Figure 1

23 pages, 4593 KB  
Article
Integrated Omics Approach to Delineate the Mechanisms of Doxorubicin-Induced Cardiotoxicity
by Mohamed S. Dabour, Ibrahim Y. Abdelgawad, Bushra Sadaf, Mary R. Daniel, Marianne K. O. Grant, Anne H. Blaes, Pamala A. Jacobson and Beshay N. Zordoky
Pharmaceuticals 2026, 19(2), 234; https://doi.org/10.3390/ph19020234 - 29 Jan 2026
Viewed by 580
Abstract
Background/Objectives: Doxorubicin (DOX) is an effective chemotherapeutic agent whose clinical utility is limited by cardiotoxicity. To investigate underlying mechanisms, we employed a multi-omics approach integrating transcriptomics and proteomics, leveraging established mouse models of chronic DOX-induced cardiotoxicity. Methods: Five-week-old male mice received weekly [...] Read more.
Background/Objectives: Doxorubicin (DOX) is an effective chemotherapeutic agent whose clinical utility is limited by cardiotoxicity. To investigate underlying mechanisms, we employed a multi-omics approach integrating transcriptomics and proteomics, leveraging established mouse models of chronic DOX-induced cardiotoxicity. Methods: Five-week-old male mice received weekly DOX (4 mg/kg) or saline injections for six weeks, with heart tissues harvested 4 days post-treatment. Differentially expressed genes (DEGs) and proteins (DEPs) were identified by bulk RNA-seq and proteomics, validated via qPCR and Western blot, respectively. Key DEPs were validated in plasma samples from DOX-treated breast cancer patients. Additionally, temporal comparison was conducted between DEPs in the mice hearts 4 days and 6 weeks post-DOX. Results: RNA-seq revealed upregulation of stress-responsive genes (Phlda3, Trp53inp1) and circadian regulators (Nr1d1), with downregulation of Apelin and Cd74. Proteomics identified upregulation of serpina3n, thrombospondin-1, and epoxide hydrolase 1. Plasma SERPINA3 concentrations were significantly elevated in breast cancer patients 24 h post-DOX. Gene set enrichment analysis (GSEA) revealed upregulated pathways, including p53 signaling, apoptosis, and unfolded protein response. Integrated omics analysis revealed 2089 gene–protein pairs. GSEA of concordant gene–protein pairs implicated p53 signaling, apoptosis, and epithelial–mesenchymal transition in upregulated pathways, while oxidative phosphorylation and metabolic pathways were downregulated. Temporal comparison with a delayed timepoint (6 weeks post-DOX) uncovered dynamic remodeling of cardiac signaling, with early response dominated by inflammatory and apoptotic responses, and delayed response marked by cell cycle and DNA repair pathway activation. Conclusions: This integrated omics study reveals key molecular pathways and temporal changes in DOX-induced cardiotoxicity, identifying potential biomarkers for future cardioprotective strategies. Full article
(This article belongs to the Special Issue Advances in Cancer Treatment and Toxicity)
Show Figures

Figure 1

24 pages, 4295 KB  
Article
Construction of a Prognostic Model for Lung Adenocarcinoma Based on Necrosis by Sodium Overload-Related Genes and Identification of DENND1C as a New Prognostic Marker
by Huijun Tan, Yang Zhang, Maoting Tan and Depeng Jiang
Curr. Issues Mol. Biol. 2026, 48(2), 146; https://doi.org/10.3390/cimb48020146 - 28 Jan 2026
Viewed by 350
Abstract
Background: Lung adenocarcinoma (LUAD) remains a leading cause of cancer-related mortality. The prognostic significance and functional role of sodium overload-induced necrosis (a novel form of regulated cell death driven by disrupted sodium homeostasis, hereafter abbreviated as NECSO) in LUAD are largely unexplored. Methods: [...] Read more.
Background: Lung adenocarcinoma (LUAD) remains a leading cause of cancer-related mortality. The prognostic significance and functional role of sodium overload-induced necrosis (a novel form of regulated cell death driven by disrupted sodium homeostasis, hereafter abbreviated as NECSO) in LUAD are largely unexplored. Methods: A prognostic model was constructed utilizing the NECSO key gene TRPM4 and analyzed through Cox, LASSO, and multivariate Cox regression analyses. LUAD patients were stratified into high- and low-risk groups. The model’s predictive performance was evaluated using time-dependent ROC curves and nomograms. Functional enrichment analysis elucidated underlying biological disparities. The tumor immune microenvironment was characterized using ESTIMATE, ssGSEA, CIBERSORTx, and TIDE algorithms, with results corrected for multiple testing. Drug sensitivity to chemotherapeutic and targeted agents was predicted. The functional role of a key gene, DENND1C, was validated in vitro. Its association with immunotherapy survival outcomes was assessed in a real-world cohort. Results: The NECSO-based prognostic signature demonstrated robust performance in risk stratification across training and independent validation cohorts. Patients in the high-risk group exhibited significantly shorter overall survival. Functional enrichment revealed associations with processes related to plasma membrane integrity, cell death, metabolism, and immune response. Multi-algorithm immunogenomic analyses consistently identified an immunosuppressive microenvironment in high-risk patients. The risk score was predictive of differential sensitivity to therapeutics, including taxanes and EGFR inhibitors. In vitro experiments confirmed DENND1C as a tumor suppressor, inhibiting LUAD cell proliferation, invasion, and migration. Furthermore, high DENND1C expression was associated with improved survival in patients receiving immunotherapy. Conclusions: This study establishes and validates a novel NECSO-based prognostic model for LUAD. DENND1C is identified as a key tumor suppressor and a potential biomarker for immunotherapy, offering insights for personalized treatment strategies in LUAD. Full article
Show Figures

Figure 1

Back to TopTop